Construction and Evaluation of a Domain-Related Risk Model for Prognosis Prediction in Colorectal Cancer
Abstract
1. Introduction
2. Materials & Methods
2.1. Data Sources
2.2. Differential Expression Analysis and Enrichment Analysis
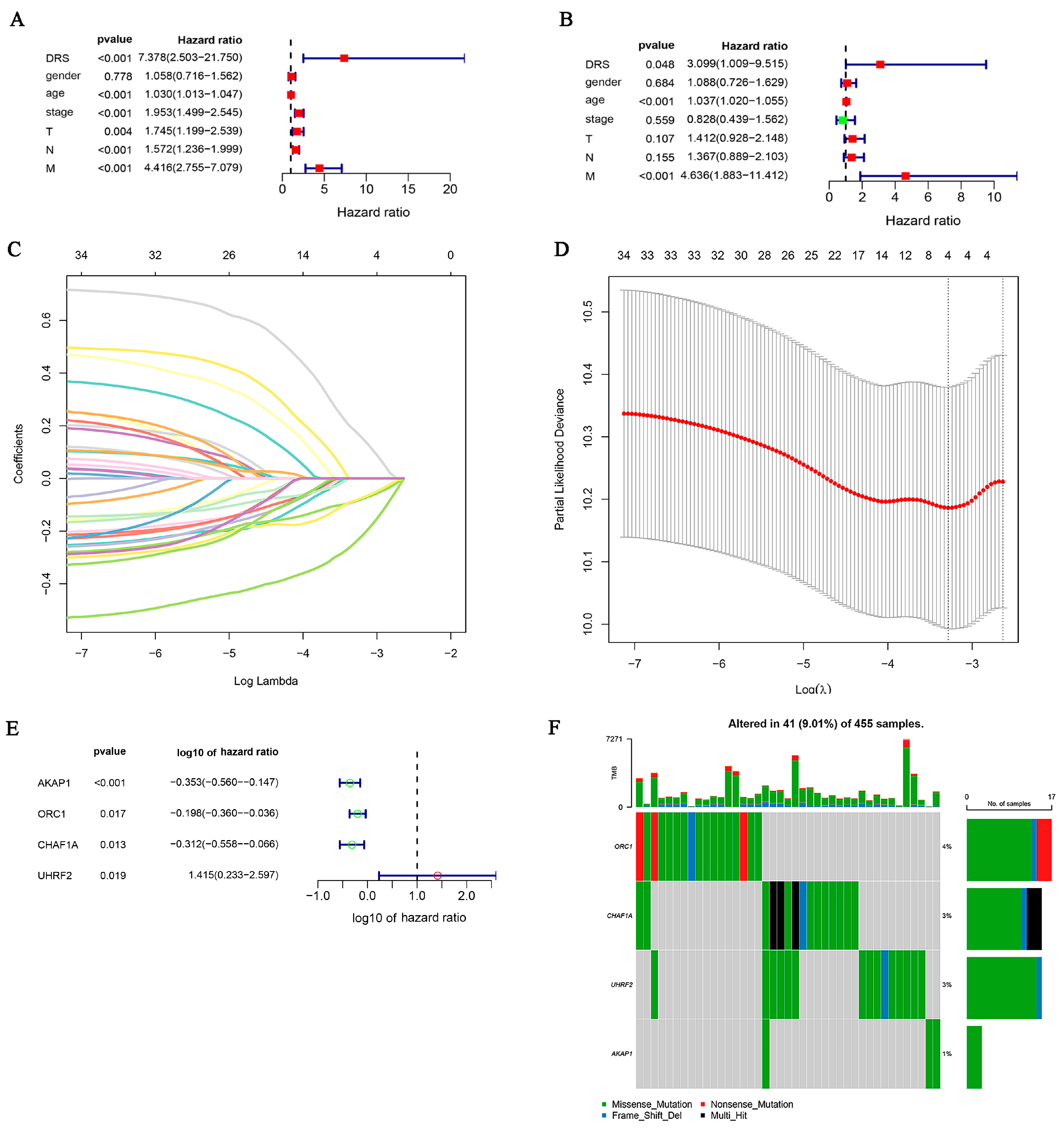
2.3. Construction of a Domain-Related Risk Model
2.4. Survival Analysis Based on Low- and High-Risk Score Categories
2.5. Correlation of DRS and the Clinical Features
2.6. Comparison of Immune-Related Characteristics Between High-Risk and Low-Risk Score Groups
2.7. The Impact of DRS on Anti-PD1/PD-L1 Immunotherapy
2.8. Predicting Potential Drug for CRC
2.9. Single-Cell RNA Sequencing (scRNA-Seq) Analysis
2.10. Statistical Analysis
3. Results
3.1. Differential Expression Analysis and GO and KEGG Pathway Enrichment Analysis
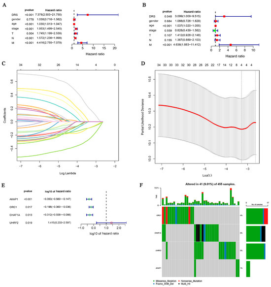
3.2. Constructing a Domain-Related Risk Model
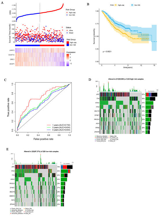
3.3. Survival Analysis of Low- and High-Risk Score Groups
3.4. The Association of DRS and the Clinical Features
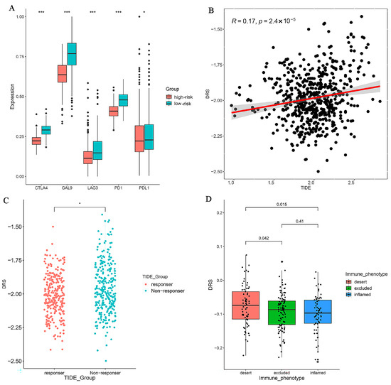
3.5. Comparison of Immune-Related Characteristics in CRC Samples with Different DRS
3.6. The Role of DRS in Anti-PD1/PD-L1 Immunotherapy
3.7. Prediction of Potential Drug for CRC
3.8. Investigating the Domain-Related Risk Model at the Single-Cell Level
4. Discussion
5. Conclusions
Supplementary Materials
Author Contributions
Funding
Data Availability Statement
Conflicts of Interest
References
- Patel, A. Benign vs. Malignant Tumors. JAMA Oncol. 2020, 6, 1488. [Google Scholar] [CrossRef]
- Kuipers, E.J.; Grady, W.M.; Lieberman, D.; Seufferlein, T.; Sung, J.J.; Boelens, P.G.; van de Velde, C.J.H.; Watanabe, T. Colorectal cancer. Nat. Rev. Dis. Primers 2015, 1, 15065. [Google Scholar] [CrossRef] [PubMed]
- Baylin, S.B.; Jones, P.A. Epigenetic Determinants of Cancer. Cold Spring Harb. Perspect. Biol. 2016, 8, a019505. [Google Scholar] [CrossRef] [PubMed]
- Qin, J.; Wen, B.; Liang, Y.; Yu, W.; Li, H. Histone Modifications and their Role in Colorectal Cancer. Pathol. Oncol. Res. 2020, 26, 2023–2033. [Google Scholar] [CrossRef] [PubMed]
- Boyson, S.P.; Gao, C.; Quinn, K.; Boyd, J.; Paculova, H.; Frietze, S.; Glass, K.C. Functional roles of bromodomain proteins in cancer. Cancers 2021, 13, 606. [Google Scholar] [CrossRef] [PubMed]
- Dahiya, R.; Naqvi, A.A.T.; Mohammad, T.; Alajmi, M.F.; Rehman, T.; Hussain, A.; Hassan, I. Investigating the structural features of chromodomain proteins in the human genome and predictive impacts of their mutations in cancers. Int. J. Biol. Macromol. 2019, 131, 1101–1116. [Google Scholar] [CrossRef] [PubMed]
- Novillo, A.; Fernández-Santander, A.; Gaibar, M.; Galán, M.; Romero-Lorca, A.; El Abdellaoui-Soussi, F.; Arco, P.G.-D. Role of chromodomain-helicase-DNA-binding protein 4 (CHD4) in breast cancer. Front. Oncol. 2021, 11, 633233. [Google Scholar] [CrossRef] [PubMed]
- Lu, R.; Wang, G.G. Tudor: A versatile family of histone methylation ‘readers’. Trends Biochem. Sci. 2013, 38, 546–555. [Google Scholar] [CrossRef] [PubMed]
- Jiang, Y.; Liu, L.; Shan, W.; Yang, Z.-Q. An integrated genomic analysis of Tudor domain-containing proteins identifies PHD finger protein 20-like 1 (PHF20L1) as a candidate oncogene in breast cancer. Mol. Oncol. 2016, 10, 292–302. [Google Scholar] [CrossRef] [PubMed]
- Zhou, B.; Wang, Y.; Zhang, L.; Shi, X.; Kong, H.; Zhang, M.; Liu, Y.; Shao, X.; Liu, Z.; Song, H.; et al. The palmitoylation of AEG-1 dynamically modulates the progression of hepatocellular carcinoma. Theranostics 2022, 12, 6898–6914. [Google Scholar] [CrossRef] [PubMed]
- Sun, H.; Zhang, H. Lysine Methylation-Dependent Proteolysis by the Malignant Brain Tumor (MBT) Domain Proteins. Int. J. Mol. Sci. 2024, 25, 2248. [Google Scholar] [CrossRef] [PubMed]
- Cheng, Q.; Ji, W.; Lv, Z.; Wang, W.; Xu, Z.; Chen, S.; Zhang, W.; Shao, Y.; Liu, J.; Yang, Y. Comprehensive analysis of PHF5A as a potential prognostic biomarker and therapeutic target across cancers and in hepatocellular carcinoma. BMC Cancer 2024, 24, 868. [Google Scholar] [CrossRef] [PubMed]
- Carlson, M. hgu133plus2.db: Affymetrix Affymetrix HG-U133_Plus_2 Array Annotation Data (chip hgu133plus2), R package version 3.13.0 [Computer software]; Fred Hutchinson Cancer Center: Seattle, WA, USA, 2012. [Google Scholar]
- Davis, S.; Meltzer, P.S. GEOquery: A bridge between the Gene Expression Omnibus (GEO) and BioConductor. Bioinformatics 2007, 14, 1846–1847. [Google Scholar] [CrossRef] [PubMed]
- Ritchie, M.E.; Phipson, B.; Wu, D.; Hu, Y.; Law, C.W.; Shi, W.; Smyth, G.K. limma powers differential expression analyses for RNA-sequencing and microarray studies. Nucleic Acids Res. 2015, 43, e47. [Google Scholar] [CrossRef] [PubMed]
- Carlson, M. org.Hs.eg.db: Genome Wide Annotation for Human, R package version 3.17.0 [Computer software]; Fred Hutchinson Cancer Center: Seattle, WA, USA, 2023. [Google Scholar]
- Wu, T.; Hu, E.; Xu, S.; Chen, M.; Guo, P.; Dai, Z.; Feng, T.; Zhou, L.; Tang, W.; Zhan, L.; et al. clusterProfiler 4.0: A universal enrichment tool for interpreting omics data. Innovation 2021, 2, 100141. [Google Scholar] [CrossRef] [PubMed]
- Yu, G.; Wang, L.-G.; Han, Y.; He, Q.-Y. clusterProfiler: An R package for comparing biological themes among gene clusters. OMICS 2012, 16, 284–287. [Google Scholar] [CrossRef] [PubMed]
- Wickham, H. ggplot2: Elegant Graphics for Data Analysis; Springer: New York, NY, USA, 2016. [Google Scholar]
- Friedman, J.; Hastie, T.; Tibshirani, R. Regularization Paths for Generalized Linear Models via Coordinate Descent. J. Stat. Softw. 2010, 33, 1–22. [Google Scholar] [CrossRef] [PubMed]
- Zhang, J.; Jin, Z. ggrisk: Risk Score Plot for Cox Regression, R package version 1.3 [Computer software]; Schrödingerplatz: Vienna, Austria, 2021. [Google Scholar]
- Therneau, T. A Package for Survival Analysis in R, R package version 3.8-3 [Computer software]; Schrödingerplatz: Vienna, Austria, 2024. [Google Scholar]
- Therneau, T.M.; Grambsch, P.M. Modeling Survival Data: Extending the Cox Model; Springer: New York, NY, USA, 2000. [Google Scholar]
- Heagerty, P.J.; Saha-Chaudhuri, P.B.P. survivalROC: Time-Dependent ROC Curve Estimation from Censored Survival Data, R package version 1.0.3.1 [Computer software]; Schrödingerplatz: Vienna, Austria, 2022. [Google Scholar]
- Mayakonda, A.; Lin, D.-C.; Assenov, Y.; Plass, C.; Koeffler, H.P. Maftools: Efficient and comprehensive analysis of somatic variants in cancer. Genome Res. 2018, 28, 1747–1756. [Google Scholar] [CrossRef] [PubMed]
- Barbie, D.A.; Tamayo, P.; Boehm, J.S.; Kim, S.Y.; Moody, S.E.; Dunn, I.F.; Schinzel, A.C.; Sandy, P.; Meylan, E.; Scholl, C.; et al. Systematic RNA interference reveals that oncogenic KRAS-driven cancers require TBK1. Nature 2009, 462, 108–112. [Google Scholar] [CrossRef] [PubMed]
- Zeng, D.; Li, M.; Zhou, R.; Zhang, J.; Sun, H.; Shi, M.; Bin, J.; Liao, Y.; Rao, J.; Liao, W. Tumor microenvironment characterization in gastric cancer identifies prognostic and immunotherapeutically relevant gene signatures. Cancer Immunol. Res. 2019, 7, 737–750. [Google Scholar] [CrossRef] [PubMed]
- Yoshihara, K.; Kim, H.; Verhaak, R.G. estimate: Estimate of Stromal and Immune Cells in Malignant Tumor Tissues from Expression Data, R package version 1.0.13/r21 [Computer software]; Schrödingerplatz: Vienna, Austria, 2016. [Google Scholar]
- Chen, Y.; Li, Z.-Y.; Zhou, G.-Q.; Sun, Y. An immune-related gene prognostic index for head and neck squamous cell carcinoma. Clin. Cancer Res. 2021, 27, 330–341. [Google Scholar] [CrossRef] [PubMed]
- Nickles, D.; Bourgon, R. IMvigor210CoreBiologies: Data Processing and Analysis Code for the Manuscript Mariathasan et al., TGF-b Attenuates Tumor Response to PD-L1 Blockade by Contributing to Exclusion of T Cells, R package version 1.0.0 [Computer software]; Genentech: South San Francisco, CA, USA, 2019. [Google Scholar]
- Maeser, D.; Gruener, R. oncoPredict: Drug Response Modeling and Biomarker Discovery, R package version 1.2 [Computer software]; Schrödingerplatz: Vienna, Austria, 2024. [Google Scholar]
- Maeser, D.; Gruener, R.F.; Huang, R.S. oncoPredict: An R package for predicting in vivo or cancer patient drug response and biomarkers from cell line screening data. Brief. Bioinform. 2021, 22, bbab260. [Google Scholar] [CrossRef]
- Hao, Y.; Stuart, T.; Kowalski, M.H.; Choudhary, S.; Hoffman, P.; Hartman, A.; Srivastava, A.; Molla, G.; Madad, S.; Fernandez-Granda, C.; et al. Dictionary learning for integrative, multimodal and scalable single-cell analysis. Nat. Biotechnol. 2024, 42, 293–304. [Google Scholar] [CrossRef] [PubMed]
- Hao, Y.; Hao, S.; Andersen-Nissen, E.; Mauck, W.M., 3rd; Zheng, S.; Butler, A.; Lee, M.J.; Wilk, A.J.; Darby, C.; Zager, M.; et al. Integrated analysis of multimodal single-cell data. Cell 2021, 184, 3573–3587.e29. [Google Scholar] [CrossRef] [PubMed]
- Stuart, T.; Butler, A.; Hoffman, P.; Hafemeister, C.; Papalexi, E.; Mauck, W.M., III; Hao, Y.; Stoeckius, M.; Smibert, P.; Satija, R. Comprehensive Integration of Single-Cell Data. Cell 2019, 177, 1888–1902.e21. [Google Scholar] [CrossRef] [PubMed]
- Butler, A.; Hoffman, P.; Smibert, P.; Papalexi, E.; Satija, R. Integrating single-cell transcriptomic data across different conditions, technologies, and species. Nat. Biotechnol. 2018, 36, 411–420. [Google Scholar] [CrossRef] [PubMed]
- Satija, R.; Farrell, J.A.; Gennert, D.; Schier, A.F.; Regev, A. Spatial reconstruction of single-cell gene expression data. Nat. Biotechnol. 2015, 33, 495–502. [Google Scholar] [CrossRef] [PubMed]
- Aran, D.; Looney, A.P.; Liu, L.; Wu, E.; Fong, V.; Hsu, A.; Chak, S.; Naikawadi, R.P.; Wolters, P.J.; Abate, A.R.; et al. Reference-based analysis of lung single-cell sequencing reveals a transitional profibrotic macrophage. Nat. Immunol. 2019, 20, 163–172. [Google Scholar] [CrossRef] [PubMed]
- Aibar, S.; González-Blas, C.B.; Moerman, T.; Huynh-Thu, V.A.; Imrichova, H.; Hulselmans, G.; Rambow, F.; Marine, J.-C.; Geurts, P.; Aerts, J.; et al. SCENIC: Single-cell regulatory network inference and clustering. Nat. Methods 2017, 14, 1083–1086. [Google Scholar] [CrossRef] [PubMed]
- Aibar, S. AUCell: Analysis of ‘Gene Set’ Activity in Single-Cell RNA-seq Data; [Computer software]; Fred Hutchinson Cancer Center: Seattle, WA, USA, 2016. [Google Scholar]
- Wang, R.; Xin, M.; Li, Y.; Zhang, P.; Zhang, M. The functions of histone modification enzymes in cancer. Curr. Protein Pept. Sci. 2016, 17, 438–445. [Google Scholar] [CrossRef]
- Li, L.; Duan, Q.; Zeng, Z.; Zhao, J.; Lu, J.; Sun, J.; Zhang, J.; Siwko, S.; Wong, J.; Shi, T.; et al. UHRF2 promotes intestinal tumorigenesis through stabilization of TCF4 mediated Wnt/β-catenin signaling. Int. J. Cancer 2020, 147, 2239–2252. [Google Scholar] [CrossRef] [PubMed]
- Lin, R.; Chen, R.; Ye, L.; Huang, Z.; Lin, X.; Chen, T. The Role of RNA Methylation Modification Related Genes in Prognosis and Immunotherapy of Colorectal Cancer. Int. J. Gen. Med. 2023, 16, 2133–2147. [Google Scholar] [CrossRef] [PubMed]
- Liu, Y.; Zhang, B.; Meng, X.; Korn, M.J.; Parent, J.M.; Lu, L.-Y.; Yu, X. UHRF2 regulates local 5-methylcytosine and suppresses spontaneous seizures. Epigenetics 2017, 12, 551–560. [Google Scholar] [CrossRef]
- Wang, X.; Lu, H.; Sprangers, G.; Hallstrom, T.C. UHRF2 accumulates in early G(1)-phase after serum stimulation or mitotic exit to extend G(1) and total cell cycle length. Cell Cycle 2024, 23, 613–627. [Google Scholar] [CrossRef] [PubMed]
- Arita, K.; Isogai, S.; Oda, T.; Unoki, M.; Sugita, K.; Sekiyama, N.; Kuwata, K.; Hamamoto, R.; Tochio, H.; Sato, M.; et al. Recognition of modification status on a histone H3 tail by linked histone reader modules of the epigenetic regulator UHRF1. Proc. Natl. Acad. Sci. USA 2012, 109, 12950–12955. [Google Scholar] [CrossRef] [PubMed]
- Lu, S.; Yan, D.; Wu, Z.; Jiang, T.; Chen, J.; Yuan, L.; Lin, J.; Peng, Z.; Tang, H. Ubiquitin-like with PHD and ring finger domains 2 is a predictor of survival and a potential therapeutic target in colon cancer. Oncol. Rep. 2014, 31, 1802–1810. [Google Scholar] [CrossRef] [PubMed][Green Version]
- Chalbatani, G.M.; Gharagouzloo, E.; Malekraeisi, M.A.; Azizi, P.; Ebrahimi, A.; Hamblin, M.R.; Mahmoodzadeh, H.; Elkord, E.; Miri, S.R.; Sanati, M.H.; et al. The integrative multi-omics approach identifies the novel competing endogenous RNA (ceRNA) network in colorectal cancer. Sci. Rep. 2023, 13, 19454. [Google Scholar] [CrossRef] [PubMed]
- Wu, L.; Chen, H.; Yang, C. Origin recognition complex subunit 1(ORC1) is a potential biomarker and therapeutic target in cancer. BMC Med. Genom. 2023, 16, 243. [Google Scholar] [CrossRef] [PubMed]
- Dasgupta, N.; Kumar Thakur, B.; Chakraborty, A.; Das, S. Butyrate-induced in vitro colonocyte differentiation network model identifies ITGB1, SYK, CDKN2A, CHAF1A, and LRP1 as the prognostic markers for colorectal cancer recurrence. Nutr. Cancer 2019, 71, 257–271. [Google Scholar] [CrossRef] [PubMed]
- Wu, Z.; Cui, F.; Yu, F.; Peng, X.; Jiang, T.; Chen, D.; Lu, S.; Tang, H.; Peng, Z. Up-regulation of CHAF1A, a poor prognostic factor, facilitates cell proliferation of colon cancer. Biochem. Biophys. Res. Commun. 2014, 449, 208–215. [Google Scholar] [CrossRef] [PubMed]
- Hedrick, E.D.; Agarwal, E.; Leiphrakpam, P.D.; Haferbier, K.L.; Brattain, M.G.; Chowdhury, S. Differential PKA activation and AKAP association determines cell fate in cancer cells. J. Mol. Signal 2013, 8, 10. [Google Scholar] [CrossRef] [PubMed][Green Version]
- Chowdhury, S.; Howell, G.M.; Rajput, A.; Teggart, C.A.; Brattain, L.E.; Weber, H.R.; Chowdhury, A.; Brattain, M.G.; Chandra, D. Identification of a novel TGFbeta/PKA signaling transduceome in mediating control of cell survival and metastasis in colon cancer. PLoS ONE 2011, 6, e19335. [Google Scholar] [CrossRef] [PubMed]
- LièvRe, A.; Bachet, J.-B.; Le Corre, D.; Boige, V.; Landi, B.; Emile, J.-F.; Côté, J.-F.; Tomasic, G.; Penna, C.; Ducreux, M.; et al. KRAS mutation status is predictive of response to cetuximab therapy in colorectal cancer. Cancer Res. 2006, 66, 3992–3995. [Google Scholar] [CrossRef] [PubMed]
- Gennari, L.; Doci, R.; Rossetti, C. Prognostic factors in colorectal cancer. Hepatogastroenterology 2000, 47, 310–314. [Google Scholar] [PubMed]
- Guinney, J.; Dienstmann, R.; Wang, X.; de Reyniès, A.; Schlicker, A.; Soneson, C.; Marisa, L.; Roepman, P.; Nyamundanda, G.; Angelino, P.; et al. The consensus molecular subtypes of colorectal cancer. Nat. Med. 2015, 21, 1350–1356. [Google Scholar] [CrossRef]
- André, T.; Boni, C.; Navarro, M.; Tabernero, J.; Hickish, T.; Topham, C.; Bonetti, A.; Clingan, P.; Bridgewater, J.; Rivera, F.; et al. Improved overall survival with oxaliplatin, fluorouracil, and leucovorin as adjuvant treatment in stage II or III colon cancer in the MOSAIC trial. J. Clin. Oncol. 2009, 27, 3109–3116. [Google Scholar] [CrossRef] [PubMed]
- Ding, C.; Yang, X.; Li, S.; Zhang, E.; Fan, X.; Huang, L.; He, Z.; Sun, J.; Ma, J.; Zang, L.; et al. Exploring the role of pyroptosis in shaping the tumor microenvironment of colorectal cancer by bulk and single-cell RNA sequencing. Cancer Cell Int. 2023, 23, 95. [Google Scholar] [CrossRef]
- Li, X.; Li, J.; Li, J.; Liu, N.; Zhuang, L. Development and validation of epigenetic modification-related signals for the diagnosis and prognosis of colorectal cancer. BMC Genom. 2024, 25, 51. [Google Scholar] [CrossRef] [PubMed]
- Huang, H.; Chen, K.; Zhu, Y.; Hu, Z.; Wang, Y.; Chen, J.; Li, Y.; Li, D.; Wei, P. A multi-dimensional approach to unravel the intricacies of lactylation related signature for prognostic and therapeutic insight in colorectal cancer. J. Transl. Med. 2024, 22, 211. [Google Scholar] [CrossRef] [PubMed]
- Müller, D.; Győrffy, B. DNA methylation-based diagnostic, prognostic, and predictive biomarkers in colorectal cancer. Biochim. Biophys. Acta Rev. Cancer 2022, 1877, 188722. [Google Scholar] [CrossRef]
- Vuletić, A.; Mirjačić Martinović, K.; Spasić, J. Role of Histone Deacetylase 6 and Histone Deacetylase 6 Inhibition in Colorectal Cancer. Pharmaceutics 2023, 16, 54. [Google Scholar] [CrossRef] [PubMed]
- Li, C.; Song, J.; Guo, Z.; Gong, Y.; Zhang, T.; Huang, J.; Cheng, R.; Yu, X.; Li, Y.; Chen, L.; et al. EZH2 Inhibitors Suppress Colorectal Cancer by Regulating Macrophage Polarization in the Tumor Microenvironment. Front. Immunol. 2022, 13, 857808. [Google Scholar] [CrossRef] [PubMed]
- Conte, M.; Di Mauro, A.; Capasso, L.; Montella, L.; De Simone, M.; Nebbioso, A.; Altucci, L. Targeting HDAC2-Mediated Immune Regulation to Overcome Therapeutic Resistance in Mutant Colorectal Cancer. Cancers 2023, 15, 1960. [Google Scholar] [CrossRef] [PubMed]









Disclaimer/Publisher’s Note: The statements, opinions and data contained in all publications are solely those of the individual author(s) and contributor(s) and not of MDPI and/or the editor(s). MDPI and/or the editor(s) disclaim responsibility for any injury to people or property resulting from any ideas, methods, instructions or products referred to in the content. |
© 2025 by the authors. Licensee MDPI, Basel, Switzerland. This article is an open access article distributed under the terms and conditions of the Creative Commons Attribution (CC BY) license (https://creativecommons.org/licenses/by/4.0/).
Share and Cite
Cui, X.; Xing, Y.; Liu, G.; Zhao, H.; Yang, Z. Construction and Evaluation of a Domain-Related Risk Model for Prognosis Prediction in Colorectal Cancer. Computation 2025, 13, 171. https://doi.org/10.3390/computation13070171
Cui X, Xing Y, Liu G, Zhao H, Yang Z. Construction and Evaluation of a Domain-Related Risk Model for Prognosis Prediction in Colorectal Cancer. Computation. 2025; 13(7):171. https://doi.org/10.3390/computation13070171
Chicago/Turabian StyleCui, Xiangjun, Yongqiang Xing, Guoqing Liu, Hongyu Zhao, and Zhenhua Yang. 2025. "Construction and Evaluation of a Domain-Related Risk Model for Prognosis Prediction in Colorectal Cancer" Computation 13, no. 7: 171. https://doi.org/10.3390/computation13070171
APA StyleCui, X., Xing, Y., Liu, G., Zhao, H., & Yang, Z. (2025). Construction and Evaluation of a Domain-Related Risk Model for Prognosis Prediction in Colorectal Cancer. Computation, 13(7), 171. https://doi.org/10.3390/computation13070171
