Artificial Intelligence for Sustainable Complex Socio-Technical-Economic Ecosystems
Abstract
:1. Introduction
“…For the world of our own making has become so complicated that we must turn to the world of the born to understand how to manage it. That is, the more mechanical we make our fabricated environment, the more biological it will eventually have to be if it is to work at all. Our future is technological; but it will not be a world of grey steel. Rather our technological future is headed toward a neo-biological civilization…” [1].
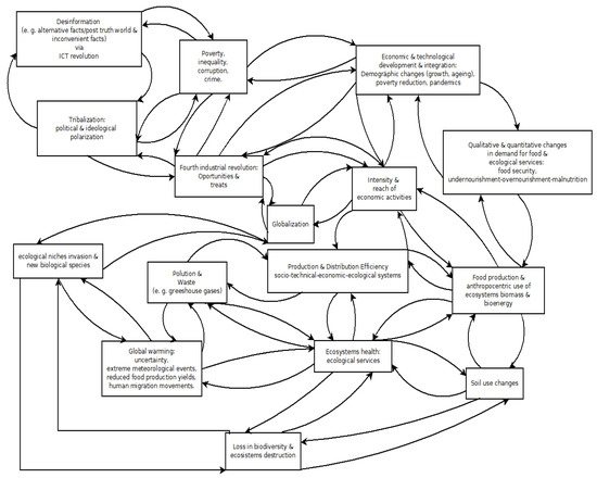
2. The Technological Anthropocene
- (i)
- past ecosystems’ dynamics were somehow “better” than those during the Anthropocene;
- (ii)
- that humans are not part of “Nature”; and
- (iii)
- that change can be stopped or reversed, ignoring the evolutionary nonlinear dynamics of the Biosphere, where the change (including extinction and biological novelty) is essential for the sustainability of life on the planet [13].
3. Complexification
- incomplete knowledge, uncertainty, and unpredictability;
- asynchronicity (the value of a given state variable is not updated simultaneously in response to changes in auxiliary or control variables, which results in changes that apparently do not follow their “cause”);
- greater difficulty in understanding, explaining, and controlling present and future events; and
- a greater need for information to expand and maintain the system’s dynamic phase space, to meet challenges such as high performance, security, and extreme environmental conditions, and, of course, to achieve sustainable outcomes.
4. The UNO’s Agenda for Sustainable Development
- non-decomposability (parts of the system cannot be investigated separately from the rest, effectively preventing simplifications);
- asynchronous behavior;
- components (agents) that can respond differently to the same stimuli;
- increased likelihood of catastrophic, abrupt, large qualitative changes in the systems’ behavior;
- irreversibility due to thermodynamics-quantum mechanics, and to the systems’ sensitivity to initial conditions;
- difficulty in understanding and controlling complex systems’ behavior,
- the impossibility of long-term, detailed predictions,
- problems, systems, environments, and intractable phase spaces coevolve dynamically, meaning that each time a solution is found and implemented, the question changes, thus needing a new, different set of solutions;
- sustainability goals and targets are dynamic, nonlinear, constrained in time and space, semi-structured, frequently incommensurable, and mostly non-cooperative or in conflict, dealing with risks, uncertainty (unforeseeable changes for which no subjective quantification is possible), incomplete knowledge, multiple shareholders and stakeholders, high stakes, and “…the urgent need to act…” [20,37,40,51,52];
- the need to change human perceptions, beliefs, and attitudes towards the Biosphere, from the false dichotomy of ecological versus human-systems sustainability (e.g., [57]) to the fact that the human species is an indivisible component of “Nature”, whereby achieving sustainable outcomes essentially means the enhancement of the coevolutionary capacities of both human-made systems and the Biosphere;
- the fact that nonlinear change is not only unavoidable, but the essence of Nature’s complex systems, which are sustainable if they can preserve their capacity to coevolve with their dynamic environment [20];
- for complex socio-technical-economic ecosystems, sustainability is an epiphenomenon emerging from non-linear coevolutionary functional couplings [58] among their components and between such complex systems and their environments. Hence, the success or failure of achieving sustainability depends on coevolutionary functional couplings.
5. Engineering Complex Systems
- (i)
- the high-stakes;
- (ii)
- the nonlinear dynamics and associated unpredictability, uncertainty, and their semi-structured, intractable, and incommensurable essence;
- (iii)
- time, biological, technological, sociocultural, economic, ecological, and thermodynamical constraints;
- (iv)
- multiple stakeholders, shareholders, and spatiotemporal dimensions; and
- (v)
- the urgent need for feasible, effective, efficient solutions, and their unforeseen short, medium, and long-term impacts,
6. Sustainability as a Multi-Objective Optimization Problem
7. Universal Intelligence for Sustainability
8. Conclusions
Funding
Institutional Review Board Statement
Informed Consent Statement
Data Availability Statement
Conflicts of Interest
References
- Kelly, K. Out of Control—The New Biology of Machines, Social Systems and the Economic World; Basic Books: Hachette, UK, 1994; p. 7. [Google Scholar]
- Porritt, J. Playing Safe: Science and the Environment; Thames & Hudson: London, UK, 2000. [Google Scholar]
- WCED. Our Common Future. World Commission on Environment and Development; Oxford University Press: London, UK, 1987.
- Ellis, E. Anthropocene. The Encyclopedia of Earth. Available online: http://editors.eol.org/eoearth/wiki/Anthropocene (accessed on 7 August 2019).
- Haraway, D.J. Cyborgs and Symbionts: Living together in the New World Order. In The Cyborg Handbook; Haraway, D.J., Hables-Gray, C., Eglash, R., Clynes, M.E., Meyers, A., Driscoll, R.W., Williams, S., Hori, M., Casper, M.J., Dick, P.K., Eds.; Routledge: New York, NY, USA, 1995. [Google Scholar]
- Hunter, P. The revival of the extended phenotype. EMBO Rep. 2018, 19, e46477. [Google Scholar] [CrossRef]
- Japyassú, H.F.; Laland, K.N. Extended spider cognition. Anim. Cognit. 2017, 20, 375–395. [Google Scholar] [CrossRef] [PubMed] [Green Version]
- Feldman, M.W.; Laland, K.N. Gene-culture coevolutionary theory. Trends Ecol. 1996, 11, 453–457. [Google Scholar] [CrossRef]
- Gintis, H. Gene-culture coevolution and the nature of human sociality. Philos. Trans. R. Soc. B Biol. Sci. 2011, 366, 878–888. [Google Scholar] [CrossRef] [PubMed] [Green Version]
- Clark, A. Natural Born Cyborgs: Minds, Technologies, and the Future of Intelligence, 1st ed.; Oxford University Press: Oxford, UK, 2004. [Google Scholar]
- Worldometer. Current World Population. 2022. Available online: https://www.worldometers.info/ (accessed on 14 April 2022).
- Kraussman, F.; Erb, K.-H.; Gingrich, S.; Haberi, H.; Bondeau, A.; Gaube, V.; Lauk, C.; Plutzar, C.; Searchinger, T.D. Global human appropriation of net primary production doubled in the 20th century. Proc. Natl. Acad. Sci. USA 2013, 110, 10324–10329. [Google Scholar] [CrossRef] [Green Version]
- Thomas, C.D. Inheritors of the Earth: How Nature Is Thriving in an Age of Extinction; Penguin Books: New York, NY, USA, 2017. [Google Scholar]
- IUCN. The IUCN Red List. The International Union for Conservation of Nature’s Red List of Threatened Species 2021-1. Available online: https://www.iucnredlist.org/ (accessed on 11 August 2021).
- IPCC. IPCC Special Report on Climate Change, Desertification, Land Degradation, Sustainable Land Management, Food Security, and Greenhouse Gas Fluxes in Terrestrial Ecosystems—Summary for Policy Makers Approved Draft. Intergovernmental Panel on Climate Change. Available online: https://www.ipcc.ch/site/assets/uploads/2019/08/4.-SPM_Approved_Microsite_FINAL.pdf (accessed on 7 August 2019).
- World Economic Forum. Global Risk 2021, 16th ed.; World Economic Forum: Geneva, Switzerland, 2021; Available online: http://www3.weforum.org/docs/WEF_The_Global_Risks_Report_2021.pdf (accessed on 21 April 2022).
- World Wildlife Fund. Australia’s Devastating Bushfires. Available online: https://www.worldwildlife.org/stories/australia-s-devastating-bushfires (accessed on 21 April 2022).
- Singer, M.; Bulled, N.; Ostrach, B.; Mendenhall, E. Syndemics and the Biosocial Concept of Health. Lancet 2017, 389, 941–950. [Google Scholar] [CrossRef]
- Horton, R. Offline: COVID-19 is not a pandemic. Comment. Lancet 2020, 396, 874. [Google Scholar] [CrossRef]
- Martínez-García, A.N. The Complex Co-Evolutionary Systems Approach. A Case Study in Mexico—The Management of Sustainable Graasslands; Lambert Academic Publishing: Saarbrücken, Germany, 2010. [Google Scholar]
- Van der Leeuw, S.E.; Aschan-Leygonie, C. A Long-Term Perspective on Resilience in Socio-Natural Systems. In Proceedings of the Workshop “Systems Shocks-Systems Resilience”, Abisko, Sweeden, 2000; Available online: https://www.worldscientific.com/doi/abs/10.1142/9789812701404_0013 (accessed on 21 April 2022).
- Chu, D.; Strand, R.; Fjeland, R. Theories of Complexity. Complex 2003, 8, 19–30. [Google Scholar] [CrossRef]
- Tao, T. Phase Space. Available online: http://www.math.ucla.edu/~tao/preprints/phase_space.pdf (accessed on 10 August 2021).
- Abbott, R. Emergence Explained: Abstractions. Complex 2006, 12, 13–26. [Google Scholar] [CrossRef]
- Cornforth, D.; Green, D.G.; Newth, D.; Kirley, M. Do artificial ants march in step? Ordered Asynchronous Process and Modularity. In Artificial Life VIII; Biological Systems; Standish, R., Bedau, M.A., Abbass, H.A., Eds.; MIT Press: Cambridge, MA, USA, 2002; pp. 28–32A. [Google Scholar]
- Corning, P.A. The re-emergence of “emergence”: A venerable concept in search of a theory—One solution: The “synergism hypothesis”. Complex 2002, 7, 18–30. [Google Scholar] [CrossRef]
- Gauss, G.F. Social Complexity and Evolved Moral Principles. In Liberalism, Conservatism, and Hayek’s Idea of Spontaneous Order; Hunt, L., McNamara, P., Eds.; Palgrave MacMillan: London, UK, 2007; pp. 149–150. [Google Scholar]
- Holland, J.H. Echoing Emergence: Objectives, Rough Definitions, and Speculations for ECHO-Class Models. In Complexity, Metaphors, Models, and Reality; Santa Fe Institute-Studies in the Science of Complexity; Cowan, G.A., Pine, D., Meltzer, D., Eds.; Addison-Wesley: Boston, MA, USA, 1999; Volume XIX, pp. 309–342. [Google Scholar]
- Ashby, R. Requisite variety and its implications for the control of complex systems. Cybernetica 1958, 1, 83–89. [Google Scholar] [CrossRef]
- Baranger, M. Chaos, Complexity, and Entropy—A Physics Talk for Nonphysicists; MIT-CTP-3112; Centre for Theoretical Physics, Laboratory for Nuclear Science and Department of Physics, Massachusetts Institute of Technology, and New England Complex Systems Institute: Cambridge, MA, USA, 2001; p. 02138. Available online: https://static1.squarespace.com/static/5b68a4e4a2772c2a206180a1/t/5bf58df18a922d958275788f/1542819314175/cce.pdf (accessed on 21 April 2022).
- Ascher, W. Coping with Complexity and Organizational Interests in Natural Resource Management. Ecosystems 2001, 4, 742–757. [Google Scholar] [CrossRef]
- Lloyd, S. Programming the Universe—A Quantum Computer Scientist Takes on the Cosmos; Alfred A. Knopf: New York, USA, 2006. [Google Scholar]
- Schuster, P. How does complexity arise in evolution. Complex 1996, 2, 23–30. [Google Scholar] [CrossRef]
- Sugihara, G.; May, R.; Ye, H.; Hsieh, C.H.; Deyle, E.; Fogarty, M.; Munch, S. Detecting causality in complex ecosystems. Science 2012, 348, 496–500. [Google Scholar] [CrossRef] [PubMed]
- Åström, K.J.; Murray, R.M. Feedback Systems: An Introduction for Scientists and Engineers; Princeton University Press: Princeton, NJ, USA, 2008. [Google Scholar]
- Wagner, A. Causality in Complex Systems. Biol. Philos. 1999, 14, 83–101. [Google Scholar] [CrossRef]
- UNO. Global Sustainable Development Report 2016; Department of Economic and Social Affairs, United Nations Organisation: New York, NY, USA, 2016; Available online: https://sustainabledevelopment.un.org/globalsdreport/2016 (accessed on 21 April 2022).
- Stafford-Smith, M. UN sustainability goals need quantifying targets. World View Nat. 2014, 513, 281. [Google Scholar] [CrossRef] [Green Version]
- Willett, W.; Rockström, J.; Loken, B.; Springmann, M.; Lang, T.; Vermeulen, S.; Garnett, T.; Tilman, D.; DeClerck, F.; Wood, A.; et al. Food in the Anthropocene: The EAT—Lancet Commission on healthy diets from sustainable food systems. Lancet 2019, 393, 447–492. [Google Scholar] [CrossRef]
- National Academies of Sciences, Engineering, Engineering, and Medicine. Science Breakthroughs to Advance Food and Agricultural Research by 2030; The National Academies Press: Washington, DC, USA, 2018. [Google Scholar] [CrossRef]
- ICSU. A Guide to SDG Interactions: From Science to Implementation; Griggs, D.J., Nilsson, M., Stevance, A., McCollum, D., Eds.; International Council for Science: Paris, France, 2017; Available online: https://pure.iiasa.ac.at/id/eprint/14591/ (accessed on 21 April 2022).
- National Research Council. Our Common Journey: A Transition Toward Sustainability; The National Academies Press: Washington, DC, USA, 1999. [Google Scholar] [CrossRef]
- Kates, R.W.; Clark, W.C.; Corell, R.; Hall, J.; Jaeger, C.; Lowe, I.; McCarthy, J.; Schellenhuber, H.-J.; Bolin, B.; Dickson, N.; et al. Sustainability Science. Science 2001, 292, 641–642. [Google Scholar] [CrossRef]
- Millennium Ecosystem Assessment. Ecosystems and Human Well-Being—Synthesis; Island Press: Washington, DC, USA, 2005. [Google Scholar]
- Clark, W.C. Sustainability Science: A room of its own. Proc. Natl. Acad. Sci. USA 2007, 104, 1737–1738. [Google Scholar] [CrossRef] [Green Version]
- Martínez-García, A.N.; Anderson, J. Cárnico-ICSPEA2—A Metaheuristic Co-evolutionary Navigator for a Complex Co-evolutionary Farming System. Eur. J. Oper. Res. 2007, 179, 634–655. [Google Scholar] [CrossRef]
- Peters, O.; Klein, W. Ergodicity breaking in geometric Brownian motion. Phys. Rev. Lett. 2013, 110, 100603. [Google Scholar] [CrossRef] [PubMed] [Green Version]
- Kopfová, J. Hysteresis in biological models. J. Phys. Conf. Ser. 2006, 55, 130–134. [Google Scholar] [CrossRef]
- Frei, R.; Di Marzo Serugendo, G. Concepts in complexity engineering. Int. J. Bio-Inspired Comput. 2011, 3, 123–139. [Google Scholar] [CrossRef]
- Weaver, W. Science and Complexity. Am. Sci. 1948, 36, 536–544. [Google Scholar] [CrossRef]
- Kammen, D.M.; Hassenzahl, D.M. Should We Risk It?—Exploring Environmental, Health, and Technological Problem Solving; Princeton University Press: Princeton, NJ, USA, 1999. [Google Scholar]
- Brossard, D.; Belluck, P.; Gould, F.; Wirz, C.D. Promises and perils of gene drives: Navigating the communication of complex, post-normal science. Proc. Natl. Acad. Sci. USA 2019, 116, 7692–7697. [Google Scholar] [CrossRef] [Green Version]
- Vellen, M.; Baeten, L.; Becker-Scarpitta, A.; Boucher-Lalonde, V.; McCune, J.L.; Messier, J.; Myers-Smith, I.H.; Sax, D.F. Plant biodiversity change across scales during the Anthropocene. Annu. Rev. Plant Biol. 2017, 68, 563–586. [Google Scholar] [CrossRef] [Green Version]
- Zhu, K.; Zhang, J.; Niu, S.; Chu, C.; Luo, Y. Limits to growth on forest biomass carbon sink under climate change. Nat. Commun. 2018, 9, 2079. [Google Scholar] [CrossRef] [Green Version]
- D’Orangeville, L.; Houle, D.; Duchesne, L.; Phillips, R.P.; Bergeron, Y.; Kneeshaw, D. Beneficial effects of climate warming on boreal tree growth may be transitory. Nat. Commun. 2018, 9, 3213. [Google Scholar] [CrossRef] [Green Version]
- Anderson, J.M. The Effects of Climate Change on Decomposition Processes in Grassland and Coniferous Forests. Ecol. Appl. 1991, 1, 326–347. [Google Scholar] [CrossRef]
- Ripple, W.J.; Wolf, C.; Newsome, T.M.; Galetti, M.; Alamgir, M.; Crist, E.; Mahmoud, M.I.; Laurence, W.F. 15,364 scientist signatories from 184 countries. World’s scientists warning to humanity: A Second Notice. BioScience 2017, 67, 1026–1028. [Google Scholar] [CrossRef]
- Martínez-García, A.N.; Rodriguez-Young, D.; Guerrero-García, A. Ingeniería de Sistemas Complejos Coevolutivos Sustentables. Chapter III. In Complejidad y Gestión del Conocimiento y la Tecnología—Una Mirada Hacia el Futuro; Vázquez, J.A.C., Ed.; Rosa María Porrúa Ediciones: Cuernavaca, México, 2015; pp. 45–75. [Google Scholar]
- World Resources Institute. Creating a Sustainable Food Future—A Menu of Solutions to Feed nearly 10 Billion People by 2050. Synthesis Report. December 2018. The World Bank-UNO-Environment-CIRAD-INRA. Available online: https://wrr-food.wri.org/sites/default/files/2019-07/creating-sustainable-food-future_2_5.pdf (accessed on 21 April 2022).
- World Bank. Poverty and Shared Prosperity 2018: Piecing Together the Poverty Puzzle; License: Creative Commons Attribution CC BY 3.0 IGO; World Bank: Washington, DC, USA, 2018; Available online: https://openknowledge.worldbank.org/bitstream/handle/10986/30418/9781464813306.pdf (accessed on 21 April 2022).
- Kharas, H.; Hamel, K.; Hofer, M. Rethinking Poverty Reduction in 2019. Future Development Blog. Brookings Institution. Available online: https://www.brookings.edu/blog/future-development/2018/12/13/rethinking-global-poverty-reduction-in-2019/ (accessed on 13 December 2018).
- Rosling, H.; Rosling, O.; Rosling-Rönnlund, A. Factfulness—Ten Reasons We’re Wrong about the World—And Why Things Are Better than You Think; Flatiron Books: New York, NY, USA, 2018. [Google Scholar]
- World Bank. Poverty and Shared Prosperity 2020: Reversals of Fortune. International Bank for Reconstruction and Development/The World Bank. Available online: https://openknowledge.worldbank.org/bitstream/handle/10986/34496/9781464816024.pdf (accessed on 21 April 2022).
- Kharas, H.; Hamel, K. A Global Tipping Point: Half the World Is Now Middle Class or Wealthier. Future Development Blog. Brookings Institution. Available online: https://www.brookings.edu/blog/future-development/2018/09/27/a-global-tipping-point-half-the-world-is-now-middle-class-or-wealthier/ (accessed on 27 September 2018).
- Alexandratos, N.; Bruinsma, J. World agriculture towards 2030/2050: The 2012 revision. In ESA Working Paper No. 12-03; FAO: Rome, Italy, 2012; Available online: http://www.fao.org/3/a-ap106e.pdf (accessed on 21 April 2022).
- FAO. Mapping supply and demand for animal-source foods to 2030. In Animal Production and Health Working Paper. No. 2; Robinson, T.P., Pozzi, F., Eds.; Food and Agriculture Organization: Rome, Italy, 2011; Available online: http://www.fao.org/3/i2425e/i2425e00.htm (accessed on 21 April 2022).
- Zhang, K.; Dearing, J.A.; Dawson, T.P.; Dong, X.; Yang, X.; Zhang, W. Poverty alleviation strategies in eastern China lead to critical ecological dynamics. Sci. Total Environ. 2015, 506–507, 164–181. [Google Scholar] [CrossRef] [PubMed] [Green Version]
- Su, B.; Huang, J.; Fischer, T.; Wang, Y.; Kundzewicz, Z.W.; Zhai, J.; Sun, H.; Wang, A.; Zeng, X.; Wang, G.; et al. Drought losses in China might double between the 1.5 °C and 2.0 °C warming. Proc. Natl. Acad. Sci. USA 2018, 15, 10600–10605. [Google Scholar] [CrossRef] [Green Version]
- Mugari, E.; Masundire, H.; Bolaane, M.; New, M. Perceptions of ecosystem services provision performance in the face of climate change among communities in Bobirwa sub-district, Botswana. Int. J. Clim. Change Strateg. Manag. 2019, 11, 265–288. [Google Scholar] [CrossRef] [Green Version]
- FAO. Global Food Losses and Food Waste—Extent, Causes and Prevention; Food and Agricultural Organisation of the United Nations Organization: Rome, Italy, 2011; Available online: http://www.fao.org/3/mb060e/mb060e00.pdf (accessed on 21 April 2022).
- Lucas, T.; Horton, R. The 21st-century great food transformation. Lancet 2019, 393, 386–387. [Google Scholar] [CrossRef]
- OECD/FAO. OECD/FAO Agricultural Outlook 2016–2025; OECD Publishing: Paris, France, 2016. [Google Scholar] [CrossRef]
- FAO. The State of Food Security and Nutrition in the World—Building Climate Resilience for Food Security and Nutrition; State of the World Series; Food and Agriculture Organization of the United Nations: Rome, Italy, 2018; Available online: https://www.who.int/nutrition/publications/foodsecurity/state-food-security-nutrition-2018-inbrief-en.pdf (accessed on 21 April 2022).
- Summers, J.K.; Smith, L.M.; Fulford, R.S.; Crespo, R.J. The role of ecosystems services in community well-being. In Ecosystems Services and Global Ecology; Hufnagel, L., Ed.; IntechOpen: London, UK, 2018; Available online: https://www.intechopen.com/chapters/59518 (accessed on 21 April 2022).
- Quintas-Soriano, C.; Brandt, J.S.; Running, K.; Baxter, C.V.; Gibson, D.M.; Narducci, J.; Castro, A.J. Social-ecological systems influence ecosystem change and society (PECS) analysis. Ecol. Soc. 2018, 23, 3. [Google Scholar] [CrossRef] [Green Version]
- Irvine, K.N.; O’Brien, L.; Ravenscroft, N.; Cooper, N.; Everard, M.; Fasey, I.; Reed, M.S.; Kenter, J.O. Ecosystem services and the idea of shared values. Ecosyst. Serv. 2016, 21, 184–196. [Google Scholar] [CrossRef] [Green Version]
- OECD. Better Life Initiative Index. Organization for Economic Cooperation and Development. Available online: http://www.oecdbetterlifeindex.org/#/11111111111 (accessed on 21 April 2022).
- World Economic Forum. Global Risk 2020, 15th ed.; World Economic Forum: Geneva, Switzerland, 2020; Available online: http://www3.weforum.org/docs/WEF_Global_Risk_Report_2020.pdf (accessed on 21 April 2022).
- Griffin, M.D. Systems Engineering and the “Two Cultures” of Engineering. In Proceedings of the Boeing Lecture, Purdue University, West Lafayette, IN, USA, 2007; Available online: https://www.nasa.gov/pdf/173108mainmgpurdue20070328.pdf (accessed on 21 April 2022).
- Johnson, S.J. The Secret of Apollo—Systems Management in American and European Space Programs; The Johns Hopkins University Press: Baltimore, MD, USA, 2002. [Google Scholar]
- Payne, J.W.; Bettman, J.R.; Johnson, E.J. The Adaptive Decision Maker; Cambridge University Press: Cambridge, CA, USA, 1993. [Google Scholar]
- Turban, E. Decision Support and Expert Systems, 14th ed.; Prentice Hall International Inc.: Hoboken, NJ, USA, 1995. [Google Scholar]
- Heylighen, F. A New Transdisciplinary Paradigm for the study of Complex Systems? In Self-Steering and Cognition in Complex Systems; Heylighen, F., Rosseel, E., Demeyere, F., Eds.; Gordon and Breach: New York, NY, USA, 1990; pp. 1–16. [Google Scholar]
- Dent, J.B.; Edwards-Jones, G.; Mc Gregor, M.J. Simulation of Ecological, Social and Economic factors in agricultural systems. Agric. Syst. 1995, 49, 337–351. [Google Scholar] [CrossRef]
- Zander, P.; Kächele, H. Modelling multiple objectives of land use for sustainable development. Agric. Syst. 1999, 59, 311–325. [Google Scholar] [CrossRef]
- Kropff, M.J.; Bouma, J.; Jones, J.W. Systems approaches for the design of sustainable agro-ecosystems. Agric. Syst. 2001, 70, 369–393. [Google Scholar] [CrossRef]
- Martin, A.; Petersen, M. Poverty Alleviation as an Economic Problem. Camb. J. Econ. 2019, 43, 205–221. [Google Scholar] [CrossRef]
- Laumanns, M.; Zitzler, E.; Thiele, L. Multiple Criteria Decision Support by Evolutionary Computation. In Sustainability in the Information Society, Proceedings of the 15th International Symposium Informatics for Environmental Protection, Zurich, Switzerland, 10–12 October 2001; Hilty, L.M., Gilgen, P.W., Eds.; Metropolis Verlag: Marburg, Germany, 2001; pp. 547–552. Available online: https://sop.tik.ee.ethz.ch/publicationListFiles/lzt2001b.pdf (accessed on 21 April 2022).
- Harari, Y.N. 21 Lessons for the 21st Century; Spiegel & Grau—Penguin Random House LCC: New York, NY, USA, 2018. [Google Scholar]
- Fonseca, C.M.; Fleming, P.J. Genetic Algorithms for Multiobjective Optimization: Formulation, discussion and generalization. In Proceedings of the Fifth International Conference on Genetic Algorithms, Pittsburgh, PA, USA, 15–19 July 1995; pp. 416–423. [Google Scholar]
- Deb, K. Multi-Objective Optimization using Evolutionary Algorithms. In Wiley-Interscience Series in Systems and Optimization; John Wiley & Sons, Ltd.: Hoboken, NJ, USA, 2001. [Google Scholar]
- Sipser, M. Introduction to the Theory of Computation, 2nd ed.; Thompson Course Technology: Boston, MA, USA, 2006. [Google Scholar]
- Talbi, E.-G. Metaheuristics—From Design to Implementation; John Wiley & Sons, Inc.: Hoboken, NJ, USA, 2009. [Google Scholar]
- Veldhuizen, D.A.V.; Lamont, G.B. Multiobjective Evolutionary Algorithms: Analyzing the State-of-the-Art. Evolut. Comput. 2000, 8, 125–147. [Google Scholar] [CrossRef]
- Yagiura, M.; Ibaraki, T. On Metaheuristic Algorithms for Combinatorial Optimization Problems. IEEE Trans. 2000, 83, 3–25. [Google Scholar] [CrossRef]
- Culberson, J.C. On the Futility of Blind Search. In Technical Report TR 96-18; Department of Computing Science, The University of Alberta: Edmonton, AB, Canada, 1996; Available online: https://direct.mit.edu/evco/article/6/2/109/817/On-the-Futility-of-Blind-Search-An-Algorithmic (accessed on 21 April 2022).
- Axelrod, R.; Cohen, M.D. Harnessing Complexity—Organizational Implications of a Scientific Frontier; The Free Press: New York, NY, USA, 1999. [Google Scholar]
- Blum, C.; Roli, A. Metaheuristics in Combinatorial Optimization: Overview and Conceptual Comparison. In Technical Report No. TR/IRIDIA/2001-13; Institut de Recherches Interdisciplinaires et de Développements en Intelligence Artificielle (IRIDIA), University Libre de Bruxelles: Bruxelles, Belgium, 2001; Available online: https://www.iiia.csic.es/~christian.blum/downloads/blum_roli_2003.pdf (accessed on 21 April 2022).
- Zitzler, E. Evolutionary Algorithms for Multiobjective Optimization. In Evolutionary Methods for Design, Optimization and Control with applications to industrial problems; Giannakoglou, K.C., Tsabalis, D.T., Periaux, J., Papailiou, K.D., Fogarty, T., Eds.; CIMNE: Barcelona, Spain, 2002; Available online: https://sop.tik.ee.ethz.ch/publicationListFiles/zitz2002b.pdf (accessed on 21 April 2022).
- Falkenauer, E. Applying genetic algorithms to real-world problems. In Evolutionary Algorithms; Davis L., D., Jong, K., Vose M., D., Whitley, D., Eds.; Springer: New York, NY, USA, 1999; pp. 65–88. Available online: https://link.springer.com/chapter/10.1007%2F978-1-4612-1542-4_4 (accessed on 21 April 2022).
- Coello, C.A.C. A Short Tutorial on Evolutionary Multiobjective Optimization. In Evolutionary Multicriterion Optimization (EMO’01) First International Conference; Zitzler, E., Deb, K., Thiele, L., Coello, C.C., Corne, D., Eds.; Springer: Zurich, Switzerland, 2001; pp. 21–40. Available online: https://link.springer.com/chapter/10.1007/3-540-44719-9_2 (accessed on 21 April 2022).
- Kurmann, R.E. Stochastic Methods for Multi-Objective Optimization. Bachelor’s Thesis, ETH Zurich (Swiss Federal Institute of Technology), Zurich, Switzerland, 2001. Available online: https://rolandkurmann.ch/files/diploma_thesis_multi-objective_optimization.pdf (accessed on 21 April 2022).
- NSTC-USA. Preparing for the Future of Artificial Intelligence; Executive Office of the President, National Science and Technology Council, Committee on Technology, US Government: Washington, DC, USA, 2016. Available online: https://obamawhitehouse.archives.gov/sites/default/files/whitehouse_files/microsites/ostp/NSTC/preparing_for_the_future_of_ai.pdf (accessed on 12 October 2016).
- Stone, P.; Brooks, R.; Brynjolfsson, E.; Calo, R.; Etzioni, O.; Hager, G.; Hirschberg, J.; Kalyanakrishnan, S.; Kamar, E.; Kraus, S.; et al. Artificial Intelligence and Life in 2030; One Hundred Year Study on Artificial Intelligence: Report of the 2015–2016 Study Panel; Stanford University: Stanford, CA, USA, 2016; Available online: http://ai100.stanford.edu/2016-report (accessed on 21 April 2022).
- PricewaterhouseCoopers. AI to Drive GDP Gains of $15.7 Trillion with Productivity, Personalisation Improvements. PwC. 27-07-2017. Available online: https://www.pwc.com/hu/en/pressroom/2017/ai.html (accessed on 21 April 2022).
- NSTC-USA. The National Artificial Intelligence Research and Development Strategic Plan: 2019 Update; Select Committee on Artificial Intelligence-National Science and Technology Council-USA-Executive Office of the President of the United States of America: Washington DC, USA, 2019. Available online: https://www.nitrd.gov/pubs/National-AI-RD-Strategy-2019.pdf (accessed on 21 April 2022).
- Nilson, N.J. The Quest for Artificial Intelligence: A History of Ideas and Achievements; Cambridge University Press: Cambridge, UK, 2010. [Google Scholar]
- Coppin, B. Artificial Intelligence Illuminated; Jones and Bartlett Publishers: Burlington, MA, USA, 2004. [Google Scholar]
- Hager, G.D.; Drobnis, A.; Fang, F.; Ghani, R.; Greenwald, A.; Lyons, T.; Parkes, D.C.; Schultz, J.; Saria, S.; Smith, S.F.; et al. Artificial Intelligence for Social Good Report. Artificial Intelligence (AI) for the Social Good Workshop. Computing Community Consortium—Association for the Advancement of Artificial Intelligence. Available online: https://cra.org/ccc/wp-content/uploads/sites/2/2016/04/AI-for-Social-Good-Workshop-Report.pdf (accessed on 21 April 2022).
- Siddique, N.; Adeli, H. Nature Inspired Computing: An overview and future directions. Cogn. Comput. 2015, 7, 706–714. [Google Scholar] [CrossRef] [PubMed] [Green Version]
- Adams, S.; Arel, I.; Bach, J.; Coop, R.; Furlan, R.; Goertzel, B.; Hall, J.S.; Samsonovich, A.; Scheutz, M.; Schlesinger, M.; et al. Mapping the Landscape of Human-level Artificial Intelligence. AI Mag. 2012, 33, 25–42. [Google Scholar] [CrossRef] [Green Version]
- Yampolskiy, R.V. AI-Complete, AI-Hard, or AI-Easy: Classification of Problems in Artificial Intelligence; Technical Report #2; Department of Computer Engineering and Computer Science, JB School of Engineering, University of Louisville: Louisville, KY, USA, 2011; Available online: http://ceur-ws.org/Vol-841/submission_3.pdf (accessed on 21 April 2022).
- Ekbia, H.R. Artificial Dreams—The Quest for Non-Biological Intelligence; Cambridge University Press: New York, NY, USA, 2008. [Google Scholar]
- Tegmark, M. Benefits & Risks of Artificial Intelligence. Future of Life Institute. Available online: https://futureoflife.org/background/benefits-risks-of-artificial-intelligence/ (accessed on 21 April 2022).
- Scharre, P. Army of None—Autonomous Weapons and the Future of War; W. W. Norton: New York, NY, USA, 2018. [Google Scholar]
- World Economic Forum. Global Risk 2017, 12th ed.; World Economic Forum: Geneva, Switzerland, 2017; Available online: http://www3.weforum.org/docs/GRR17_Report_web.pdf (accessed on 21 April 2022).
- Fast, E.; Horvitz, E. Long-Term Trends in the Public Perception of Artificial Intelligence. In Proceedings of the AAAI Conference on Artificial Intelligence, Phoenix, AZ, USA, 12–17 February 2016. [Google Scholar]
- Johnson, M.; Vera, A.H. No AI is an Island: The case for Teaming Intelligence. AI Mag. 2019, 40, 17–28. Available online: https://ojs.aaai.org/index.php/aimagazine/article/view/2842 (accessed on 21 April 2022). [CrossRef] [Green Version]
- Čevora, G. The Relationship between Biological and Artificial Intelligence. arXiv 2019, arXiv:1905.00547. [Google Scholar]
- Epstein, R. The Empty Brain. Aeon 2016. Available online: https://aeon.co/essays/your-brain-does-not-process-information-and-it-is-not-a-computer (accessed on 21 April 2022).
- Hoffman, D. The Case against Reality—Why Evolution Hid the Truth from Our Eyes; W. W. Norton & Company: New York, NY, USA, 2019. [Google Scholar]
- Sutton, R.S.; Barto, A.G. Reinforcement Learning: An Introduction, 2nd ed.; Adaptive computation and machine learning series; The MIT Press: Cambridge, MA, USA, 2018. [Google Scholar]
- Silver, D.; Schrittwieser, J.; Simonyan, K.; Antonoglou, I.; Huang, A.; Guez, A.; Hubert, T.; Baker, L.; Lai, M.; Bolton, A.; et al. Mastering the game of Go without human knowledge. Nature 2017, 550, 354–359. [Google Scholar] [CrossRef]
- Jensen, G.; Muñoz, F.; Alkan, Y.; Ferrera, V.P.; Terrace, H.S. Implicit value updating explains transitive inference performance: The Betasort model. PLoS Comput. Biol. 2015, 11, e1004523. [Google Scholar] [CrossRef]
- Dubey, R.; Agrawal, P.; Pathak, D.; Griffiths, T.L.; Efros, A.A. Investigating Human Priors for Playing Videogames. arXiv 2018, arXiv:1802.10217. [Google Scholar]
- Soares, N.; Fallenstein, B. Aligning Superintelligence with Human Interests: A Technical Research Agenda; Technical Report 2014-8; Machine Intelligence Research Institute: Berkeley, CA, USA, 2014; Available online: https://intelligence.org/files/TechnicalAgenda.pdf (accessed on 21 April 2022).
- Kirkpatrick, J.; Pascanau, R.; Rabinowitz, N.; Veness, J.; Desjardins, G.; Rusu, A.A.; Milan, K.; Quan, J.; Ramalho, T.; Grabska-Barwinska, A.; et al. Overcoming catastrophic forgetting in neural networks. Proc. Natl. Acad. Sci. USA 2017, 114, 3521–3526. [Google Scholar] [CrossRef] [PubMed] [Green Version]
- Swift, K. What is Intelligence? Corvid Research Blog. Available online: https://corvidresearch.blog/2019/12/17/what-is-intelligence (accessed on 16 August 2021).
- de Waal, F. Are We Smart Enough to Know How Smart Animals Are? W. W. Norton & Co.: New York, NY, USA, 2016. [Google Scholar]
- Chemero, A. Radical Embodied Cognitive Science; A Bradford Book; The MIT Press: Cambridge, MA, USA, 2009. [Google Scholar]
- Brooks, R. Intelligence without representation. Artif. Intell. 1991, 47, 139–159. [Google Scholar] [CrossRef]
- Kahneman, D. Thinking Fast and Slow; Farrar, Strauss and Giroux: New York, NY, USA, 2011. [Google Scholar]
- Daugherty, P.R.; Wilson, H.J. Human + Machine—Reimagining Work in the Age of AI; Harvard Business Review Press: Boston, MA, USA, 2018. [Google Scholar]
- Legg, S.; Hutter, M. Universal Intelligence: A definition of Machine Intelligence. Minds Mach. 2007, 17, 391–444. [Google Scholar] [CrossRef] [Green Version]
- Benyus, J.M. Biomimicry—Innovation Inspired by Nature; HaperCollins: New York, NY, USA, 1997. [Google Scholar]
- Wrapp, D.; De Vlieger, D.; Corbett, K.S.; Torres, G.M.; Wang, N.; Van Breedam, W.; Roose, K.; van Schie, L.; VIB-CMB COVID-19 Response Team; Hoffmann, M.; et al. McLellan Structural Basis for Potent Neutralization of Betacoronaviruses by Single-Domain Camelid Antibodies. Cell 2020, 181, 1004–1015. [Google Scholar] [CrossRef] [PubMed]
- D’Aoust, M.-A.; Couture, M.M.-J.; Charland, N.; Trépanier, S.; Landry, N.; Ors, F.; Vézina, L.P. The production of hemagglutinin-based virus-like particles in plants: A rapid, efficient and safe response to pandemic influenza. Plant Biotechnol. J. 2010, 8, 607–619. [Google Scholar] [CrossRef]
- Ward, B.J.; Landry, N.; Trépanier, S.; Mercier, G.; Dargis, M.; Couture, M.; D’Aoust, M.-A.; Vézina, L.-P. Human antibody response to N-glycans present on plant-made influenza virus-like particle (VLP) vaccines. Vaccine 2014, 32, 6098–6106. [Google Scholar] [CrossRef]
- Businesswire. Medicago Announces Production of a Viable Vaccine Candidate for COVID-19. Available online: https://www.businesswire.com/news/home/20200312005345/en/ (accessed on 21 April 2022).
- United Nations Environment Programme. A Message from Nature: Coronavirus. Available online: https://www.unenvironment.org/news-and-stories/video/message-nature-coronavirus (accessed on 21 April 2022).
- Chapin, F.S., III; Power, M.E.; Pickett, S.T.A.; Freitag, A.; Reynolds, J.A.; Jackson, R.B.; Lodge, D.M.; Duke, C.; Collins, S.L.; Power, A.G.; et al. Earth Stewardship: Science for action to sustain the human-earth system. Ecosphere 2011, 2, 1–10. [Google Scholar] [CrossRef] [Green Version]



Publisher’s Note: MDPI stays neutral with regard to jurisdictional claims in published maps and institutional affiliations. |
© 2022 by the author. Licensee MDPI, Basel, Switzerland. This article is an open access article distributed under the terms and conditions of the Creative Commons Attribution (CC BY) license (https://creativecommons.org/licenses/by/4.0/).
Share and Cite
Martínez-García, A.N. Artificial Intelligence for Sustainable Complex Socio-Technical-Economic Ecosystems. Computation 2022, 10, 95. https://doi.org/10.3390/computation10060095
Martínez-García AN. Artificial Intelligence for Sustainable Complex Socio-Technical-Economic Ecosystems. Computation. 2022; 10(6):95. https://doi.org/10.3390/computation10060095
Chicago/Turabian StyleMartínez-García, Alejandro N. 2022. "Artificial Intelligence for Sustainable Complex Socio-Technical-Economic Ecosystems" Computation 10, no. 6: 95. https://doi.org/10.3390/computation10060095
APA StyleMartínez-García, A. N. (2022). Artificial Intelligence for Sustainable Complex Socio-Technical-Economic Ecosystems. Computation, 10(6), 95. https://doi.org/10.3390/computation10060095

