Next Article in Journal
Edge-Guided Cell Segmentation on Small Datasets Using an Attention-Enhanced U-Net Architecture
Previous Article in Journal
AI-Driven Precision Clothing Classification: Revolutionizing Online Fashion Retailing with Hybrid Two-Objective Learning
 
 
Font Type:
Arial Georgia Verdana
Font Size:
Aa Aa Aa
Line Spacing:
Column Width:
Background:
Article

A Techno-Economic Analysis of New Market Models for 5G+ Spectrum Management

Electronic and Telecommunications Department, Universidad de Antioquia, Medellín 050010, Colombia
*
Author to whom correspondence should be addressed.
Information 2024, 15(4), 197; https://doi.org/10.3390/info15040197
Submission received: 11 January 2024 / Revised: 8 February 2024 / Accepted: 10 February 2024 / Published: 3 April 2024

Abstract

While 5G has become a reality in several places around the world, some countries are still in the process of assigning frequency bands and deploying networks. In this context, there is a significant opportunity to explore new market models for the management and utilization of the radio spectrum. Access to the radio spectrum results in diverse competition schemes, where market behavior varies based on the regulator-defined access scheme and the competitive strategies of different actors. To thoroughly analyze potential competition scenarios, this work introduces a model that enhances the comprehension of market variables, emphasizing behaviors influenced by relationships. The model’s development leverages the potential of artificial intelligence and historical data from Colombia’s mobile telecommunications market. Intelligent spectrum sensing, based on Software Defined Radio, augments the model’s construction, utilizing lightweight AI algorithms to acquire real data on spectrum occupancy. In this way, the model provides novel insights into market dynamics, enabling the formulation of informed decision-making policies for regulatory bodies. Additionally, the application of causal machine learning (CausalML) helps understand the underlying causes of market behaviors, facilitating the design of guiding policies to maximize spectrum usage and foster competition. This approach demonstrates how AI-driven approaches and a deeper understanding of market dynamics can lead to effective 5G spectrum management, fostering a more competitive and efficient wireless communication landscape.

1. Introduction

The rapid evolution of wireless communications and the proliferation of devices requiring wireless connectivity, such as commercial 5th generation (5G) networks and the Internet of Things (IoT), underscore the necessity for the efficient management of the limited radio resources available [1]. In this evolving landscape, new business models, market structures, and network architectures are beginning to take shape. For instance, the emergence of alternatives focused on the development of dynamic spectrum access models is observable, and this, in turn, has revitalized the role of market players, generating a new competitive landscape [2]. Consequently, the limitation of the radio spectrum and the lack of control over how available resources are allocated to users remain persistent challenges when contemplating the requirements of next-generation wireless systems. These challenges constitute a mandatory element of analysis in attempting to understand the sector’s behavior and how competition will impact the development and adoption of technology [3].
Additionally, it is crucial to consider that Article 75 of the Political Constitution of Colombia [4] defines the electromagnetic spectrum as an inalienable and imprescriptible public asset subject to the management and control of the State. Equality of opportunities in accessing its use is guaranteed in accordance with the terms established by law. Therefore, to ensure information pluralism and competition, the State will intervene by mandate of the law to prevent monopolistic practices in the use of the electromagnetic spectrum. It is important to note that while spectrum management has been practiced for over a hundred years, since the first law in the UK Parliament was enacted in 1903, it remains a matter of general interest [5]. The main factors driving the need for new spectrum management models include changes in technology, the increasing demand for this resource, and global demographic changes [6].
New proposals for a secondary spectrum market are gaining increasing momentum. This management model allows the buying and selling of rights to use the radio frequency spectrum among different entities once these rights have been initially assigned by a regulatory or governmental body. Instead of operators exclusively holding the frequencies allocated to them, they have the option to transfer or trade these frequencies with other participants in the secondary market [7]. The primary idea behind a secondary spectrum market is to enable a more efficient and flexible allocation of spectrum resources. Reasons for the existence and operation of a secondary market include optimizing resources, stimulating competition, adapting to changes in demand, incentivizing innovation, and providing regulatory flexibility. It is crucial to note that the establishment and regulation of a secondary spectrum market are intricate tasks requiring active participation and oversight from regulatory authorities to ensure the efficient and equitable use of the spectrum. Furthermore, the specific details of how such a market operates may vary depending on the jurisdiction and local regulations.
Moreover, the advancements in 6G go beyond these developments, as 6G technologies are positioned to provide unmatched performance, reliability, and security, achieving unprecedented societal connectivity. In this context, new spectrum market models and spectrum management are imperative for understanding and rectifying errors made in the past [8]. In the context of 6G environments, the significance of developing new models for the radioelectric spectrum cannot be overstated. Traditional spectrum management approaches may prove inadequate as we advance toward the next generation of wireless communication, characterized by unprecedented performance and connectivity demands. Innovative models are essential to accommodate the unique requirements of 6G, considering factors such as increased data rates, low latency communication, massive device connectivity, and diverse applications. These models should optimize spectrum utilization and address challenges associated with dynamic and heterogeneous network scenarios. A reimagining of spectrum allocation, management, and utilization becomes imperative to harness the potential of 6G technologies fully, fostering a more efficient and adaptive use of the radio frequency spectrum [9]. Additionally, novel market models tailored to the unique demands of 6G are crucial to fostering innovation, competition, and sustainable growth. These models should not only accommodate the diverse spectrum of services but also incentivize investments in research and infrastructure. By embracing forward-thinking market approaches, stakeholders can unlock the full economic potential of 6G, encouraging the development of cutting-edge technologies and services. This shift towards innovative market paradigms aligns with the dynamic nature of 6G networks, enabling the creation of ecosystems that promote collaboration and ensure the efficient allocation of resources to drive the next phase of wireless communication evolution [10].
In the 6G landscape, the future of network technology hinges on several key recommendations. It is imperative for upcoming networks to ensure end-to-end connectivity by providing robust support through virtualization, intelligent decision-making, network automation, and slicing. Interoperability is essential, allowing seamless interaction between heterogeneous networks, with mobile nodes equipped with multiple radio interfaces. Compatibility should be a priority, allowing the coexistence of new protocols, network architectures, and services with existing technologies. Exclusive support for time-critical services, such as Industry 4.0, autonomous driving, and robotic surgery, is crucial. Edge computing capabilities, integrating artificial intelligence (AI) into network entities, ultra-smart devices, cell-free networking, and support for diverse media demand innovation. Additionally, amalgamating sensing, communication, and positioning, and adopting a multi-level architecture distributed across user, edge, and cloud levels, are vital for future networks to meet evolving demands efficiently [11].
It is important to emphasize that the objective of this work is not to solve issues related to Dynamic Spectrum Access or present novel developments in that direction. The aim is to demonstrate how a technically deeper understanding of spectrum management, based on real-world data and AI-involved models, can provide regulatory bodies with tools to facilitate the adoption of these technologies once the technical challenges of their implementation are addressed, and to optimize the use of the spectral resource.
Another aspect that cannot be overlooked is that the economic standpoint of this work focuses on the market and the exploration of new mechanisms to incentivize competition. For this reason, the experiments conducted and the use of technical information were aimed at exploring different approaches to market policies. Therefore, the economic aim is to showcase the usage of the spectral resource in a different way from the traditional approach. This may lead to reconsidering aspects such as the cost of MHz in certain bands, the maximum and minimum amounts of spectrum to be allocated per operator, or even determining who can and cannot opt for a portion of the spectrum. This constitutes an economic impact not just of the paper but of the project’s results that frame it.
In this context, the intricate competitive landscape for the radio spectrum provides a promising platform for the application of artificial intelligence techniques to analyze competition models for spectrum utilization and their impact on telecommunications markets. Consequently, the objective of this paper is to create new pathways for understanding, planning, and managing the telecommunications market through the analysis of real spectrum occupancy and historical data using artificial intelligence techniques. To achieve this goal, we first examine spectrum availability using Software-Defined Radio (SDR) devices. Subsequently, we propose a causal model to identify key variables in market behavior and how modifications in policies can lead to a more dynamic market. Throughout this process, we employ artificial intelligence techniques at both the spectrum sensing level and in the analysis of historical data. The main contribution of this work can be outlined as follows:
  • We present a techno-economic model for spectrum management, encompassing two strategic perspectives: one focusing on spectrum management use, and the other adopting a novel market model approach.
  • The proposed model is built upon a fusion of actual spectrum occupation data and historical data supplied by the regulatory agency. This amalgamation enables us to devise a model that incorporates real behaviors, offering insights that have not been previously considered.
  • Although the model was initially formulated based on a specific geographic region, its conclusions can be generalized to other scenarios and applied to the evolving 6G ecosystem currently in the design process.
  • A novel machine learning causal approach is utilized to analyze historical data, enabling us to comprehend the root causes of specific historical market behaviors and unveil underlying elements that may not have been observed previously.
The remainder of the document is organized as follows: Section 2 presents some related works. In Section 3 the problem statement is presented. Section 4 discusses methodological approach and the techniques used. Section 5 introduces the model and the results obtained. Finally, Section 6 provides the conclusions and outlines future avenues of work.

2. Related Work

In the contemporary landscape of spectrum management, market models have undergone a notable evolution to address the imperative need for efficient utilization in the era of 5G. Various approaches have been proposed and implemented, transitioning from traditional auction-based models to more dynamic frameworks that focus on flexible allocation and spectrum sharing among market participants. For instance, over the past few years, two contemporary frameworks for spectrum management have been widely studied: Licensed Shared Access (LSA), formulated in Europe, and Citizens Broadband Radio Services (CBRS), developed in the United States (US). In [12], the impact of these schemes on spectrum sharing initiatives is analyzed, emphasizing that beyond their prominent regulatory functions, the significance of these frameworks lies in their role as influential models. This importance is particularly highlighted in the context of the imminent adoption of the fifth generation (5G) of mobile communications technology, especially within the C-band. Recent discussions have positioned them as noteworthy cases to consider in shaping the trajectory of 5G implementation. Additionally, it is important to note that the International Telecommunication Union—Radiocommunications (ITU-R) has a series focused on the “Economic Aspects of Spectrum Management” (SM series). This document served as one of the main references for the work presented in this paper [13].
Despite advancements, regulatory challenges persist, impacting the effective implementation of spectrum management mechanisms for 5G. Achieving a delicate balance between promoting competition, preventing monopolies, and ensuring equitable spectrum access remains a focal point of intense research and regulatory development. Innovative regulatory strategies are increasingly needed to facilitate a seamless transition to more efficient and competitive 5G environments [14]. Additionally, it is important to note that 5G is a complex ecosystem where the spectrum serves as the enabler for its different segments and heterogeneous services. For example, the concept of utilizing Unmanned Aerial Vehicles (UAVs) for communication has garnered substantial attention from the industry, particularly in the context of the vision to establish widespread connectivity for networks beyond 5G (B5G). In [15], a novel approach to spectrum sharing through a decentralized competitive open market model is presented, enabling mobile network operators (MNOs) to lease spectrum to UAV base stations (UAV-BSs) for additional revenue. The proposed sharing mechanism is based on logarithmic utility functions and the willingness to pay of each UAV-BS, leading to a trade-off analysis between spectrum sharing and the offered prices by MNOs. Similarly, [16] explores liquidity in secondary markets by scrutinizing factors that might have hindered the development of liquid secondary markets for the radio spectrum. The authors also examine potential modifications to enhance the promotion of secondary markets. Diverse configurations for secondary market design are investigated, considering the inherent physical constraints of the electromagnetic spectrum. Additionally, the study explores technical alternatives with the aim of creating a tradable commodity related to spectrum use, specifically, the virtualization of spectrum resources into fungible units. However, to reach a scenario with the possibility of establishing a secondary market, several technical and regulatory issues must be addressed [17].
Traditionally, regulatory agencies have assigned radio spectrum in a static manner. This has resulted in a spectrum that is nearly fully allocated but underutilized, with uneven usage. Adapting to the growing demand for wireless communications has become increasingly challenging. Therefore, various mechanisms to improve spectrum efficiency have been proposed. For example, schemes where licensed operators could lease their unused bandwidth to unlicensed users in secondary markets have been suggested to meet real-time user demands [18].
Proposing novel models for spectrum management involves the integration of cutting-edge technologies. In this context, concepts like cognitive radio have surfaced. Cognitive radio is a technology that facilitates dynamic spectrum access, empowering radio devices to intelligently and autonomously adjust their communication parameters based on the real-time analysis of the radio frequency environment. However, the implementation of schemes supported by cognitive radio necessitates the formulation of new regulatory frameworks, which must be carefully considered by national authorities [19]. Moreover, a comprehensive understanding of spectrum usage is imperative for the successful implementation of dynamic spectrum management schemes.
It is important to note that different works have been undertaken with the aim to propose techno-economical models focused on the spectrum management process. For example, in [20], the authors analyze contemporary challenges and assess the relative social welfare by scrutinizing diverse aspects of technology and market conditions in Korea. Employing results from techno-economic simulations, the paper presents a mixed spectrum management framework for forthcoming wireless services, intended to aid policymakers in their decision-making processes. While in the referenced work the conceptual foundation regarding the spectrum market is like ours, it is important to note that our primary contribution lies in the use of real data and the application of new artificial intelligence techniques for processing. Similarly, it should be mentioned that in our work, we incorporate spectrum measurements supported by Software-Defined Radio (SDR), enabling a correspondence of the conclusions drawn with the current reality.
Other approaches have studied the spectrum as an asset and its impact on market development. In this way, [21] presents a study regarding the stakeholder perceptions of the mobile communication radio spectrum across the value chain, considering technical, economic, and techno-economic aspects. The study emphasizes the growing significance of spectrum management and stakeholder analysis in technology, regulation, and business management. While this conceptual approach is valid and rigorous, in our work, we aimed to go a step further by complementing the theoretical perspective with practical elements related to radio spectrum management.
Similarly, analytical processes have been employed to establish optimal policies in spectrum management tasks. For instance, the study outlined in [22] focuses on determining the optimal lease duration that maximizes the net customer demand served by wireless operators within an action model. The investigation involves a system model where customer demand, revenue, and bids of wireless operators follow stochastic processes. Operators make decisions to enter the market based on expected revenue and lease duration thresholds. The challenge lies in striking a balance between the competing effects of lease duration—shorter durations enhance spectrum allocation efficiency, while longer durations stimulate market competition by attracting more operators.
Another topic of growing interest is the customization of emerging technologies, notably artificial intelligence (AI) and machine learning, for understanding and optimizing the 5G environment [23]. Therefore, market models incorporating these advanced technologies enable intelligent and dynamic spectrum allocation, adapting to ever-changing market demands and fostering the emergence of innovative services and applications. Given the above, it is paramount to take advantage of the various historical data available to understand the evolution of technological markets and identify possible alternatives for the future. Some works have adopted this approach, as presented in [24], where information from UN COMTRADE was used to create ICT services trade networks spanning the period from 2004 to 2020. The authors employed complex network analysis techniques to explore various facets of ICT services trade, including trade patterns, connections, and the countries involved, aiming to understand the evolving characteristics of the ICT services trade.
Another important element is that, undeniably, artificial intelligence is changing all the dynamics that define market research and modeling, as it allows for the integration of data concerning costs, time, distribution, and the utilization of strategic resources. The use of algorithms and machine learning enables a faster and more cost-effective analysis process when a representative dataset is available. The ability to incorporate data from a variety of sources is another fundamental shift, as it is possible to combine information from active and passive behavior, which can transform market understanding from a retrospective analytical function to a future-focused discipline [25].
Finally, it is important to note that the development of market models is a paramount topic today. For example, Seho and others [26] conducted a discrete choice experiment and analyzed the marginal utilities of attributes using a mixed logit model. However, as the authors mentioned, their study lacks real data, some of which our research has. Similarly, in [27], a simulation model of a socio-technical system transition is presented to analyze China’s acceptance of ride-hailing services in the socio-technical system context set up for legacy services. Finally, Gupta and Jain [28] make a comparison between the influence of macro and micro factors (i.e., governmental policies, and other market and user dynamics) on the diffusion of mobile telephony and its services in India.
According to the above, it becomes paramount to emphasize the criticality of advancing 5G market models, with a specific focus on spectrum management. By incorporating AI-driven models, we address not only the nuanced challenges of spectrum management but also gain a deeper understanding of market dynamics. These models, drawing insights from historical data and deploying sophisticated analytical techniques, provide an unparalleled comprehension of the market’s ebb and flow. This holistic understanding, in turn, empowers regulatory bodies to formulate policies that are not only informed by but also responsive to the evolving needs of the wireless communication landscape.

3. Problem Statement

Developing data-driven market models is paramount due to the pivotal role of data science in decision-making processes. The significance lies in providing data-driven responses to “what-if” inquiries, necessitating a deep understanding of the causal factors influencing events and actionable insights to enhance future outcomes. However, while traditional techniques allow for reasonably accurate projections of behavior within a particular industry or product sector, the complexity of the telecommunications market and its stakeholders is such that new tools are needed to approach this problem [29].
Therefore, it is necessary to construct models capable of synthesizing the components, their relationships, the structure, and the dynamics of the system to analyze the underlying interactions and behaviors among its actors. In this context, there arises a need to understand how different competitive positions for the spectrum will impact the market’s behavior in the medium and long term, as this will enhance sector understanding and assist regulatory authorities in decision-making and policy formulation.
In the same line, it should be emphasized that the current landscape presents an excellent opportunity to deepen our understanding of the sector, particularly how internal market dynamics affect overall behavior. We are currently in a unique conjunction where technological tools and data availability facilitate the development of analytical scenarios that foster the generation of new knowledge regarding the impact of competitive positions on the country’s economic and social development.
Additionally, considering the ongoing global efforts to design specifications for future 6G systems, it becomes important to explore alternative spectrum management scenarios. This exploration would enable the formulation of new market models that cater to the demands of upcoming mobile communication systems. For this reason, we identify the need to propose an artificial intelligence-supported model that enhances the processes of analyzing and synthesizing the state and dynamics of the market, particularly in the competition for the use of the radio spectrum and how different access mechanisms to this resource impact market behavior, so much so that it is not negligible that the use of spectrum and artificial intelligence are two of the pillars that have been proposed for 6G [11].
The methodological design of the project involves analyzing technological aspects related to spectrum sensing and other market-related variables that determine competition for the resource. Considering the above, the following figure conceptually illustrates the elements to be considered in achieving the project’s objectives.
As depicted in Figure 1, the project consists of two major components. The first one is related to spectrum sensing to determine the actual occupancy of the spectrum bands in urban and rural environments in Colombia. The collected data will be used to assess the feasibility of dynamically assigning spectral resources for interested parties. The second stage is oriented towards analyzing historical data to understand the interaction between different market variables and to conduct analyses of alternative development scenarios using causal inference supported by machine learning.

4. Methodological Approach

As stated previously, the developed work focused on two objectives. Initially, we used SDR to determine the actual occupancy of the spectrum in specific bands of interest. This stage of the research was employed to validate the hypothesis that spectrum sharing is feasible under certain conditions (location, hours of the day, etc.). The second objective aimed to comprehend the market structure. For this purpose, we utilized causal machine learning with a “what-if” approach. In the following subsections, we present the methodological development of each of these approaches.

4.1. Spectrum Sensing Using SDR

This subsection will methodologically describe how the sensing campaigns based on Software-Defined Radio (SDR) were designed to identify the actual occupancy of the bands of interest. The objective of this experiment was to utilize the designed sensing system (hardware + software) to measure/estimate the spectrum occupancy allocated and assigned for the operation of mobile cellular systems in Colombia, especially 4G systems (LTE, LTE-A, and LTE-A Pro). With the aim of having homogeneous data reflecting the behavior of different usage scenarios, the experiment was designed considering the following elements: high-population-density zones and low-population-density zones. For the former, areas in proximity to hospitals, shopping centers, and/or public spaces were selected, while for the latter, a university campus during low occupancy hours and a suburban area were used as test scenarios. The process diagram is shown in Figure 2, and since the parameterization is configurable in the developed software component, it is possible to modify the bands of interest that will be sensed in the geographical area.
This approach is designed to maximize coverage in areas with significant spectrum activity and importance, aiming for a balance between practical deployment constraints and the need for comprehensive data. By strategically situating SDRs in key locations within a 3D city or any other region, we aim to capture a diverse range of spectrum usage scenarios, allowing for meaningful insights into the dynamic spectrum environment.
The bands of interest, the spectrum portions to be sensed, and the operators assigned to each band are summarized in Table 1. The bands selected for the experiment are paired (operating in FDD mode), and sensing was performed on the downlink sub-bands, considering that it is easier and more reliable to measure them since transmission is carried out from a single point, the BTS (Base Transceiver Station).
The parametrization of the sensing system was carried out considering LTE parameters such as bandwidths, separation between subcarriers, specifications of resource blocks, and subframe duration. The algorithm that parametrizes the system takes as input the bandwidth to be sensed, the central frequency of that spectrum portion, and the number of samples to be taken within a reference bandwidth of 15 kHz (corresponding to the separation between LTE subcarriers). The algorithm recalculates the total bandwidth to be sensed to adjust the total number of samples to be a multiple of the number of samples per reference bandwidth, facilitating the calculation, visualization, and interpretation of the results. From these data, the sampling frequency fs, the number of samples per measurement (NFFT, size of the Fourier Transform to be calculated for analysis), the frequency step Δf (frequency resolution), the sampling period Ts, and the sampling duration T are then calculated. With these parameters, the software configures the SDR and initiates the sensing algorithm (measurement). The parameters for sensing (measurement) are shown in Table 2.
The abbreviations in Table 2 correspond to the following:
  • BT: Total bandwidth of the observed band.
  • NCH: Number of channels (or frequency sub-blocks) scanned during the TR period. It depends on the specific observation objectives and hardware limitations used for measurements.
  • B: Bandwidth to sense in each iteration period. B = BT/NCH.
  • fs: Sampling frequency. fs = B.
  • Ts: Sampling period. Ts = 1/fs.
  • NFFT: FFT size.
  • Δf: Frequency step (frequency resolution). Δf = B/NFFT.
  • T: Sampling duration (duration of the waveform sampled at fs Hz). T = Δf × NFFT.
  • K: Number of times the sampling is repeated on a channel.
  • NF: Total number of samples taken per measurement. NF = K × NFFT.
  • TM: Actual (net) measurement time for a channel or frequency. TM = NF × Ts = K × T.
  • Tproc: Processing time (includes tuning, post-processing, storage, etc.). It is estimated that approximately Tproc = ½ TM.
  • Tobs: Observation time (TM + Tproc).
  • TR: Iteration time. It is the time needed to measure all channels/frequencies (perform a scan). TR = Nch × Tobs. If only one channel is measured, TR = Tobs.
  • TI: Integration time, referring to how often an iteration is performed. TI > TR. It can be 5 min, 1 h, 1 day, or TT.
  • NI: Number of iterations (integrations) performed during the TT.
  • TT: Observation duration. TT = NI × TI. If only one iteration is performed, TT = TI.
  • NT: Total number of samples taken over the entire bandwidth BT (during the TR time). NT = NF × Nch.
  • N: Total number of samples taken in the channel during the TI.
  • NO: Number of measurements whose level was above the threshold.
  • TO: Occupation time. TO = NO × TR.
  • U: Threshold that defines whether there is occupation or not.
  • FCO: Occupation of the frequency channel. FCO = TO/TI; if TI is constant, FCO = NO/N.
  • FBO: Occupation of the frequency band. FBO = NO/N, considering the entire band.
  • SRO: Spectrum resource occupation. SRO = NO/N, considering the entire measured spectrum. If only one channel is measured, SRO = FCO.
These measurements were taken for each band at 1 min intervals over a duration of 1 h. This provides insight into the behavior of signals in the spectrum, as shown in Figure 3.
In the spectrogram, it is possible to observe the intensity of frequencies sampled over time. Darker or more intense shades represent higher levels of energy at those frequencies, while lighter or less intense shades represent lower energy levels.
The next step in the process is to average the Nm samples taken for every 15 kHz of sensed spectrum, which is a configurable parameter. In the case where LTE technology is implemented in the band, this corresponds to the number of times the sensing system samples each subcarrier.
The averaged spectrum obtained is used as input for the occupancy detection algorithm. The threshold is calculated using one of the three described methods: (1) considering samples (subcarriers) known not to carry data; (2) considering all samples obtained in the band; and (3) using the 20% of samples, corresponding to the ones with the lowest magnitude. With this calculated threshold, the algorithm determines whether the sample (subcarrier) corresponds to occupancy or not.
Considering the LTE specifications, a subchannel is considered to correspond to a bandwidth of 180 kHz, in this case, to 12 subcarriers obtained in the previous process. The subcarrier occupancy vector serves as input for another algorithm that determines the occupancy or non-occupancy of the subchannels, which correspond to LTE RBs in this case, but whose parameters are configurable in the sensing tool. The criterion is simple: if there is at least one occupied subcarrier within a subchannel (RB in this case), the subchannel is considered occupied. This way, a new binary vector is obtained for each iteration, containing information about the states of the subchannels at the sensing instant. As these measurements are taken for each band at 1 min intervals over a duration of 1 h, essentially, the initial spectrogram becomes two occupancy matrices: one for the subcarriers and another for the subchannels (RB). Both the occupancy matrices and the vectors containing the results constitute the output of the implemented occupancy detection system and serve as some of the inputs that the Spectrum Competition Model will receive to define market policies.
Figure 4 depicts the respective occupancy characterizations for both urban and rural environments based on the sensing data illustrated thus far (2600 MHz band, urban and rural environments, morning hours).
As can be observed from the occupancy analysis, there is significant potential in the Colombian environment to implement new market mechanisms for better leveraging the available spectrum. However, before proposing new schemes, it is essential to understand how the market has been structured over the past years and what key variables impact its behavior. For this reason, the second part of the project’s methodological approach is geared towards conducting a causal analysis to comprehend how interactions among different market variables have shaped the current scenario.

4.2. Causal Inference Supported by AI

Many tasks related to data analysis involve decision-making. In this context, the analyst must have the ability to use available information to support decision-makers in making the best possible use of data to achieve desired outcomes. For example, when determining a market policy, hypothetical questions may be posed whose answers require an understanding of the causes of an event and how to take actions to improve future results. Thus, causal inference allows for the identification and understanding of cause-and-effect relationships between variables.
According to the definition provided by Amit Sharma and Emre Kiciman in [30], causal inference is the process of identifying and understanding cause-and-effect relationships between variables, making it crucial for understanding the effects of interventions, policies, or programs.
Causal inference also helps predict the outcome of changes in variables, which can be especially useful in experimental design and decision-making. In this regard, causal inference is the process by which causes are inferred from data and can be applied to any type of data provided there is enough information available. Thus, causality is associated with interventions and actions. Meanwhile, standard statistics deal with correlations, but they can lead to erroneous assumptions.
In this context, let us suppose we want to find the causal effect of taking an action A on the outcome Y. To define the causal effect, two worlds must be considered:
  • World 1 (Real World), where action A was taken, and as a result, Y was observed.
  • World 2 (Counterfactual World), where action A was not taken (but everything else remains the same).
The causal effect (CE) is the difference between the values of Y achieved in the real world and in the counterfactual world:
CE = E[Yreal, A = 1] − E[Ycounterfactual, A = 0].
where E denotes the expectation (average), Yreal, A = 1 is the outcome when action A is taken in the real world, and Ycounterfactual, A = 0 is the outcome when action A is not taken in the counterfactual world.
Causal inference is essential in informed decision-making because it enables the discovery of the true data generation processes beyond mere associations found in predictive models. This approach will allow for the estimation of intervention effects and counterfactual outcomes. In this sense, an analysis that goes beyond correlation-based analysis is crucial for generalizing knowledge and gaining a genuine understanding of the relationships presented among different market variables.

4.2.1. General Framework for Causal Analysis

As stated previously, causal analysis is a systematic examination of the cause-and-effect relationships within a system or phenomenon. It aims to identify the factors that contribute to a particular outcome and understand how these factors interact. In this analytical approach, variables are assessed not only for their correlation but also for their causal relationships, helping researchers uncover the underlying mechanisms driving observed patterns. The main stages of this methodological approach are described below:
(1)
Modeling cause-effect relationships using a Structural Causal Model (SCM). The initial phase involves establishing cause-and-effect relationships among variables pertinent to our use case. This is accomplished by constructing a causal graph, represented as a directed acyclic graph (DAG) where an edge from A to B signifies that A causes B. From a statistical perspective, a causal graph captures the conditional independence relations between variables.
However, to tackle causal queries using causal graphs, it is crucial to comprehend the underlying data-generating process of variables. A causal graph, as a diagram, does not inherently contain information about the data-generating process. To integrate this data-generating process, we utilize a Structural Causal Model (SCM) built upon our causal graph, establishing a direct relationship with the dataset.
The causal model we constructed previously empowers us to attribute causal mechanisms to each node through functional causal models. In this context, these mechanisms can be assigned manually, especially when there is prior knowledge about specific causal relationships, or automatically, using the auto module of the DoWhy library [31].
(2)
Fitting the SCM to the data. In the real world, the data come as an opaque stream of values, where we typically do not know how one variable influence another. The graphical causal models can help us to deconstruct these causal relationships again, even though we did not know them before [31]. To do this, DoWhy provides a fit function to train the SCM. Fitting means that we learn the generative models of the variables in the SCM according to the data.
(3)
Answering a causal query based on the SCM. The last activity is to address a causal question, such as “What will occur to the variable C if I intervene on B?”. This intervention implies disregarding any causal effects of A on B and fixing every value of B to a specific value. Consequently, the distribution of A remains unaltered, while the values of B are set to a constant value, and C reacts in accordance with its causal model.
Once the stage of familiarization with the problem has been addressed, it is essential to precisely define the relevant aspects of the system to be analyzed and describe them in a simple and clear manner. This approach enables a higher level of understanding, conciseness, and depth regarding its characteristic behaviors. To develop our model, historical data available in “Postdata—CRC” (Colombian Communications Regulation Commission) [32], reflecting the behavior of the variables of interest in the mobile internet market over the past ten years, were used.

4.2.2. Components of the Model

Considering that a market is defined as a group of buyers and sellers who, through their real or potential interactions, determine the price of a product or a set of products [33], the development of the present model will consider aspects related to three components, namely:
(1)
Demand for Spectrum Usage. Within this group of variables, all those related to economic, technological, and intent aspects that influence the buyer when deciding on the acquisition of a good or service will be considered. In this case, it pertains to the radio spectrum. The variables include the historical behavior of the presence of operators in the Colombian market from different spectrum allocation moments for mobile telephony services.
(2)
Service Offer to the End User. This refers to variables directly associated with the companies operating in the sector responsible for providing services to users. This allows for the identification of constituent components that generate certain market behaviors. Here, we considered the following variables:
  • Evolution of the number of users of mobile internet services;
  • Traffic.
(3)
The Environment. This relates to components that, while not directly associated with buyers or sellers, do influence market behavior. Examples of such factors include macroeconomic, technological, and regulatory factors.
  • Operators’ income;
  • Unemployment;
  • Consumer Price Index.
Figure 5 shows a correlation matrix among the considered variables, providing insights into the linear relationships between each pair of variables, as indicated by correlation coefficients ranging from −1 to 1. Positive correlations imply a direct relationship, while negative correlations suggest an inverse association. Values close to zero indicate a weak or no linear relationship. Analyzing this matrix helps uncover patterns, dependencies, and potential multicollinearity, crucial for statistical and modeling analyses.

4.2.3. Potential Applications of CausalML in the Telecommunications Network Management Process

Conventional correlational machine learning methods may encounter constraints when dealing with substantial issues in the realm of network management and optimization. Identifying the underlying reasons for outages or inefficiencies, implementing measures to proactively prevent future network problems, determining strategic areas for optimal investment to enhance network quality, prioritizing customer support inquiries, and gauging the influence of subpar network experiences on customer complaints or churn all necessitate advanced techniques beyond the scope of traditional methodologies [34]. Meeting these challenges often calls for more sophisticated models, such as those rooted in causal reasoning based on machine learning tools. These advanced approaches aim to provide more profound insights, bolster predictive capabilities, and furnish strategic solutions tailored to intricate and dynamic environments.
However, even though various challenges must be addressed before achieving a complete integration of causal machine learning into the core of network management, the 6G ecosystem presents a favorable environment for its utilization. The most impactful technology trends influencing the overall network architecture in 6G can be categorized into four main areas: monetization and exposure enablers, automation of network operations, cloud-native design and deployment, and network architecture evolution [35]. Causal machine learning has the potential to significantly impact each of the four main areas identified in the context of 6G network architecture trends in the following ways:
  • Monetization and exposure enablers. Causal machine learning can enhance monetization strategies by providing a deeper understanding of causal relationships within the network. It enables operators to identify factors influencing revenue generation and exposure, facilitating the development of targeted and effective monetization strategies. In practical terms, the implementation necessitates a distributed framework for gathering data related to the behavior of various entities. This framework utilizes the collected data as essential elements to identify root causes and make strategic decisions informed by these insights.
  • Automation of network operations. In the realm of network automation, causal machine learning can play a crucial role by uncovering causal links between network events and automating responses. This ensures more intelligent and adaptive automation, reducing manual intervention and enhancing the efficiency of network operations. By contemplating the intrinsic AI core within 6G, it becomes conceivable to envision a management protocol geared towards furnishing insights to a causal engine situated at the heart of the management and operation functions. This strategic approach adopts a distributed framework and is feasible to integrate with federated schemes.
  • Cloud-native design and deployment. Causal machine learning can optimize cloud-native design by identifying causal factors that impact performance, scalability, and resource utilization. It aids in making informed decisions about the placement of workloads, dynamic scaling, and overall resource management in a cloud-native environment.
  • Network architecture evolution. Causal machine learning contributes to the evolution of network architectures by uncovering causal relationships between architectural elements and performance outcomes. This knowledge supports the design of architectures that are more responsive to the diverse and evolving requirements of 6G, ensuring better adaptability and efficiency.

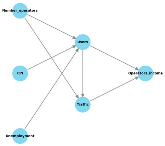
5. Market Causal Model

Based on the characterization of the selected variables and a general understanding of the market structure, we have established a Structural Causal Model that depicts the landscape of our target market. Figure 6 illustrates the causal graph, outlining the relationships among the variables included in the model.
In this causal graph, we will evaluate the specific contributions of each node to the variance in the number of users. This approach is warranted by the hypothesis that the number of users is indicative of a competitive market’s behavior.

5.1. Causal Attributions and Root-Cause Analysis

As mentioned earlier, the main advantage of causal analysis lies in its capacity to explore alternative scenarios for our model. To reveal the crucial causal factors contributing to the variance in the number of users, we utilize the intrinsic causal contribution method. This method attributes the variance in users to upstream nodes in the causal graph, considering only information that is newly introduced by a node and not inherited from its parents. Nodes that are simply rescaled versions of their parents, for instance, would not have intrinsic contributions. The results obtained are shown in Figure 7 and could be expressed as follows:
Let us assume we have a target variable Y (Users) and four main predictor variables X1 (Number_operators), X2 (CPI), X3 (Unemployment), and X4 (Users). The intrinsic causal contribution of each variable Xi (where i = 1, 2, 3, 4) can be expressed as a percentage of the total variance of Y:
Intrinsic Causal Contribution (X1) = (Variance of X1 in Y/Total Variance of Y) × 100 = 85%,
Intrinsic Causal Contribution (X2) = (Variance of X2 in Y/Total Variance of Y) × 100 = 7%,
Intrinsic Causal Contribution (X3) = (Variance of X3 in Y/Total Variance of Y) × 100 = 4%,
Intrinsic Causal Contribution (X4) = (Variance of X4 in Y/Total Variance of Y) × 100 = 7%.
These percentages indicate the proportion of the total variance in the target variable Y that can be attributed to each of the predictor variables X1, X2, X3, and X4.
The percentages of the bar chart illustrate the extent to which each node depicted in Figure 6 autonomously contributes to the variance in the number of users, without inheriting variance from its parent nodes in the causal graph. It is evident from the chart that the number of operators in the market has the most substantial impact on the variance in users. This observation aligns with logical expectations, considering that an increase in the number of operators enables the deployment of technology to expand service coverage, consequently influencing the overall number of users. Notably, factors such as the CPI and unemployment have a relatively minor impact, suggesting that the significant variance in the number of users can be predominantly attributed to the increased participation of operators in the market.
Additionally, it is intriguing to observe how the variable Users influences itself. This aligns with the behavior of telecommunications services, where the phenomenon of “positive network externality” occurs. This phenomenon describes the situation in which the value or attractiveness of a service or product increases as more people use or participate in it. In other words, the growing popularity or adoption of the service creates a virtuous circle, as more users attract more users, thereby enhancing the overall experience or value for everyone involved.

5.2. “What-If” Analysis

As mentioned earlier, one of the advantages of the causal approach is its capability to conduct a “what-if” analysis. In our case, we are interested in determining whether flexibility in regulatory policies, emphasizing the increase in operators’ presence in the market, can impact the behavior of the Users variable. For instance, we propose three potential scenarios. The first scenario aims to mirror restrictive policies resulting in an oligopoly market with only three operators. The second scenario is more flexible, allowing the consolidation of 10 operators over time, and finally, the third scenario reflects a doubling of the number of operators, as has occurred in real life over time. According to the above, the “what-if” analysis involves assessing the impact of different regulatory scenarios (R) on the Users variable. Let U represent the Users variable, and R denote the regulatory scenario. The analysis aims to estimate the expected number of users (E[U|R]) under different regulatory conditions.
  • Scenario 1 (Oligopoly): R = 1. E[U|R = 1] represents the expected number of users under an oligopoly scenario with restrictive policies.
  • Scenario 2 (Flexibility): R = 2. E[U|R = 2] represents the expected number of users with increased regulatory flexibility, allowing the consolidation of 10 operators over time.
  • Scenario 3 (Doubled Operators): R = 3. E[U|R = 3] represents the expected number of users in the most flexible scenario, reflecting a doubling of the number of operators.
The expectations were computed through simulation methods facilitated by DoWhy [30], incorporating historical data, market dynamics, and specific conditions outlined for each scenario. The outcomes are illustrated in Figure 8, offering insights into the potential consequences of distinct regulatory approaches. This aids in comprehending the dynamics and implications for the user base in the market.
As can be observed, restrictive scenarios regarding the presence of operators hurt the number of users (Scenario 1). However, reality has shown that operators can deploy more technology over time, expanding coverage. For instance, it is plausible that the current number of users can be reached, but at a slower pace. On the other hand, it is noticeable that less restrictive scenarios, which allow a greater presence of operators in the market (Scenarios 2 and 3), achieve a few users closer to the current reality in a shorter time.

5.3. The Impact of Implementing a Secondary Market

Finally, we explore the transformative potential of implementing a secondary market for the radio frequency spectrum, building upon the foundation established in earlier discussions. Drawing on insights from the evolving landscape of spectrum management, we analyze the implications of introducing a market model that allows for the leasing of available spectrum resources.
The initial scenario to implement a secondary market is presented in Figure 9, where it is possible to observe the available resources over time. These resources will be available for lease to operators who hold a license for that spectrum portion.
The base scenario of the secondary market can be mathematically described as a Markov Decision Process (MDP). Let us define the key components:
  • State Space (S):
    -
    The state represents the current occupancy status of resources at a specific time step.
    -
    Each state is a binary vector indicating whether each resource is occupied (1) or unoccupied (0).
    -
    The state space S is discrete, and each state s in S is a vector of length n, where n is the number of resources, S = 0 , 1 n .
  • Action Space (A):
    -
    The action space represents the set of feasible actions that an agent can take in a given state.
    -
    In this scenario, actions correspond to selecting a resource to rent.
    -
    The action space A is discrete, and each action a in A corresponds to choosing a resource index. A = 0 , 1 , , n 1 .
  • Transition Function (P):
    -
    The transition function defines the probability of moving from one state to another based on the chosen action.
    -
    In this scenario, the transition is deterministic. Given a state s and action a, the next state is determined by renting the selected resource:
    P s | s , a = 1   if   renting   resource   a   transitions   from   state   s   to   state   s 0   otherwise .
  • Reward Function (R):
    -
    The reward function specifies the immediate reward obtained by taking a particular action in a specific state.
    -
    In this scenario, the reward is associated with renting resources, and the goal is to maximize the total reward over time,
    R s , a = Immediate   reward   for   renting   resource   a   in   state   s
  • Discount Factor (γ):
    -
    The discount factor represents the preference for present rewards over future rewards.
    -
    It is a parameter that influences the agent’s strategy. A higher discount factor values short-term rewards more,
    0 γ 1 .
  • Policy (π):
    -
    The policy is the strategy followed by the agent, mapping states to actions.
    -
    In this scenario, the agent’s goal is to learn an optimal policy that maximizes the total expected reward over time,
    π s a
The overall objective is to find an optimal policy π* that maximizes the expected cumulative reward over an infinite time horizon:
π * = arg m a x π t = 0 γ t R s t , π s t .
This mathematical framework provides the foundation for applying reinforcement learning algorithms, such as Q-learning, to learn the optimal policy for resource rental in the secondary market scenario. The supply and demand for free resources were simulated based on its dynamic distributions over time:
  • Supply of Free Resources.
    -
    At each time step, the resources available for rent are identified (available_resources).
    -
    The percentage of resources offered by landlords is adjusted (landlords_percentage). In this case, 60% of the available resources are offered for rent.
    -
    Resources offered by landlords are randomly selected from the list of available resources (offered_resources).
    -
    The supply of free resources at that time step is the length of the list of available resources.
  • Demand for Free Resources
    -
    At each time step, the percentage of resources demanded by tenants is adjusted (tenants_percentage). In this case, 40% of the available resources are demanded.
    -
    Resources demanded by tenants are randomly selected from the list of available resources (demanded_resources)
    -
    The demand for free resources at that time step is the length of the list of demanded resources.
Based on the above, to analyze the market response to the behavior of its actors, we initially present the characterized supply and demand in Figure 10.
Figure 11 illustrates the market’s response to the characterized supply and demand. It demonstrates how the system effectively meets the demand with the available resources. This scenario is referred to as the baseline scenario.
The baseline scenario, as illustrated in Figure 11 depicting the market’s response to the characterized supply and demand, can be described as follows:
1.
Supply of resources (S(t)):
-
At each time step t, the resources available in the market are represented by S(t).
-
The resources are considered as either originally occupied or rented. The total supply at any time is the sum of originally occupied and rented resources.
(S(t)) = Sum of originally occupied and rented resources at time t.
2.
Demand for Resources (D(t)):
-
The demand for resources at each time step t is effectively met by the available resources in the market.
-
The demand is characterized by the system’s ability to utilize both originally occupied and rented resources to fulfill the requirements.
D(t) = Effective utilization of resources to meet demand at time t.
3.
Interaction between Supply and Demand:
-
The interaction between supply and demand is such that the system optimally allocates resources to meet the demand.
-
The figure visually represents how the system balances the utilization of originally occupied and rented resources to effectively address the demand.
-
The system optimally allocates resources to meet demand, balancing both originally occupied and rented resources.
This baseline scenario serves as a reference for comparing and evaluating variations in the market dynamics under different conditions or adjustments.
From the baseline scenario, we introduce the following adjustment: assume that the demand for rentals (Drent) exceeds the available resources (S(t)), and renting occupied resources is allowed. Renting an occupied resource yields a benefit of 2x, where x represents the value of the occupied resource. However, if this action is performed more than 10% of the time, a penalty of 3x is incurred. We simulated the behavior of this adjusted scenario using Q-learning to identify an optimal policy (Q*).
Figure 12 provides an illustration of the potential reorganization of the supply and demand for resources, showcasing a scenario where the total reward remains unaffected as depicted in Figure 13. It is important to emphasize that this depiction serves as an initial experiment, primarily intended to validate the feasibility of a secondary market. However, it is critical to recognize that this is a preliminary exploration. Subsequently, more comprehensive analyses will be imperative in future work to guarantee that the rights of users initially allocated are not compromised. As the concept evolves, further scrutiny and refinement will be essential to address potential implications and ensure the robustness of the proposed secondary market model.
In the comparative analysis of rewards between a Q-learning policy and a random agent, as depicted in the boxplot (Figure 13), several key observations emerge. The Q-learning policy exhibits a significantly higher average reward. The interquartile range, indicated by the box, for Q-learning extends from approximately 750,000 to 800,000, showcasing the majority of rewards, while the random agent policy has a lower interquartile range. Additionally, the presence of three outliers for Q-learning and two points for the random agent suggests variability in performance across individual episodes. Overall, the results affirm that the Q-learning policy tends to yield higher rewards on average and displays a broader range of performance compared to the random agent policy.

6. Conclusions

The emerging machine learning approaches rooted in causal reasoning principles show considerable promise. These methods, guided by formal joint reasoning about observations and auxiliary information, leverage stable and independent mechanisms governing a system’s behavior. As a result, they offer robustness to exogenous changes and a precise modeling of hypothetical scenarios, crucial for scientific experimentation, understanding, and decision-making.
Within the project environment, effective decision-making by regulatory bodies relies on how available information is processed. In this context, causal reasoning is fundamental as it helps unravel the “why” behind occurrences and consequently predicts future events. However, current machine learning models often provides information on “what” happens without delving into the underlying reasons, posing a significant research challenge.
Finally, it is important to remark that this work underscores the importance and implications of implementing secondary market models for radio frequency spectrum management, especially in the context of burgeoning 5G and IoT networks. The discussion focused on the necessity to explore novel approaches for a more efficient and flexible spectrum allocation, given the increasing demand for wireless services. The dialogue covered the evolution of market models, the application of artificial intelligence to analyze spectrum competition, and the role of causal models in understanding market behavior. Additionally, we delved into the potential impact of a secondary market, emphasizing the prospect of leasing resources to operators licensed for specific spectrum portions. In summary, the integration of emerging technologies, advanced analytics, and innovative market models holds the potential to enhance spectrum management, creating a competitive and efficient wireless communication environment.

Author Contributions

Conceptualization, L.A.F., J.F.B. and N.G.; methodology, L.A.F., J.F.B. and N.G.; software, A.G. and D.Q.; validation, A.Z., A.G. and D.Q.; formal analysis, L.A.F., A.Z. and N.G.; investigation, L.A.F., A.Z., A.G., D.Q., J.F.B. and N.G.; resources, L.A.F., J.F.B. and N.G.; data curation, L.A.F., A.G. and D.Q.; writing—original draft preparation, L.A.F.; writing—review and editing, L.A.F., J.F.B. and N.G.; visualization, L.A.F., A.G. and D.Q.; supervision, L.A.F.; project administration, L.A.F.; funding acquisition, L.A.F., J.F.B. and N.G. All authors have read and agreed to the published version of the manuscript.

Funding

This research was partially funded by the Colombian Ministry of Science Technology and Innovation (Minciencias) and the Communications Regulation Commission (CRC), under the contract CT 80740-035-2022. And the APC was funded by Universidad de Antioquia.

Institutional Review Board Statement

Not applicable

Informed Consent Statement

Not applicable.

Data Availability Statement

The data used in this paper may be available upon request from interested parties.

Acknowledgments

The authors would like to express their sincere gratitude for the invaluable support received from the University of Antioquia and the Commission for Communications Regulation (CRC).

Conflicts of Interest

The authors declare no conflict of interest.

References

  1. Li, R.; Zhao, Z.; Zhou, X.; Ding, G.; Chen, Y.; Wang, Z.; Zhang, H. Intelligent 5G: When Cellular Networks Meet Artificial Intelligence. IEEE Wirel. Commun. 2017, 24, 175–183. [Google Scholar] [CrossRef]
  2. Kalliovaara, J.; Jokela, T.; Kokkinen, H.; Paavola, J. Licensed Shared Access Evolution to Provide Exclusive and Dynamic Shared Spectrum Access for Novel 5G Use Cases. In Cognitive Radio in 4G/5G Wireless Communication Systems; IntechOpen: London, UK, 2018. [Google Scholar] [CrossRef]
  3. Wen, Z.; Qasha, R.; Li, Z.; Ranjan, R.; Watson, P.; Romanovsky, A. Dynamically Partitioning Workflow over Federated Clouds for Optimising the Monetary Cost and Handling Run-Time Failures. IEEE Trans. Cloud Comput. 2020, 8, 1093–1107. [Google Scholar] [CrossRef]
  4. República de Colombia. Constitución Política de Colombia 1991; Oxford University Press, Inc.: Oxford, UK, 2015. [Google Scholar]
  5. Cave, M.; Webb, W. Spectrum Management: Using the Airwaves for Maximum Social and Economic Benefit; Cambridge University Press (CUP): Cambridge, UK, 2015. [Google Scholar] [CrossRef]
  6. Lehr, W.; Queder, F.; Haucap, J. 5G: A new future for Mobile Network Operators, or not? Telecommun. Policy 2021, 45, 102086. [Google Scholar] [CrossRef]
  7. Song, H.S.; Kim, T. The impact of spectrum policies on the secondary spectrum market: A system dynamics approach. Telecommun. Policy 2017, 41, 460–472. [Google Scholar] [CrossRef]
  8. Schwenteck, P.; Nguyen, G.T.; Boche, H.; Kellerer, W.; Fitzek, F.H.P. 6G Perspective of Mobile Network Operators, Manufacturers, and Verticals. IEEE Netw. Lett. 2023, 5, 169–172. [Google Scholar] [CrossRef]
  9. Pivoto, D.G.S.; Rezende, T.T.; Facina, M.S.P.; Moreira, R.; Silva, F.d.O.; Cardoso, K.V.; Correa, S.L.; Araujo, A.V.D.; Silva, R.S.E.; Neto, H.S.; et al. A Detailed Relevance Analysis of Enabling Technologies for 6G Architectures. IEEE Access 2023, 11, 89644–89684. [Google Scholar] [CrossRef]
  10. Khan, N.A.; Schmid, S. AI-RAN in 6G Networks: State-of-the-Art and Challenges. IEEE Open J. Commun. Soc. 2023, 5, 294–311. [Google Scholar] [CrossRef]
  11. Bhat, J.R.; Alqahtani, S.A. 6G Ecosystem: Current Status and Future Perspective. IEEE Access 2021, 9, 43134–43167. [Google Scholar] [CrossRef]
  12. Massaro, M.; Beltrán, F. Will 5G lead to more spectrum sharing? Discussing recent developments of the LSA and the CBRS spectrum sharing frameworks. Telecommun. Policy 2020, 44, 101973. [Google Scholar] [CrossRef]
  13. International Telecommunication Union. Economic Aspects of Spectrum Management; ITU-R SM.2012-4; International Telecommunication Union: Geneva, Switzerland, 2014. [Google Scholar]
  14. Bauer, J.M.; Bohlin, E. Regulation and innovation in 5G markets. Telecommun. Policy 2022, 46, 102260. [Google Scholar] [CrossRef]
  15. Ansari, R.I.; Ashraf, N.; Hassan, S.A.; Deepak, G.C.; Pervaiz, H.; Politis, C. Spectrum on Demand: A Competitive Open Market Model for Spectrum Sharing for UAV-Assisted Communications. IEEE Netw. 2020, 34, 318–324. [Google Scholar] [CrossRef]
  16. Gomez, M.; Weiss, M.; Krishnamurthy, P. Improving Liquidity in Secondary Spectrum Markets: Virtualizing Spectrum for Fungibility. IEEE Trans. Cogn. Commun. Netw. 2019, 5, 252–266. [Google Scholar] [CrossRef]
  17. Mayo, J.W.; Wallsten, S. Enabling efficient wireless communications: The role of secondary spectrum markets. Inf. Econ. Policy 2010, 22, 61–72. [Google Scholar] [CrossRef]
  18. Feng, X.; Sun, G.; Gan, X.; Yang, F.; Tian, X.; Wang, X.; Guizani, M. Cooperative Spectrum Sharing in Cognitive Radio Networks: A Distributed Matching Approach. IEEE Trans. Commun. 2014, 62, 2651–2664. [Google Scholar] [CrossRef]
  19. Basaure, A.; Marianov, V.; Paredes, R. Implications of dynamic spectrum management for regulation. Telecommun. Policy 2015, 39, 563–579. [Google Scholar] [CrossRef]
  20. Hwang, J.; Yoon, H. A mixed spectrum management framework for the future wireless service based on techno-economic analysis: The Korean spectrum policy study. Telecommun. Policy 2009, 33, 407–421. [Google Scholar] [CrossRef]
  21. Luttinen, E. Spectrum as a Resource, Spectrum as an Asset: A Techno-Economic Study. Ph.D. Thesis, University of Oulu Graduate School, Faculty of Information Technology and Electrical Engineering, Communications Engineering, Oulu, Finland, 2022. [Google Scholar]
  22. Saha, G.; Abouzeid, A.A.; Khan, Z.; Matinmikko-Blue, M. On the Optimal Duration of Spectrum Leases in Exclusive License Markets With Stochastic Demand. IEEE/ACM Trans. Netw. 2021, 29, 1060–1073. [Google Scholar] [CrossRef]
  23. Balmer, R.E.; Levin, S.L.; Schmidt, S. Artificial Intelligence Applications in Telecommunications and other network industries. Telecommun. Policy 2020, 44, 101977. [Google Scholar] [CrossRef]
  24. Zhang, Y.; Xu, J.; Yang, W. Analysis of the evolution characteristics of international ICT services trade based on complex network. Telecommun. Policy 2023, 2023, 102697. [Google Scholar] [CrossRef]
  25. Li, Y.; Wang, X.; Xin, D. An Inquiry into AI University Curriculum and Market Demand: Facts, Fits, and Future Trends. In Proceedings of the SIGMIS-CPR’ 19, Nashville, TN, USA, 20–22 June 2019; ACM: New York, NY, USA, 2019; pp. 139–142. [Google Scholar]
  26. Kim, S.; Lee, C.; Lee, J.; Kim, J. Over-the-top bundled services in the Korean broadcasting and telecommunications market: Consumer preference analysis using a mixed logit model. Telematics Inform. 2021, 61, 101599. [Google Scholar] [CrossRef]
  27. Lee, J.; Kim, J.; Kim, H.; Hwang, J. Sustainability of ride-hailing services in China’s mobility market: A simulation model of socio-technical system transition. Telematics Inform. 2020, 53, 101435. [Google Scholar] [CrossRef]
  28. Gupta, R.; Jain, K. What drives Indian mobile service market: Policies or users? Telemat. Inform. 2020, 50, 10138. [Google Scholar] [CrossRef]
  29. Lechner, M. Causal Machine Learning and its use for public policy. Swiss J. Econ. Stat. 2023, 159, 1–15. [Google Scholar] [CrossRef]
  30. Sharma, A.; Kiciman, E. DoWhy: An End-to-End Library for Causal Inference. arXiv 2020, arXiv:2011.04216. [Google Scholar]
  31. Blöbaum, P.; Götz, P.; Budhathoki, K.; Mastakouri, A.A.; Janzing, D. DoWhy-GCM: An extension of DoWhy for causal inference in graphical causal models. arXiv 2022, arXiv:2206.06821. [Google Scholar]
  32. Comisión de Regulación de Comunicaciones de La República de Colombia (CRC)—Postdata: Más Allá de Los Datos. Available online: https://www.postdata.gov.co/ (accessed on 10 January 2024).
  33. Pindyck, R.; Rubinfeld, D. Microeconomics, 9th Global ed.; Pearson Education: Upper Saddle River, NJ, USA, 2017. [Google Scholar]
  34. Verhelst, T.; Caelen, O.; Dewitte, J.C.; Lebichot, B.; Bontempi, G. Understanding Telecom Customer Churn with Machine Learning: From Prediction to Causal Inference. In Artificial Intelligence and Machine Learning; Bogaerts, B., Bontempi, G., Geurts, P., Harley, N., Lebichot, B., Lenaerts, T., Louppe, G., Eds.; Springer: Cham, Switzerland, 2020; Volume 1196. [Google Scholar] [CrossRef]
  35. Cagenius, T.; Mildh, G.; Rune, G. 6G Network Architecture—A Proposal for Early Alignment. Ericsson Technol. Rev. 2023, 11, 2–7. [Google Scholar] [CrossRef]
Figure 1. High-level methodological design.
Figure 1. High-level methodological design.
Information 15 00197 g001
Figure 2. Experimental design for data collection.
Figure 2. Experimental design for data collection.
Information 15 00197 g002
Figure 3. Example of the spectrogram of the taken measurements.
Figure 3. Example of the spectrogram of the taken measurements.
Information 15 00197 g003
Figure 4. Characterization of spectrum occupancy.
Figure 4. Characterization of spectrum occupancy.
Information 15 00197 g004
Figure 5. Correlation matrix for the selected variables.
Figure 5. Correlation matrix for the selected variables.
Information 15 00197 g005
Figure 6. Causal graph of the market model.
Figure 6. Causal graph of the market model.
Information 15 00197 g006
Figure 7. Main contributions to Users variance.
Figure 7. Main contributions to Users variance.
Information 15 00197 g007
Figure 8. “What-if” analysis.
Figure 8. “What-if” analysis.
Information 15 00197 g008
Figure 9. Resource occupancy over time.
Figure 9. Resource occupancy over time.
Information 15 00197 g009
Figure 10. Characterization of supply and demand.
Figure 10. Characterization of supply and demand.
Information 15 00197 g010
Figure 11. Resource occupancy over time.
Figure 11. Resource occupancy over time.
Information 15 00197 g011
Figure 12. Resources distribution with a Q-learning solution to the secondary market.
Figure 12. Resources distribution with a Q-learning solution to the secondary market.
Information 15 00197 g012
Figure 13. Total rewards.
Figure 13. Total rewards.
Information 15 00197 g013
Table 1. Details of the spectrum portions sensed.
Table 1. Details of the spectrum portions sensed.
BANDSUB-BANDOperators
700758–803 MHz (45 MHz)Tigo (20 MHz), WOM (10 MHz), Claro (10 MHz), NA (10 MHz)
850849–894 MHz (45 MHz)Duplex (20 MHz), Claro (11 + 1.5 MHz), Movistar (10 + 2.5 MHz)
19001945–1990 MHz (45 MHz)NA (2.5 MHz), Movistar (10 + 5 MHz), Claro (7.5 MHz), Tigo (20 MHz)
17002110–2155 MHz (45 MHz)WOM (15 MHz), Movistar (15 MHz), Tigo (15 MHz)
26002645–2690 MHz (45 MHz)Claro (30 MHz), DirecTV (15 MHz)
Table 2. Parameters for the sensing process.
Table 2. Parameters for the sensing process.
BT [MHz]225K []60
NCH []5NF []900,000Bandfo [MHz]
B [MHz]45Tproc [ms] (estimated)0.167700780.5
fs [MH]45Tobs [ms]0.5850871.5
Ts [ns]22.2TR [ms]2.519001967.5
Nm []5TI [min]117002132.5
NFFT [points]15,000NI []6026002667.5
Δf [kHz]3TT [min]60
T [ms]0.33
Disclaimer/Publisher’s Note: The statements, opinions and data contained in all publications are solely those of the individual author(s) and contributor(s) and not of MDPI and/or the editor(s). MDPI and/or the editor(s) disclaim responsibility for any injury to people or property resulting from any ideas, methods, instructions or products referred to in the content.

Share and Cite

MDPI and ACS Style

Fletscher, L.A.; Zuleta, A.; Galvis, A.; Quintero, D.; Botero, J.F.; Gaviria, N. A Techno-Economic Analysis of New Market Models for 5G+ Spectrum Management. Information 2024, 15, 197. https://doi.org/10.3390/info15040197

AMA Style

Fletscher LA, Zuleta A, Galvis A, Quintero D, Botero JF, Gaviria N. A Techno-Economic Analysis of New Market Models for 5G+ Spectrum Management. Information. 2024; 15(4):197. https://doi.org/10.3390/info15040197

Chicago/Turabian Style

Fletscher, Luis A., Alejandra Zuleta, Alexander Galvis, David Quintero, Juan Felipe Botero, and Natalia Gaviria. 2024. "A Techno-Economic Analysis of New Market Models for 5G+ Spectrum Management" Information 15, no. 4: 197. https://doi.org/10.3390/info15040197

APA Style

Fletscher, L. A., Zuleta, A., Galvis, A., Quintero, D., Botero, J. F., & Gaviria, N. (2024). A Techno-Economic Analysis of New Market Models for 5G+ Spectrum Management. Information, 15(4), 197. https://doi.org/10.3390/info15040197

Note that from the first issue of 2016, this journal uses article numbers instead of page numbers. See further details here.

Article Metrics

Back to TopTop