Next Article in Journal
Uncovering Tourist Visit Intentions on Social Media through Sentence Transformers
Next Article in Special Issue
The Integration of Artificial Intelligence in Inclusive Education: A Scoping Review
Previous Article in Journal
Hierarchical Graph Neural Network: A Lightweight Image Matching Model with Enhanced Message Passing of Local and Global Information in Hierarchical Graph Neural Networks
Previous Article in Special Issue
Digital Developmental Advising Systems for Engineering Students Based on Accreditation Board of Engineering and Technology Student Outcome Evaluations
 
 
Font Type:
Arial Georgia Verdana
Font Size:
Aa Aa Aa
Line Spacing:
Column Width:
Background:
Article

Towards a QBLM-Based Qualification-Management Methodology Supporting Human-Resource Management and Development

Multimedia and Internet Applications, University of Hagen, 58097 Hagen, Germany
*
Author to whom correspondence should be addressed.
Information 2024, 15(10), 600; https://doi.org/10.3390/info15100600
Submission received: 29 July 2024 / Revised: 24 September 2024 / Accepted: 26 September 2024 / Published: 30 September 2024

Abstract

This position paper presents a novel perspective on addressing the challenges of digital transformation in higher education through the development of a qualification-based learning model (QBLM) qualification management methodology. It argues that the rapid pace of technological advancement and the resulting need for continuous upskilling and reskilling necessitate a more dynamic and adaptive approach to human-resource management and development. The paper posits that by extending QBLM through the integration of artificial intelligence (AI) and machine learning (ML), a more effective system for analyzing competence requirements and designing personalized learning pathways can be created. The paper proposes a three-fold approach: (1) developing the FPHR ontology to support semantic annotation of HR qualifications in higher-education institutions (HEIs), (2) integrating this ontology into QBLM to ensure the machine-readability of qualifications, and (3) modeling a knowledge-based production process for HRs in skills-based learning. This paper outlines the current state of the art, presents conceptual models, and describes planned proof-of-concept implementations and evaluations. It contends that this approach will significantly enhance the effectiveness of human-resource development in the rapidly evolving digital knowledge society. By presenting this position, the paper aims to stimulate discussion and collaboration within the academic community on innovative approaches to qualification management in higher education. The work addresses critical issues arising from technological development and offers a forward-thinking solution to bridge the gap between current and future skill requirements in industry and academia.

1. Introduction, Motivation, Problem Statements, Research Questions, and Approach

The era of digitalization, marked by the transition to Industry 4.0, is bringing about fundamental changes in the management of industrial processes. This wave of digitalization not only leads to the creation of new digital value chains, but also to a redesign of the distribution of roles between humans and machines within these chains [1] (p. 225). Therefore, this transformation not only influences industrial processes per se, but also changes the requirements for human-resource management and personnel development as important resources of industrial processes. In this phase of profound change, returning to the fundamental principles of management pioneers such as Drucker and Malik proves to be particularly valuable. Drucker emphasized the central role of knowledge as well as continuous training and the development of human resources as key components for strengthening the knowledge society. He stressed that in a world where innovation and technology are subject to constant change, the ability of organizations to promote the learning and development of their employees determines their long-term success [2]. In this context, the challenges associated with the rapid deterioration of competences and skills and the need for continuous up- and reskilling become particularly clear [3]. Malik complements this perspective with his focus on systemic management approaches that emphasize the development of employees, the design of jobs, and optimal staffing. Malik believes that “management means designing the organization so that it can function effectively. This includes the correct selection and development of employees” [4]. Under the transformation pressure of digitalization and the associated rapid technological change, industrial companies are faced with the task of analyzing and meeting not only current but also future competences and skills requirements [5]. The accelerated pace of innovation means that the cycle for training and further education requirements is becoming shorter, as employee qualifications are rapidly losing relevance [6]. Therefore, companies have to develop strategies for upskilling and reskilling to counteract the shortage of skilled labor and attract new, qualified employees [7]. The reason for this is the accelerating pace of digitalization and Industry 4.0, which is leading to qualifications becoming obsolete more quickly.
They are facing the following challenges. Rapid technological change: The rapid development of new technologies requires continuous upskilling and reskilling of the workforce to keep pace and secure competitive advantages [3]. Shortage of skilled labor: The gap between the available qualifications and industry requirements is widening, which increases the need for effective personnel development and recruitment [7,8]. In this challenging environment, artificial intelligence (AI) and machine learning (ML) are becoming increasingly important. They offer innovative approaches to the problems mentioned above as follows. Precise analysis of qualification requirements (QR): AI and ML algorithms can learn from the wealth of data in industrial processes to identify precise patterns and trends in competences and skills requirements. Big data analyses make it possible to gain valuable insights into the competences and skills required from the large volumes of operational data generated in Industry 4.0 [9]. Personalized learning and development paths (PLDP): With the help of AI, education and training providers can create customized learning programs that are tailored to the individual needs of employees and the specific requirements of companies [10]. Optimization of human-resource planning (HRP): AI systems help to support the prediction of future qualification requirements and the planning of corresponding development measures to be able to react proactively to change [11].
The central questions that arise in this context are complex and decisive for the future of the industrial world of work: How can industrial companies analyze and represent their competences and skills requirements more precisely? And how can training and development providers meet these represented qualification needs more effectively so that employees achieve the right competences and skills for these qualifications at the right time? Answering these questions is becoming increasingly important for industrial companies and providers of education and training. The remainder of this paper is addressing the motivations as well as the approach to answering these questions. With respect to the motivation of the research, the related work will be introduced first.

1.1. Motivation and Problem Statements

The University of Hagen (German: FernUniversität in Hagen, FUH), as the largest university for distance learning in Germany, plays a central role in producing a qualified workforce that is equipped for the challenges of digitalization and Industry 4.0. This applies in particular to the Faculty of Mathematics and Computer Science and especially to the Chair of Multimedia and Internet Applications (MMIA), which has expertise in both knowledge-based industrial process planning and qualification-based learning. Looking at knowledge-based industrial process planning, the Chair of Multimedia and Internet Applications, together with its affiliated Research Institute for Telecommunication and Cooperation (German: Forschungsinstitut für Telekommunikation und Kooperation, FTK), was involved in the SHAMAN project. SHAMAN, or Sustaining Heritage Access through Multivalent Archiving [1], was a European-funded project dealing with the visualization, documentation, and archiving of industrial processes. However, there was no semantic, machine-readable process representation. Knowledge-based and process-orientated innovation management (German: Wissensbasiertes und Prozessorientiertes Innovationsmanagement, WPIM), as described by Vogel [2], was one of the results in the context of the SHAMAN project. WPIM semantically represents and annotates process structures, including process resources, and thus ensures machine-readability. However, WPIM did not address the issue of representing human resources in these process representations. The CAPP-4-SMEs [3] project, funded by the European Commission, too, was aiming at improving the competitiveness of European companies, especially SMEs, in a sustainable distributed manufacturing environment by focusing on the automation of innovative process planning and control. Building on the results of WPIM, Gernhardt [4,5,6] initially developed knowledge-based production planning (KPP) as a follow-up PhD project to CAPP-4-SMEs [7]. KPP focuses on the knowledge-based planning of complex industrial production processes that comprise various sub-steps, locations, and companies. The aim is to semantically represent the process-related knowledge and make it machine-readable. KPP has been developed and refined in recent years to meet the challenges of modern production environments and the collaboration of small- and medium-sized enterprises (SMEs). KPP is based on a semantic knowledge representation that enables flexible, efficient, and effective support for collaborative adaptive production process planning (CAPP). The integration of CAPP knowledge into machine-readable process formalizations is a key factor in making this knowledge accessible and usable for various SMEs in cloud-based knowledge repositories [4,5,6]. However, KPP has focused on technical resources in processes, while human resources, especially descriptions of qualifications such as certified competences and skills, have only been considered in a rudimentary way. Finally, Vogler [12,13] developed the Skills-Centered and Process-Oriented Ontology for the HR context (German: Fähigkeiten-zentrierte und prozess-orientierte Ontologie für den HR-Kontext, FPHR) and integrated this FPHR ontology into the KPP application. The FPHR ontology uses the ESCO ontology as an upper ontology. The integration of this ontology in KPP enables the machine-readability of employee skills in planning, which lays the foundation for automation in knowledge-based industrial processes. While [13] offered a solution for annotating industrial processes with HRs and their skills, Vogler did not address the question of production of HRs with adequate skills and qualifications by means of HEI learning.
Turning to qualification-based learning, significant work on the qualifications-based learning model (QBML) was carried out at the chair by Wallenborn and Then [12]. Qualifications-based learning (QBL) [14] is an approach inspired by competence-based learning (CBL) [14] and the qualifications-based learning model (QBLM) [14] is a comprehensive framework consisting of a domain model, an architectural model, and various service distribution models [14]. However, QBLM is only a model and there is no suitable ontology yet. There is at least one connection point in QBLM for the semantic extension to represent qualifications. Wallenborn’s work [15] laid the foundations to compare qualifications between higher-education institutions (HEIs) using QBLM and by providing authoring tools for their software-supported implementation. The Knowledge Management Ecosystem Portal (KM-EP) [16] was used as a platform, because it offered simple and comfortable authoring tools for courses and was well-suited for addressing open challenges due to its modular structure. It played a key role in providing tools and support for authors and students to create and manage qualification-based courses and programs, based on QBLM. Furthermore, QBL4Moodle [17], a plugin for the Moodle Learning Management System [18], aimed at facilitating qualifications-based learning (QBL) by leveraging Moodle’s existing functionalities and addressing its limitations in supporting complex competence/qualifications frameworks. It outlines the integration of QBL into Moodle, including the development of tools and interfaces for managing qualifications-relevant learning elements and personal competence/qualifications profiles.
The FTK, in cooperation with Darmstadt University of Applied Sciences (German: Hochschule Darmstadt, HDA), a member of the European University of Technology (EUT), is participating in the Mobility Maps4EUT+ (MM4EUT) project [19]. Within the EUT network, it is crucial to provide students with a clear overview of compatible study programs in order to promote international mobility and educational cooperation. Within EUT, educational processes can be treated similarly to industrial production processes, where the focus is on the development of human resources. These human resources, i.e., students, move from one HEI to another within the network, continuously improving their qualifications—a process called mobility. The HEIs act as producers of skilled HRs on the supply side. The MM4EUT project aims to develop “mobility maps” that function as detailed, structured plans for student mobility. These maps will outline the educational pathways that students can follow across different institutions, ensuring that the qualifications and credits they earn are recognized and transferable. However, the HEIs that are part of EUT currently only have textual descriptions of qualifications and align their curricula using Excel spreadsheets. MM4EUT is used to create a scalable and manageable solution based on KM-EP and using QBLM.
Based on the above described motivation, the first problem area to be addressed is the semantic representation of human resources and their competences and qualifications in industrial and educational process representations. In this context, we can treat educational processes as analogous to production processes, focusing on the development of human resources. There exists a supply side, represented by higher-education institutions (HEIs), and a demand side, represented by industrial companies. The process of education and training can be viewed as a production process where HEIs act as production sites and their study programs as production tools. This process can span multiple institutions, promoting mobility and collaboration among HEIs to offer a wide range of skills and qualifications that a single institution might not provide. The ontology used in this process describes the features of the product, which are the trained HRs (the students). Despite the advancements in the semantic representation of processes within industrial settings, as seen in SHAMAN, WPIM, and CAPP-4-SMEs, there was a significant gap in the semantic representation of qualifications of human resources. There was no semantic, machine-readable process representation and no representation of the human resources in these industrial processes. This absence even in KPP, which added support for collaborative adaptive production process planning, limited the comprehensiveness and utility of process models, failing to encapsulate the crucial human elements that play pivotal roles in industrial processes. The development of the FPHR ontology and integration into KPP by Vogler added support for the annotation of employee skills knowledge-based industrial processes. But its integration is currently limited to KPP alone, which can only be used on the demand side of trained HRs and not on the supply side in HEIs. This first problem area can be summarized by the following first problem statement:
The FPHR ontology is available for the semantic annotation of HR skills in knowledge-based industrial processes but not on the supply side in HEIs.
The corresponding first research question is as follows: How can the FPHR ontology be developed to support the semantic annotation of HR qualifications on the supply side in HEIs?
The second problem area is centered around QBLM, which presents a sophisticated framework for enhancing learning experiences through a qualifications-focused approach. However, the lack of a suitable ontology for representing qualifications of human resources in QBLM poses challenges in semantically representing and extending qualifications, thereby limiting its potential for broader application and integration into learning ecosystems. QBL4Moodle, despite its aim to facilitate qualifications-based learning within the Moodle LMS, did not add ontology support either. This second problem area can be summarized with this second problem statement:
HEIs can use QBLM to describe the qualifications they can produce, but at the moment these are only textual and not machine-readable.
The corresponding second research question is as follows: How can the FPHR ontology that supports the semantic annotation of HR qualifications on the supply side in HEIs be integrated into QBLM?
The third problem area can be described as follows: Even if industry can semantically represent its HR qualification requirements, which clearly define the industrial target needs, and HEIs can semantically represent their own qualifications production potential, a knowledge-based production process for HR qualifications is needed. This need to focus on the process perspective arises from the simple fact that processes define the requirements for human resources. Therefore, the management of human resources requires effective process management to be able to accurately determine the target qualifications. The starting point for human-resource development is the process qualification need (Q-need), which is not efficiently matched with the current qualification of the human resources (HR-actual qualification) to achieve the goal of a target qualification, which corresponds to the qualification needs that arise from industrial processes and thus to the training objectives of the qualification providers in educational processes. In this context, the analogy between a production process and a learning path is crucial. The learning path is essentially a description of the production process or production plan for HRs (students). It involves determining which production stations (higher-education institutions) and tools (courses) are necessary to add specific features (skills and qualifications) to the HRs. Currently, the knowledge-based production process of HRs for qualification-based learning is a resource that is missing. There is a need to model HEIs, their study programs, and the courses within this knowledge-based production process as learning resources. This involves specifying which institutions and study programs must be attended, and which courses must be completed, to acquire the necessary qualifications. This knowledge-based production process of HRs for qualification-based learning is a resource that is currently missing. There is a need to model the HEIs, their study programs, and the courses within this knowledge-based production process as learning resources. Therefore, the third problem area finally can be summarized with this third problem statement:
Even if HEIs could describe the qualifications they can produce as machine-readable using an ontology-enhanced QBLM for qualifications, there is no knowledge-based production process of HRs for qualification-based learning to match the qualification needs of the HRs of the industrial companies, which uses the HEIs’ study programs and courses as learning resources.
The corresponding third research question is as follows: How can a knowledge-based production process of HRs for qualification-based learning be modeled, represented, and implemented that uses the learning resource consisting of the HEI, study program, and course?

1.2. Research Questions and Approach

Next, we will introduce our methodology and approach. The methodological approach of the research is based on Nunamaker et al. [9]. The application of the methodology results in the following activities: research (observation), conception (theory-building), implementation (system-development), and evaluation (experimentation).
For the first research question, which seeks to develop the FPHR ontology to support the semantic annotation of HR qualifications on the supply side in HEIs, several goals have been identified. The observation goals (observation goals) involve observing and analyzing the current methods and tools used by HEIs to describe and manage skills. This requires a thorough examination of existing practices and an identification of their strengths and weaknesses. Additionally, it is important to identify the gaps and challenges in the current semantic annotation processes of HR qualifications within educational systems. These steps are crucial for laying the groundwork for future improvements. The theory-building goals (TGs) include developing a theoretical basis for the semantic representation of qualifications and competences in education. This involves creating a concept to integrate the FPHR ontology into the context of HEIs to support the semantic annotation of HR qualifications. The system-development goals (SGs) focus on developing a prototype of the FPHR ontology tailored to the requirements of HEIs and implementing this ontology in an existing educational system to enable the semantic annotation of HR qualifications. The experimentation goals (EGs) involve carrying out pilot projects at selected HEIs to evaluate the effectiveness and usability of the developed ontology and analyzing the results to identify potential improvements and further developments.
For the second research question, which addresses how the FPHR ontology that supports the semantic annotation of HR qualifications on the supply side in HEIs can be integrated into QBLM, a similar set of goals are established. The observation goals include analyzing the current use and implementation of QBLM in HEIs, taking into account existing tools and systems such as QBL4Moodle, and identifying gaps and challenges in the semantic representation of HR qualifications within QBLM. The theory-building goals involve developing a theoretical basis for integrating the FPHR ontology into QBLM to support the semantic annotation of HR qualifications and creating a concept to connect the FPHR ontology with the components of QBLM to enable the machine-readability of qualifications. The system-development goals include developing a prototype that integrates the FPHR ontology into QBLM and supports the semantic annotation of HR qualifications and implementing this prototype into an existing learning management system (e.g., Moodle or KM-EP) to enable its integration into the QBLM context. The experimentation goals involve carrying out pilot projects at selected HEIs to evaluate the effectiveness and usability of the integrated ontology in QBLM and analyzing the results to identify potential improvements and further optimize the integration of the ontology in QBLM.
For the third research question, which aims to observe and analyze the current methods and tools used by HEIs and industrial companies to manage and plan qualifications and learning pathways, and to identify the gaps and challenges in modeling and representing HR qualification processes using HEI resources, several goals are outlined. The observation goals involve observing and analyzing the current methods and tools used by HEIs and industrial companies to manage and plan qualifications and learning pathways. The research also includes identifying the gaps and challenges in modeling and representing HR qualification processes using HEI resources. The theory-building goals focus on developing a conceptual model for the knowledge-based production process of HRs in skills-based learning, based on identified requirements and best practices, and designing a detailed process architecture representing the different components of the production process (HEIs, study programs, courses) and their interactions. The system-development goals include developing a prototype that models and represents the knowledge-based production process for HR qualifications using HEI resources and implementing this prototype into an existing educational system (e.g., Moodle or KM-EP) to enable the practical application of the process. The experimentation goals involve carrying out pilot projects at selected HEIs to evaluate the effectiveness and usability of the developed production process for HR qualifications and analyzing the results to identify potential improvements and further develop the process accordingly.
This structured approach ensures a comprehensive analysis and development process, addressing each research question through observation, theory building, system development, and experimentation, thereby advancing the integration and effectiveness of qualifications-based learning management systems in higher-education institutions.
In accordance with Nunamaker’s methodology, the research objectives are now sorted according to the phases: observation, theory building, system development, and evaluation. This enables a systematic and step-by-step approach to the research question, with each phase comprising specific objectives and activities. During the observation phase, the focus is on conducting comprehensive research on the current use and limitations of the FPHR ontology in relation to the semantic annotation of HR qualifications on the supply side in HEIs. This includes examining the current methods and tools used by HEIs to describe and manage skills and identifying the gaps and challenges in the semantic annotation of HR qualifications in existing education systems. For Research Question 2, this phase involves comprehensive research on the use and limitations of the FPHR ontology and QBLM in relation to the semantic annotation of HR qualifications in HEIs, analyzing how QBLM is currently implemented and used, and identifying gaps and challenges in the semantic representation of HR qualifications within QBLM. Regarding Research Question 3, the observation phase involves a comprehensive analysis of the current use and limitations of the FPHR ontology, QBLM, and HRs’ knowledge-based production processes for skills-based learning in HEIs, aiming to understand how these processes are managed and identify gaps and challenges in their current modeling and representation.
In the theory-building phase, the focus shifts to developing theoretical models or methods. For the first research question, the goal is to extend or adapt the FPHR ontology to support the semantic annotation of supply-side HR qualifications in HEIs. This involves creating a theoretical basis for the semantic representation of qualifications and competences in education and integrating the FPHR ontology into HEIs. For Research Question 2, the objective is to develop a theoretical model to enable the integration of the FPHR ontology into QBLM, supporting the semantic annotation of HR qualifications in HEIs. This includes developing a theoretical basis for integrating the FPHR ontology with QBLM components to enable the machine-readability of qualifications. For Research Question 3, the goal is to model and represent a knowledge-based production process of HRs for skills-based learning using the learning resources consisting of HEIs, study programs, and courses, designing a detailed process architecture representing these components and their interactions.
During the system-development phase, the models or methods developed in the theory-building phase are implemented in appropriate systems or contexts. For the first research question, this involves implementing the adapted FPHR ontology in an existing educational system to enable the semantic annotation of HR qualifications. For Research Question 2, the goal is to integrate the FPHR ontology into QBLM and support the semantic annotation of HR qualifications. For Research Question 3, the objective is to model and represent the knowledge-based production process for HR qualifications using HEI resources, implementing this prototype in an educational system to enable practical application.
In the experimentation phase, the focus is on conducting experiments or tests to evaluate the effectiveness and applicability of the software implemented during the system-development phase. For the first research question, this involves pilot projects at selected HEIs to evaluate the developed ontology. For Research Question 2, the objective is to evaluate the integrated ontology in QBLM through pilot projects. For Research Question 3, the goal is to evaluate the developed production process for HR qualifications through pilot projects, analyzing the results to identify potential improvements and further developments.
This structured set of objectives provides a clear roadmap for the implementation of the research, aiming to address the challenges in skills management and continuous education at universities and colleges through innovative solutions. By systematically approaching each phase, from observation and theory building to system development and experimentation, the research ensures a comprehensive and coherent strategy to enhance the integration and effectiveness of qualifications-based learning management systems in higher-education institutions.
Therefore, this paper describes the results of the literature research corresponding to the observation goals of these questions in the State of the Art in Science and Technology Chapter. This is followed by the description of the planned steps for the conceptual modeling of the solution based on the theory-building goals in Section 3 and the description of the planned steps for the implementation of proof-of-concept prototypes (system-development goals) in Section 4, as well as a description of the planned steps for the evaluation based on the experimentation goals in Section 5, closing with an outlook in Section 6.

2. State of the Art in Science and Technology

This chapter focuses on the observation goals (observation goals) of the three research questions (RQs). This ensures that all relevant aspects are systematically and comprehensively addressed.
It started with the basic literature review dealing with fundamental technologies. These foundational concepts include semantic web technologies such as the Extensible Markup Language (XML) [20], which is a subset of the Standard Generalized Markup Language (SGML) [21] for the hierarchical structuring of information, developed by the World Wide Web Consortium (W3C) [22] and primarily used as a meta markup language for defining other data exchange formats [23]; the Resource Description Framework (RDF) [24] as a basic building block for the description of “resources” [25]; the RDF Schema (RDFS) [26], which is the simplest modeling language for RDF and is used to semantically classify terms [27]; the SPARQL Protocol [28] and RDF Query Language [28], which is a graph-based query language for RDF and RDFS, comparable to the Structured Query Language (SQL) in the field of relational databases; and the Web Ontology Language (OWL) [22], with which it is possible to formalize the terms in web documents through ontologies. These technologies provide the backbone for representing, querying, and manipulating data on the web, serving as the groundwork for the further exploration of our RQs. The technology stack of the semantic web, as defined by the W3C, provides a standard for creating semantic models and using the data from these models. This standard has proven itself for many years, so that it can be used as a formal basis for the modeling and data queries in this elaboration without any adaptations. The building blocks XML, RDF, RDFS, and SPARQL can be used as they were presented. Thus, there are no remaining challenges in the semantic web for achieving the goals of this work. In addition to these technologies, the state-of-the-art review also draws from the computer science field of knowledge and process management. In particular, the perspective from Kuhlen [29] is presented. Kuhlen’ s view provides an integrative approach to knowledge management, considering not only the technical aspects of information processing but also the social and organizational contexts in which knowledge is used. This comprehensive perspective on knowledge management serves as a crucial foundation for understanding and managing skills and qualifications within the scope of the research. This core scientific concept can be used without adaption, so that there are no remaining challenges here.
Regarding skill ontologies, notable examples that were researched are the Occupational Information Network (O*NET) [30] and the European Skills, Competences, Qualifications, and Occupations Framework (ESCO) [31]. ESCO was already used by Vogler for the FPHR ontology. ESCO is an ontology with three pillars: occupations, skills, and qualifications. ESCO has a cross-industry approach. It is available free of charge and supports the standards of the semantic web described above. It is currently available in twenty-eight languages, including German. It integrates most of the European standards in classifications, taxonomies, and other frameworks. And ESCO pilot projects for qualification based curriculum mapping are underway [32].
Then, an analysis was conducted to gather general literature about higher-education information systems (HEI-ISs) in Europe. There are several resources and general literature articles on higher-education information systems (HEI-ISs) in Europe: The European Union is cooperating with higher-education institutions and Member States to accelerate the transformation towards an open and inclusive higher-education system in Europe [33]. There are various documents on policies, informative reports, studies, and infographics on EU higher-education policy that can provide insights into the design and development of HEI-ISs [33]. Practical information for students wishing to study in another EU country, including guides on preparing and planning to study in Europe, provide valuable information for international students and could cover aspects of HEI-ISs. These resources can provide a comprehensive overview of the current trends, challenges, and developments in the field of higher-education information systems in Europe. The European Commission has introduced several initiatives to harmonize the information systems of higher-education institutions in Europe: The European Student Card Initiative [34] aims to support students and higher-education institutions on Erasmus+ exchanges by simplifying administrative processes and improving digitalization. The European Universities Initiative [35] promotes the formation of collaborative partnerships between European higher-education institutions. These initiatives are part of a larger endeavor to create a more comprehensive and coherent European educational landscape in which higher-education information systems can interact seamlessly with each other to facilitate mobility, cooperation, and the exchange of best practices.
Looking into the interoperability of the data in higher education, the following standards and protocols for the exchange of data between higher-education institutions (HEI-IS) ensure interoperability:
The Competencies and Academic Standards Exchange Specification (CASE) [36] defines how systems can exchange and manage information about learning standards and competences in a consistent and digitally referenceable way. This specification aims to replace inefficient ways of documenting and referencing with a machine-readable form that can be managed in modern database systems. This includes the use of universal identifiers for competences and the possibility of linking competence frameworks via the internet.
Common Education Data Standards (CEDSs) [37] is a defined set of the most commonly used education data elements that supports the effective exchange of data within states and between different education sectors and levels, as well as for federal reporting.
Erasmus Without Paper (EWP) [38], or ERASMUS+, strives for full interoperability, which means that all computer systems used by higher-education institutions can exchange machine-readable data with each other to manage Erasmus+ inter-institutional agreements and learning agreements. This is one of the top priorities of the EWP network.
EDU-API [39] from the IMS Global Learning Consortium is an initiative driving the next generation of student system interoperability in higher education. Higher-education institutions have a common need to share core organizational data between the systems and tools within their teaching and learning ecosystem.
The not-for-profit sector is well positioned to define and maintain data interoperability standards. EuroCRIS promotes CERIF (Common European Research Information Format) [40], which has been adopted by many government funders.
The Platform for International Student Mobility (PIM) [41] is an innovative solution for the digital management of recognition and credit transfer processes. As a Software as a Service (SaaS) offering, PIM is the first browser-based software specifically designed to handle these processes digitally. Developed based on insights and requirements from eight renowned universities, PIM features flexible workflows and a modern user interface, providing an intuitive working environment. Key functions of PIM include the recognition and credit transfer of academic achievements and interfacing with campus management systems. By implementing PIM, institutions can comply with the requirements of the Online Access Act (OZG), rapidly execute a digitization project, and foster transparency and trust through the recognition and credit transfer database.
EMREX [42] is an electronic data exchange solution designed to empower individuals by giving them control over their own student data. This system allows for the seamless exchange of academic records throughout a person’s lifetime, across borders, and for various purposes. EMREX facilitates fast, secure, and digital transfers of academic records to institutions, employers, and other relevant entities. This capability ensures that academic records are easily accessible and transferable, enhancing transparency and efficiency in the management of student data. The technical details and source code for EMREX can be found on their GitHub page [43].
In the context of the EUT+ project, the state-of-the-art assessment involved the evaluation of data supplied by eight participating higher-education institutions (HEIs). These data were provided in the form of Excel files, which detailed the study programs for bachelor’s and master’s degrees in Mechanical Engineering. The evaluation aimed to analyze the current state of these programs and identify areas for improvement and integration within the EUT+ framework.
Figure 1 showcases the detailed analysis of the study programs as supplied by the participating HEIs. This Excel chart illustrates the various courses offered in the third semester, highlighting the course type, final learning outcomes, basic learning outcomes (keywords), European Credit Transfer and Accumulation System (ECTS) credits, and comments. For example, courses such as “Supplementary Mathematics” and “Probability Theory and Mathematical Statistics” are presented along with their respective learning outcomes and credits, providing a clear overview of the academic structure and content for students at Riga Technical University (RTU) and the corresponding courses at the Hochschule Darmstadt (HDA).
Figure 2 focuses on the mobility aspects of the study programs, detailing the potential for student exchanges between the participating HEIs. This chart maps out the equivalency of courses between institutions, facilitating the recognition and transfer of credits. For instance, it aligns the courses from RTU with equivalent courses at HDA, ensuring that students can seamlessly transition between institutions without losing academic progress. The Excel chart includes detailed information on course content, learning outcomes, and credit equivalency, essential for creating a unified and integrated educational landscape within the EUT+ network.
These evaluations of study programs and mobility maps are crucial for understanding the current educational offerings and identifying gaps and challenges in the integration process. They provide a comprehensive view of the existing state of Mechanical Engineering programs across the EUT+ institutions, forming the basis for further development and harmonization of the curriculum to enhance student mobility and academic recognition across borders.
By systematically analyzing the supplied data, this research contributes to the broader goal of creating a cohesive and interoperable higher-education system within the EUT+ framework, ensuring that students receive a consistent and high-quality educational experience, irrespective of their institution.
Additionally, the current state of the KM-EP (Knowledge Management Ecosystem Portal) and QBLM (qualifications-based learning management) was researched. This includes the schema design of the KM-EP student administration (Figure 3), course manager, syllabus manager, and the user interfaces of the KM-EP syllabus manager and QBLM.
The Content and Knowledge Management Ecosystem Portal (KM-EP) [44] is a robust platform designed to streamline the management of scientific content and knowledge. It provides researchers with a unified system that eliminates the need to recreate fundamental functionalities such as user management and scheduling, thereby saving valuable time and effort. The KM-EP leverages the Symfony framework, a renowned PHP framework noted for its extensive community support, reusable components, and comprehensive documentation. This framework facilitates the development of applications using the Model View Controller (MVC) architecture, where controllers are coded in PHP, data are managed in MySQL within the model layer, and the user interface is developed using jQuery, AngularJS, and Bootstrap in the view layer. Currently, KM-EP comprises 14 distinct components that collectively enhance its capability to manage various facets of content and knowledge effectively. These components are designed to ensure seamless integration and interoperability, which are essential for advanced educational and research management systems. Key among these are the schema designs for student administration and syllabus management, as well as the user interfaces that support these functionalities. The subsequent figures (Figure 4, Figure 5, Figure 6 and Figure 7) will illustrate the schema design of the KM-EP student administration, the schema design of the KM-EP syllabus manager, and the user interface of the KM-EP syllabus manager, providing a visual representation of these essential components.
Then, a research study on the standards for secure data exchange between HEI-IS was conducted. Looking at authentication and authorization for Single Sign On (SSO), OpenID Connect (OIDC) [45], OAuth2 [46], and Shibboleth [47] were included.
In modern educational and administrative systems, efficient data exchange is crucial for seamless operations. Several technologies facilitate this process, each with its unique advantages. Remote Procedure Calls (RPCs) enable direct communication between systems, allowing for the invocation of methods on remote servers as if they were local calls. This technology is particularly effective for high-performance, low-latency communication.
APIs, such as RESTful [48] and GraphQL [49], play a pivotal role in data exchange. RESTful APIs utilize standard HTTP methods like GET, POST, PUT, and DELETE to perform operations on resources, ensuring a stateless, scalable, and flexible communication protocol. GraphQL, on the other hand, offers a more dynamic approach by allowing clients to specify the structure of the response, thereby reducing the amount of data transferred over the network and improving performance.
Event-driven architectures, facilitated by tools like RabbitMQ [50] and Apache Kafka [51], provide another layer of efficiency in data exchange. These systems enable asynchronous communication between different components, ensuring that data are processed in real-time and improving the scalability and reliability of the system. RabbitMQ is a robust messaging broker that supports various messaging protocols, while Kafka is designed for high-throughput and fault-tolerant messaging, making it ideal for processing large streams of data.
Encryption is a critical component of secure data exchange. SSL (Secure Sockets Layer) ensures that data transmitted between systems are encrypted, protecting them from unauthorized access and ensuring data integrity and privacy.
The attached diagram illustrates the sequence of data exchanges processed in the context of educational systems. Students interact with an Identity Provider (HDA) to make and receive progress updates. These updates are handled through a RESTful API, which supports standard HTTP methods for communication. The API facilitates secure data exchange with the KM-EP (Service Provider) using JSON format over HTTP, ensuring that all transactions are encrypted and secure.
Concerning the use of artificial intelligence (AI), the potential of AI technologies in the processes of recognition and accreditation of student achievements has been explored extensively. The HIS-Institute for Higher Education Development (HIS-HE), as part of the MODUS project, conducted a study [52] (p. 1), to identify the support potential through the use of AI in these processes. Following recommendations from experts, the HIS-HE investigated three specific scenarios in detail. Firstly, the AI-Module Analysis scenario, secondly, the AI-Module Matching scenario, and lastly, the AI-Chatbot scenario.
This chapter reviewed foundational technologies like XML, RDF, RDFS, SPARQL, and OWL, essential for semantic web applications, and explored Kuhlen’s knowledge management perspective. It evaluated skill ontologies such as O*NET and ESCO and examined higher-education information systems (HEI-ISs) in Europe, highlighting EU initiatives for system harmonization and standards for data interoperability. Platforms like PIM and EMREX, the current state of KM-EP and QBLM, and standards for secure data exchange were also discussed. Additionally, AI applications in recognizing and accrediting student achievements were analyzed.
These insights directly align with the three research goals addressing the research questions: For the first research question, to develop the FPHR ontology to support the semantic annotation of HR qualifications on the supply side in HEIs, this review provides the necessary technological foundation and highlights the current gaps in semantic annotation within HEIs. For Research Question 2, to integrate the FPHR ontology into QBLM, ensuring HR qualifications are machine-readable, the chapter identifies current limitations in QBLM and offers a basis for creating theoretical models for integration. For Research Question 3, to model and represent a knowledge-based production process of HRs for qualification-based learning, utilizing HEI resources, the review of platforms like PIM and EMREX and standards for data interoperability provides a framework for designing such processes.
In addition to the primary research goals, the following further challenges have been identified in this phase. One challenge is incorporating the outcomes of ESCO pilot projects for qualification-based curriculum mapping. These projects aim to align educational programs with industry requirements, ensuring the system supports precise curriculum design that meets labor market needs.
Another significant challenge involves integrating the findings from the HIS-Institute for Higher Education Development (HIS-HE) study, conducted as part of the MODUS project.
Addressing these challenges is essential for advancing the system’s functionality and meeting both academic and industry standards.

3. Design and Conceptual Modeling

This chapter focuses on design and conceptual modeling and aligns with the theory-building goals for the three RQs. As a methodology for each TG, the User-Centered System Design Methodology [19] is used. The first step is to define the use context to clarify the application domain and the needs of the users. Within this context, there are use cases that describe individual application situations. For these use cases, an information model is required that maps the relevant aspects of the real world to a representation for storing relevant information of the use case. Finally, the architecture describes the user interfaces and the functional components of the targeted system. UML [32] is used as the modeling language.
At this stage, it is important to note that the design and conceptual modeling are not yet completed. The current chapter sketches the progress made thus far, presenting the preliminary designs and models. Further development and refinement will continue to ensure the system fully meets the defined requirements and addresses all identified use cases comprehensively.
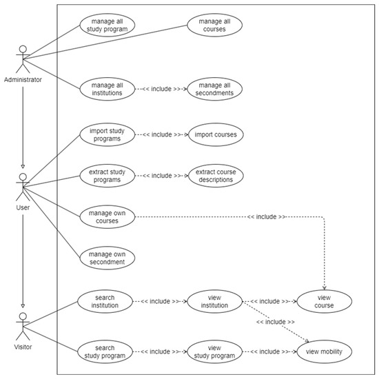
The use context of the higher-education system involves empowering administrators, users, and visitors to streamline their educational endeavors. Administrators have access to powerful tools for comprehensive management, allowing them to create, edit, and delete study programs, manage courses within these programs, maintain institution records, and coordinate secondment opportunities. Users benefit from a user-friendly interface that offers intuitive search and access options, enabling them to effortlessly find study programs that match their interests, discover detailed information about participating institutions, and gain insights into each course’s curriculum and requirements. Additionally, comprehensive secondment information allows users to explore options for international exchange programs, enhancing their educational and cultural experiences.
The use context of the higher-education system involves several use cases and corresponding requirements, as depicted in Figure 8. This unified modeling language (UML) diagram outlines the interactions between different user roles (administrator, user, and visitor) and the system.
Administrators have comprehensive management capabilities, including the ability to manage all study programs, courses, institutions, and secondments. They can also import and extract study programs and course descriptions. These functionalities are crucial for maintaining and updating educational offerings and ensuring that all institutional records are accurate and up to date.
Users, on the other hand, have more focused capabilities. They can manage their own courses and secondments, import study programs, and extract course descriptions relevant to their academic progress. This ensures that users can tailor their educational experience to their needs and stay informed about their academic requirements.
Visitors have limited access but can search for institutions and study programs, view detailed information about institutions, and explore course offerings and mobility options. This functionality is designed to help prospective students and external parties to understand the educational opportunities available within the system.
In summary, Figure 8 illustrates the various use cases and requirements for each user role within the higher-education system, highlighting the comprehensive administrative tools for administrators, tailored management options for users, and informative access for visitors.
The MM4EUT component architecture deals with the interaction between frontend and backend components for managing secondments. On the frontend, the institution selector and secondment controller allow users to select and manage institutions and secondments. The backend, featuring the secondment manager implemented with Symfony, handles data operations for secondments, courses, study programs, and institutions.
Data are exchanged via JSON between the frontend and backend. The secondment controller sends load, update, and delete requests to the secondment manager, which updates the database and returns success or failure responses. This architecture ensures the efficient and real-time management of secondments, with clear separation between the user interface and data management.
The distributed local schemes of the higher-education information system (HEI-IS) to be integrated focus on key areas such as courses, secondments, and mobility. As shown in Figure 9, these schemes encompass essential data structures that support the management of academic programs and student exchanges. The Course schema includes fundamental information about courses, such as the institution, semester, study program, learning outcomes, and ECTS credits. The Secondment schema manages the relationships between sending and receiving courses for secondment opportunities. The Mobility schema handles the transfer of secondments between institutions, tracking the sender and associated secondment programs. These high-level schemes facilitate the integration and interoperability of HEI-ISs, ensuring the efficient management of educational processes and student mobility.
The global HEI-IS semantic integration mapping scheme, depicted in Figure 10, provides a high-level overview of the relationships between various components within the higher-education information system. This schema facilitates the semantic integration of study programs, courses, secondments, institutions, and languages.
There are a variety of additional models involved in describing the system, namely other information models and component models. Due to space constraints, these models are not detailed in this paper. Instead, we focus on the resulting overall architecture. Detailed descriptions of the information models and component models will be provided in subsequent publications. The higher-education information system (HEI-IS) architecture is designed to support a wide range of educational management functions and integrates seamlessly with a Knowledge Management System (KMS). As illustrated in Figure 11, the architecture comprises several key components that facilitate the management and interaction of various educational elements.
The HEI-IS side includes modules for extracting and importing study programs, managing secondments, courses, study programs, and institutions. Each of these functions is handled by specific managers (e.g., extract manager, import manager, secondment manager, course manager, study program manager, institution manager) that interface with core services like the extract service and import service. These services interact with external platforms such as machine-learning (ML) servers and partner platforms to enhance functionality and integration.
The KMS side is focused on content management, providing modules for viewing, editing, and creating content. This system is managed through components like the content display and content editor, supported by backend services such as the search service and cache service. These services ensure efficient data retrieval and storage, enhancing the system’s performance and user experience.
Overall, the architecture is structured to support both educational administration and content management efficiently, enabling the comprehensive management of educational programs and resources. Figure 11 provides a visual representation of the interactions between these components, highlighting the modular and integrated nature of the HEI-IS and KMS.
The HEI-IS mediator wrapper architecture, illustrated in Figure 12, demonstrates a distributed university information system framework that integrates global and local instances. This architecture employs a mediator component, which acts as an intermediary between the global and local instances. The global instance (master) includes the global UI for reporting and monitoring, as well as global data structures and models. The mediator facilitates the sending, transforming, and inserting of data updates.
Local university instances (slaves) each have a wrapper for managing local data, which communicates with the mediator to send updated data. This ensures synchronization and consistency across the system.
Roles within this architecture include public users (ROLE_USER) with basic access, cluster managers (ROLE_ORG) who oversee user groups or institutions, and administrators (ROLE_ADMIN) responsible for search, registration, and administrative functions. This mediator wrapper architecture ensures efficient data exchange and cohesive management across distributed university information systems.
This chapter covered the design and conceptual modeling of the higher-education information system (HEI-IS). We discussed the use context model with use cases, information models, component models, user interface models, and the overall architecture model. Specifically, we explored the HEI-IS system architecture, which integrates educational management and content management; the HEI-IS component architecture, which manages secondments with a clear separation between the frontend and backend; distributed local schemes, which facilitate the integration of courses, secondments, and mobility; the global semantic integration mapping scheme, which connects study programs, courses, secondments, institutions, and languages; and the mediator wrapper architecture, which synchronizes global and local instances, ensuring efficient data exchange and cohesive management across the system.
However, the theory-building phase, which involves developing theoretical models to support the semantic annotation of HR qualifications, has not been fully addressed. Current efforts include extending the FPHR ontology, which is an information model, for HEIs (Research Question 1), integrating it into QBLM for machine-readable qualifications (Research Question 2), and modeling a knowledge-based production process for HRs in skills-based learning (Research Question 3). Furthermore, the architecture has to be enhanced by AI components.

4. Planned Proof-of-Concept Implementation

Based on the Nunamaker research method, this phase will deal with the system development activities, addressing the system-development goals related to system development for the three research questions. In this phase, each model created during the design and conceptual modeling phase will undergo a prototypical implementation. These prototypes will validate the theoretical models and conceptual designs, ensuring they function as intended in practical scenarios and addressing any integration challenges identified.
The prototypes will correspond directly to the models and use cases identified in the previous phases. Specifically, the prototypes to be developed include the following: study program manager prototype, study program import manager prototype, course manager prototype, course import manager prototype, secondment manager prototype, institution manager prototype, extract study program prototype, extract course description prototype, user interface for managing own courses prototype, user interface for managing own secondment prototype, visitor interface for searching institutions prototype, visitor interface for searching study programs prototype, view course prototype, view institution prototype, view mobility prototype.
This includes integrating the FPHR ontology to support the semantic annotation of HR qualifications within HEIs, embedding the ontology into QBLM to ensure the machine-readability of the qualifications, and modeling a knowledge-based production process for HRs that leverages HEI resources. Each of these prototypes will be created to reflect the corresponding use cases and will be essential in validating the functionality and integration of the overall system. However, it is important to note that this phase has not yet begun. The results of these implementations, once available, will be presented in a subsequent paper.

5. Planned Evaluation

Based on the Nunamaker research method, this phase will deal with the evaluation activities, addressing the experimentation goals related to the three research questions. When it comes to the methodological approach of evaluation, different categories of evaluation exist, including formative [53] (p. 15), quantitative [49] (p. 15), and qualitative [49] (p. 15) approaches. Quantitative and qualitative evaluations focus on aspects such as the robustness, freedom from errors, runtime behavior, and usability of a software system. These methods are suitable for a more mature software version. Formative evaluation, on the other hand, can be applied at an earlier stage in the development of a software system. The prototypical implementation considered in this chapter is a proof-of-concept evaluation, for which formative evaluation is particularly suitable. The aim of this evaluation is to check whether the implementation meets the expectations of the users. Key questions include whether the functionality of the application is complete and useful and whether there are functionalities that the user does not find or does not need.
One method of formative evaluation is the cognitive walkthrough [54]. Here, the application is mentally played through, focusing on the potential tasks of a user. There are various approaches to a cognitive walkthrough, including an empirical study and a cognitive walkthrough with expert users. In the empirical study, representative user groups are interviewed, while in the expert cognitive walkthrough, domain experts are interviewed individually or gathered in an expert roundtable. For the evaluation, a cognitive walkthrough with expert users will be chosen. However, it is important to note that this phase has not yet begun.
This phase will consist of three key steps: creating the cognitive walkthrough, conducting the cognitive walkthrough, and evaluating the cognitive walkthrough. All prototypes developed in the prototypical implementation phase will be included in these steps. The prototypes to be evaluated in the cognitive walkthrough, in the sequence they will be assessed, include the following: study program manager prototype, study program import manager prototype, course manager prototype, course import manager prototype, secondment manager prototype, institution manager prototype, extract study program prototype, extract course description prototype, user interface for managing own courses prototype, user interface for managing own secondment prototype, visitor interface for searching institutions prototype, visitor interface for searching study programs prototype, view course prototype, view institution prototype, and view mobility prototype.
Experts will work through each prototype, assessing its functionality and user experience. The findings from these walkthroughs will be documented to provide valuable insights into the effectiveness of the prototypes and identify any areas for improvement. Once available, the results of these implementations will be presented in a subsequent paper to share findings and insights with the broader academic and professional community.

6. Summary and Outlook

This position paper has presented our stance on the critical need for a QBLM-based qualification management methodology to address the challenges of digital transformation in higher education. Section 1 presented the motivation, problem statements, and research questions guiding this study. Section 2 provided a comprehensive review of the state of the art, addressing the observation goals related to the research questions. In Section 3, the paper outlined the design and conceptual modeling process utilizing the User-Centered System Design Methodology, focusing on defining the use context, use cases, information model, and architecture. Section 4 described the planned proof-of-concept implementation, detailing the steps for transforming conceptual models into a working prototype. Section 5 discussed the planned evaluation methods, emphasizing the use of formative evaluation through cognitive walkthroughs with expert users.
We have argued that the integration of AI and ML into QBLM can significantly enhance the effectiveness of human-resource management and development in the rapidly evolving digital knowledge society. Our position is founded on three key arguments: (1) The need for semantic representation of HR qualifications in HEIs, which we propose to address through the extension of the FPHR ontology. (2) The importance of machine-readable qualifications, which we aim to achieve by integrating the FPHR ontology into QBLM. (3) The necessity of a knowledge-based production process for HRs in skills-based learning, leveraging HEI resources.
Throughout this paper, we have outlined our conceptual models and planned approaches to support these arguments. However, we acknowledge that significant work remains to fully validate and implement our proposed methodology. The next crucial steps in advancing our position include the following: (1) Completing the design and conceptual modeling phase, ensuring all user requirements, information models, and system architectures are fully developed and aligned with our proposed QBLM-based approach. (2) Conducting the proof-of-concept implementation, which will transform our theoretical models into functional prototypes. This step is critical in demonstrating the feasibility and potential impact of our proposed methodology. (3) Carrying out a comprehensive evaluation phase, using cognitive walkthroughs with expert users to assess the effectiveness and usability of our prototypes. This evaluation will provide valuable insights for the further refinement and development of our approach. (4) Addressing the integration of AI components into our architecture, a key aspect of our position that requires further development and testing. (5) Exploring the outcomes of ESCO pilot projects for qualification-based curriculum mapping and integrating relevant findings into our methodology. (6) Incorporating insights from the HIS-Institute for Higher Education Development (HIS-HE) study on AI in recognition and accreditation processes, ensuring our approach aligns with and builds upon current research in the field.
By presenting this position, we aim to stimulate discussion and collaboration within the academic community on innovative approaches to qualification management in higher education. We invite feedback, critique, and potential collaborations to further refine and validate our proposed methodology. As we move forward with these next steps, we remain committed to our position that a QBLM-based qualification management methodology, enhanced by AI and ML, can significantly improve the alignment between education and the rapidly changing needs of the workforce. We believe this approach has the potential to revolutionize how we prepare students and professionals for the challenges of the digital age.
Future publications will report on the results of our implementations and evaluations, providing empirical evidence to support our position and offering a more detailed roadmap for the practical application of our QBLM-based qualification management methodology in higher-education institutions.

Author Contributions

Conceptualization, A.V. and M.H.; methodology, M.H.; software, B.V. and M.T.; validation, M.H.; formal analysis, A.V.; investigation, A.V.; resources, M.H.; data curation, A.V. and B.V.; writing—original draft preparation, A.V.; writing—review and editing, M.H.; visualization, A.V. and B.V.; supervision, M.H.; project administration, M.H.; funding acquisition, M.H. All authors have read and agreed to the published version of the manuscript.

Funding

This research received no external funding.

Institutional Review Board Statement

Not applicable.

Informed Consent Statement

Not applicable.

Data Availability Statement

No new data were created or analyzed in this study. Data sharing is not applicable to this article.

Conflicts of Interest

The authors declare no conflict of interest.

References

  1. Vogler, A. Die Digitalisierung des Skillmanagements—Kognitiver Digitaler Assistent für die Wertschöpfung des Human Ressource Management in der Digitalen Transformation. In Edition Informatik Spektrum, Cognitive Computing: Theorie, Technik und Praxis, 1st ed.; Portmann, E., D’Onofrio, S., Eds.; Springer Fachmedien Wiesbaden: Wiesbaden, Germany, 2020; pp. 225–247. [Google Scholar]
  2. Drucker, P.F. Management im 21. Jahrhundert, 2nd ed.; Econ: München, Germany, 1999. [Google Scholar]
  3. World Economic Forum. The Reskilling Revolution: 350 Million People Reached with Future-Ready Skills, Education and Jobs. Available online: https://www.weforum.org/press/2023/01/the-reskilling-revolution-350-million-people-reached-with-future-ready-skills-education-and-jobs (accessed on 20 January 2023).
  4. Malik, F. Führen Leisten Leben: Wirksames Management für Eine Neue Welt; Campus Frankfurt/New York: Frankfurt, Germany; Main, NY, USA, 2019. [Google Scholar]
  5. World Economic Forum. How Digital Transformation Is Driving Economic Change. Available online: https://www.weforum.org/agenda/2022/01/digital-transformation-economic-change-technology/ (accessed on 27 February 2024).
  6. World Economic Forum. This Timeline Charts the Fast Pace of Tech Transformation Across Centuries. Available online: https://www.weforum.org/agenda/2023/02/this-timeline-charts-the-fast-pace-of-tech-transformation-across-centuries/ (accessed on 27 February 2024).
  7. Bundesministerium für Bildung und Forschung—BMBF. Fachkräftestrategie. Available online: https://www.bmbf.de/bmbf/de/bildung/berufliche-bildung/foerderinitiativen-und-programme/fachkraeftestrategie/fachkraeftestrategie_node.html (accessed on 27 February 2024).
  8. Wissenschaftliche Dienste des Deutschen Bundestages. Einzelfragen zum Fachkräftemangel und zur Fachkräftesicherung in Deutschland. 2022. Available online: https://www.bundestag.de/resource/blob/928916/1529e698ecb5b2a826f4992ae987451b/WD-6-093-22-pdf-data.pdf (accessed on 20 January 2023).
  9. Hoeren, T.; Uphues, S. Big Data in Industrie 4.0. In Handbuch Industrie 4.0: Recht, Technik, Gesellschaft; Frenz, W., Ed.; Springer: Berlin, Germany, 2020; pp. 113–131. [Google Scholar]
  10. Pinkwart, N. Künstliche Intelligenz als Unterstützende Lerntechnologie. 2020. Available online: https://publica-rest.fraunhofer.de/server/api/core/bitstreams/2d4f9603-b95c-4548-912a-d4a3b596ebf1/content (accessed on 20 January 2023).
  11. Hasenbein, M. Künstliche Intelligenz und Roboter im Human Resources Bereich. In Mensch und KI in Organisationen: Einfluss und Umsetzung Künstlicher Intelligenz in Wirtschaftspsychologischen Anwendungsfeldern; Hasenbein, M., Ed.; Springer: Berlin, Germany, 2023; pp. 85–107. [Google Scholar]
  12. Vogler, A. Towards a Skill-centred Qualification Ontology supporting Data Mining. In Big Data, Data Mining and Data Science; Dimitoglou, G., Deligiannidis, L., Arabnia, H.R., Eds.; De Gruyter: Berlin, Germany, 2024; Available online: https://www.degruyter.com/document/isbn/9783111344553/html (accessed on 20 January 2023).
  13. Vogler, A. Qualifikations-Ontologie-Erstellung und Ontologie-Integration Sowie Exemplarische Evaluation an Einem Wissensbasierten Software-Entwicklungs-Prozess. Multimedia und Internetanwendungen. Master’s Thesis, FernUniversität Hagen, Hagen, Germany, 2022. [Google Scholar]
  14. Then, M. Supporting Qualifications-Based Learning (QBL) in a Higher Education Institution’s IT-Infrastructure. Ph.D. Thesis, FernUniversität Hagen, Hagen, Germany, 2020. [Google Scholar]
  15. Wallenborn, B. Entwicklung Einer Innovativen Autorenumgebung für die Universitäre Fernlehre. Ph.D. Thesis, FernUniversität Hagen, Hagen, Germany, 2018. [Google Scholar]
  16. Vu, B. A Taxonomy Management System Supporting Crowd-based Taxonomy Generation, Evolution, and Management. Ph.D. Thesis, FernUniversität Hagen, Hagen, Germany, 2020. [Google Scholar]
  17. Then, M. A Moodle-Based Software Solution for Qualifications-Based Learning (QBL). 2019. Available online: https://ub-deposit.fernuni-hagen.de/servlets/MCRFileNodeServlet/mir_derivate_00001796/Then_QBL_Moodle_Plugin_2019.pdf (accessed on 20 January 2023).
  18. Moodle.org. Available online: https://moodle.org/ (accessed on 2 March 2024).
  19. Europäische Kommission. European Universities—Eut+. Available online: https://education.ec.europa.eu/sites/default/files/document-library-docs/european-universities-factsheet-eut.pdf (accessed on 2 March 2024).
  20. W3C. RDF 1.1 XML Syntax. Available online: https://www.w3.org/TR/rdf-syntax-grammar/ (accessed on 15 January 2024).
  21. ISO 8879:1986; Information Processing—Text and Office Systems—Standard Generalized Markup Language (SGML). ISO: Geneva, Switzerland, 2020. Available online: https://www.iso.org/standard/16387.html (accessed on 15 January 2024).
  22. W3C. OWL Web Ontology Language Overview. Available online: https://www.w3.org/TR/2004/REC-owl-features-20040210/ (accessed on 15 January 2024).
  23. Hemmje, M. 01877 KE3: Einführung in XML, DTD und XSD: 01877 Daten-, Dokumenten-, Informations- und Wissensmanagement im Internet; Kurseinheit, FernUniversität Hagen: Hagen, Germany, 2021. [Google Scholar]
  24. W3C. RDF—Semantic Web Standards. Available online: https://www.w3.org/RDF/ (accessed on 9 January 2022).
  25. Hemmje, M. Kurseinheit 3: Konzepte von XML: 1873 Daten- und Dokumentenmanagement im Internet; Kurseinheit, FernUniversität Hagen: Hagen, Germany, 2018. [Google Scholar]
  26. W3C. RDF Schema 1.1. Available online: https://www.w3.org/TR/rdf-schema/ (accessed on 9 January 2022).
  27. Vogel, T. Wissensbasiertes und Prozessorientiertes Innovationsmanagement WPIM: Innovationsszenarien, Anforderungen, Modell und Methode, Implementierung und Evaluierung anhand der Innovationsfähigkeit fertigender Unternehmen. Ph.D. Thesis, FernUniversität Hagen, Hagen, Germany, 2012. [Google Scholar]
  28. W3C. SPARQL Query Language for RDF. Available online: https://www.w3.org/TR/rdf-sparql-query/ (accessed on 9 January 2022).
  29. Kuhlen, R. Informationsethik: Umgang mit Wissen und Information in Elektronischen Räumen; UVK Verl.-Ges: Konstanz, Germany, 2004. [Google Scholar]
  30. Onetcenter.org. O*NET-SOC Taxonomy at O*NET Resource Center. Available online: https://www.onetcenter.org/taxonomy.html (accessed on 10 March 2022).
  31. Europäische Kommission. ESCO Portal. Available online: https://esco.ec.europa.eu/en (accessed on 22 June 2024).
  32. Europäische Kommission. Linking Learning Outcomes of Qualifications with ESCO Skills. Available online: https://esco.ec.europa.eu/en/about-esco/escopedia/escopedia/linking-learning-outcomes-qualifications-esco-skills (accessed on 22 June 2024).
  33. European Education Area. Higher Education. Available online: https://education.ec.europa.eu/education-levels/higher-education (accessed on 20 June 2024).
  34. European Education Area. European Student Card Initiative. Available online: https://education.ec.europa.eu/education-levels/higher-education/european-student-card-initiative (accessed on 20 June 2024).
  35. European Education Area. European Universities Initiative. Available online: https://education.ec.europa.eu/education-levels/higher-education/european-universities-initiative (accessed on 20 June 2024).
  36. 1EdTech Consortium. Competencies and Academic Standards Exchange® (CASE) Specification. Available online: https://www.1edtech.org/initiatives/digital-credentials/case (accessed on 20 June 2024).
  37. Common Education Data Standards (CEDS). Available online: https://ceds.ed.gov/ (accessed on 20 June 2024).
  38. Europäische Kommission. Seamless Data Exchanges for Erasmus without Paper for 2022. Available online: https://erasmus-plus.ec.europa.eu/news/seamless-data-exchanges-for-erasmus-without-paper-for-2022 (accessed on 20 June 2024).
  39. 1EdTech Consortium. EDU-API|IMS Global Learning Consortium. Available online: https://www.imsglobal.org/edu-api (accessed on 20 June 2024).
  40. euroCRIS. Main Features of CERIF. Available online: https://eurocris.org/services/main-features-cerif (accessed on 20 June 2024).
  41. BMBF. PIM—Plattform für Internationale Studierendenmobilität. Available online: https://pim-plattform.de/ (accessed on 28 May 2024).
  42. EMREX. EMREX Supporting Student Mobility. Available online: https://emrex.eu/ (accessed on 28 May 2024).
  43. GitHub. EMREX. Available online: https://github.com/emrex-eu (accessed on 28 May 2024).
  44. Vu, B. KM-EP Documentation. Available online: https://docs.google.com/document/d/1diMcHFPxHNV9SdWr6IeMC8OVpGeVJEhIx8mzdyjD-jI/edit (accessed on 29 March 2024).
  45. OpenID Foundation—Helping People Assert Their Identity Wherever They Choose. How OpenID Connect Works—OpenID Foundation. Available online: https://openid.net/developers/how-connect-works/ (accessed on 21 June 2024).
  46. OAuth 2.0—OAuth. Available online: https://oauth.net/2/ (accessed on 21 June 2024).
  47. Shibboleth Consortium. Shibboleth Consortium—Shaping the Future of Shibboleth Software. Available online: https://www.shibboleth.net/ (accessed on 21 June 2024).
  48. REST API Tutorial. What is REST?: REST API Tutorial. Available online: https://restfulapi.net/ (accessed on 21 June 2024).
  49. GraphQL|A Query Language for Your API. Available online: https://graphql.org/ (accessed on 21 June 2024).
  50. RabbitMQ: One Broker to Queue Them All|RabbitMQ. Available online: https://www.rabbitmq.com/ (accessed on 21 June 2024).
  51. Apache Kafka. Available online: https://kafka.apache.org/ (accessed on 21 June 2024).
  52. Gilch, H.; Stratmann, F.; Wannemacher, K. Potenziale von KI in Anerkennungs- und Anrechnungsprozessen. Available online: https://medien.his-he.de/publikationen/detail/his-hemagazin-12024 (accessed on 22 June 2024).
  53. Kuckartz, U.; Dresing, T.; Rädiker, S.; Stefer, C. Qualitative Evaluation in sieben Schritten. In Qualitative Evaluation: Der Einstieg in die Praxis, 2nd ed.; Kuckartz, U., Ed.; VS Verl. für Sozialwiss: Wiesbaden, Germany, 2008; pp. 15–57. [Google Scholar]
  54. Polson, P.G.; Lewis, C.; Rieman, J.; Wharton, C. Cognitive walkthroughs: A method for theory-based evaluation of user interfaces. Int. J. Man-Mach. Stud. 1992, 36, 741–773. [Google Scholar] [CrossRef]
Figure 1. Relational schema to represent study programs in MS Excel.
Figure 1. Relational schema to represent study programs in MS Excel.
Information 15 00600 g001
Figure 2. Relational schema to represent of mobility maps in MS Excel.
Figure 2. Relational schema to represent of mobility maps in MS Excel.
Information 15 00600 g002
Figure 3. Relational database schema design of the KM-EP student administration.
Figure 3. Relational database schema design of the KM-EP student administration.
Information 15 00600 g003
Figure 4. Relational database schema design of the KM-EP course manager.
Figure 4. Relational database schema design of the KM-EP course manager.
Information 15 00600 g004
Figure 5. Relational database schema design of the KM-EP syllabus manager.
Figure 5. Relational database schema design of the KM-EP syllabus manager.
Information 15 00600 g005
Figure 6. User interface of the KM-EP syllabus manager.
Figure 6. User interface of the KM-EP syllabus manager.
Information 15 00600 g006
Figure 7. User interface of the KM-EP QBLM competence framework manager.
Figure 7. User interface of the KM-EP QBLM competence framework manager.
Information 15 00600 g007
Figure 8. MM4EUT use context with nine use cases modeled in UML.
Figure 8. MM4EUT use context with nine use cases modeled in UML.
Information 15 00600 g008
Figure 9. Distributed local database schemes of the HEI-IS.
Figure 9. Distributed local database schemes of the HEI-IS.
Information 15 00600 g009
Figure 10. Global HEI-IS semantic integration mapping scheme.
Figure 10. Global HEI-IS semantic integration mapping scheme.
Information 15 00600 g010
Figure 11. MM4EUT system architecture.
Figure 11. MM4EUT system architecture.
Information 15 00600 g011
Figure 12. MM4EUT mediator wrapper architecture.
Figure 12. MM4EUT mediator wrapper architecture.
Information 15 00600 g012
Disclaimer/Publisher’s Note: The statements, opinions and data contained in all publications are solely those of the individual author(s) and contributor(s) and not of MDPI and/or the editor(s). MDPI and/or the editor(s) disclaim responsibility for any injury to people or property resulting from any ideas, methods, instructions or products referred to in the content.

Share and Cite

MDPI and ACS Style

Vogler, A.; Vu, B.; Then, M.; Hemmje, M. Towards a QBLM-Based Qualification-Management Methodology Supporting Human-Resource Management and Development. Information 2024, 15, 600. https://doi.org/10.3390/info15100600

AMA Style

Vogler A, Vu B, Then M, Hemmje M. Towards a QBLM-Based Qualification-Management Methodology Supporting Human-Resource Management and Development. Information. 2024; 15(10):600. https://doi.org/10.3390/info15100600

Chicago/Turabian Style

Vogler, Adrian, Binh Vu, Matthias Then, and Matthias Hemmje. 2024. "Towards a QBLM-Based Qualification-Management Methodology Supporting Human-Resource Management and Development" Information 15, no. 10: 600. https://doi.org/10.3390/info15100600

APA Style

Vogler, A., Vu, B., Then, M., & Hemmje, M. (2024). Towards a QBLM-Based Qualification-Management Methodology Supporting Human-Resource Management and Development. Information, 15(10), 600. https://doi.org/10.3390/info15100600

Note that from the first issue of 2016, this journal uses article numbers instead of page numbers. See further details here.

Article Metrics

Back to TopTop