The Revival of the ’Bri Gung Bka’ Brgyud School in Western Tibet: Focus on the Murals in the ’Du Khang of Gung ’Phur Monastery at sPu Rang in mNga’ Ris, Tibet
Abstract
1. Introduction
2. Previous Research
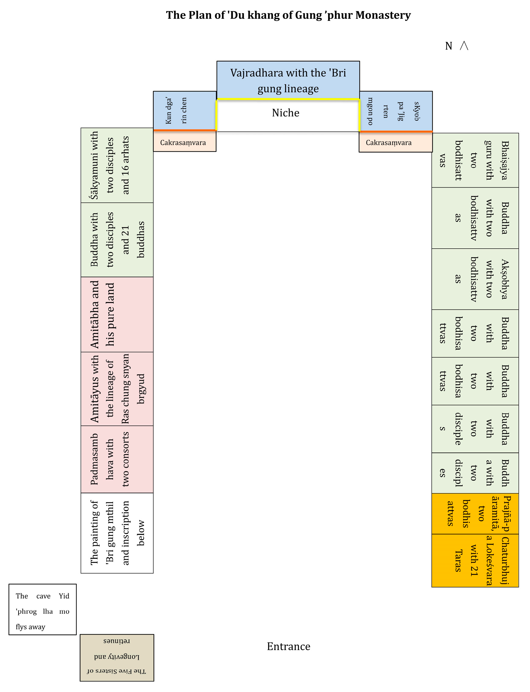
3. The Murals of ’Du Khang Hall
3.1. Identification of Murals
3.1.1. South Wall
3.1.2. Central and Northern Part of the West Wall
3.1.3. North Wall
The East and West Walls Outside the Niche: Cakrasaṃvara and Lineage of Masters


The West Wall Inside the Niche: The Lineage of A Phyi’i Brgyud pa (The sKyu ra Family Lineage)

The North Wall Inside the Niche: The Lineage of ’Bri Gung Bka’ Brgyud School

The East Wall Inside the Niche: The Lineage of Theg Chen Bstan Pa’i Snying Po

3.1.4. East Wall
3.2. Discussion of Related Issues
3.2.1. The Dating of the Murals
3.2.2. The Participants in the Mural Creation
3.2.3. The Factors Influencing the Configuration of Murals


3.2.4. Pictorial Evidence for the Revival of the ’Bri Gung Bka’brgyud School in Western Tibet
4. Summary
Funding
Institutional Review Board Statement
Informed Consent Statement
Data Availability Statement
Acknowledgments
Conflicts of Interest
| 1 | “’Dir yang lo rgyus smra ba’i skyes bu dam pa rnams kyi rjes su zhugs te rgod khung zhes bkod par byas so”. See bLo bzang bsam gtan (2015, p. 78). |
| 2 | “Thub dbang gtso ’khor gsum la ltung bshags lha so lngas bskor ba”. This saying is found in bLo bzang bsam gtan (2015, p. 112). |
| 3 | ’Bri kung dKon mchog rgya mtsho 直貢·貢覺嘉措. 2004. pp. 453–454. A phyi’i brgyud pa ni/a phyi chos kyi dbang phyug rigs sras bzhi/mkhan po dar ma/chos rje rin po che/dbon bsod nas grags pa/gcung rdo rje grags pa/thog ka pa/mtshams bcad pa/snubs chos sgo ba/bcu gnyis pa rdor rje rin chen/nyer brgyad pa/nyer gnyis pa/bshes gnyen pa/a bo ba/chos rgyal ba/rin chen chos rgyal/dbang rin po che/rje kun dga’ rin chen sogs rim byon dang. |
| 4 | ’Bri kung dKon mchog rgya mtsho 直貢·貢覺嘉措. 2004. p. 454. Theg chen bstan pa’i snying po’i brgyud pa ni/chos rje ’bri gung pa/paṇ chen zhe sdang rdo rje/mkhan chen gu ra ba/sangs rgyas dbon/rgyal ba gcung thog kha ba/mtshams bcad pa/jo bsnubs ye rdor/bcu gnyis pa rdor rin/nyer brgyad pa/nyer gnyis pa chos rgyal/slob dpon go bo gung pa rin chen dpal/karma pa de bzhin gshegs pa/sog dbon rig pa’i ral gri/karma mthong ba don ldan/chos rje dpal ’byor don grub/rgyal dbang chos grags rgya mtsho/chos rje dbang rin po che/chos rje kun dga’ rin chen/rgyal dbang rin chen phun tshogs nas rim brgyud do. |
| 5 | The distribution of small buddhas in this cave is as follows: eight on the south wall; twenty-one on the No. 4 panel of west wall; from the north on the east wall: 1. Eight around the Medicine Buddha; 2. Eight around the main Buddha; 3. Fourteen around the Akṣobhya Buddha; 4. Eighteen around the Buddha; 5. Thirteen around the Amoghasiddhi Buddha (?); The main buddha in panels of 6 and 7 are surrounded by sixteen small buddhas on each panel. 8. Thirteen around the Prajñā-pāramitā, for a total of one hundred and thirty-five small buddhas. |
| 6 | Si tu paṇ chen Chos kyi ’byung gnas 司徒班欽卻吉迥乃 eds. bKa’ ’gyur sde dge par ma. TBRC Volume Number 930, TBRC Work Number 22084. The textual sources regarding the buddhas still need further investigation. |
| 7 | See Chos ngag 曲阿. eds. 2010. p. 43. rJe seng ge ye shes kyis pu rang gi rgyal po stag tshang dang/A tig yab sras bla zhang blon gsum dang bcas pa la byang chub sems bskyed kyi sdom pa gnang ba’i yon du brag la bsam gtan gling dang/Pu rang rgod phung dgon rten mchod chang dang bcas pa dang/Ti se’i ri pa rnams kyi ’tsho thebs su rong yang dkar zhes bya ba phul. |
| 8 | The twelfth line of the inscription in ’Du khang: Kun dga’ rgya mtsho bSod nams dpal ’byor dang/ Sher bcu gra pa Kun dga’ dpal zhes dang/ Rin chen dpal bzang gram rgyal bstan ’dzin dang/ Rin chen skyobs sogs sti ser byon pa yis/ rdo rje ’dzin pa rnams la phyag ’tshal lo. The similar saying is also seen in Chos ngag 曲阿. eds. 2010. p. 46. De rjes gdan rabs bco brgyad pa rje rin chen rnam rgyal sku mched kyi skabs/rDo rje ’dzin pa Kun dgar rgya mtsho/rDo rje ’dzin pa bSod nams dpal ’byor/rDo rje ’dzin pa rNam rgyal ’phrin las/rDo rje ’dzin pa Kun dgar dpal/rDo rje ’dzin pa Sher bcu pa rnams byon zhing sbyin bdag mang yul rgyal po ’Jam dbyangs rnam rgyal yab sras kyis mdzad do. The era of the 18th Dharma Master, Je Rin chen rnam rgyal and his brother, refers to Rin chen rnam rgyal (1519–1576, reigned 1534–1565) and his little brother bSod nams dpal gyi rgya mtsho (1527–1570, reigned 1565–1570). Based on the terms of office of the two abbots, it can be inferred that these rDo rje ’dzin pas’ activities were approximately around 1540–1570. |
| 9 | |
| 10 | bLo bzang bsam gtan (2015, p. 81). gZhan yang gu ge’i chos rgyal ’jig rten dbang phyug skabs khong gi sku mchod chos rgyal ’jam dbyangs rgya mtsho spu rang na bzhugs te spu rang gi mnga’ bdag gnang gin yod la. |
| 11 | See Chos ngag 曲阿. eds. 2010. pp. 37–38. De ltar rdo rje ’dzin pa ghu ya sgang pa sogs ti ser btang ba’i sgom chen lnga khri lnga stong lnga brgya nyer lnga po rnams kyang rim gyis ti se gangs kyi ri po la phebs nas/shel ’dra/nyan ri/dar lung/lha lung rtse brgyad/sle mi mu ma/gu ge sogs ri yul sna tshogs rnams su sgrub khang brtsigs nas bzhugs. |
| 12 | ’Bri gung bsTan ’dzin pad+ma rgyal mtshan 直貢·丹增白瑪堅贊. 1995, pp. 141, 143, 144. |
| 13 | ’Bri gung dKon mchog rgya mtsho 直貢·貢覺嘉措. 2004, p. 437. |
References
Primary Sources
Bu ston rin chen ’grub 布頓·仁欽珠 and Pu wencheng 蒲文成 translated. 2007. Budun fojiao shi 布頓佛教史 [Bu ston chos ‘byung]. Lanzhou: Gansu Minorities Press. p. 83.Gu ge mkhan chen Ngag dbang grags pa 古格堪欽阿旺紮巴. [N.d.] Ali wangtong ji 阿裏王統記 [mNga’ ris rgyal rabs]. Lhasa: Ser gtsug nang bstan dpe rnying ’tshol bsdu phyogs sgrig khang. 雪域傳統古籍文獻搜集整理處. p. 112.dKon mchog bstan ’dzin 貢覺丹增. 1992. Gangdisi shanzhi 岡底斯山志 [Gangs ri’i gnas bshad shel dkar me long]. Lhasa: Xizang People’s Publishing House 西藏人民出版社. pp. 58, 59.Chos ngag 曲阿. eds. 2010. Shenshan shenghu zhi 神山聖湖志 [Gangs dkar ti se dang ma pham gyu mtsho’i gnas yig bshugs so]. Lhasa: Xizang People’s Publishing House 西藏人民出版社. pp. 37–38, 43, 46.Si tu paṇ chen Chos kyi ’byung gnas 司徒班欽卻吉迥乃 eds. bKa’ ’gyur sde dge par ma. TBRC Volume Number 930, TBRC Work Number 22084.’Bri gung bsTan ’dzin pad+ma rgyal mtshan 直貢·旦增白瑪堅贊. 1989. Zhigong fasi 直貢法嗣 [’Bri gung gdan rabs gser phreng]. Lhasa: Xizang Tibetan Ancient Books Publishing House 西藏藏文古籍出版社.’Bri gung bsTan ’dzin pad+ma rgyal mtshan 直貢·丹增白瑪堅贊. 1995. Zhigong fasi 直貢法嗣 [’Bri gung gdan rabs gser phreng]. Lhasa: Xizang People’s Publishing House 西藏人民出版社.’Bri gung dKon mchog rgya mtsho 直貢·貢覺嘉措. 2004. Zhikong fashi 直孔法史 [’Bri gung chos ’byung]. Beijing: The Ethnic Publishing House 民族出版社. pp. 453–454.Secondary Sources
- bLo bzang bsam gtan 洛桑山丹. 2015. Ali diqu simiao zhi xiace 阿裏地區寺廟志 (下冊) [Local Chronicles of Temples in Ngari Prefecture]. Lhasa: Xizang People’s Publishing House 西藏人民出版社, pp. 78, 81, 112. [Google Scholar]
- Chan, Victor. 1994. Tibet Handbook: A Pilgrimage Guide. Berkeley: Moon Publications, p. 959. [Google Scholar]
- Gu ge Tshe ring rgyal po 古格·次仁加布. 2006. Ali wenming shi 阿裏文明史 [mNga’ ris chos ’byung gangs ljongs mdzes rgyan shes bya ba bzhugs so]. Lhasa: Xizang People’s Publishing House 西藏人民出版社, pp. 112–15. [Google Scholar]
- Gu ge Tshe ring rgyal po 古格·次仁加布. 2012. Kuojia 廓迦 [’Khor chags]. Lhasa: Bod ljongs bod yig dpe rnying dpe skrun khang 西藏藏文古籍出版社, p. 11. [Google Scholar]
- Gu ge Tshe ring rgyal po 古格·次仁加布. 2014. Chuanqi ali 傳奇阿裏 [The legendary Ngari]. Beijing: China Tibetology Publishing House 中國藏學出版社, p. 156. [Google Scholar]
- Jackson, David P. 2014. Painting Traditions of the Drigung Kagyu School. New York: Rubin Museum of Art, pp. 101, 106–8. [Google Scholar]
- Jina, Prem Singh, and Konchok Namgyal. 1995. Phyang Monastery of Ladakh. New Delhi: Indus Publishing Company, pp. 99–103. [Google Scholar]
- Kerin, Melissa R. 2008. Re-tracing Lines of Devotion: Religious Identities and Political Ideologies in Fifteenth-Sixteenth Century Western Himalayan Wall Painting. Ph.D. thesis, University of Pennsylvania, Philadelphia, PA, USA; p. 112. [Google Scholar]
- Li, Yongxian 李永憲, and Huo Wei 霍巍. 1993. Ali diqu wenwu zhi 阿裏地區文物志 [The Cultural Relics Records of mNga’ ris Prefecture]. Lhasa: Xizang People’s Publishing House西藏人民出版社, pp. 129–31. [Google Scholar]
- Liang, Yunyun 梁云云. 2021. Xizang ali pulan xian salang shiku diaocha baogao 西藏阿裏地區普蘭縣薩朗石窟調查報告 [A Report on the Za lang Cave at sPu rangs in mNga’ ris, Tibet]. Palace Museum Journal 故宮博物院院刊 9: 42–53. [Google Scholar]
- Liang, Yunyun 梁云云. 2025. Xizang huihuazhong shijing simiaotu fenxi: Yi xizang ali pulanxian gugongsi dukangdian zhigongti si tu wei zhongxin 西藏繪畫中實景寺廟圖分析—以西藏阿裏普蘭縣古宮寺杜康殿止貢替寺圖為中心 [Analysis of the Realistic Temple Images in Tibetan Paintings—Centered on the Painting of ’Bri gung mthil Monastery of dGung ’Phur Temple, sPu Rang in mNga’ Ris, Tibet]. Palace Museum Journal 故宮博物院院刊 7: 132–47. [Google Scholar]
- Local Chronicles of Ngari Prefecture Compilation Committee 阿裏地區地方誌編纂委員會, ed. 2009. Ali diqu zhi xiace 阿裏地區志 (下) [Local Chronicles of Ngari Prefecture]. Beijing: China Tibetology Press 中國藏學出版社, p. 1043. [Google Scholar]
- Mural Compilation Group of Xizang People’s Publishing House 西藏人民出版社壁畫編寫組, ed. 2011. Xizang bihua quanji ali juan yi 西藏壁畫全集·阿裏卷 (1) [Complete Collection of Tibetan Murals: mNga’ ris Volume 1]. Lhasa: Xizang People’s Publishing House 西藏人民出版社, p. 69. [Google Scholar]
- Tibet Autonomous Region Cultural Relics Management Committee 西藏自治區文物管理委員會, ed. 1994. Xizang fojiao siyuan bihua yishu 西藏佛教寺院壁畫藝術 [Tibetan Buddhist Monastery Mural Art]. Chengdu: Sichuan People’s Publishing House四川人民出版社, pp. 162–65. [Google Scholar]
- Tropper, Kurt. 2016. The Inscription in the ‘Du Khang of Dgung ‘Phur Monastery, Spu Rang (Mnga’ Ris). Vienna: Austrian Academy of Science Press, pp. 8–13. [Google Scholar]
- Yu, Xiaodong 於小冬. 2006. Zangchuan fojiao huihua shi 藏傳佛教繪畫史 [The History of Tibetan Buddhist Painting]. Nanjing: Jiangsu Fine Arts Publishing House 江蘇美術出版社, p. 211. [Google Scholar]









| Chinese Name (Transliteration) | Tibetan Spellings and Meaning | Source | ||
|---|---|---|---|---|
| 1 | 古宮寺 | dGod khung | Cave | The period of sPu rang King rNam lde mgon. 1 |
| rGod gung | Vulture In the center | The tenth line of inscription in ’Du khang Hall | ||
| rGod phungs dgon pa | Vulture | The fifteenth line of inscription in ’Du khang Hall 2 | ||
| 2 | 古普爾寺 貢普寺 | dGung ’phur dgon | Fly into the sky | Gangs dkar ti se dang ma pham gyu mtsho’i gnas yig. 神山聖湖志 3 mNga’ ris chos ’byung gangs ljongs mdzes rgyan. 阿裏文明史 (See Gu ge Tshe ring rgyal po 2006, p. 112) |
| 古宮寺 | Gung ’phur dgon | Fly away from the center | Newly erected stone tablet in 2014 | |
| 3 | 貢不日寺 | mGon po ri dgon pa | Dharma Protector Mountain | The Cultural Relics Records of mNga’ ris Prefecture 阿裏地區文物志 (See Li and Huo 1993, p. 129) Tibetan Buddhist Monastery Mural Art 西藏佛教寺院壁畫藝術 (Tibet Autonomous Region Cultural Relics Management Committee 1994, pp. 162–65) The History of Tibetan Buddhist Painting 藏傳佛教繪畫史 (See Yu 2006, p. 211) |
| 4 | 懸空寺 | Hanging Temple | Chinese documents | |
| 澤古 | rTse dgu | Nine-story Building | English documents 4 | |
| Location | Name | Color | Attribute | Mount | Inscription | |
|---|---|---|---|---|---|---|
| Main deity | 1 | bKra shis tshe rings ma | White | Vajra and vase of longevity | White lion | gTso mo bkra shis tshe rings ma la phyag btshal lo/mkhor… bstsal du gsol (Pay homage to bkra shis tshe rings ma, wish to be granted to). |
| 2 | mThing gi zhal bzang ma | Dark blue | Flag and mirror | Red donkey | mThing gi zhal bzang ma la na mo (Pay homage to mThing gi zhal bzang ma). | |
| 3 | Mi gyo blo bzangs ma | Yellow | A square box containing grains and mongoose | Tiger | Mi gyo blo bzangs ma la na mo (Pay homage to Mi gyo blo bzangs ma). | |
| 4 | Cod pan bgrin bzang ma | Red | Jewels and a box containing jewels | White deer | Cod pan bgrin bzang ma la na mo (Pay homage to Cod pan bgrin bzang ma). | |
| 5 | rTa dkar ’gro bzang ma | Green | Flower and snake | Dragon | rTa dkar ’gro bzang ma la na mo (Pay homage to rTa dkar ’gro bzang ma). | |
| 6 | Zhing skyong | Dark green | Spear and Kapala bowl (appears to be a snow-capped mountain inside). | Horse | Zhing skyong (Local guardian) | |
| Top | Eight buddhas | (Omitted) | Seven inscriptions are omitted. | |||
| First column on the left | The Nine Major Deities of Tibet | (Omitted) | Bar lha, Sog sra, lHa brtsan rDo rje ’bar ba, Dam btsan rDo rje legs pa, rNam rgyal dkar po, rTe sgro sman, Chu ’phen. | |||
| Second column on the left | Seven Emblems of Royalty | (Omitted) | None | |||
| First row below | Dikpālas (Protectors of Directions) | (Omitted) | rGu nyi men, bDud kha, Lus ngan pa, dBang ldan dkar mo, Tshangs pa ser po, Sa ’dzin lag pa chen po. | |||
| Second row below | bKra shis rtags brgyad (aṣṭa-maṅgala) | (Omitted) | None | |||
| Number | Main Figures and Two Attendants | Surrounding Images | The Current Situation of Inscriptions | Connotation | ||
|---|---|---|---|---|---|---|
| 1 | Padmasambhava (Pad+ma ’byung gnas) (verses are omitted), lHa lcam man dha ra, Ye shes mtsho rgyal. | Top | The center is Od dpag med, three Tshe dpag med on each sides. | Seven inscriptions are legible (omitted). | The integration of the rNying ma lineage by the ’Bri gung school. | The pursuit of longevity and the Pure Land. |
| Both sides on head nimbus | Hayagrīva yidam, dPal rta mgrin | Only one inscription: dPal rta mgrin. | ||||
| Both sides | Eight masters including Rat+na gling pa. | Five masters’ inscriptions are legible (omitted). | ||||
| Bottom | Four vidyārājas including gShin rje gshed go ljang. | Two inscriptions are legible (omitted). | ||||
| Eight offering goddesses | Most of inscriptions are damaged. | |||||
| A group of monks | None | |||||
| 2 | Tshe dpag med (verses are omitted), Ma thogs pa ba’i rgyal mo, Attendant Bodhisattva (the inscription is unclear). | Surrounding | 1. Ma gcig grub pa’i rgyal mo. 2. Ti phu pa. 3. Ras chung pa rDo rje grags pa and following masters (twenty-four in total). | Nineteen masters’ inscriptions are legible (omitted). | Lineage of Ras chung snyan brgyud. | |
| Bottom | Grand Offering Ceremony | None | ||||
| 3 | Od dpag med (verses are omitted), sPyan ras gzigs, Phyag na rdo rje. | Surrounding | Ten buddhas | Four buddhas’ inscriptions are legible (omitted). | Eliminate sins and ascend to the Western Pure Land. | |
| 4 | Buddha with two disciples (verses are omitted). | Both sides on head nimbus | Virupa and Sa chen | ’Bi ru pa, Sa chen Kun dga’ snying po. | Buddha with his disciples and Thirty-five Buddhas of Confession. | Protecting all beings from suffering and attaining liberation. |
| Surrounding | Twenty-one buddhas. | Seven Buddhas’ inscriptions are legible (omitted). | ||||
| 5 | Buddha with two disciples. (verses are omitted) | Surrounding | The Sixteen Arhats, Hvashang, Dharmatrāta. | Sixteen Arhats’s inscriptions are legible (omitted). | Śākyamuni and his disciples who attained enlightenment. | Eliminate the suffering of all beings. |
| Bottom | Four celestial Kings | None | ||||
| Number | Main Figures and Two Attendants | Surrounding Images | The Current Situation of Inscriptions | Connotation | ||
|---|---|---|---|---|---|---|
| 1 | Bhaiṣajyaguru, Sūryaprabha, Candraprabha, the mounts are unclear | Top | Five buddhas exist | Three buddhas’ inscriptions are complete, including mTshan legs yongs grags, Mya ngan med mchog. | The belief in the Eight Medicine Buddhas in Western Tibet. | They constitute the Pure Lands of all buddhas. |
| Two sides | Three figures exist | No inscription (they are speculated to be three of Twelve Yakṣa Generals) | ||||
| 2 | Buddha (Dīpaṃkara?) 1, two bodhisattvas, the mounts are unclear | Top | Eight buddhas with preaching mudrā | Four buddhas’ inscriptions are legible (omitted). | Symbol of preaching Dharma. | |
| Bottom | Nine bodhisattvas | Only “Byang chub sems dpa’i nyi od la na mo” is legible. | ||||
| Three monks | No inscription | |||||
| 3 | Akṣobhya two bodhisattvas the mounts are white elephants. | Surrounding | Fourteen buddhas with preaching mudrā | Five buddhas’ inscriptions are legible (omitted). | Opposite to Amitābha on the west wall, two of Horizontal Three Buddhas. | |
| Inside the seat | A dark green bodhisattva | Mi bskyod pa la na mo. | ||||
| Bottom | Aṣṭa-maṅgala goddesses | Three inscriptions are legible (omitted). | ||||
| A donor | No inscription. | |||||
| 4 | Buddha (six verses are omitted), two bodhisattvas the mounts are mallas. | Both sides on head nimbus | Two masters wearing bKa’ brgyud red and black hats | No inscription | Proclaiming Mahāyāna Buddhism to escape the Six Realms of Existence. | |
| Surrounding | Eighteen buddhas with preaching mudrā | Six buddhas’ inscriptions are legible (omitted). | ||||
| Bottom | Two bodhisattvas, two monks | No inscription | ||||
| 5 | Buddha (Amoghasiddhi? Three verses are omitted). Kṣitigarbha, Sarvanīvaraṇa-Viṣkambhin (inscriptions are omitted), the mounts are lions. | Surrounding | Four masters | One’s inscription is partly legible: Chos rje dkun chos [illegible] dpal bzang la na mo. | Protect all beings and bestow blessings. | |
| Thirteen buddhas with preaching mudrā | One inscription is partly legible (omitted). | |||||
| Bottom | Seven deities including Uṣṇīṣavijaya, Amitābha and so on. | Six deities’ inscriptions are legible (omitted). | ||||
| 6 | Buddha (seven verses are omitted), two disciples, the mounts are Garuḍas. | Both sides on head nimbus | Two masters | One’s partly inscription: Ma le [illegible] kun. Another is: rNgog legs pa’i shes rab. | With panel 4 and 5 on west wall, form a group of buddhas and eight disciples. | Leaving the world of reincarnation |
| Surrounding | Sixteen buddhas with different colors and mudrās | Nine buddhas’ inscriptions are legible (omitted). | ||||
| Bottom | Four bodhisattvas, four monks | No inscription | ||||
| A donor | bDag mo la na mo. | |||||
| 7 | Buddha, two disciples, the mounts are peacocks. | Both sides on head nimbus | Two masters | No inscription | ||
| Surrounding | Sixteen buddhas with different colors and mudrās | Seven buddhas’ inscriptions are legible (omitted). | ||||
| Bottom | Two deities, two bodhisattvas, two monks | One inscription is legible (omitted). | ||||
| 8 | Prajñā-pāramitā, two bodhisattvas, the mounts are white horses. | Top | rGyan drug mchog gnyis | Seven inscriptions are legible (omitted). | The beginning and conclusion of All buddhas; The embodiment of Prajñā thought. | |
| Both sides on head nimbus | Two deities | No inscription | ||||
| Surrounding | Thirteen buddhas | One inscription is legible (omitted). | ||||
| Right coner | Ceremony (a master and Ḍākinī) | No inscription | ||||
| 9 | Chaturbhuja Lokeśvara (Five verses are omitted), Yi ge pa’i rig sngags chen mo, Maṇidhara (sras nor bu ’dzin.) the mounts are unclear. | Top center | Amitābha | No inscription | The Amitābha’s sambhogakāya Chaturbhuja Lokeśvara is facing the incarnation of Amitābha Padmasambhava on west wall, expressing the idea of salvation. | |
| Surrounding | Twenty-one Taras | Eleven inscriptions are legible (omitted). | ||||
| Right coner | Two donors | No inscription | ||||
Disclaimer/Publisher’s Note: The statements, opinions and data contained in all publications are solely those of the individual author(s) and contributor(s) and not of MDPI and/or the editor(s). MDPI and/or the editor(s) disclaim responsibility for any injury to people or property resulting from any ideas, methods, instructions or products referred to in the content. |
© 2026 by the author. Licensee MDPI, Basel, Switzerland. This article is an open access article distributed under the terms and conditions of the Creative Commons Attribution (CC BY) license.
Share and Cite
Liang, Y. The Revival of the ’Bri Gung Bka’ Brgyud School in Western Tibet: Focus on the Murals in the ’Du Khang of Gung ’Phur Monastery at sPu Rang in mNga’ Ris, Tibet. Religions 2026, 17, 124. https://doi.org/10.3390/rel17010124
Liang Y. The Revival of the ’Bri Gung Bka’ Brgyud School in Western Tibet: Focus on the Murals in the ’Du Khang of Gung ’Phur Monastery at sPu Rang in mNga’ Ris, Tibet. Religions. 2026; 17(1):124. https://doi.org/10.3390/rel17010124
Chicago/Turabian StyleLiang, Yunyun. 2026. "The Revival of the ’Bri Gung Bka’ Brgyud School in Western Tibet: Focus on the Murals in the ’Du Khang of Gung ’Phur Monastery at sPu Rang in mNga’ Ris, Tibet" Religions 17, no. 1: 124. https://doi.org/10.3390/rel17010124
APA StyleLiang, Y. (2026). The Revival of the ’Bri Gung Bka’ Brgyud School in Western Tibet: Focus on the Murals in the ’Du Khang of Gung ’Phur Monastery at sPu Rang in mNga’ Ris, Tibet. Religions, 17(1), 124. https://doi.org/10.3390/rel17010124
