Sea Surface Wind Speed Retrieval from GNSS-R Using Adaptive Interval Partitioning and Multi-Model Ensemble Approach
Abstract
1. Introduction
- An interval partitioning strategy based on the Gradient-Boosted Adaptive Multi-Objective Simulated Annealing (GAMSA) algorithm is designed. A multi-objective optimization function is established that simultaneously considers four key factors: overall prediction accuracy, number of partitioned intervals, sample distribution balance, and minimum sample requirements for model training. By integrating the local refinement capability of gradient boosting with the global search capability of simulated annealing, interval partitioning that conforms to the underlying data distribution characteristics is effectively achieved.
- Based on adaptive interval partitioning, retrieval models using Extreme Gradient Boosting (XGBoost) are constructed for each interval, and a Stacking Ensemble (SE) architecture integrates the predictions of multiple interval models, enabling unified retrieval across the entire wind speed range.
2. Data and Study Area
2.1. CYGNSS Data
2.2. ERA5 Data
2.3. NDBC Buoy Validation Data
3. Methodology
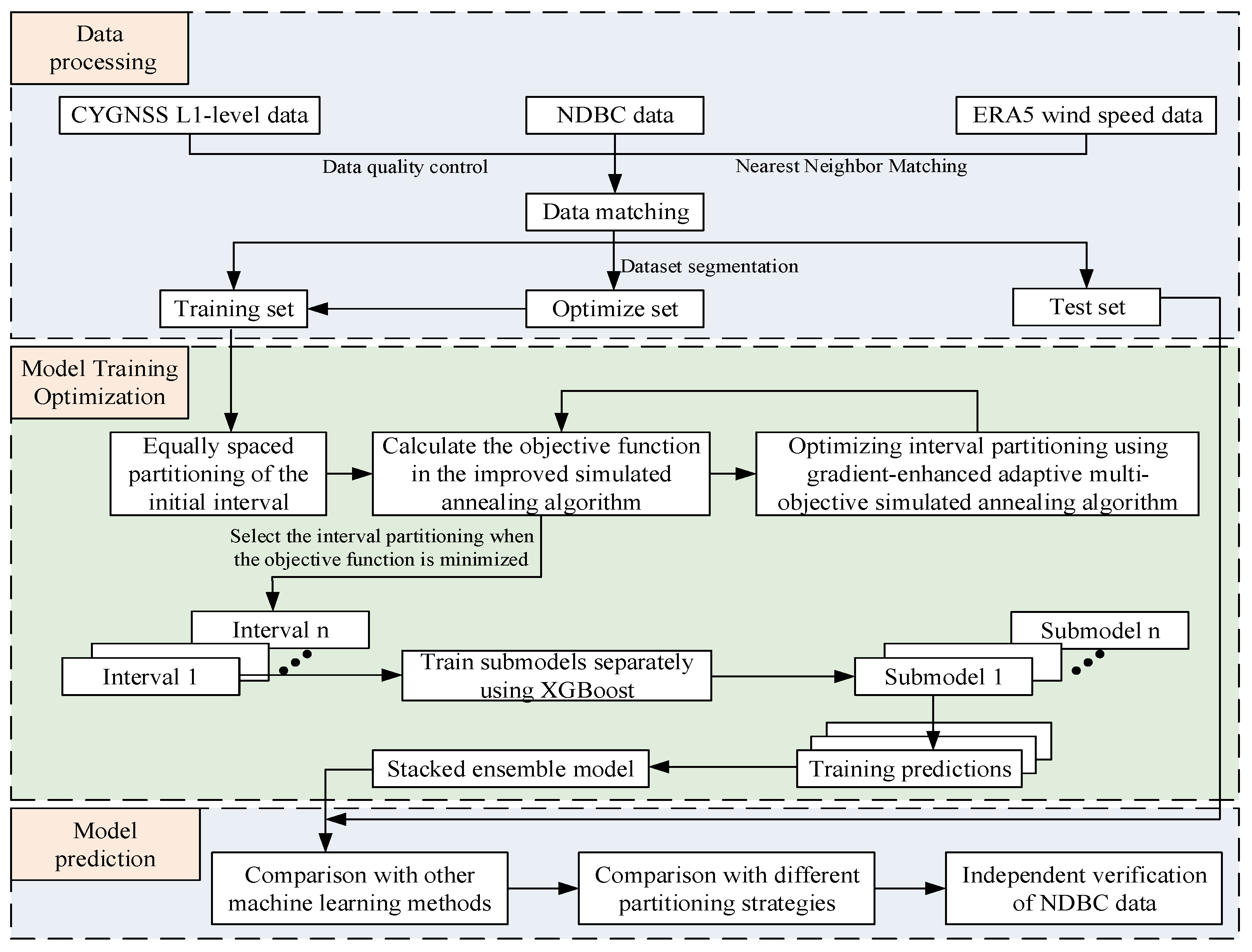
3.1. Overall Framework of GAMSA-XGB-SE Model
3.2. Adaptive Wind Speed Interval Partitioning Using the GAMSA Algorithm
3.2.1. Multi-Objective Function Design
3.2.2. Complete Process of the GAMSA Algorithm
3.3. Stacking Ensemble Learning Model
3.4. Validation
4. Experimental Results
4.1. Partition Scheme
4.2. Computational Efficiency Analysis
5. Discussion
5.1. Physical Interpretation of GAMSA Interval Boundaries
5.2. Comparison with Other Machine Learning Methods
5.3. Performance Comparison Analysis of Different Partitioning Strategies
5.4. Independent Validation with Buoy Observation Data
6. Conclusions
- Targeting the limitation of traditional empirical threshold partitioning methods being isolated from data distribution characteristics, this study proposes the GAMSA adaptive interval partitioning algorithm. This algorithm integrates gradient-guided local search into the global exploration process of simulated annealing, constructs a multi-objective optimization function that comprehensively considers prediction error distribution, number of intervals, sample distribution uniformity, and minimum sample requirements, and achieves data-driven optimal wind speed interval partitioning through a fixed normalization strategy and dynamic weight adjustment mechanism.
- Targeting the difficulty of matching new samples with sub-models in traditional interval partitioning methods, this study constructs a stacking ensemble learning architecture to integrate the prediction results of multiple wind speed interval sub-models. Through K-fold cross-validation to generate meta-features and train a second-level meta-model, smooth fusion of interval models is achieved, solving the automatic sample matching problem in practical applications and significantly improving the engineering practicability and prediction stability of the method.
- Based on CYGNSS L1 data and ERA5 reanalysis data, validation was conducted using a strict temporal separation strategy (January–October 2024 for training, November–December 2024 for validation, and January–February 2025 for independent testing). The results demonstrate that compared with the traditional global single XGBoost model, the proposed method reduces the RMSE from 1.77 m/s to 1.43 m/s (a 19.2% improvement) and improves the R2 from 0.6293 to 0.7770 (a 23.5% enhancement); compared with CyGNSSnet and FSNet, the RMSE is reduced by 12.3% and 7.7%, respectively, exhibiting superior stability in high-wind-speed regimes (>16 m/s). In terms of computational efficiency, GAMSA-XGB-SE requires only 6.1 h for training (representing 25.8% and 21.4% of the CyGNSSnet and FSNet training times, respectively) and achieves a CPU inference speed of 0.082 ms per sample, which is 13.6 times faster than CyGNSSnet and 14.7 times faster than FSNet running on a GPU, enabling the processing of a full day’s global CYGNSS observations (approximately 500,000 samples) in approximately 41 s on standard CPU hardware, thereby satisfying near-real-time operational requirements. The GAMSA adaptive partitioning method significantly outperforms fixed partitioning schemes across all wind speed intervals, with particularly pronounced advantages in high-wind-speed regions (>20 m/s). Independent validation against NDBC buoy measurements yields an RMSE of 1.52 m/s and an R2 of 0.79. Global spatial distribution analysis indicates that the proposed method exhibits excellent robustness across diverse oceanic regions.
Author Contributions
Funding
Data Availability Statement
Conflicts of Interest
References
- Zhou, L.; Zheng, G.; Yang, J.; Li, X.; Zhang, B.; Wang, H.; Chen, P.; Wang, Y. Sea surface wind speed retrieval from textures in synthetic aperture radar imagery. IEEE Trans. Geosci. Remote Sens. 2022, 60, 4200911. [Google Scholar] [CrossRef]
- Zheng, C.W.; Li, C.Y.; Pan, J.; Liu, M.Y.; Xia, L.L. An overview of global ocean wind energy resource evaluations. Renew. Sustain. Energy Rev. 2016, 53, 1240–1251. [Google Scholar] [CrossRef]
- Dai, S.; Wang, C.; Luo, F. Identification and learning control of ocean surface ship using neural networks. IEEE Trans. Ind. Inform. 2012, 8, 801–810. [Google Scholar] [CrossRef]
- Barnier, B.; Domina, A.; Gulev, S.; Molines, J.-M.; Maitre, T.; Penduff, T.; Le Sommer, J.; Brasseur, P.; Brodeau, L.; Colombo, P. Modelling the impact of flow-driven turbine power plants on great wind-driven ocean currents and the assessment of their energy potential. Nat. Energy 2020, 5, 240–249. [Google Scholar] [CrossRef]
- Zhang, L.; Shi, H.; Wang, Z.; Yu, H.; Yin, X.; Liao, Q. Comparison of wind speeds from spaceborne microwave radiometers with in situ observations and ECMWF data over the global ocean. Remote Sens. 2018, 10, 425. [Google Scholar] [CrossRef]
- Nezhad, M.; Neshat, M.; Heydari, A.; Razmjoo, A.; Piras, G.; Garcia, D.A. A new methodology for offshore wind speed assessment integrating Sentinel-1, ERA-interim and in-situ measurement. Renew. Energy 2021, 172, 1301–1313. [Google Scholar] [CrossRef]
- Tang, W.; Liu, W.T.; Stiles, B.W. Evaluation of high-resolution ocean surface vector winds measured by QuikSCAT scatterometer in coastal regions. IEEE Trans. Geosci. Remote Sens. 2004, 42, 1762–1769. [Google Scholar] [CrossRef]
- Meissner, T.; Wentz, F.J. Wind-vector retrievals under rain with passive satellite microwave radiometers. IEEE Trans. Geosci. Remote Sens. 2009, 47, 3065–3083. [Google Scholar] [CrossRef]
- Zhang, S.W.; Yang, W.C.; Xin, Y.Z.; Wang, R.X.; Li, C. Research progress of buoy-based ocean observation system. Chin. Sci. Bull. 2019, 64, 2963–2973. [Google Scholar]
- Wu, Y.H.; Liu, R.P.; Hua, B.; Wang, F. Design of global time-limited revisit constellation configuration. Comput. Simul. 2020, 37, 87–91+101. [Google Scholar]
- Martin-Neira, M. A passive reflectometry and interferometry system (PARIS): Application to Ocean Altimetry. ESA J. 1993, 17, 331–355. [Google Scholar]
- Zavorotny, V.U.; Voronovich, A.G. Scattering of GPS signals from the ocean with wind remote sensing application. IEEE Trans. Geosci. Remote Sens. 2000, 38, 951–964. [Google Scholar] [CrossRef]
- Foti, G.; Gommenginger, C.; Jales, P.; Unwin, M.; Shaw, A.; Robertson, C.; Rosello, J. Spaceborne GNSS reflectometry for ocean winds: First results from the UK TechDemoSat-1 mission. Geophys. Res. Lett. 2015, 42, 5435–5441. [Google Scholar] [CrossRef]
- Wang, X.; Sun, Q.; Zhang, X.J.; Lv, D.R.; Shao, L.J.; Hu, X.; Ruffini, G.; Dunne, S.; Francois, S. China’s first shore-based GNSS-R ocean remote sensing experiment. Chin. Sci. Bull. 2008, 53, 589–592. [Google Scholar]
- Liu, L.; Xia, J.; Bai, W.; Sun, Y.; Du, Q.; Luo, L. Influence of evaporation duct on the effective scattering area of GNSS sea surface reflected signals. Chin. J. Geophys. 2019, 62, 499–507. [Google Scholar]
- Yu, K. Theory and Practice of GNSS Reflectometry; Springer Nature: Berlin/Heidelberg, Germany, 2021; pp. 1–376. [Google Scholar]
- Clarizia, M.P.; Ruf, C.S.; Jales, P.; Gommenginger, C. Spaceborne GNSS-R Minimum Variance Wind Speed Estimator. IEEE Trans. Geosci. Remote Sens. 2014, 52, 6829–6843. [Google Scholar] [CrossRef]
- Bu, J.; Yu, K.; Zhu, Y.; Qian, N.; Chang, J. Developing and testing models for sea surface wind speed estimation with GNSS-R delay doppler maps and delay waveforms. Remote Sens. 2020, 12, 3760. [Google Scholar] [CrossRef]
- Gleason, S.; Johnson, J.; Ruf, C.; Bussy-Virat, C. Characterizing background signals and noise in spaceborne GNSS refection ocean observations. IEEE Geosci. Remote Sens. Lett. 2020, 17, 587–591. [Google Scholar] [CrossRef]
- Ma, L.; Liu, Y.; Zhang, X.; Ye, Y.; Yin, G.; Johnson, B.A. Deep learning in remote sensing applications: A meta-analysis and review. ISPRS J. Photogramm. Remote Sens. 2019, 152, 166–177. [Google Scholar] [CrossRef]
- Li, X.H.; Yang, D.K.; Yang, J.S.; Zheng, G.; Han, G.Q.; Nan, Y.; Li, W.Q. Analysis of coastal wind speed retrieval from CYGNSS mission using artificial neural network. Remote Sens. Environ. 2021, 260, 112454. [Google Scholar] [CrossRef]
- Reynolds, J.; Clarizia, M.P.; Santi, E. Wind speed estimation from CYGNSS using artifcial neuralnetworks. IEEE J. Sel. Top. Appl. Earth Obs. Remote Sens. 2020, 13, 708–716. [Google Scholar] [CrossRef]
- Asgarimehr, M.; Arnold, C.; Weigel, T.; Ruf, C.; Wickert, J. GNSS Reflectometry global ocean wind speed using deep learning: Development and assessment of CyGNSSnet. Remote Sens. Environ. 2022, 269, 112801. [Google Scholar] [CrossRef]
- Chen, K.; Zhou, Y.; Li, S.; Wang, P.; Li, X. Exploiting Frequency-Domain Information of GNSS Reflectometry for Sea Surface Wind Speed Retrieval. IEEE Trans. Geosci. Remote Sens. 2023, 61, 4205713. [Google Scholar] [CrossRef]
- Zhang, Y.; Yin, J.W.; Yang, S.H.; Meng, W.T.; Han, Y.L.; Yan, Z.Y. High wind speed inversion model of CYGNSS sea surface data based on machine learning. Remote Sens. 2021, 13, 3324. [Google Scholar] [CrossRef]
- Gleason, S.; Ruf, C.S.; O’Brien, A.; McKague, D.S. The CYGNSS level 1 calibration algorithm and error analysis based on on-orbit measurements. IEEE J. Sel. Top. Appl. Earth Obsserv. Remote Sens. 2019, 12, 37–49. [Google Scholar] [CrossRef]
- Xue, J.; Sun, R. GNSS-R based Partitioned Sea Surface Wind Speed Monitoring Model. J. Phys. Conf. Ser. 2025, 2999, 012043. [Google Scholar] [CrossRef]
- Wang, C.; Yu, K.; Qu, F.; Bu, J.; Han, S.; Zhang, K. Spaceborne GNSS-R Wind Speed Retrieval Using Machine Learning Methods. Remote Sens. 2022, 14, 3507. [Google Scholar] [CrossRef]
- Ruf, C.; Unwin, M.; Dickinson, J.; Rose, R.; Rose, D.; Vincent, M.; Lyons, A. CYGNSS: Enabling the future of hurricane prediction [Remote sensing Satellites]. IEEE Geosci. Remote Sens. Mag. 2013, 1, 52–67. [Google Scholar] [CrossRef]
- Ruf, C.S.; Chew, C.; Lang, T.; Morris, M.G.; Nave, K.; Ridley, A.; Balasubramaniam, R. A new paradigm in Earth environmental monitoring with the CYGNSS small satellite constellation. Sci. Rep. 2018, 8, 8782. [Google Scholar] [CrossRef] [PubMed]
- Ruf, C. CYGNSS Handbook; Michigan Publishing Services: Ann Arbor, MI, USA, 2022. [Google Scholar]
- Asharaf, S.; Waliser, D.E.; Posselt, D.J.; Ruf, C.S.; Zhang, C.; Putra, A.W. CYGNSS Ocean Surface Wind Validation in the Tropics. J. Atmos. Ocean. Technol. 2021, 38, 711–724. [Google Scholar] [CrossRef]
- Ruf, C.; Asharaf, S.; Balasubramaniam, R.; Gleason, S.; Lang, T.; McKague, D.; Twigg, D.; Waliser, D. In-orbit performance of the constellation of CYGNSS hurricane satellites. Bull. Am. Meteorol. Soc. 2019, 100, 2009–2023. [Google Scholar] [CrossRef]
- Liu, E.; Sun, R.; Wang, Y. Improved GNSS-R Wind Speed Retrieval Model Considering the Relationship Between Wind Direction and Reflection Point Trajectory. J. Phys. Conf. Ser. 2025, 2999, 012042. [Google Scholar] [CrossRef]
- Clarizia, M.P.; Ruf, C.S. Wind speed retrieval algorithm for the cyclone global navigation satellite system (CYGNSS) Mission. IEEE Trans. Geosci. Remote Sens. 2016, 54, 4419–4432. [Google Scholar] [CrossRef]
- Liu, Y.X.; Collett, I.; Morton, Y.J. Application of neural network to GNSS-R wind speed retrieval. IEEE Trans. Geosci. Remote Sens. 2019, 57, 9756–9766. [Google Scholar] [CrossRef]
- Clarizia, M.P.; Ruf, C.S. Statistical derivation of wind speeds from CYGNSS data. IEEE Trans. Geosci. Remote Sens. 2020, 58, 3955–3964. [Google Scholar] [CrossRef]
- Ruf, C.S.; Balasubramaniam, R. Development of the CYGNSS geophysical model function for wind speed. IEEE J. Sel. Top. Appl. Earth Observ. Remote Sens. 2019, 12, 66–77. [Google Scholar] [CrossRef]
- Hersbach, H.; Bell, B.; Berrisford, P.; Hirahara, S.; Horányi, A.; Muñoz-Sabater, J.; Nicolas, J.; Peubey, C.; Radu, R.; Schepers, D.; et al. The ERA5 global reanalysis. Quart. J. Roy. Meteorol. Soc. 2020, 146, 1999–2049. [Google Scholar] [CrossRef]
- Molteni, F.; Buizza, R.; Palmer, T.N.; Petroliagis, T. The ECMWF ensemble prediction system: Methodology and validation. Quart. J. Roy. Meteorol. Soc. 1996, 122, 73–119. [Google Scholar] [CrossRef]
- ERA5 Hourly Data on Single Levels From 1940 to Present, C.D.S. In Copernicus Climate Change Service; Copernicus Climate Change Service (C3S) Climate Data Store (CDS): Shinfield, UK, 2023.
- Aj-Fernández, S.; Ramos-Llordén, G.; Yushkevich, P.A. Image representation and 2D signal processing. In Medical Image Analysis; Frangi, A.F., Prince, J.L., Sonka, M., Eds.; Academic: New York, NY, USA, 2024; pp. 115–143. [Google Scholar]
- Ricciardulli, L.; Manaster, A.; Lindsley, R. Investigation of a calibration change in the ocean surface wind measurements from the TAO buoy array. Bull. Amer. Meteorol. Soc. 2025, 106, E242–E260. [Google Scholar] [CrossRef]
- Aarts, E.; Korst, J. Simulated annealing and Boltzmann machines. In Handbook of Brain Theory & Neural Networks; MIT Press: Cambridge, MA, USA, 1989; pp. 106–109. [Google Scholar]
- Husin, S.F.; Mamat, M.; Ibrahim, M.A.H.; Rivaie, M. A modification of steepest descent method for solving large-scaled unconstrained optimization problems. Int. J. Eng. Technol. 2018, 7, 72. [Google Scholar] [CrossRef]
- Tu, J.; He, X.; Xu, X.; Song, M.; Xu, X. Assessment of Tianmu-1 multi-GNSS-R global soil moisture products. Adv. Space Res. 2025, 76, 1476–1491. [Google Scholar] [CrossRef]
- Jing, C.; Li, W.; Wan, W.; Lu, F.; Niu, X.; Chen, X.; Rius, A.; Cardellach, E.; Ribó, S.; Liu, B.; et al. A review of the BuFeng-1 GNSS-R mission: Calibration and validation results of sea surface and land surface. Geo-Spat. Inf. Sci. 2024, 27, 638–652. [Google Scholar] [CrossRef]
- Peng, J.; Li, W.; Cardellach, E.; Marigold, G.; Clarizia, M.-P. Signal coherence and water detection algorithms for the ESA HydroGNSS mission. IEEE Trans. Geosci. Remote Sens. 2024, 62, 5801218. [Google Scholar] [CrossRef]
- Jia, T.; Xu, J.; Weng, F.; Huang, F. Retrieval of sea surface wind speed from CYGNSS data in tropical cyclone conditions using physics-guided artificial neural network and storm-centric coordinate information. IEEE J. Sel. Top. Appl. Earth Observ. Remote Sens. 2025, 18, 6746–6759. [Google Scholar] [CrossRef]










| Variables | Parameters |
|---|---|
| sp_lon | Specular point longitude |
| sp_lat | Specular point latitude |
| sp_inc_angle | Specular point incidence angle |
| sp_rx_gain | Specular point Rx antenna gain |
| tx_to_sp_range | Tx-to-specular point range |
| rx_to_sp_range | Rx-to-specular point range |
| ddm_nbrcs | Normalized bistatic radar cross-section |
| ddm_les | Leading-edge slope |
| ddm_snr | DDM signal-to-noise ratio |
| ddm_noise_floor | DDM noise floor |
| Number of Iterations | Temperature | Wind Speed Bin Boundaries | Objective Function Value | Cumulative Number of Gradient Descent Times | ||
|---|---|---|---|---|---|---|
| 0 | 100 | [0, 5.00, 10.00, 15.00, 28.65] | 9.876 | 0.50 | 1.00 | 0 |
| 10 | 81.71 | [0, 7.06, 11.14, 14.14, 28.65] | 7.234 | 0.52 | 1.06 | 8 |
| 20 | 66.76 | [0, 7.98, 17.42, 28.65] | 5.892 | 0.54 | 1.11 | 15 |
| 30 | 54.55 | [0, 7.65, 16.98, 28.65] | 5.123 | 0.56 | 1.14 | 21 |
| 40 | 44.57 | [0, 7.42, 16.85, 28.65] | 4.567 | 0.58 | 1.16 | 26 |
| 50 | 36.42 | [0, 7.35, 16.78, 28.65] | 4.132 | 0.59 | 1.18 | 30 |
| 60 | 29.76 | [0, 7.24, 16.65, 28.65] | 3.754 | 0.60 | 1.20 | 33 |
| 70 | 20.32 | [0, 7.18, 16.54, 28.65] | 3.432 | 0.61 | 1.22 | 35 |
| 80 | 12.62 | [0, 7.12, 16.46, 28.65] | 3.156 | 0.61 | 1.24 | 37 |
| 90 | 5.97 | [0, 7.09, 16.41, 28.65] | 2.923 | 0.62 | 1.24 | 38 |
| 100 | 1.77 | [0, 7.06, 16.37, 28.65] | 2.764 | 0.62 | 1.25 | 40 |
| Method | Training Time (h) | Inference Time (ms/Sample) | Batch Inference (10 k, s) | Model Parameters (M) | Peak Memory (MB) |
|---|---|---|---|---|---|
| CyGNSSnet | 23.6 (GPU) | 1.114 (GPU) | 11.14 (GPU) | 7.7 | 966 (GPU) + 1756 (CPU) |
| FSNet | 28.5 (GPU) | 1.203 (GPU) | 12.03 (GPU) | 9.2 | 1092 (GPU) + 1850 (CPU) |
| GAMSA-XGB-SE | 6.1 (CPU) | 0.082 (CPU) | 0.82 (CPU) | 2.4 | 4200 (CPU) |
| Method | All Samples | 0–4 m/s | 4–8 m/s | 8–12 m/s | 12–16 m/s | 16–20 m/s | 20–24 m/s | >24 m/s |
|---|---|---|---|---|---|---|---|---|
| SVM | 2.33 | 2.47 | 1.52 | 2.13 | 4.85 | 7.42 | 11.36 | 19.98 |
| RF | 1.83 | 2.17 | 1.52 | 1.86 | 4.19 | 6.33 | 10.63 | 17.75 |
| MLP | 1.91 | 2.27 | 1.59 | 1.94 | 4.37 | 6.60 | 10.93 | 19.10 |
| LightGBM | 1.79 | 2.09 | 1.46 | 1.79 | 4.03 | 6.08 | 10.52 | 17.15 |
| XGBoost | 1.77 | 1.97 | 1.43 | 1.75 | 3.63 | 5.94 | 10.30 | 16.59 |
| CyGNSSnet | 1.63 | 1.94 | 1.41 | 1.72 | 3.45 | 5.98 | 9.35 | 13.76 |
| FSNet | 1.55 | 1.89 | 1.38 | 1.64 | 3.18 | 5.42 | 8.82 | 13.22 |
| GAMSA-XGB-SE | 1.43 | 1.76 | 1.31 | 1.48 | 2.72 | 4.97 | 7.42 | 12.05 |
Disclaimer/Publisher’s Note: The statements, opinions and data contained in all publications are solely those of the individual author(s) and contributor(s) and not of MDPI and/or the editor(s). MDPI and/or the editor(s) disclaim responsibility for any injury to people or property resulting from any ideas, methods, instructions or products referred to in the content. |
© 2025 by the authors. Licensee MDPI, Basel, Switzerland. This article is an open access article distributed under the terms and conditions of the Creative Commons Attribution (CC BY) license (https://creativecommons.org/licenses/by/4.0/).
Share and Cite
Zhang, Y.; Ji, Y.; Sun, X.; Zhao, S. Sea Surface Wind Speed Retrieval from GNSS-R Using Adaptive Interval Partitioning and Multi-Model Ensemble Approach. J. Mar. Sci. Eng. 2025, 13, 2303. https://doi.org/10.3390/jmse13122303
Zhang Y, Ji Y, Sun X, Zhao S. Sea Surface Wind Speed Retrieval from GNSS-R Using Adaptive Interval Partitioning and Multi-Model Ensemble Approach. Journal of Marine Science and Engineering. 2025; 13(12):2303. https://doi.org/10.3390/jmse13122303
Chicago/Turabian StyleZhang, Yiwen, Yuanfa Ji, Xiyan Sun, and Songke Zhao. 2025. "Sea Surface Wind Speed Retrieval from GNSS-R Using Adaptive Interval Partitioning and Multi-Model Ensemble Approach" Journal of Marine Science and Engineering 13, no. 12: 2303. https://doi.org/10.3390/jmse13122303
APA StyleZhang, Y., Ji, Y., Sun, X., & Zhao, S. (2025). Sea Surface Wind Speed Retrieval from GNSS-R Using Adaptive Interval Partitioning and Multi-Model Ensemble Approach. Journal of Marine Science and Engineering, 13(12), 2303. https://doi.org/10.3390/jmse13122303

