Optimising General Configuration of Wing-Sailed Autonomous Sailing Monohulls Using Bayesian Optimisation and Knowledge Transfer
Abstract
1. Introduction
2. Motivations
2.1. Problem Description
2.2. Constructing Surrogate Adaptively Using Bayesian Optimisation
2.3. Reusing High-Fidelity CFD Data by Knowledge Transfer
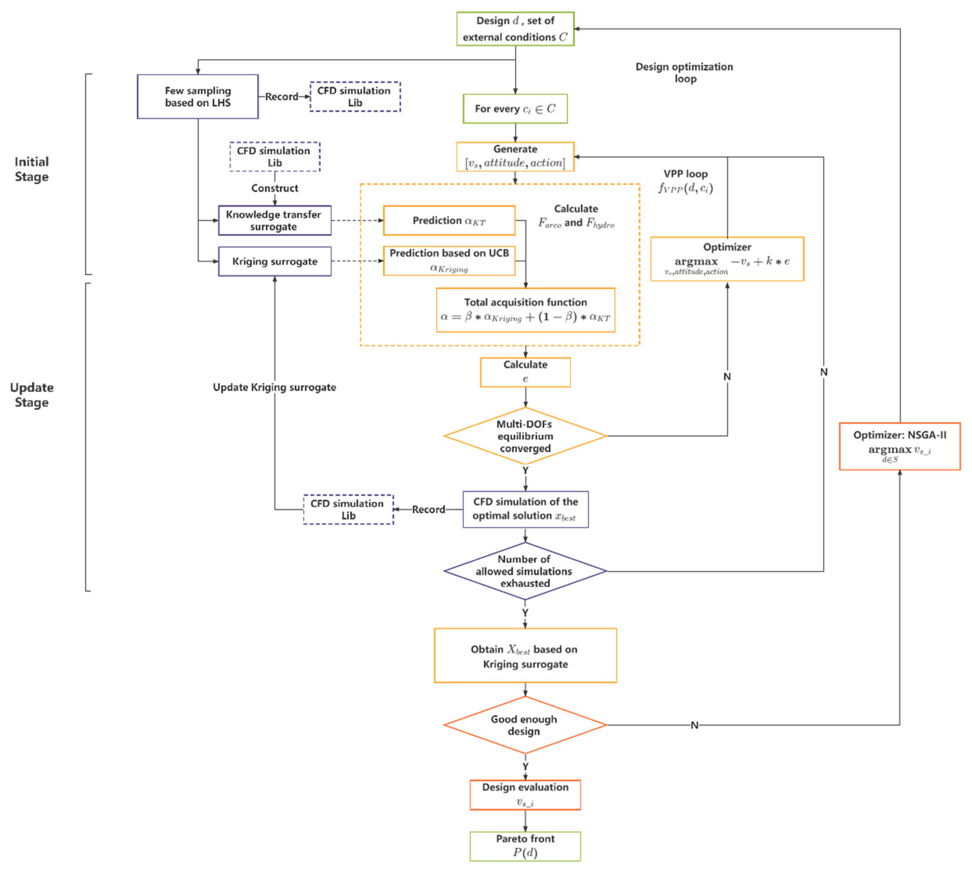
3. Optimisation Framework for General Configuration of Wing-Sailed Autonomous Sailboats
3.1. Initial Stage
| Algorithm 1 Pseudo code for initial stage |
| Input Design , specific external condition , number of expensive CFD simulations allowed . CFD simulation library . |
Output and , new
|
3.2. Update Stage
| Algorithm 2 Pseudo code for update stage |
Input Design , specific external condition , predefined search space ,
|
Output , new
|
4. Application to the ‘Seagull’ Prototype
4.1. Setup of Design Space, External Condition, and Sampling Space
4.2. Setup of CFD Simulation and Optimisation Parameters
4.3. Algorithm Validation
4.4. Optimisation Results
5. Closing Remarks and Future Work
Author Contributions
Funding
Institutional Review Board Statement
Informed Consent Statement
Data Availability Statement
Acknowledgments
Conflicts of Interest
References
- Silva, M.F.; Friebe, A.; Malheiro, B.; Guedes, P.; Ferreira, P.; Waller, M. Rigid Wing Sailboats: A State of the Art Survey. Ocean Eng. 2019, 187, 106150. [Google Scholar] [CrossRef]
- Saildrone Surveyor. Available online: https://www.saildrone.com/news/surveyor-completes-first-trans-pacific-ocean-mapping-mission (accessed on 14 July 2021).
- Mordy, C.; Cokelet, E.; De Robertis, A.; Jenkins, R.; Kuhn, C.; Lawrence-Slavas, N.; Berchok, C.; Crance, J.; Sterling, J.; Cross, J.; et al. Advances in Ecosystem Research: Saildrone Surveys of Oceanography, Fish, and Marine Mammals in the Bering Sea. Oceanography 2017, 30, 113–115. [Google Scholar] [CrossRef]
- Cokelet, E.D.; Meinig, C.; Lawrence-Slavas, N.; Stabeno, P.J.; Mordy, C.W.; Tabisola, H.M.; Jenkins, R.; Cross, J.N. The Use of Saildrones to Examine Spring Conditions in the Bering Sea: Instrument Comparisons, Sea Ice Meltwater and Yukon River Plume Studies. In Proceedings of the OCEANS 2015-MTS/IEEE Washington, Washington, DC, USA, 19–22 October 2015; pp. 1–7. [Google Scholar]
- Ghani, M.H.; Hole, L.R.; Fer, I.; Kourafalou, V.H.; Wienders, N.; Kang, H.; Drushka, K.; Peddie, D. The SailBuoy Remotely-Controlled Unmanned Vessel: Measurements of near Surface Temperature, Salinity and Oxygen Concentration in the Northern Gulf of Mexico. Methods Oceanogr. 2014, 10, 104–121. [Google Scholar] [CrossRef]
- Kilpin, G. Modelling and Design of an Autonomous Sailboat for Ocean Observation. Ph.D. Thesis, University of Cape Town, Cape Town, South Africa, 2014. [Google Scholar]
- Domínguez-Brito, A.C.; Valle-Fernández, B.; Cabrera-Gámez, J.; Ramos-de-Miguel, A.; García, J.C. A-TIRMA G2: An Oceanic Autonomous Sailboat. In Robotic Sailing 2015; Friebe, A., Haug, F., Eds.; Springer International Publishing: Cham, Switzerland, 2016; pp. 3–13. ISBN 978-3-319-23334-5. [Google Scholar]
- Clemens, K. First Autonomous Circumnavigation of Antarctica. Available online: https://www.designnews.com/batteryenergy-storage/first-autonomous-circumnavigation-antarctica (accessed on 7 June 2021).
- CUSail|Fleet. Available online: https://cusail.engineering.cornell.edu/app/fleet.html (accessed on 8 March 2021).
- Miller, P.H.; Hamlet, M.; Rossman, J. Continuous Improvements to USNA Sailbots for Inshore Racing and Offshore Voyaging. In Robotic Sailing 2012; Springer: Berlin/Heidelberg, Germany, 2013; pp. 49–60. [Google Scholar]
- An, Y.; Yu, J.; Zhang, J. Autonomous Sailboat Design: A Review from the Performance Perspective. Ocean Eng. 2021, 238, 109753. [Google Scholar] [CrossRef]
- Jung, C.; Schindler, D. Wind Speed Distribution Selection—A Review of Recent Development and Progress. Renew. Sustain. Energy Rev. 2019, 114, 109290. [Google Scholar] [CrossRef]
- Microtransat-History. Available online: https://www.microtransat.org/history.php (accessed on 7 June 2021).
- Rathour, S.S. Design and Devlopment of an Autonomous Robotic Platform for Detecting, Monitoring and Tracking of Oil Spill on the Sea Surface. Ph.D. Thesis, Osaka University, Osaka, Japan, 2016. [Google Scholar]
- Harries, S.; Abt, C.; Hochkirch, K. Hydrodynamic Modeling of Sailing Yachts. In Proceedings of the 15th Chesapeake Sailing Yacht Symposium, Annapolis, MD, USA, 26–27 January 2001. [Google Scholar]
- Zanella, M.R. Improved Sailboat Design Process and Tools Using Systems Engineering Approach. Ph.D. Thesis, Virginia Tech, Blacksburg, VA, USA, 2020. [Google Scholar]
- Borba Labi, G. Velocity Prediction Program Development for Hydrofoil-Assisted Sailing Monohulls. Master’s Thesis, Rostock University, Rostock, Germany, 2019. [Google Scholar]
- Horel, B. Review of Existing Benchmarks and Databases for Sailing Vessels. J. Sail. Technol. 2022, 7, 52–87. [Google Scholar] [CrossRef]
- Oliver, C.; Gauvain, E. Practical Performance Prediction of Foil-Configured Monohull Yachts. In Proceedings of the SNAME 24th Chesapeake Sailing Yacht Symposium, Annapolis, MD, USA, 10 June 2022; p. D021S003R002. [Google Scholar]
- Byrne, C.; Dickson, T.; Lauber, M.; Cairoli, C.; Weymouth, G. Using Machine Learning to Model Yacht Performance. J. Sail. Technol. 2022, 7, 104–119. [Google Scholar] [CrossRef]
- Graf, K.; Boehm, C.; Renzsch, H. CFD-and VPP-Challenges in the Design of the New AC90 Americas Cup Yacht. In Proceedings of the 19th Chesapeake Sailing Yacht Symposium, Annapolis, MD, USA, 15–16 March 2009. [Google Scholar]
- De Elvira, M.R. Design of a Generalized Tool for the Performance Assessment under Sail Based on Analytical, Numerical and Empirical Results: A Global Sailing Yacht Meta-Model. Ph.D. Thesis, Polytechnic University of Madrid, Madrid, Spain, 2015. [Google Scholar]
- Eggert, F. Flight Dynamics and Stability of a Hydrofoiling International Moth with a Dynamic Velocity Prediction Program (DVPP). Ph.D. Thesis, Technische Universität Berlin, Berlin, Germany, 2018. [Google Scholar]
- Eliasson, R.; Larsson, L.; Orych, M. Principles of Yacht Design; A&C Black: Lymington, UK, 2014. [Google Scholar]
- Maskew, B.; DeBord, F. Upwind Sail Performance Prediction for a VPP Including “Flying Shape” Analysis. In Proceedings of the 19th Chesapeake Sailing Yacht Symposium, Annapolis, MD, USA, 15–16 March 2009. [Google Scholar]
- An, Y.; Yu, J.; Hu, F.; Wang, Z. Towards a General Design Evaluation Tool: The Development and Validation of a VPP for Autonomous Sailing Monohulls. Appl. Ocean Res. 2022, 120, 103053. [Google Scholar] [CrossRef]
- Lasher, W.C.; Sonnenmeier, J.R.; Forsman, D.R.; Zhang, C.; White, K. Experimental Force Coefficients for a Parametric Series of Spinnakers. In Proceedings of the SNAME 16th Chesapeake Sailing Yacht Symposium, Annapolis, MD, USA, 15–16 March 2003. [Google Scholar]
- Biancolini, M.E.; Cella, U.; Clarich, A.; Franchini, F. Multi-Objective Optimization of A-Class Catamaran Foils Adopting a Geometric Parameterization Based on RBF Mesh Morphing. In Evolutionary and Deterministic Methods for Design Optimization and Control with Applications to Industrial and Societal Problems; Springer: Berlin/Heidelberg, Germany, 2019; pp. 467–482. [Google Scholar]
- Pelikan, M.; Goldberg, D.E.; Cantú-Paz, E. BOA: The Bayesian Optimization Algorithm. In Proceedings of the Genetic and Evolutionary Computation Conference GECCO-99, Orlando, FL, USA, 13–17 July 1999; Volume 1, pp. 525–532. [Google Scholar]
- Tran, A.; Sun, J.; Furlan, J.M.; Pagalthivarthi, K.V.; Visintainer, R.J.; Wang, Y. PBO-2GP-3B: A Batch Parallel Known/Unknown Constrained Bayesian Optimization with Feasibility Classification and Its Applications in Computational Fluid Dynamics. Comput. Methods Appl. Mech. Eng. 2019, 347, 827–852. [Google Scholar] [CrossRef]
- Priem, R. Upper Trust Bound Feasibility Criterion for Mixed Constrained Bayesian Optimization with Application to Aircraft Design. Aerosp. Sci. Technol. 2020, 24, 105980. [Google Scholar] [CrossRef]
- Park, S.; Atwair, M.; Kim, K.; Lee, U.; Na, J.; Zahid, U.; Lee, C.-J. Bayesian Optimization of Industrial-Scale Toluene Diisocyanate Liquid-Phase Jet Reactor with 3-D Computational Fluid Dynamics Model. J. Ind. Eng. Chem. 2021, 98, 327–339. [Google Scholar] [CrossRef]
- Shahriari, B.; Swersky, K.; Wang, Z.; Adams, R.P.; de Freitas, N. Taking the Human Out of the Loop: A Review of Bayesian Optimization. Proc. IEEE 2016, 104, 148–175. [Google Scholar] [CrossRef]
- Greenhill, S.; Rana, S.; Gupta, S.; Vellanki, P.; Venkatesh, S. Bayesian Optimization for Adaptive Experimental Design: A Review. IEEE Access 2020, 8, 13937–13948. [Google Scholar] [CrossRef]
- Lam, R.; Poloczek, M.; Frazier, P.; Willcox, K.E. Advances in Bayesian Optimization with Applications in Aerospace Engineering. In Proceedings of the 2018 AIAA Non-Deterministic Approaches Conference, San Diego, CA, USA, 4–8 January 2016; American Institute of Aeronautics and Astronautics: Kissimmee, FL, USA, 2018. [Google Scholar]
- Frazier, P.I. A Tutorial on Bayesian Optimization. arXiv 2018, arXiv:1807.02811. [Google Scholar]
- Qin, S.; Sun, C.; Jin, Y.; Zhang, G. Bayesian Approaches to Surrogate-Assisted Evolutionary Multi-Objective Optimization: A Comparative Study. In Proceedings of the 2019 IEEE Symposium Series on Computational Intelligence (SSCI), Xiamen, China, 6–9 December 2019; pp. 2074–2080. [Google Scholar]
- Snoek, J.; Larochelle, H.; Adams, R.P. Practical Bayesian Optimization of Machine Learning Algorithms. arXiv 2012, arXiv:1206.2944. [Google Scholar] [CrossRef]
- Torrey, L.; Shavlik, J. Transfer Learning. In Handbook of Research on Machine Learning Applications and Trends; Olivas, E.S., Guerrero, J.D.M., Martinez-Sober, M., Magdalena-Benedito, J.R., Serrano López, A.J., Eds.; IGI Global: Hershey, PA, USA, 2010; pp. 242–264. ISBN 978-1-60566-766-9. [Google Scholar]
- Zhuang, F.; Qi, Z.; Duan, K.; Xi, D.; Zhu, Y.; Zhu, H.; Xiong, H.; He, Q. A Comprehensive Survey on Transfer Learning. Proc. IEEE 2021, 109, 43–76. [Google Scholar] [CrossRef]
- Pan, S.J.; Yang, Q. A Survey on Transfer Learning. IEEE Trans. Knowl. Data Eng. 2010, 22, 1345–1359. [Google Scholar] [CrossRef]
- Niu, S.; Liu, Y.; Wang, J.; Song, H. A Decade Survey of Transfer Learning (2010–2020). IEEE Trans. Artif. Intell. 2020, 1, 151–166. [Google Scholar] [CrossRef]
- Zhang, Q.; Li, H. MOEA/D: A Multiobjective Evolutionary Algorithm Based on Decomposition. IEEE Trans. Evol. Computat. 2007, 11, 712–731. [Google Scholar] [CrossRef]
- Deb, K.; Pratap, A.; Agarwal, S.; Meyarivan, T. A Fast and Elitist Multiobjective Genetic Algorithm: NSGA-II. IEEE Trans. Evol. Computat. 2002, 6, 182–197. [Google Scholar] [CrossRef]
- McKay, M.D.; Beckman, R.J.; Conover, W.J. Comparison of Three Methods for Selecting Values of Input Variables in the Analysis of Output from a Computer Code. Technometrics 1979, 21, 239–245. [Google Scholar] [CrossRef]
- Jones, D.R. A Taxonomy of Global Optimization Methods Based on Response Surfaces. J. Glob. Optim. 2001, 21, 345–383. [Google Scholar] [CrossRef]
- Jones, D.R.; Schonlau, M.; Welch, W.J. Efficient Global Optimization of Expensive Black-Box Functions. J. Glob. Optim. 1998, 13, 455–492. [Google Scholar] [CrossRef]
- Dennis, J.; Torczon, V. Managing Approximation Models in Optimization. Multidiscip. Des. Optim. State Art 1997, 5, 330–347. [Google Scholar]
- Dewavrin, J.; Souppez, J.-B.R. Experimental Investigation into Modern Hydofoils-Assisted Monohulls: How Hydrodynamically Efficient Are They? Trans. R. Inst. Nav. Archit. Part B Int. J. Small Craft Technol. 2018, 160, 111–120. [Google Scholar] [CrossRef]
- Souppez, J.-B.R.G. Hydrofoil Configurations for Sailing Superyachts: Hydrodynamics, Stability and Performance. In Proceedings of the Design & Construction of Super and Mega Yachts, Genoa, Italy, 14–15 May 2019. [Google Scholar] [CrossRef]
- Heier, S. Grid Integration of Wind Energy Conversion Systems; John Wiley & Sons: Chichester, UK, 2005; p. 45. ISBN 978-0-470-86899-7. [Google Scholar]















| 20 | 5 | ||
| 60 | 1 | ||
| 1 | 0.02 | ||
| 10 | (each DOF) | 10% |
| Case | Condition | Method | (°) | (°) | eFX | eFY | eMX | eSUM | |||
|---|---|---|---|---|---|---|---|---|---|---|---|
| RC | 1.32 m | Downwind | BO | 0.77 | 0.14 | 0.90 | 47.08 | 3% | 6% | 4% | 13% |
| SPAN | 1.32 m | Offline | 0.78 | 0.24 | 0.66 | 45.00 | 10% | 43% | 36% | 88% | |
| TR | 0.4 | Upwind | BO | 1.15 | 0.87 | 1.43 | 31.40 | 4% | 4% | 2% | 10% |
| itr | 70 | Offline | 0.43 | 0.1 | 7.31 | 20.43 | 99% | 24% | 37% | 160% | |
| RC | 0.70 m | Downwind | BO | 1.67 | 2.59 | 0.78 | 55.02 | 1% | 3% | 2% | 6% |
| SPAN | 4.92 m | Offline | 1.32 | 3.02 | 1.43 | 56.05 | 61% | 27% | 32% | 120% | |
| TR | 1 | Upwind | BO | 1.70 | 15.54 | 4.25 | 54.80 | 5% | 9% | 4% | 17% |
| itr | 59 | Offline | 1.47 | 16.59 | 4.63 | 32.36 | 23% | 2% | 11% | 36% | |
| RC | 0.77 m | Downwind | BO | 0.81 | 0.25 | 0.83 | 47.43 | 0% | 1% | 9% | 10% |
| SPAN | 1.65 m | Offline | 0.42 | 0.19 | 2.59 | 62.54 | 167% | 33% | 187% | 387% | |
| TR | 1 | Upwind | BO | 1.36 | 1.62 | 1.46 | 31.51 | 4% | 8% | 7% | 19% |
| itr | 72 | Offline | 0.75 | 0.95 | 4.16 | 24.11 | 15% | 11% | 19% | 45% | |
| RC | 1.12 m | Downwind | BO | 0.91 | 0.14 | 0.49 | 62.24 | 0% | 8% | 4% | 12% |
| SPAN | 1.30 m | Offline | 1.00 | 0.10 | 0.41 | 45.00 | 47% | 87% | 131% | 265% | |
| TR | 0.93 | Upwind | BO | 1.24 | 1.29 | 1.67 | 26.69 | 7% | 3% | 4% | 14% |
| itr | 78 | Offline | 1.19 | 0.74 | 1.69 | 27.96 | 11% | 0% | 74% | 86% | |
| RC | 0.87 m | Downwind | BO | 1.27 | 1.18 | 0.91 | 46.08 | 2% | 1% | 2% | 5% |
| SPAN | 3.46 m | Offline | 0.73 | 1.72 | 3.11 | 61.28 | 107% | 107% | 200% | 414% | |
| TR | 0.5 | Upwind | BO | 1.68 | 5.74 | 1.99 | 30.39 | 0% | 4% | 2% | 6% |
| itr | 65 | Offline | 0.98 | 4.35 | 4.92 | 15.58 | 3% | 59% | 33% | 95% | |
| RC | 0.54 m | Downwind | BO | 1.16 | 0.49 | 0.47 | 62.97 | 0% | 5% | 2% | 7% |
| SPAN | 3.64 m | Offline | 0.94 | 4.42 | 0.52 | 62.65 | 108% | 179% | 122% | 410% | |
| TR | 0.53 | Upwind | BO | 1.40 | 3.31 | 1.74 | 33.00 | 1% | 1% | 1% | 3% |
| itr | 66 | Offline | 1.59 | 10.29 | 1.12 | 29.42 | 74% | 35% | 219% | 328% |
| Design | RC (m) | SPAN (m) | TR | Condition | (°) | (°) | ||
|---|---|---|---|---|---|---|---|---|
| Origin | 0.77 | 1.60 | 1.00 | Downwind | 0.81 | 0.25 | 0.83 | 47.43 |
| Upwind | 1.36 | 1.62 | 1.46 | 31.51 | ||||
| Pareto #1 | 0.81 | 5.15 | 0.51 | Downwind | 1.67 | 1.70 | 0.52 | 63.81 |
| Upwind | 1.98 | 15.23 | 2.48 | 28.45 | ||||
| Pareto #2 | 0.79 | 4.93 | 0.78 | Downwind | 1.65 | 3.09 | 0.95 | 48.02 |
| Upwind | 2.11 | 17.55 | 2.64 | 33.00 | ||||
| Pareto #3 | 0.80 | 4.91 | 0.7 | Downwind | 1.62 | 2.73 | 0.89 | 50.09 |
| Upwind | 2.13 | 17.62 | 2.44 | 32.11 |
Disclaimer/Publisher’s Note: The statements, opinions and data contained in all publications are solely those of the individual author(s) and contributor(s) and not of MDPI and/or the editor(s). MDPI and/or the editor(s) disclaim responsibility for any injury to people or property resulting from any ideas, methods, instructions or products referred to in the content. |
© 2023 by the authors. Licensee MDPI, Basel, Switzerland. This article is an open access article distributed under the terms and conditions of the Creative Commons Attribution (CC BY) license (https://creativecommons.org/licenses/by/4.0/).
Share and Cite
An, Y.; Hu, F.; Chen, K.; Yu, J. Optimising General Configuration of Wing-Sailed Autonomous Sailing Monohulls Using Bayesian Optimisation and Knowledge Transfer. J. Mar. Sci. Eng. 2023, 11, 703. https://doi.org/10.3390/jmse11040703
An Y, Hu F, Chen K, Yu J. Optimising General Configuration of Wing-Sailed Autonomous Sailing Monohulls Using Bayesian Optimisation and Knowledge Transfer. Journal of Marine Science and Engineering. 2023; 11(4):703. https://doi.org/10.3390/jmse11040703
Chicago/Turabian StyleAn, Yang, Feng Hu, Kuo Chen, and Jiancheng Yu. 2023. "Optimising General Configuration of Wing-Sailed Autonomous Sailing Monohulls Using Bayesian Optimisation and Knowledge Transfer" Journal of Marine Science and Engineering 11, no. 4: 703. https://doi.org/10.3390/jmse11040703
APA StyleAn, Y., Hu, F., Chen, K., & Yu, J. (2023). Optimising General Configuration of Wing-Sailed Autonomous Sailing Monohulls Using Bayesian Optimisation and Knowledge Transfer. Journal of Marine Science and Engineering, 11(4), 703. https://doi.org/10.3390/jmse11040703

