Genotype-Driven Phenotype Prediction in Onion Breeding: Machine Learning Models for Enhanced Bulb Weight Selection
Abstract
1. Introduction
2. Materials and Methods
2.1. Plant Materials
2.2. Phenotype Data Collection and Normalization
2.3. Dataset for Training and Validation Population
2.4. GBS Library Preparation and Sequencing
2.5. Variant Calling from GBS Data
2.6. Population Structure Analysis
2.7. GBLUP Model for Genomic Evaluation
2.8. Marker Selection with GWAS and Feature Selection
2.9. Machine Learning Model Construction
2.10. Targeted Fluidigm Chip Design and Genotyping for Prediction Model Validation
2.11. In Silico Crossbreeding Simulations
2.12. Crossing Efficiency Simulation
3. Results
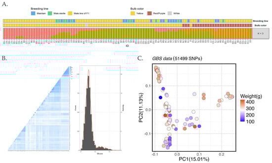
3.1. Population Structure and Genetic Diversity Analysis
3.2. Genomic Estimated Breeding Values (GEBVs) That Estimate BVs and Phenotypes from Genotype Information
3.3. Advanced SNP Selection and Machine Learning (ML) for Onion Bulb Weight Prediction
3.4. Simulation of Crossing Using In Silico Offspring Genotypes
4. Discussion
5. Conclusions
Supplementary Materials
Author Contributions
Funding
Institutional Review Board Statement
Data Availability Statement
Conflicts of Interest
References
- Hao, F.; Liu, X.; Zhou, B.; Tian, Z.; Zhou, L.; Zong, H.; Qi, J.; He, J.; Zhang, Y.; Zeng, P.; et al. Chromosome-level genomes of three key Allium crops and their trait evolution. Nat. Genet. 2023, 55, 1976–1986. [Google Scholar] [CrossRef] [PubMed]
- Stoica, F.; Rațu, R.N.; Veleșcu, I.D.; Stănciuc, N.; Râpeanu, G. A comprehensive review on bioactive compounds, health benefits, and potential food applications of onion (Allium cepa L.) skin waste. Trends Food Sci. Technol. 2023, 141, 104173. [Google Scholar] [CrossRef]
- Elattar, M.M.; Darwish, R.S.; Hammoda, H.M.; Dawood, H.M. An ethnopharmacological, phytochemical, and pharmacological overview of onion (Allium cepa L.). J. Ethnopharmacol. 2024, 324, 117779. [Google Scholar] [CrossRef] [PubMed]
- Alemu, A.; Astrand, J.; Montesinos-Lopez, O.A.; Isidro, Y.S.J.; Fernandez-Gonzalez, J.; Tadesse, W.; Vetukuri, R.R.; Carlsson, A.S.; Ceplitis, A.; Crossa, J.; et al. Genomic selection in plant breeding: Key factors shaping two decades of progress. Mol. Plant 2024, 17, 552–578. [Google Scholar] [CrossRef] [PubMed]
- Dong, Y.; Cheng, Z.; Meng, H.; Liu, H.; Wu, C.; Khan, A.R. The effect of cultivar, sowing date and transplant location in field on bolting of Welsh onion (Allium fistulosum L.). BMC Plant Biol. 2013, 13, 154. [Google Scholar] [CrossRef]
- Gedam, P.A.; Thangasamy, A.; Shirsat, D.V.; Ghosh, S.; Bhagat, K.P.; Sogam, O.A.; Gupta, A.J.; Mahajan, V.; Soumia, P.S.; Salunkhe, V.N.; et al. Screening of Onion (Allium cepa L.) Genotypes for Drought Tolerance Using Physiological and Yield Based Indices Through Multivariate Analysis. Front. Plant Sci. 2021, 12, 600371. [Google Scholar] [CrossRef]
- Singh, H.; Sekhon, B.S.; Kumar, P.; Dhall, R.K.; Devi, R.; Dhillon, T.S.; Sharma, S.; Khar, A.; Yadav, R.K.; Tomar, B.S.; et al. Genetic Mechanisms for Hybrid Breeding in Vegetable Crops. Plants 2023, 12, 2294. [Google Scholar] [CrossRef]
- Cramer, C.S.; Mandal, S.; Sharma, S.; Nourbakhsh, S.S.; Goldman, I.; Guzman, I. Recent Advances in Onion Genetic Improvement. Agronomy 2021, 11, 482. [Google Scholar] [CrossRef]
- Nourbakhsh, S.S.; Cramer, C.S. Onion Plant Size Measurements as Predictors for Onion Bulb Size. Horticulturae 2022, 8, 682. [Google Scholar] [CrossRef]
- Song, P.; Wang, J.; Guo, X.; Yang, W.; Zhao, C. High-throughput phenotyping: Breaking through the bottleneck in future crop breeding. Crop J. 2021, 9, 633–645. [Google Scholar] [CrossRef]
- Sun, Y.; Shang, L.; Zhu, Q.H.; Fan, L.; Guo, L. Twenty years of plant genome sequencing: Achievements and challenges. Trends Plant Sci. 2022, 27, 391–401. [Google Scholar] [CrossRef] [PubMed]
- Ochar, K.; Kim, S.-H. Conservation and Global Distribution of Onion (Allium cepa L.) Germplasm for Agricultural Sustainability. Plants 2023, 12, 3294. [Google Scholar] [CrossRef] [PubMed]
- Mallor, C.; Arnedo-Andrés, M.S.; Garcés-Claver, A. Assessing the genetic diversity of Spanish Allium cepa landraces for onion breeding using microsatellite markers. Sci. Hortic. 2014, 170, 24–31. [Google Scholar] [CrossRef]
- Rouamba, A.; Robert, T.; Sarr, A.; Ricroch, A. A preliminary germplasm evaluation of onion landraces from West Africa. Genome 1996, 39, 1128–1132. [Google Scholar] [CrossRef]
- Suojala-Ahlfors, T.; Heinonen, M.; Tanhuanpää, P.; Antonius, K. Rich diversity in cultivated Finnish potato onions (Allium cepa var. aggregatum G. Don). Genet. Resour. Crop Evol. 2022, 69, 1547–1555. [Google Scholar] [CrossRef]
- Arena, D.; Ben Ammar, H.; Major, N.; Kovačević, T.K.; Goreta Ban, S.; Al Achkar, N.; Rizzo, G.F.; Branca, F. Diversity of the Morphometric and Biochemical Traits of Allium cepa L. Varieties. Plants 2024, 13, 1727. [Google Scholar] [CrossRef]
- Villano, C.; Esposito, S.; Carucci, F.; Iorizzo, M.; Frusciante, L.; Carputo, D.; Aversano, R. High-throughput genotyping in onion reveals structure of genetic diversity and informative SNPs useful for molecular breeding. Mol. Breed. 2018, 39, 5. [Google Scholar] [CrossRef]
- Shukla, S.; Iquebal, M.A.; Jaiswal, S.; Angadi, U.B.; Fatma, S.; Kumar, N.; Jasrotia, R.S.; Fatima, Y.; Rai, A.; Kumar, D. The Onion Genomic Resource: A genomics and bioinformatics driven resource for onion breeding. Plant Gene 2016, 8, 9–15. [Google Scholar] [CrossRef]
- Lee, J.-H.; Natarajan, S.; Biswas, M.K.; Shirasawa, K.; Isobe, S.; Kim, H.-T.; Park, J.-I.; Seong, C.-N.; Nou, I.-S. SNP discovery of Korean short day onion inbred lines using double digest restriction site-associated DNA sequencing. PLoS ONE 2018, 13, e0201229. [Google Scholar] [CrossRef]
- Baldwin, S.; Pither-Joyce, M.; Wright, K.; Chen, L.; McCallum, J. Development of robust genomic simple sequence repeat markers for estimation of genetic diversity within and among bulb onion (Allium cepa L.) populations. Mol. Breed. 2012, 30, 1401–1411. [Google Scholar] [CrossRef]
- Baldwin, S.; Revanna, R.; Pither-Joyce, M.; Shaw, M.; Wright, K.; Thomson, S.; Moya, L.; Lee, R.; Macknight, R.; McCallum, J. Genetic analyses of bolting in bulb onion (Allium cepa L.). Theor. Appl. Genet. 2014, 127, 535–547. [Google Scholar] [CrossRef] [PubMed]
- Sudha, G.S.; Ramesh, P.; Sekhar, A.C.; Krishna, T.S.; Bramhachari, P.V.; Riazunnisa, K. Genetic diversity analysis of selected Onion (Allium cepa L.) germplasm using specific RAPD and ISSR polymorphism markers. Biocatal. Agric. Biotechnol. 2019, 17, 110–118. [Google Scholar] [CrossRef]
- Sekine, D.; Yabe, S. Simulation-based optimization of genomic selection scheme for accelerating genetic gain while preventing inbreeding depression in onion breeding. Breed. Sci. 2020, 70, 594–604. [Google Scholar] [CrossRef] [PubMed]
- Hayes, B.J.; Chen, C.; Powell, O.; Dinglasan, E.; Villiers, K.; Kemper, K.E.; Hickey, L.T. Advancing artificial intelligence to help feed the world. Nat. Biotechnol. 2023, 41, 1188–1189. [Google Scholar] [CrossRef] [PubMed]
- Wallace, J.G.; Rodgers-Melnick, E.; Buckler, E.S. On the Road to Breeding 4.0: Unraveling the Good, the Bad, and the Boring of Crop Quantitative Genomics. Annu. Rev. Genet. 2018, 52, 421–444. [Google Scholar] [CrossRef]
- van Dijk, A.D.J.; Kootstra, G.; Kruijer, W.; de Ridder, D. Machine learning in plant science and plant breeding. iScience 2021, 24, 101890. [Google Scholar] [CrossRef]
- Tong, H.; Nikoloski, Z. Machine learning approaches for crop improvement: Leveraging phenotypic and genotypic big data. J. Plant Physiol. 2021, 257, 153354. [Google Scholar] [CrossRef]
- John, M.; Haselbeck, F.; Dass, R.; Malisi, C.; Ricca, P.; Dreischer, C.; Schultheiss, S.J.; Grimm, D.G. A comparison of classical and machine learning-based phenotype prediction methods on simulated data and three plant species. Front. Plant Sci. 2022, 13, 932512. [Google Scholar] [CrossRef]
- Silva, P.P.; Gaudillo, J.D.; Vilela, J.A.; Roxas-Villanueva, R.M.L.; Tiangco, B.J.; Domingo, M.R.; Albia, J.R. A machine learning-based SNP-set analysis approach for identifying disease-associated susceptibility loci. Sci. Rep. 2022, 12, 15817. [Google Scholar] [CrossRef]
- Crossa, J.; Perez-Rodriguez, P.; Cuevas, J.; Montesinos-Lopez, O.; Jarquin, D.; de Los Campos, G.; Burgueno, J.; Gonzalez-Camacho, J.M.; Perez-Elizalde, S.; Beyene, Y.; et al. Genomic Selection in Plant Breeding: Methods, Models, and Perspectives. Trends Plant Sci. 2017, 22, 961–975. [Google Scholar] [CrossRef]
- Norman, A.; Taylor, J.; Edwards, J.; Kuchel, H. Optimising Genomic Selection in Wheat: Effect of Marker Density, Population Size and Population Structure on Prediction Accuracy. G3 Genes Genomes Genet. 2018, 8, 2889–2899. [Google Scholar] [CrossRef] [PubMed]
- Spindel, J.; Begum, H.; Akdemir, D.; Virk, P.; Collard, B.; Redona, E.; Atlin, G.; Jannink, J.L.; McCouch, S.R. Correction: Genomic Selection and Association Mapping in Rice (Oryza sativa): Effect of Trait Genetic Architecture, Training Population Composition, Marker Number and Statistical Model on Accuracy of Rice Genomic Selection in Elite, Tropical Rice Breeding Lines. PLoS Genet. 2015, 11, e1005350. [Google Scholar] [CrossRef]
- Peixoto, M.A.; Coelho, I.F.; Leach, K.A.; Lubberstedt, T.; Bhering, L.L.; Resende, M.F.R., Jr. Use of simulation to optimize a sweet corn breeding program: Implementing genomic selection and doubled haploid technology. G3 Genes Genomes Genet. 2024, 14, jkae128. [Google Scholar] [CrossRef]
- Krenzer, D.; Frisch, M.; Beckmann, K.; Kox, T.; Flachenecker, C.; Abbadi, A.; Snowdon, R.; Herzog, E. Simulation-based establishment of base pools for a hybrid breeding program in winter rapeseed. Theor. Appl. Genet. 2024, 137, 16. [Google Scholar] [CrossRef]
- Bolger, A.M.; Lohse, M.; Usadel, B. Trimmomatic: A flexible trimmer for Illumina sequence data. Bioinformatics 2014, 30, 2114–2120. [Google Scholar] [CrossRef]
- Finkers, R.; van Kaauwen, M.; Ament, K.; Burger-Meijer, K.; Egging, R.; Huits, H.; Kodde, L.; Kroon, L.; Shigyo, M.; Sato, S.; et al. Insights from the first genome assembly of Onion (Allium cepa). G3 Genes Genomes Genet. 2021, 11, jkab243. [Google Scholar] [CrossRef]
- Li, H.; Durbin, R. Fast and accurate short read alignment with Burrows-Wheeler transform. Bioinformatics 2009, 25, 1754–1760. [Google Scholar] [CrossRef]
- McKenna, A.; Hanna, M.; Banks, E.; Sivachenko, A.; Cibulskis, K.; Kernytsky, A.; Garimella, K.; Altshuler, D.; Gabriel, S.; Daly, M.; et al. The Genome Analysis Toolkit: A MapReduce framework for analyzing next-generation DNA sequencing data. Genome. Res. 2010, 20, 1297–1303. [Google Scholar] [CrossRef]
- Cingolani, P.; Platts, A.; Wang, L.L.; Coon, M.; Nguyen, T.; Wang, L.; Land, S.J.; Lu, X.; Ruden, D.M. A program for annotating and predicting the effects of single nucleotide polymorphisms, SnpEff: SNPs in the genome of Drosophila melanogaster strain w1118; iso-2; iso-3. Fly 2012, 6, 80–92. [Google Scholar] [CrossRef]
- Danecek, P.; Auton, A.; Abecasis, G.; Albers, C.A.; Banks, E.; DePristo, M.A.; Handsaker, R.E.; Lunter, G.; Marth, G.T.; Sherry, S.T.; et al. The variant call format and VCFtools. Bioinformatics 2011, 27, 2156–2158. [Google Scholar] [CrossRef]
- Purcell, S.; Neale, B.; Todd-Brown, K.; Thomas, L.; Ferreira, M.A.; Bender, D.; Maller, J.; Sklar, P.; de Bakker, P.I.; Daly, M.J.; et al. PLINK: A tool set for whole-genome association and population-based linkage analyses. Am. J. Hum. Genet. 2007, 81, 559–575. [Google Scholar] [CrossRef] [PubMed]
- Alexander, D.H.; Novembre, J.; Lange, K. Fast model-based estimation of ancestry in unrelated individuals. Genome. Res. 2009, 19, 1655–1664. [Google Scholar] [CrossRef] [PubMed]
- Hubisz, M.J.; Falush, D.; Stephens, M.; Pritchard, J.K. Inferring weak population structure with the assistance of sample group information. Mol. Ecol. Resour. 2009, 9, 1322–1332. [Google Scholar] [CrossRef]
- Chen, Z.L.; Meng, J.M.; Cao, Y.; Yin, J.L.; Fang, R.Q.; Fan, S.B.; Liu, C.; Zeng, W.F.; Ding, Y.H.; Tan, D.; et al. A high-speed search engine pLink 2 with systematic evaluation for proteome-scale identification of cross-linked peptides. Nat. Commun. 2019, 10, 3404. [Google Scholar] [CrossRef]
- Saito, Y.A. The role of genetics in IBS. Gastroenterol. Clin. N. Am. 2011, 40, 45–67. [Google Scholar] [CrossRef]
- Endelman, J.B. Ridge Regression and Other Kernels for Genomic Selection with R Package rrBLUP. Plant Genome. 2011, 4, 250–255. [Google Scholar] [CrossRef]
- Kuhn, M. Building Predictive Models in R Using the caret Package. J. Stat. Softw. 2008, 28, 26. [Google Scholar] [CrossRef]
- Manavalan, B.; Subramaniyam, S.; Shin, T.H.; Kim, M.O.; Lee, G. Machine-learning-based prediction of cell-penetrating peptides and their uptake efficiency with improved accuracy. J. Proteome. Res. 2018, 17, 2715–2726. [Google Scholar] [CrossRef]
- Boopathi, V.; Subramaniyam, S.; Malik, A.; Lee, G.; Manavalan, B.; Yang, D.-C. mACPpred: A Support Vector Machine-Based Meta-Predictor for Identification of Anticancer Peptides. Int. J. Mol. Sci. 2019, 20, 1964. [Google Scholar] [CrossRef]
- Sachs, M.C. plotROC: A Tool for Plotting ROC Curves. J. Stat. Softw. 2017, 79, 19. [Google Scholar] [CrossRef]
- Noh, E.S.; Subramaniyam, S.; Cho, S.; Kim, Y.-O.; Park, C.-J.; Lee, J.-H.; Nam, B.-H.; Shin, Y. Genotyping of Haliotis discus hannai and machine learning models to predict the heat resistant phenotype based on genotype. Front. Genet. 2023, 14, 1151427. [Google Scholar] [CrossRef] [PubMed]
- Loh, P.R.; Danecek, P.; Palamara, P.F.; Fuchsberger, C.; Yakir, A.R.; Hilary, K.F.; Schoenherr, S.; Forer, L.; McCarthy, S.; Abecasis, G.R.; et al. Reference-based phasing using the Haplotype Reference Consortium panel. Nat. Genet. 2016, 48, 1443–1448. [Google Scholar] [CrossRef] [PubMed]
- Dimitromanolakis, A.; Xu, J.; Krol, A.; Briollais, L. sim1000G: A user-friendly genetic variant simulator in R for unrelated individuals and family-based designs. BMC Bioinform. 2019, 20, 26. [Google Scholar] [CrossRef] [PubMed]
- Montana, G. HapSim: A simulation tool for generating haplotype data with pre-specified allele frequencies and LD coefficients. Bioinformatics 2005, 21, 4309–4311. [Google Scholar] [CrossRef]
- Amir, A.; Sharangi, A.B.; Bal, S.; Upadhyay, T.K.; Khan, M.S.; Ahmad, I.; Alabdallah, N.M.; Saeed, M.; Thapa, U. Genetic Variability and Diversity in Red Onion (Allium cepa L.) Genotypes: Elucidating Morpho-Horticultural and Quality Perspectives. Horticulturae 2023, 9, 1005. [Google Scholar] [CrossRef]
- Chat, V.; Ferguson, R.; Morales, L.; Kirchhoff, T. Ultra Low-Coverage Whole-Genome Sequencing as an Alternative to Genotyping Arrays in Genome-Wide Association Studies. Front. Genet. 2022, 12, 790445. [Google Scholar] [CrossRef]
- Piles, M.; Bergsma, R.; Gianola, D.; Gilbert, H.; Tusell, L. Feature Selection Stability and Accuracy of Prediction Models for Genomic Prediction of Residual Feed Intake in Pigs Using Machine Learning. Front. Genet. 2021, 12, 611506. [Google Scholar] [CrossRef]
- Shahsavari, M.; Mohammadi, V.; Alizadeh, B.; Alizadeh, H. Application of machine learning algorithms and feature selection in rapeseed (Brassica napus L.) breeding for seed yield. Plant Methods 2023, 19, 57. [Google Scholar] [CrossRef]
- Montesinos-López, O.A.; Kismiantini; Montesinos-López, A. Two simple methods to improve the accuracy of the genomic selection methodology. BMC Genom. 2023, 24, 220. [Google Scholar] [CrossRef]
- Kang, M.J.; Shin, A.Y.; Shin, Y.; Lee, S.A.; Lee, H.R.; Kim, T.D.; Choi, M.; Koo, N.; Kim, Y.M.; Kyeong, D.; et al. Identification of transcriptome-wide, nut weight-associated SNPs in Castanea crenata. Sci. Rep. 2019, 9, 13161. [Google Scholar] [CrossRef]
- Yu, G.E.; Shin, Y.; Subramaniyam, S.; Kang, S.H.; Lee, S.M.; Cho, C.; Lee, S.S.; Kim, C.K. Machine learning, transcriptome, and genotyping chip analyses provide insights into SNP markers identifying flower color in Platycodon grandiflorus. Sci. Rep. 2021, 11, 8019. [Google Scholar] [CrossRef]





Disclaimer/Publisher’s Note: The statements, opinions and data contained in all publications are solely those of the individual author(s) and contributor(s) and not of MDPI and/or the editor(s). MDPI and/or the editor(s) disclaim responsibility for any injury to people or property resulting from any ideas, methods, instructions or products referred to in the content. |
© 2024 by the authors. Licensee MDPI, Basel, Switzerland. This article is an open access article distributed under the terms and conditions of the Creative Commons Attribution (CC BY) license (https://creativecommons.org/licenses/by/4.0/).
Share and Cite
Choi, J.; Cho, S.; Choi, S.; Jung, M.; Lim, Y.-j.; Lee, E.; Lim, J.; Park, H.Y.; Shin, Y. Genotype-Driven Phenotype Prediction in Onion Breeding: Machine Learning Models for Enhanced Bulb Weight Selection. Agriculture 2024, 14, 2239. https://doi.org/10.3390/agriculture14122239
Choi J, Cho S, Choi S, Jung M, Lim Y-j, Lee E, Lim J, Park HY, Shin Y. Genotype-Driven Phenotype Prediction in Onion Breeding: Machine Learning Models for Enhanced Bulb Weight Selection. Agriculture. 2024; 14(12):2239. https://doi.org/10.3390/agriculture14122239
Chicago/Turabian StyleChoi, Junhwa, Sunghyun Cho, Subin Choi, Myunghee Jung, Yu-jin Lim, Eunchae Lee, Jaewon Lim, Han Yong Park, and Younhee Shin. 2024. "Genotype-Driven Phenotype Prediction in Onion Breeding: Machine Learning Models for Enhanced Bulb Weight Selection" Agriculture 14, no. 12: 2239. https://doi.org/10.3390/agriculture14122239
APA StyleChoi, J., Cho, S., Choi, S., Jung, M., Lim, Y.-j., Lee, E., Lim, J., Park, H. Y., & Shin, Y. (2024). Genotype-Driven Phenotype Prediction in Onion Breeding: Machine Learning Models for Enhanced Bulb Weight Selection. Agriculture, 14(12), 2239. https://doi.org/10.3390/agriculture14122239

