Disease Detection and Identification of Rice Leaf Based on Improved Detection Transformer
Abstract
1. Introduction
2. Methodologies
2.1. Experimental Design
2.2. Image Augmentation
2.3. Improvement of Detection Transformer Model
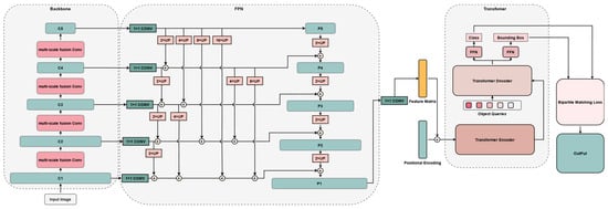
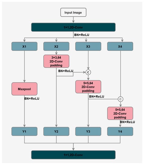
2.3.1. Res2Net Backbone
2.3.2. Improvement of the Feature Extraction Structure
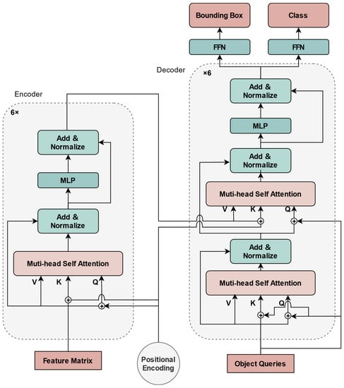
2.3.3. Transformer
2.3.4. Hungarian Loss
2.3.5. DHLC-DETR Model
2.4. Experimental Setup
2.4.1. Experiment Platform
2.4.2. Evaluation Metrics
3. Results
3.1. Datasets
3.2. Comparison of Different Detection Techniques
3.3. Comparison of Different Convolutional Neural Networks
3.4. Ablation Analysis
4. Limits and Future Work
5. Conclusions
- (1)
- We improved the feature pyramid network structure and proposed the DHLC-FPN structure to improve the performance of network multi-scale feature extraction by fusing low-level and high-level image features through high-density hierarchical fusion.
- (2)
- Based on the DETR algorithm model, the DHLC-DETR algorithm model is proposed, which introduces the Neck part in the DETR algorithm structure, and the Neck uses the DHLC-FPN structure combined with the Res2Net. The DETR algorithm’s small target identification capability was significantly improved by the model’s incorporation of multi-layer feature information, and the DHLC-DETR model’s average accuracy increased by 11.4% in comparison to the DETR model.
- (3)
- In this paper, we use appropriate data enhancement methods and use a pre-trained network model on ImageNet for migration learning to achieve good performance even with a small sample size of disease images. The IDADP test set was detected using the DHLC-DETR algorithm, and the average accuracy was 76.4%. On additional disease datasets, good accuracy was also attained.
Author Contributions
Funding
Institutional Review Board Statement
Data Availability Statement
Conflicts of Interest
References
- Shi, J.; Yang, X. Sustainable development levels and influence factors in rural china based on rural revitalization strategy. Sustainability 2022, 14, 8908. [Google Scholar] [CrossRef]
- Sethy, P.K.; Barpanda, N.K.; Rath, A.K.; Behera, S.K. Deep feature based rice leaf disease identification using support vector machine. Comput. Electron. Agric. 2020, 175, 105527. [Google Scholar] [CrossRef]
- Lv, M.; Zhou, G.; He, M.; Chen, A.; Zhang, W.; Hu, Y. Maize leaf disease identification based on feature enhancement and dms-robust alexnet. IEEE Access 2020, 8, 57952–57966. [Google Scholar] [CrossRef]
- Khamparia, A.; Singh, A.; Luhach, A.K.; Pandey, B.; Pandey, D.K. Classification and identification of primitive kharif crops using supervised deep convolutional networks. Sustain. Comput. Inform. Syst. 2020, 28, 100340. [Google Scholar] [CrossRef]
- Ge, Z.; Liu, S.; Wang, F.; Li, Z.; Sun, J. Yolox: Exceeding yolo series in 2021. arXiv 2021, arXiv:2107.08430. [Google Scholar]
- Tie, J.; Song, W.; Yin, F.; Zheng, L.; Yang, X. Object detection algorithm based on occlusional labels. J. South-Cent. Minzu Univ. 2020, 39, 302–308. [Google Scholar]
- Carion, N.; Massa, F.; Synnaeve, G.; Usunier, N.; Kirillov, A.; Zagoruyko, S. End-to-end object detection with transformers. In European Conference on Computer Vision; Springer: Berlin/Heidelberg, Germany, 2020; pp. 213–229. [Google Scholar]
- Chen, S.; Lei, Z. Oriented object detection in remote sensing image based on GA-RoI Transformer. J. South-Cent. Minzu Univ. 2022, 41, 312–318. [Google Scholar]
- Han, K.; Wang, Y.; Chen, H.; Chen, X.; Guo, J.; Liu, Z.; Tang, Y.; Xiao, A.; Xu, C.; Xu, Y. A survey on visual transformer. arXiv 2020, arXiv:2012.12556. [Google Scholar]
- Ren, S.; He, K.; Girshick, R.; Sun, J. Faster r-cnn: Towards real-time object detection with region proposal networks. Adv. Neural Inf. Process. Syst. 2015, 28, 1137–1149. [Google Scholar] [CrossRef]
- Zhu, X.; Su, W.; Lu, L.; Li, B.; Wang, X.; Dai, J. Deformable detr: Deformable transformers for end-to-end object detection. arXiv 2020, arXiv:2010.04159. [Google Scholar]
- Dai, Z.; Cai, B.; Lin, Y.; Chen, J. In Up-detr: Unsupervised pre-training for object detection with transformers. In Proceedings of the IEEE/CVF Conference on Computer Vision and Pattern Recognition, Nashville, TN, USA, 20–25 June 2021; pp. 1601–1610. [Google Scholar]
- Liu, S.; Li, F.; Zhang, H.; Yang, X.; Qi, X.; Su, H.; Zhu, J.; Zhang, L. Dab-detr: Dynamic anchor boxes are better queries for detr. arXiv 2022, arXiv:2201.12329. [Google Scholar]
- Lin, J.; Mao, X.; Chen, Y.; Xu, L.; He, Y.; Xue, H. D^2etr: Decoder-only detr with computationally efficient cross-scale attention. arXiv 2022, arXiv:2203.00860. [Google Scholar]
- Gao, Z.; Wang, L.; Han, B.; Guo, S. In Adamixer: A fast-converging query-based object detector. In Proceedings of the IEEE/CVF Conference on Computer Vision and Pattern Recognition, New Orleans, LA, USA, 18–24 June 2022; pp. 5364–5373. [Google Scholar]
- Wang, Y.; Zhang, X.; Yang, T.; Sun, J. In Anchor detr: Query design for transformer-based detector. In Proceedings of the AAAI Conference on Artificial Intelligence, Vancouver, BC, Canada, 20–27 February 2022; pp. 2567–2575. [Google Scholar]
- Abbas, A.; Jain, S.; Gour, M.; Vankudothu, S. Tomato plant disease detection using transfer learning with c-gan synthetic images. Comput. Electron. Agric. 2021, 187, 106279. [Google Scholar] [CrossRef]
- Lin, S.D.; Li, X.B.; Yang, B.Y.; Chen, C.; He, W.C.; Weng, H.; Ye, D. Detecting citrus Huanglongbing from few-shot microscopic images using an improved DETR. Trans. Chin. Soc. Agric. Eng. 2022, 38, 216–223. [Google Scholar]
- Masood, M.H.; Saim, H.; Taj, M.; Awais, M.M. Early disease diagnosis for rice crop. arXiv 2020, arXiv:2004.04775. [Google Scholar]
- Kaur, P.; Harnal, S.; Gautam, V.; Singh, M.P.; Singh, S.P. An approach for characterization of infected area in tomato leaf disease based on deep learning and object detection technique. Eng. Appl. Artif. Intell. 2022, 115, 105210. [Google Scholar] [CrossRef]
- Li, F.; Jiang, Z.; Zhou, S.; Deng, Y.; Bi, Y. Spilled load detection based on lightweight yolov4 trained with easily accessible synthetic dataset. Comput. Electr. Eng. 2022, 100, 107944. [Google Scholar] [CrossRef]
- Zhou, H.; Deng, J.; Cai, D.; Lv, X.; Wu, B.M. Effects of image dataset configuration on the accuracy of rice disease recognition based on convolution neural network. Front. Plant Sci. 2022, 13, 910878. [Google Scholar] [CrossRef]
- Sethy, P.K.; Barpanda, N.K.; Rath, A.K.; Behera, S.K. Rice false smut detection based on faster r-cnn. Indones. J. Electr. Eng. Comput. Sci. 2020, 19, 1590–1595. [Google Scholar] [CrossRef]
- Lin, T.-Y.; Dollár, P.; Girshick, R.; He, K.; Hariharan, B.; Belongie, S. Feature pyramid networks for object detection. In Proceedings of the IEEE Conference on Computer Vision and Pattern Recognition, Honolulu, HI, USA, 21–26 July 2017; pp. 2117–2125. [Google Scholar]
- He, K.; Zhang, X.; Ren, S.; Sun, J. Deep residual learning for image recognition. In Proceedings of the IEEE Conference on Computer Vision and Pattern Recognition, Las Vegas, NV, USA, 27–30 June 2016; pp. 770–778. [Google Scholar]
- Gao, S.H.; Cheng, M.M.; Zhao, K.; Zhang, X.Y.; Yang, M.H.; Torr, P. Res2net: A new multi-scale backbone architecture. IEEE Trans. Pattern Anal. Mach. Intell. 2019, 43, 652–662. [Google Scholar] [CrossRef]
- Zoph, B.; Cubuk, E.D.; Ghiasi, G.; Lin, T.-Y.; Shlens, J.; Le, Q.V. Learning data augmentation strategies for object detection. In European Conference on Computer Vision; Springer: Berlin/Heidelberg, Germany, 2020; pp. 566–583. [Google Scholar]
- Wang, Z.; Li, C.; Lin, P.; Rao, M.; Nie, Y.; Song, W.; Qiu, Q.; Li, Y.; Yan, P.; Strachan, J.P. In situ training of feed-forward and recurrent convolutional memristor networks. Nat. Mach. Intell. 2019, 1, 434–442. [Google Scholar] [CrossRef]
- Hamuda, E.; Mc Ginley, B.; Glavin, M.; Jones, E. Improved image processing-based crop detection using kalman filtering and the hungarian algorithm. Comput. Electron. Agric. 2018, 148, 37–44. [Google Scholar] [CrossRef]
- Kai, C.; Jiaqi, W.; Jiangmiao, P.; Yuhang, C.; Yu, X.; Xiaoxiao, L.; Shuyang, S.; Wansen, F.; Ziwei, L.; Jiarui, X.; et al. MMDetection: OpenMMLab detection toolbox and benchmark. arXiv 2019, arXiv:1906.07155. [Google Scholar]
- Qi, L.; Zhang, T.; Zeng, J. Analysis of the occurrence and control of diseases in five major rice-producing areas in China in recent years. China Plant Prot. 2021, 41, 37–42. [Google Scholar]
- Chen, L.; Yuan, Y. An image dataset for field crop disease identification. China Sci. Data 2019, 4, 85–91. [Google Scholar]
- Jiang, Y.; Gong, X.; Liu, D.; Cheng, Y.; Fang, C.; Shen, X.; Yang, J.; Zhou, P.; Wang, Z. Enlightengan: Deep light enhancement without paired supervision. IEEE Trans. Image Process. 2021, 30, 2340–2349. [Google Scholar] [CrossRef]
- Hu, W.; Wu, X.; Li, B.; Xu, T.; Yao, W. Single sample image generation of industrial defect samples based on self-attention ConSinGAN. J. South-Cent. Minzu Univ. 2022, 41, 356–364. [Google Scholar]
- Kong, J.; Wang, H.; Yang, C.; Jin, X.; Zuo, M.; Zhang, X. A spatial feature-enhanced attention neural network with high-order pooling representation for application in pest and disease recognition. Agriculture 2022, 12, 500. [Google Scholar] [CrossRef]
- Duarte, L.J.; Pinheiro, A.P.; Ferreira, D.O. A real-time method to estimate the operational condition of distribution transformers. Energies 2022, 15, 8716. [Google Scholar] [CrossRef]
- Jiang, F.; Zhu, Q.; Tian, T. An ensemble interval prediction model with change point detection and interval perturbation-based adjustment strategy: A case study of air quality. Expert Syst. Appl. 2023, 222, 119823. [Google Scholar] [CrossRef]
- Zhu, Q.; Jiang, F.; Li, C. Time-varying interval prediction and decision-making for short-term wind power using convolutional gated recurrent unit and multi-objective elephant clan optimization. Energy 2023, 271, 127006. [Google Scholar] [CrossRef]
- Jiang, F.; Zhu, Q.; Yang, J.; Chen, G.; Tian, T. Clustering-based interval prediction of electric load using multi-objective pathfinder algorithm and elman neural network. Appl. Soft Comput. 2022, 129, 109602. [Google Scholar] [CrossRef]
- Krichen, M.; Mihoub, A.; Alzahrani, M.Y.; Adoni, W.Y.H.; Nahhal, T. Are formal methods applicable to machine learning and artificial intelligence? In Proceedings of the 2022 2nd International Conference of Smart Systems and Emerging Technologies (SMARTTECH), Riyadh, Saudi Arabia, 9–11 May 2022; pp. 48–53. [Google Scholar]
- Raman, R.; Gupta, N.; Jeppu, Y. Framework for formal verification of machine learning based complex system-of-systems. Insight 2023, 26, 91–102. [Google Scholar] [CrossRef]












| Category | Size | Quantity |
|---|---|---|
| blast | 800 | 3000 × 2000 |
| brown spot | 800 | 3000 × 2000 |
| sheath blight | 800 | 3000 × 2000 |
| Parameter | Value | Parameter | Value |
|---|---|---|---|
| Learning Rate | weight decay | ||
| Batch Size | 2 | Epoch | 50 |
| Model | Backbone | AP | Params | FPS | |||||
|---|---|---|---|---|---|---|---|---|---|
| SSD | SSDVGG | 58.4 | 87.8 | 72.7 | 33.2 | 53.8 | 65.7 | 18 M | 28.8 |
| Faster-RCNN | ResNet-50 | 62.0 | 90.1 | 77.8 | 32.4 | 57.3 | 68.0 | 31 M | 21.8 |
| Mask-RCNN | ResNet-50 | 61.2 | 90.4 | 75.2 | 33.4 | 57.3 | 63.1 | 33 M | 16.6 |
| DETR-DC5 | ResNet-50 | 59.1 | 90.0 | 73.5 | 31.9 | 51.8 | 66.4 | 31 M | 20.0 |
| Deformable DETR | Transformer | 63.4 | 92.6 | 79.3 | 34.5 | 60.3 | 70.1 | 30 M | 20.7 |
| YOLOv3 | DarkNet-53 | 54.2 | 89.3 | 70.7 | 34.9 | 52.9 | 65.1 | 47 M | 29.4 |
| DHLC-DETR | Res2Net-50-DHLCFPN | 76.4 | 93.5 | 84.4 | 41.4 | 65.2 | 75.2 | 46 M | 24.4 |
| Framework | Backbone | AP | |||
|---|---|---|---|---|---|
| DETR | ResNet50 | 59.1 | 31.9 | 51.8 | 66.4 |
| ResNet50-FPN | 65.8 | 33.8 | 53.6 | 68.3 | |
| ResNet50-DHLC-FPN | 73.9 | 38.5 | 60.1 | 72.8 | |
| Res2Net50 | 60.3 | 33.0 | 52 | 68.1 | |
| Res2Net50-FPN | 67.4 | 39.8 | 58.8 | 71.3 | |
| Res2Net50-DHLC-FPN | 76.4 | 41.1 | 65.2 | 75.2 |
| Models | P | R | AP | FPS |
|---|---|---|---|---|
| w/o FPN | 90.23% | 88.29% | 60.3 | 22.7 |
| w/o DHLC-FPN | 94.78% | 90.61% | 65.8 | 21.8 |
| Proposed model | 97.44% | 93.69% | 76.4 | 24.4 |
Disclaimer/Publisher’s Note: The statements, opinions and data contained in all publications are solely those of the individual author(s) and contributor(s) and not of MDPI and/or the editor(s). MDPI and/or the editor(s) disclaim responsibility for any injury to people or property resulting from any ideas, methods, instructions or products referred to in the content. |
© 2023 by the authors. Licensee MDPI, Basel, Switzerland. This article is an open access article distributed under the terms and conditions of the Creative Commons Attribution (CC BY) license (https://creativecommons.org/licenses/by/4.0/).
Share and Cite
Yang, H.; Deng, X.; Shen, H.; Lei, Q.; Zhang, S.; Liu, N. Disease Detection and Identification of Rice Leaf Based on Improved Detection Transformer. Agriculture 2023, 13, 1361. https://doi.org/10.3390/agriculture13071361
Yang H, Deng X, Shen H, Lei Q, Zhang S, Liu N. Disease Detection and Identification of Rice Leaf Based on Improved Detection Transformer. Agriculture. 2023; 13(7):1361. https://doi.org/10.3390/agriculture13071361
Chicago/Turabian StyleYang, Hua, Xingquan Deng, Hao Shen, Qingfeng Lei, Shuxiang Zhang, and Neng Liu. 2023. "Disease Detection and Identification of Rice Leaf Based on Improved Detection Transformer" Agriculture 13, no. 7: 1361. https://doi.org/10.3390/agriculture13071361
APA StyleYang, H., Deng, X., Shen, H., Lei, Q., Zhang, S., & Liu, N. (2023). Disease Detection and Identification of Rice Leaf Based on Improved Detection Transformer. Agriculture, 13(7), 1361. https://doi.org/10.3390/agriculture13071361
