Analysis and Testing of Rigid–Flexible Coupling Collision Harvesting Processes in Blueberry Plants
Abstract
:1. Introduction
2. Materials and Methods
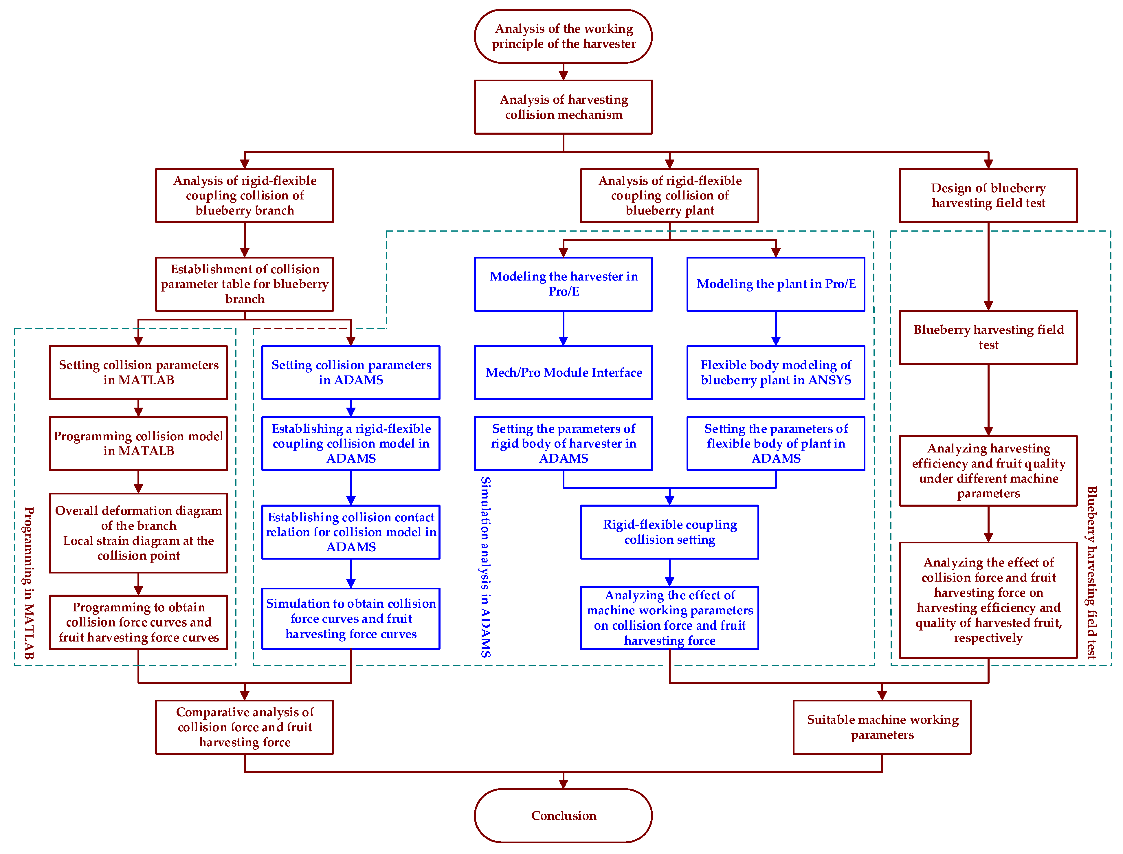
2.1. Overview of the Research
2.2. Rigid–Flexible Coupling Collision Harvesting Mechanism
2.2.1. Structure and Working Principle of the Blueberry Harvester
2.2.2. Mechanistic Analysis of Rigid–Flexible Coupling Collision Harvesting
2.3. Modelling of the Rigid–Flexible Coupling Collision Force
2.3.1. Modelling of the Normal Collision Force
2.3.2. Modelling of the Tangential Collision Force
2.3.3. Vector Analysis of the Collision Force
2.4. Simulation Setup of Harvesting Collision and Harvesting Test Design of Blueberry
2.4.1. Simulation Setup for Single-Point Collision of Blueberry Branch under MATLAB
2.4.2. Simulation Setup for Single-Point Collision of Blueberry Branch under ADAMS
2.4.3. Simulation Setup for Multi-Point Collision of Blueberry Plant
2.4.4. Design of Blueberry Harvesting Field Test
3. Results and Discussion
3.1. Simulation Analysis of Single-Point Collision of Blueberry Branch
3.1.1. Numerical Simulation by MATLAB to Analyze Single-Point Collision
3.1.2. Rigid–Flexible Coupling by ADAMS to Analyze Single-Point Collision
3.2. Analysis of Multi-Point Collision of Blueberry Plants and Harvesting Field Test
3.2.1. Multi-Point Collision Analysis with Rigid–Flexible Coupling under ADAMS
3.2.2. Analysis of Blueberry Harvesting Field Test
4. Conclusions
Author Contributions
Funding
Institutional Review Board Statement
Informed Consent Statement
Data Availability Statement
Acknowledgments
Conflicts of Interest
References
- Bao, Y.D.; Guo, Y.L.; Guo, S. Research Progress of Harvest Technology and Machinery of Blueberry. Energy Conserv. Technol. 2014, 32, 228–230, (In Chinese with English Abstract). [Google Scholar]
- Zhang, L.W.; Wang, H.B.; Li, S.; Wang, F.H. Calibration of Discrete Element Model Parameters for Blueberry Based on Response Surface Methodology. J. Shenyang Agric. Univ. 2020, 51, 540–548, (In Chinese with English Abstract). [Google Scholar]
- Bao, Y.D.; Li, Z.P.; Guo, Y.L.; Wang, H.B. Effects of vibrating based picking machine on blueberry fruit harvest. J. Hunan Agric. Univ. (Nat. Sci.) 2014, 40, 96–100, (In Chinese with English Abstract). [Google Scholar]
- Huo, Q.; Li, Z.P.; Zhou, J. Design and Bond Grapha Modeling of Blueberry Harvesters Braking System. Dev. Innov. Mach. Electr. Prod. 2012, 25, 96–98, (In Chinese with English Abstract). [Google Scholar]
- He, P.Z.; Zhu, H.; Guo, Y.L.; Bao, Y.D.; He, L.L. Simulation of Blueberry Picking Institution Based on ADAMS. Mod. Sci. Instrum. 2012, 29, 36–38+42, (In Chinese with English Abstract). [Google Scholar]
- Kong, D.G.; Liu, W.; Huo, J.W.; Zhao, Y.C. Test and analysis on variation of blueberry binding force during mature period. J. Northeast Agric. Univ. 2014, 45, 99–106, (In Chinese with English Abstract). [Google Scholar]
- Shi, L.; Fan, J.C.; Qiao, H. Design and Simulation of Blueberry Picking Mechanism Based on the ADAMS. Mech. Res. Appl. 2015, 28, 158–160, (In Chinese with English Abstract). [Google Scholar]
- Yang, Q.Y.; Zhao, Y.L.; Feng, Y.B. Simulation of Blueberry Picking Mechanism Dynamics Performance Based on ADAMS. Packag. Food Mach. 2014, 32, 28–31+66, (In Chinese with English Abstract). [Google Scholar]
- Du, X.Q.; Li, S.T.; He, L.Y.I. Optimal design and experiment on vibratory fruit harvesting mechanism with three-dimensional excitation. Trans. Chin. Soc. Agric. Eng. 2017, 33, 48–55, (In Chinese with English Abstract). [Google Scholar]
- Wu, Y.; Yang, J.; Wang, Q.; Jiang, N.I. Effects of storage time and temperature on quality of blueberry anthocyanin microencapsules. Trans. Chin. Soc. Agric. Eng. 2017, 33, 301–308, (In Chinese with English Abstract). [Google Scholar]
- Li, R.; Fu, L.S. Nondestructive measurement of firmness and sugar content of blueberries based on hyperspectral imaging. Trans. Chin. Soc. Agric. Eng. 2017, 33, 362–366, (In Chinese with English Abstract). [Google Scholar]
- Vanessa, C.; Amadeo, G.-V.; José, L.M.I. Influence of genotype, cultivation system and irrigation regime on antioxidant capacity and selected phenolics of blueberries (Vaccinium corymbosum L.). Food Chem. 2016, 202, 276–283. [Google Scholar]
- Liu, Z.L.; Wang, C.Y.; Wei, T.P.; Lv, M.L. The Research of Fruit Trees Dynamic Characteristics with Impact Vibration. J. Xinjiang Univ. (Nat. Sci. Ed.) 2016, 33, 495–499, (In Chinese with English Abstract). [Google Scholar]
- Wei, T.P.; Wang, C.Y.; Min, L.; Zhang, M.M. Study on dynamic characteristics of impact vibration of Malus crabapple. Jiangsu Agric. Sci. 2016, 44, 390–393, (In Chinese with English Abstract). [Google Scholar]
- Xu, S.M.; He, L.; Ma, S.S.; Li, J.R.; Wang, J. Relationship between impact characteristics of peach and bruise. Acta Agric. Zhejiangensis 2006, 18, 106–109, (In Chinese with English Abstract). [Google Scholar]
- Li, X.Y.; Wang, W. The Research on Mathematical Model of Apple Impact Response. Trans. Chin. Soc. Agric. Eng. 1996, 12, 208–211, (In Chinese with English Abstract). [Google Scholar]
- Liu, J.Z.; Bai, X.X.; Li, P.P.; Mao, H.P. Complex Collision Model in Highvelocity Gripping of Fruit. Trans. Chin. Soc. Agric. Mach. 2014, 45, 49–54+172, (In Chinese with English Abstract). [Google Scholar]
- Hossein, B.; Ebrahim, A. Dynamic Properties of Golden Delicious and Red Delicious Apple under Normal Contact Force Models. J. Texture Stud. 2013, 44, 409–417. [Google Scholar]
- Ebrahim, A.; Hamid, R.G.; Morteza, S.; Mohammad, M.; Saeed, Z.N.; Mier, M.E. Dynamic Modeling of Peach Fruit During Normal Impact. J. Food Process Eng. 2012, 35, 483–504. [Google Scholar]
- Chen, K.; Zhang, G.J.; Wang, H.S.; Wu, R.; Zheng, H.M.; Chen, S.H. Numerical and Experimental Investigations on Dynamic Response of Hydraulic Cylinder with 3D Spatial Joints considering Radial and Axial Clearances. Shock Vib. 2019, 2019, 1204328. [Google Scholar] [CrossRef]
- Dubowsky, S.; Freudenstein, F. Dynamic Analysis of Mechanical Systems with Clearance, Part1: Formation of Dynamic Model. J. Eng. Ind. 1971, 93, 305–309. [Google Scholar] [CrossRef]
- Dubowsky, S.; Freudenstein, F. Dynamic Analysis of Mechanical Systems with Clearance, Part2: Dynamic Response. J. Eng. Ind. 1971, 93, 310–316. [Google Scholar] [CrossRef]
- Funabashi, H.; Ogawa, K.; Horie, M.; Iida, H. A dynamic analysis of the plane crank-and-rocker mechanisms with clearances. Bull. JSME 1980, 23, 446–452. [Google Scholar] [CrossRef]
- Mansour, W.M.; Townsend, M.A. Impact spectra and intensities for high-velocity mechanisms. ASME J. Eng. Ind. Ser. B 1975, 97, 347–358. [Google Scholar] [CrossRef]
- Townsend, M.A.; Mansour, W.A. A Pendulating Model for Mechanisms With Clearances in the Revolutes. ASME J. Eng. Ind. Ser. B 1975, 97, 354–358. [Google Scholar] [CrossRef]
- Earles, S.W.E.; Wu, C.L.S. Motion analysis of a rigid-link mechanism with clearance at a bearing using Lagrangian mechanics and digital computation. In Conference on Mechanisms; IME: London, UK, 1972. [Google Scholar]
- Wang, J.W.; Wang, H.B.; Li, Z.P.; Xue, W.; Cao, G.X. Design and Analysis of Grooved Cam Transmission Device of Vibrating Blueberry Picking Machine. J. Northeast For. Univ. 2017, 45, 88–93, (In Chinese with English Abstract). [Google Scholar]
- Guo, Y.L.; Bao, Y.D.; He, P.Z.; Wang, H.B. Design and experiment of hand-push lowbush blueberry picking machine. Trans. Chin. Soc. Agric. Eng. 2012, 28, 40–45, (In Chinese with English Abstract). [Google Scholar]
- Li, Z.P.; Zhao, D.J.; Guo, Y.L. Axial Damped Free Vibration Simulation of Blueberry Branches Based on Matlab. For. Eng. 2013, 29, 53–55+73, (In Chinese with English Abstract). [Google Scholar]
- Ahmadizadeh, M.; Shafei, A.M.; Fooladi, M. A Recursive Algorithm for Dynamics of Multiple Frictionless Impact-Contacts in Open-Loop Robotic Mechanisms. Mech. Mach. Theory 2020, 146, 103745. [Google Scholar] [CrossRef]
- Muvengei, O.; Kihiu, J.; Ikua, B. Effects of input speed on the dynamic response of planar multi-body systems with differently located frictionless revolute clearance joints. Int. J. Mech. Mechatron. Eng. 2011, 5, 458–467. [Google Scholar]
- Muvengei, O.; Kihiu, J.; Ikua, B. Computational Implementation of LuGre Friction Law in a Revolute Joint with Clearance. In Proceedings of the Sustainable Research and Innovation Conference, African Institute for Capacity Development, Juja, Kenya, 18 May 2012. [Google Scholar]
- Muvengei, O.; Kihiu, J.; Ikua, B. Dynamic analysis of planar multi-body systems with LuGre friction at differently located revolute clearance joints. Multibody Syst. Dyn. 2012, 28, 369–393. [Google Scholar] [CrossRef]
- Zheng, E.L.; Zhu, R.; Zhu, S.H.; Lu, X.J. A study on dynamics of flexible multi-link mechanism including joints with clearance and lubrication for ultra-precision presses. Nonlinear Dyn. 2016, 83, 137–159, (In Chinese with English Abstract). [Google Scholar] [CrossRef]
- Ma, S.C.; Manoj, K.; Han, F.; Sun, D.Z.; Zhang, Q. Air Suspension-based Catching Mechanism for Mechanical Harvesting of Apples. IFAC PapersOnLine 2016, 49, 353–358. [Google Scholar] [CrossRef]
- Castro-Garcia, S.; Sola-Guirado, R.R.; Gil-Ribes, J.A. Vibration analysis of the fruit detachment process in late-season ‘Valencia’ orange with canopy shaker technology. Biosyst. Eng. 2018, 170, 130–137. [Google Scholar] [CrossRef]
- Xie, Z.W.; Wu, X.Y. Collision simulation analysis based on ADAMS. In Proceedings of the Third China CAE Engineering Analysis Technology Annual Conference Cum, Dalian, China, 28 July 2007. [Google Scholar]
- Xu, L.Z.; Li, Y.M. Finite element analysis on damage of rice kernel impacting on spike tooth. Trans. Chin. Soc. Agric. Eng. 2011, 27, 27–32, (In Chinese with English Abstract). [Google Scholar]
- Qi, Y.F.; Xu, H.D.; Wang, L.H. Frictional Impact Dynamics Model of Threshing Process between Flexible Teeth and Grains. J. Jilin Univ. (Eng. Technol. Ed.) 2011, 27, 19–22, (In Chinese with English Abstract). [Google Scholar]
- Qian, Z.J.; Jin, C.C.; Yuan, W.S.; Nin, Y.L.; Zhang, G.S. Comparative Study on Dynamic Modulus of Elasticity of Wood Using Four Different Methods. For. Eng. 2021, 51, 1121–1130, (In Chinese with English Abstract). [Google Scholar]
- Wang, Z.; Gu, L.L.; Gao, Z.Z.; Liu, B.; Wang, Y.L. Experimental Study on Poisson’s Ratio of Lumber by Dynamic Testing. Sci. Silvae Sin. 2015, 51, 102–107, (In Chinese with English Abstract). [Google Scholar]
- Wang, H.; Wang, W. The Frictional Self-excited Vibration of Machine Tool. J. Yantai Univ. (Nat. Sci. Eng. Ed.) 1997, 10, 59–65, (In Chinese with English Abstract). [Google Scholar]
- Wang, R.L.; Bai, X.H.; Qin, J.W. The Single Factor Experimental Design and Analysis of Agricultural Machinery. Agric. Sci. Technol. Equip. 2014, 9, 26–28+31, (In Chinese with English Abstract). [Google Scholar]

























| Sequence Number of Equations | Explanation of the Equations |
|---|---|
| 1 | Orthogonal decomposition and classification expressions for the collision force |
| 5 | Equation of the normal collision force at the collision point |
| 6 | Equation for the normal deformation of the blueberry branch at the collision point |
| 7 | Equation of the equivalent radius of curvature at the collision point of the blueberry branch |
| 8 | Equation of the equivalent elasticity modulus at the collision point of the blueberry branch |
| 9 | Equation for the equivalent damping coefficients of the normal collision force of the blueberry branch |
| 10 | Equation for the energy hysteresis damping factor in the collision process |
| 11 | Equation for tangential collision force at the collision point |
| 12 | Equation of friction coefficient for the tangential collision force at the collision point |
| 13 | Equation for the vector decomposition of the collision force of the blueberry branch |
| Sequence Number | Parameter | Parameter Name | Unit | Parameter Name | Literature Resources | Notes |
|---|---|---|---|---|---|---|
| 1 | Radius of curvature of the branch | (mm) | 5 | Measured in the blueberry field | ||
| 2 | Branch length | (mm) | 400 | Measured in the blueberry field | ||
| 3 | Elasticity modulus of branch | (MPa) | 690 | [40] | ||
| 4 | Poisson’s ratio of branch | 0.3 | [2] | |||
| 5 | Velocity of branch before collision | (m/s) | 0 | |||
| 6 | Density of branch | (kg/m3) | 0.9 × 103 | Measured in the test | ||
| 7 | Damping ratio of branch | 0.1 | [41] | |||
| 8 | Location of branch collision point | (mm) | 200 | Midpoint of the branch | ||
| 9 | Position of fruit growth on the branch | (mm) | 400 | End of the branch | ||
| 10 | Fruit mass | (g) | 2 | Measured in the test | ||
| 11 | Radius of curvature of the finger rows | (mm) | 15 | Mechanical parameters of the harvester | ||
| 12 | Length of the figure rows | (mm) | 600 | Mechanical parameters of the harvester | ||
| 13 | Spacing of finger rows | (mm) | 200 | Mechanical parameters of the harvester | ||
| 14 | n | Number of single-sided finger rows | (PCS) | 15 | Mechanical parameters of the harvester | |
| 15 | Density of the finger rows | Kg/m3 | 1.15 × 103 | Measured in the test | ||
| 16 | Elasticity modulus of the figure rows | (MPa) | 30 × 103 | [40] | ||
| 17 | Poisson’s ratio of the figure rows | 0.25 | [42] | |||
| 18 | Velocity of the figure rows before collision | (m/s) | 6 | |||
| 19 | Coefficient of static friction | 0.1 | [2] | |||
| 20 | Coefficient of sliding friction | 0.05 | [41] | |||
| 21 | Critical velocity at which static friction turns into sliding friction | (m/s) | 0.5 | [43] | ||
| 22 | Critical velocity at which kinematic friction turns into sliding friction | (m/s) | 1 | [43] | ||
| 23 | Maximum penetration depth at the collision point | (mm) | 0.05 | [38,39] | ||
| 24 | Collision recovery coefficient | 1 | [38,39] | |||
| 25 | Power exponent | 1.5 | Calculated from Equations (5)–(8) |
| Group Number | 1 | 2 | 3 | 4 | 5 | 6 |
|---|---|---|---|---|---|---|
| Rotational velocity (r/min) | 70 | 130 | 190 | 28 | 45 | 68 |
| Machine velocity (m/min) | 28 | 28 | 28 | 120 | 120 | 120 |
| Sequence Number | Output Rotational Velocity (r/min) | Machine Velocity (m/min) | Harvesting Efficiency (kg/min) | Harvesting Rate of Raw Fruit (%) | Harvesting Rate of Damaged Fruit (%) |
|---|---|---|---|---|---|
| 1 | 70 | 28 | 3.5 | 3.3 | 3.7 |
| 2 | 130 | 28 | 4.2 | 4.8 | 4.2 |
| 3 | 190 | 28 | 4.9 | 5.4 | 4.7 |
| 4 | 120 | 28 | 3.9 | 4.6 | 4.1 |
| 5 | 120 | 45 | 5.1 | 2.9 | 3.6 |
| 6 | 120 | 68 | 4.8 | 2.6 | 3.4 |
Publisher’s Note: MDPI stays neutral with regard to jurisdictional claims in published maps and institutional affiliations. |
© 2022 by the authors. Licensee MDPI, Basel, Switzerland. This article is an open access article distributed under the terms and conditions of the Creative Commons Attribution (CC BY) license (https://creativecommons.org/licenses/by/4.0/).
Share and Cite
Wang, H.; Lv, X.; Xiao, F.; Sun, L. Analysis and Testing of Rigid–Flexible Coupling Collision Harvesting Processes in Blueberry Plants. Agriculture 2022, 12, 1900. https://doi.org/10.3390/agriculture12111900
Wang H, Lv X, Xiao F, Sun L. Analysis and Testing of Rigid–Flexible Coupling Collision Harvesting Processes in Blueberry Plants. Agriculture. 2022; 12(11):1900. https://doi.org/10.3390/agriculture12111900
Chicago/Turabian StyleWang, Haibin, Xiaomeng Lv, Feng Xiao, and Liangliang Sun. 2022. "Analysis and Testing of Rigid–Flexible Coupling Collision Harvesting Processes in Blueberry Plants" Agriculture 12, no. 11: 1900. https://doi.org/10.3390/agriculture12111900
APA StyleWang, H., Lv, X., Xiao, F., & Sun, L. (2022). Analysis and Testing of Rigid–Flexible Coupling Collision Harvesting Processes in Blueberry Plants. Agriculture, 12(11), 1900. https://doi.org/10.3390/agriculture12111900

