Assessment of Factors Influencing Youth Involvement in Horticulture Agribusiness in Tanzania: A Case Study of Njombe Region
Abstract
1. Introduction
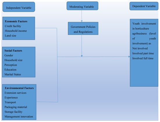
1.1. Conceptual Framework
1.2. Literature Review
2. Materials and Methods
2.1. Study Area
2.2. Data Generation
2.3. Data Analysis
2.3.1. Descriptive Statistics
2.3.2. Econometric Analysis
2.3.3. Dependent Variable
2.3.4. Independent Variables
2.3.5. Shapiro-Wilk Test
2.3.6. Kruskal-Wallis H Test
3. Results and Discussion
3.1. The Extent of Male and Female Youth Involvement in Horticulture Agribusiness
3.1.1. Factors Influencing Youth Involvement in Horticulture Agribusiness
3.1.2. Results of the Shapiro-Wilk Test
3.1.3. Postharvest Losses among Male and Female Youth Involved in Horticulture Agribusiness
3.1.4. Proportions of Crop Losses
3.1.5. Innovations Used to Reduce Post-Harvest Losses (PHLs) in Horticulture Agribusiness
4. Conclusions and Policy Implications
Author Contributions
Funding
Acknowledgments
Conflicts of Interest
References
- International Labour Organization Statistics (ILOSTAT). Tanzania’s Youth NEET Rate not in Employment or Training. Available online: https://ilostat.ilo.org/topics/employment/ (accessed on 27 April 2020).
- Tanzania National Bureau of Statistics. 2012 Population and Housing Census. Population Distribution by Administrative Areas; National Bureau of Statistics, Ministry of Finance: Dar es Salaam, Tanzania, 2013; Available online: https://www.nbs.go.tz/index.php/en/census-surveys/population-and-housing-census/162-2012-phc-population-distribution-by-administrative-areas (accessed on 28 April 2020).
- Ministry of Agriculture Livestock and Fisheries. National Strategy for Youth Involvement in Agriculture (NSYIA) 2016–2021; Ministry of Agriculture Livestock and Fisheries: Dar es Salaam, Tanzania, 2016. [Google Scholar]
- The United Republic of Tanzania, Ministry of Agriculture. Budget Speech, Ministry of Agriculture. 2019. Available online: https://www.kilimo.go.tz/index.php/en/resources/view/hotuba-ya-waziri-wa-kilimo-mheshimiwa-japhet-ngailonga-hasunga-mb-kuhusu-ma (accessed on 27 April 2020).
- Akpan, S.B.; Patrick, I.V.; James, S.U.; Agom, D.I. Determinants of Decision and Participation of Rural Youth In Agricultural Production: A case Study of Youth in Southern Region of Nigeria. Russ. J. Agric. Socio-Economic Sci. 2015, 7, 35–48. [Google Scholar] [CrossRef]
- Yami, M.; Feleke, S.; Abdoulaye, T.; Alene, A.D.; Bamba, Z.; Manyong, V. African rural youth engagement in agribusiness: Achievements, limitations, and lessons. Sustainability 2019, 11, 185. [Google Scholar] [CrossRef]
- United Republic of Tanzania (URT). Agricultural Sector Development Programme Phase II (ASDP II); Government Printer: Dar es Salaam, Tanzania, 2017. [Google Scholar]
- United Republic of Tanzania (URT). Tanzania Agriculture and Food Security Investment Plan(TAFSIP); Government Printer: Dar es Salaam, Tanzania, 2011. [Google Scholar]
- United Republic of Tanzania (URT) National Agricultural Policy; Government Printer: Dar es Salaam, Tanzania, 2013.
- Tanzania Horticulture Association (TAHA). Scoping Project: Tanzania’s Horticulture Industry Business Opportunities; Netherlands Enterprise Agency: Utrecht, The Netherlands, 2018. [Google Scholar]
- The United Republic of Tanzania (URT), Ministry of Agriculture. Budget Speech, Ministry of Agriculture. 2018. Available online: https://www.kilimo.go.tz/index.php/en/resources/view/hotuba-ya-mheshimiwa-waziri-wa-kilimo-mhe.-eng.-dkt.-charles-j.-tizeba-mb-k (accessed on 27 April 2020).
- Horticultural Deveopment Council of Tanzania (HODECT) Tanzania Horticultural Development Strategy 2012–2021; Government Printer: Dar es Salaam, Tanzania, 2010.
- Kitinoja, L.; Saran, S.; Roy, S.K.; Kader, A.A. Postharvest technology for developing countries: Challenges and opportunities in research, outreach and advocacy. J. Sci. Food Agric. 2011, 91, 597–603. [Google Scholar] [CrossRef]
- FAO. Global Food Losses and Food Waste—Extent, Causes and Prevention; Food and Agriculture Organization of the United Nations: Rome, Italy, 2011. [Google Scholar]
- Zakaria, M.; Rehema, E.; Mariam, M.; Mtunguja, K. Assessment of Orange Losses and Existence of Post-Harvest Methods (PHM) Along the Coast Belt of Tanzania. J. Biol. Agric. Healthc. 2014, 4, 14–21. [Google Scholar]
- AGRA. Africa Agriculture Status Report: Climate Change and Smallholder Agriculture in Sub-Saharan Africa; Alliance for Green Revolution Africa (AGRA): Nairobi, Kenya, 2014; ISBN 978-92-990054-4-6. [Google Scholar]
- Hodges, R.J.; Buzby, J.C.; Bennett, B. Postharvest losses and waste in developed and less developed countries: Opportunities to improve resource use. J. Agric. Sci. 2011, 149, 37–45. [Google Scholar] [CrossRef]
- Kimaro, P.J. Determinants of Rural Youth ’ S Participation In Agricultural Activities: The Case of Kahe East Ward in Moshi Rural District, Tanzania. Int. J. Econ. Commer. Manag. 2015, III, 1–47. [Google Scholar]
- Nnadi, F.N.; Akwiwu, C.D. Determinants of Youths’ Participation in Rural Agriculture in Imo State, Nigeria. J. Appl. Sci. 2008, 8, 328–333. [Google Scholar] [CrossRef]
- Adekunle, O.; Adefalu, L.; Oladipo, F.; Adisa, R.; Fatoye, A. Constraints to Youths’ involvement in Agricultural Production in Kwara State, Nigeria. J. Agric. Ext. 2010, 13, 102–108. [Google Scholar] [CrossRef]
- Addo, J.K.; Osei, M.K.; Mochiah, M.B.; Bonsu, K.O.; Choi, H.S.; Kim, J.G. Assessment of Farmer Level Postharvest Losses along the Tomato Value Chain in Three Agro-Ecological Zones of Ghana. Int. J. Res. Agric. Food Sci. 2015, 2, 15–23. [Google Scholar]
- Kasso, M.; Bekele, A. Post-harvest loss and quality deterioration of horticultural crops in Dire Dawa Region, Ethiopia. J. Saudi Soc. Agric. Sci. 2018, 17, 88–96. [Google Scholar] [CrossRef]
- Naing, L.; Winn, T.; Rusli, B.N. Practical Issues in Calculating the Sample Size for Prevalence Studies. Arch. Orofac. Sci. 2006, 1, 9–14. [Google Scholar]
- Agresti, A. Analysis of Ordinal Categorical Data; Wiley Series in Probability and Statistics; John Wiley and Sons Inc.: Hoboken, NJ, USA, 2012; ISBN 9780470594001. [Google Scholar]
- Chang, L.Y.; Wang, H.W. Analysis of traffic injury severity: An application of non-parametric classification tree techniques. Accid. Anal. Prev. 2006, 38, 1019–1027. [Google Scholar] [CrossRef] [PubMed]
- Greene, W.H. Econometric Analysis, 5th ed.; Pearson Education, Inc.: Upper Saddle River, NJ, USA, 2003; ISBN 0130661899. [Google Scholar]
- Kaplan, S.; Prato, C.G. Risk factors associated with bus accident severity in the United States: A generalized ordered logit model. J. Safety Res. 2012, 43, 171–180. [Google Scholar] [CrossRef] [PubMed]
- Shapiro, S.S.; Wilk, M.B. An Analysis of Variance Test for Normality (Complete Samples). Biometrika 1965, 52, 591. [Google Scholar] [CrossRef]
- Kruskal, W.H.; Wallis, W.A. Use of Ranks in One-Criterion Variance Analysis. J. Am. Stat. Assoc. 1952, 47, 583–621. [Google Scholar] [CrossRef]
- Etim, N.A.; Udoh, E.J. Willingness of Youths to Participate in Agricultural Activities: Implication for Poverty Reduction. Am. J. Soc. Sci. 2018, 6, 1–5. [Google Scholar]
- Cheteni, P. Youth Participation in Agriculture in the Nkonkobe District Municipality, South Africa. J. Hum. Ecol. 2016, 55, 207–213. [Google Scholar] [CrossRef]
- Lawal, A.M.; Omotesho, O.A.; Falola, A. Technical efficiency of youth participation in agriculture: A case study of the youth in agriculture programme in Ondo state, South Western Nigeria. Niger. J. Agric. Food Environ. 2009, 5, 20–26. [Google Scholar]
- Diao, X.; Magalhaes, E.; Mcmillan, M. Understanding the Role of Rural Non-Farm Enterprises in Africa’s Economic Transformation: Evidence from Tanzania. J. Dev. Stud. 2018, 54, 833–855. [Google Scholar] [CrossRef]
- Adejo, P.; Okwu, J.; Okwoche, V. Assessment of Post-harvest Management Information Needs of Yam Farmers in Kogi State, Nigeria. Int. J. Agric. Sci. Res. Technol. Ext. Educ. Syst. 2015, 5, 35–43. [Google Scholar]
- Boserup, E.; Tan, S.F.; Toulmin, C.; Kanji, N. Woman’s Role in Economic Development; Routledge: Abingdon, UK, 2013; ISBN 9781315065892. [Google Scholar]
- Dolan, C.S.; Sutherland, K. Gender and Employment in the Kenya Horticulture Value Chain (Globalisation and Poverty Discussion Paper 8); Institute of Development Studies, Sussex University: Brighton, UK, 2002. [Google Scholar]
- Bullock, R.; Gyau, A.; Mithoefer, D.; Swisher, M. Contracting and gender equity in Tanzania: Using a value chain approach to understand the role of gender in organic spice certification. Renew. Agric. Food Syst. 2018, 33, 60–72. [Google Scholar] [CrossRef]
- Magagula, B.; Tsvakirai, C.Z. Youth perceptions of agriculture: Influence of cognitive processes on participation in agripreneurship. Dev. Pract. 2020, 30, 234–243. [Google Scholar] [CrossRef]
- Odebode, S.O.; Aboderin, O.S.; Aboderin, O.O. Gender Assessment of Watermelon Production among Farmers in Ibarapa Area of Oyo State. Int. J. Gend. Women’s Stud. 2018, 6, 100–110. [Google Scholar] [CrossRef]





| Variable | N | Expected Sign | Mean | SD |
|---|---|---|---|---|
| Gender (male = 0, female = 1) | 576 | − | 0.405 | 0.491 |
| Marital status (married = 1, unmarried = 0) | 576 | + | 0.746 | 0.435 |
| Education: Primary education (yes = 1, no = 0) | 576 | − | 0.635 | 0.482 |
| Education: Form IV and above (yes = 1, no = 0) | 576 | + | 0.215 | 0.41 |
| Household size (number of members) | 576 | + | 4.66 | 1.64 |
| Access to extension services (yes = 1, no = 0) | 576 | + | 0.22 | 0.411 |
| Experience in farming (years) | 576 | + | 0.741 | 0.438 |
| Land size (acres) | 572 | − | 1.089 | 1.050 |
| Household income from horticulture (TZS) | 388 | + | 1,801,268 | 3,292,559 |
| Management innovation (yes = 1, no = 0) | 576 | + | 0.314 | 0.465 |
| Access to credit (yes = 1, no = 0) | 576 | + | 0.357 | 0.479 |
| Good perception of horticulture for agribusiness (1 = yes, 0 = poor) | 576 | + | 0.747 | 0.434 |
| Improved packaging (yes = 1, no = 0) | 576 | + | 0.212 | 0.409 |
| Improved storage facilities (yes = 1, no = 0) | 576 | + | 0.227 | 0.4353 |
| Improved transport facility (yes = 1, no = 0) | 576 | + | 0.272 | 0.445 |
| Gender | N | Mean | SD |
|---|---|---|---|
| Male | 343 | 0.41 | 0.49 |
| Female | 233 | 0.36 | 0.48 |
| Variable Name | Odds Ratio | Std. Error | z | p > z |
|---|---|---|---|---|
| Education: Primary education | 9.712 *** | 3.601 | 6.13 | 0.000 |
| Education: Form IV and above | 2.022 * | 0.791 | 1.8 | 0.072 |
| Marital status (married) | 0.933 | 0.274 | −0.24 | 0.814 |
| Gender female | 0.523 ** | 0.138 | −2.46 | 0.014 |
| Land size | 0.786 * | 0.099 | −1.91 | 0.057 |
| Access to extension services | 0.942 | 0.302 | −0.19 | 0.852 |
| Experience in farming | 0.997 | 0.28 | −0.01 | 0.991 |
| Household size | 1.069 | 0.083 | 0.86 | 0.392 |
| Management innovation | 8.883 *** | 3.225 | 6.02 | 0.000 |
| Access to credit | 1.617 * | 0.449 | 1.73 | 0.083 |
| Good perception of horticulture for agribusiness | 5.289 *** | 1.674 | 5.26 | 0.000 |
| Household income from horticulture | 1.103 | 0.111 | 0.98 | 0.33 |
| Improved packaging | 2.701 *** | 0.985 | 2.73 | 0.006 |
| Improved storage facility | 0.877 | 0.266 | −0.43 | 0.666 |
| Improved transport | 1.514 | 0.55 | 1.14 | 0.254 |
| Variable | N | W | V | z | Prob > z |
|---|---|---|---|---|---|
| Household size | 576 | 0.9832 | 6.419 | 4.498 | 0.000 |
| Land size | 572 | 0.85982 | 53.24 | 9.612 | 0.000 |
| Experience in horticulture agribusiness | 576 | 0.99548 | 1.728 | 1.324 | 0.093 |
| Household income from horticulture | 388 | 0.99064 | 2.508 | 2.185 | 0.014 |
| Observation | Rank Sum | |
|---|---|---|
| Male | 207 | 41,422.5 |
| Female | 163 | 27,212.5 |
| Chi-squared = 8.766 (1 d.f) | ||
| Probability = 0.0031 * | ||
| Chi-square with ties = 8.7 (1 d. f) | ||
| Probability = 0.0031 * |
© 2020 by the authors. Licensee MDPI, Basel, Switzerland. This article is an open access article distributed under the terms and conditions of the Creative Commons Attribution (CC BY) license (http://creativecommons.org/licenses/by/4.0/).
Share and Cite
Ng’atigwa, A.A.; Hepelwa, A.; Yami, M.; Manyong, V. Assessment of Factors Influencing Youth Involvement in Horticulture Agribusiness in Tanzania: A Case Study of Njombe Region. Agriculture 2020, 10, 287. https://doi.org/10.3390/agriculture10070287
Ng’atigwa AA, Hepelwa A, Yami M, Manyong V. Assessment of Factors Influencing Youth Involvement in Horticulture Agribusiness in Tanzania: A Case Study of Njombe Region. Agriculture. 2020; 10(7):287. https://doi.org/10.3390/agriculture10070287
Chicago/Turabian StyleNg’atigwa, Adella Albert, Aloyce Hepelwa, Mastewal Yami, and Victor Manyong. 2020. "Assessment of Factors Influencing Youth Involvement in Horticulture Agribusiness in Tanzania: A Case Study of Njombe Region" Agriculture 10, no. 7: 287. https://doi.org/10.3390/agriculture10070287
APA StyleNg’atigwa, A. A., Hepelwa, A., Yami, M., & Manyong, V. (2020). Assessment of Factors Influencing Youth Involvement in Horticulture Agribusiness in Tanzania: A Case Study of Njombe Region. Agriculture, 10(7), 287. https://doi.org/10.3390/agriculture10070287

