Endometriosis and Infertility: Gynecological Examination Practical Guide
Abstract
1. Introduction
2. Endometriosis and Infertility
3. Clinical Symptoms and Examination
- dyschezia;
- dyspareunia;
- dysmenorrhea;
- menorrhagia;
- chronic pelvic pain;
- dysuria;
- other cyclical pain (such as scapulalgy or sciatalgy).
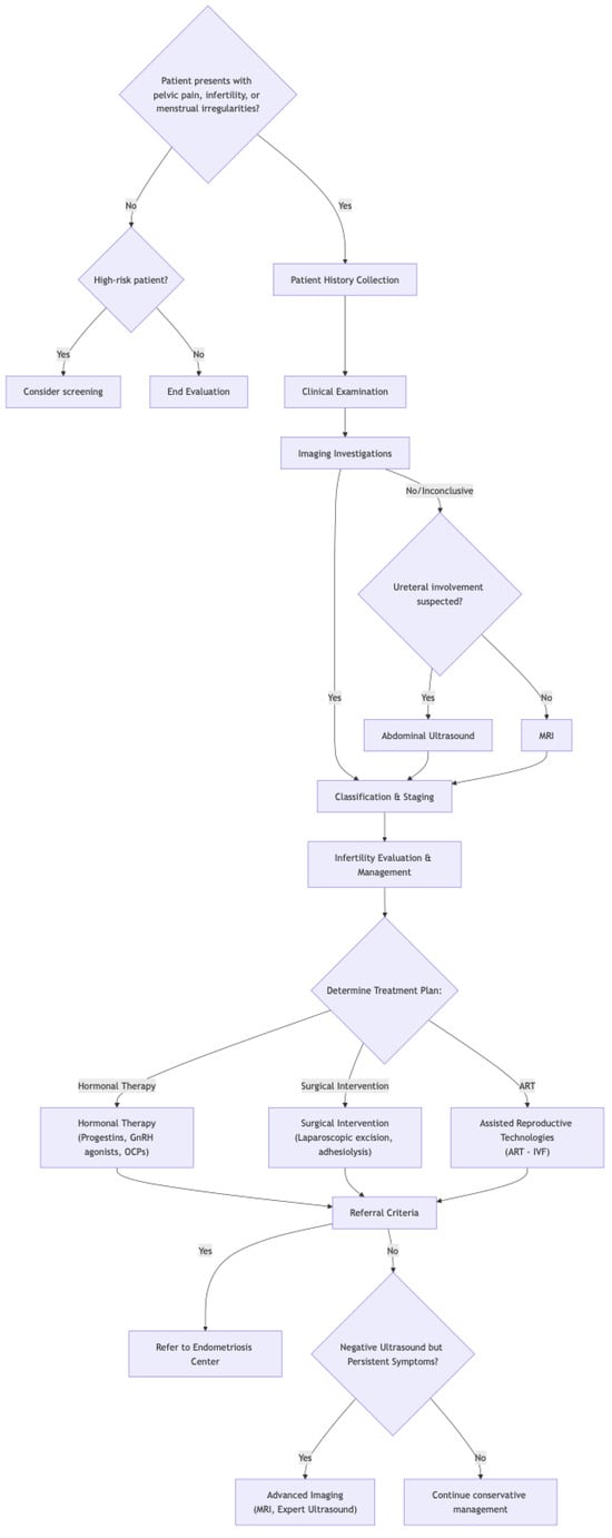
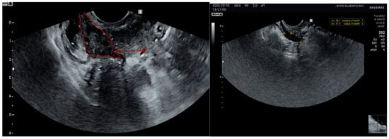
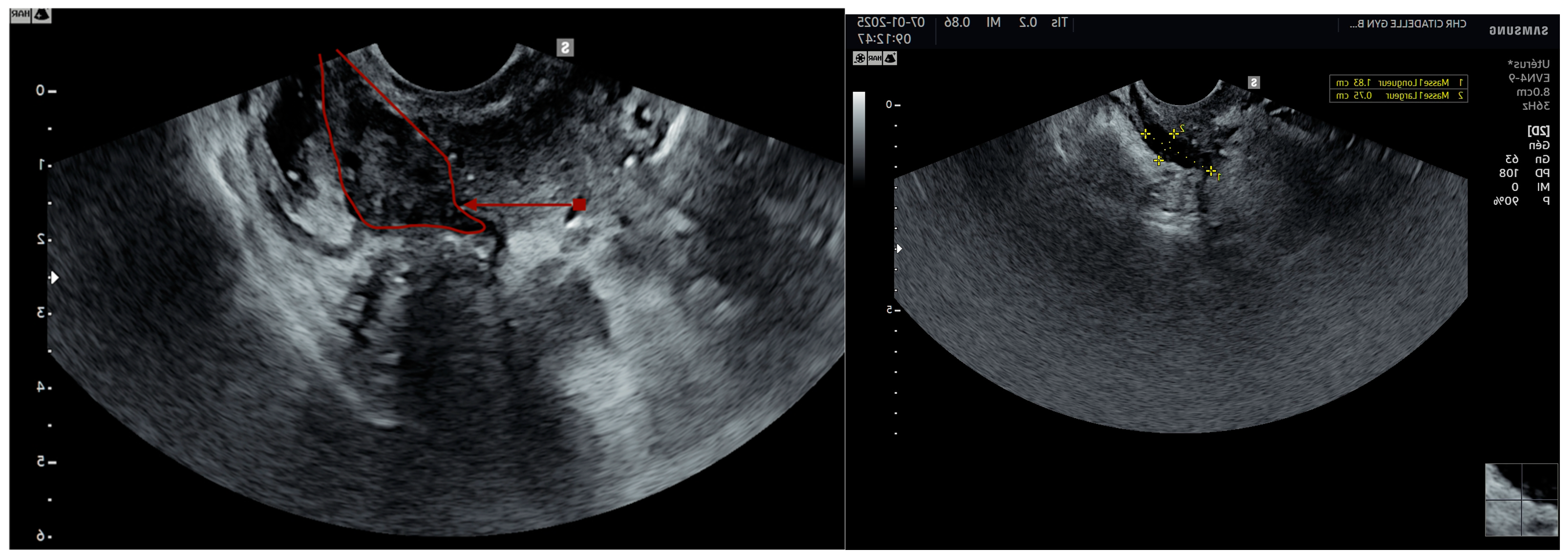
4. Ultrasound
- -
- Uterine mobility
- -
- Adenomyosis (MUSA score [46])
- -
- Endometriomas (number, size, kissing ovaries)
- -
- Look for specific tenderness in areas that increase the likelihood of adhesions and superficial endometriosis.
- -
- Apply pressure between the ovary and uterus, the ovary and lateral pelvic wall, or between the uterosacral ligament and the ovary using a bimanual technique to identify adhesions among these structures.
- -
- Gently press against the cervix with the transvaginal probe to check if the anterior rectum moves smoothly across the posterior cervix (retrocervical area) and the posterior vaginal wall. If the anterior rectal wall glides freely, the sliding sign is considered positive for this region.
- -
- Assess whether the anterior bowel moves smoothly over the posterior part of the upper uterus/fundus by placing one hand on the woman’s lower anterior abdomen to ballot the uterus between the probing hand and the transvaginal probe held in the other hand. A positive finding here also confirms the sliding sign.
- -
- To assess the bladder, the probe should be inserted into the anterior vaginal fornix. If bladder endometriosis is suspected, advise the patient to avoid emptying her bladder before the ultrasound.
- -
- To evaluate the posterior compartment, insert the probe into the posterior fornix.
5. Adenomyosis
- ill-defined myometrial lesions, either focal or diffuse
- globular-shaped uterus
- asymmetry in the size of uterine walls
- myometrial cysts
- echogenic lesions within the myometrium
- fan-shaped shadowing patterns
- echogenic subendometrial lines and buds
- translesional vascularity
- irregular junction zone
- interrupted junctional zone (on 3D reconstruction)
6. Conclusions
Author Contributions
Funding
Informed Consent Statement
Data Availability Statement
Conflicts of Interest
Abbreviations
| rASRM | The Revised American Society for Reproductive Medicine |
| EFI | The Endometriosis Fertility Index |
| TVS | Transvaginal sonography |
| MRI | Magnetic resonance imaging |
| E2 | Estradiol |
| IL-6. | Interleukin-6 |
| USL | Uterosacral ligaments |
| DE | Deep endometriosis |
| ART | Assisted reproductive technologies |
| IVF | In vitro fertilization |
| IDEA | International Deep Endometriosis Analysis |
| MUSA | Morphological Uterus Sonographic Assessment |
References
- Macer, M.L.; Taylor, H.S. Endometriosis and infertility: A review of the pathogenesis and treatment of endometriosis-associated infertility. Obstet. Gynecol. Clin. N. Am. 2012, 39, 535–549. [Google Scholar] [CrossRef]
- Ferrell, K.; Rohlfs, A.; Hansen, K.; Von Wald, T. Endometriosis and Infertility. SD Med. 2020, 73, 350–355. [Google Scholar]
- Lhuillery, D. Endométriose: Diagnostic et Prise en Charge; Elsevier Masson: Issy-les-Moulineaux, France, 2020; ISBN 978-2-294-76781-4. [Google Scholar]
- Vercellini, P.; Viganò, P.; Bandini, V.; Buggio, L.; Berlanda, N.; Somigliana, E. Association of endometriosis and adenomyosis with pregnancy and infertility. Fertil. Steril. 2023, 119, 727–740. [Google Scholar] [CrossRef] [PubMed]
- Taylor, H.S.; Kotlyar, A.M.; Flores, V.A. Endometriosis is a chronic systemic disease: Clinical challenges and novel innovations. Lancet 2021, 397, 839–852. [Google Scholar] [CrossRef]
- Smolarz, B.; Szyłło, K.; Romanowicz, H. Endometriosis: Epidemiology, Classification, Pathogenesis, Treatment and Genetics (Review of Literature). Int. J. Mol. Sci. 2021, 22, 10554. [Google Scholar] [CrossRef] [PubMed]
- Lamceva, J.; Uljanovs, R.; Strumfa, I. The Main Theories on the Pathogenesis of Endometriosis. Int. J. Mol. Sci. 2023, 24, 4254. [Google Scholar] [CrossRef]
- Rathod, S.; Shanoo, A.; Acharya, N. Endometriosis: A Comprehensive Exploration of Inflammatory Mechanisms and Fertility Implications. Cureus 2024, 16, e66128. [Google Scholar] [CrossRef] [PubMed]
- Gruber, T.M.; Mechsner, S. Pathogenesis of Endometriosis: The Origin of Pain and Subfertility. Cells 2021, 10, 1381. [Google Scholar] [CrossRef]
- de Ziegler, D.; Borghese, B.; Chapron, C. Endometriosis and infertility: Pathophysiology and management. Lancet 2010, 376, 730–738. [Google Scholar] [CrossRef]
- Burney, R.O.; Giudice, L.C. Pathogenesis and pathophysiology of endometriosis. Fertil. Steril. 2012, 98, 511–519. [Google Scholar] [CrossRef]
- Brichant, G.; Moïse, A.; Nisolle, M. Endometriosis as an inflammatory disease? Rev. Med. Liege 2022, 77, 370–376. [Google Scholar] [PubMed]
- Koninckx, P.R.; Ussia, A.; Adamyan, L.; Wattiez, A.; Gomel, V.; Martin, D.C. Pathogenesis of endometriosis: The genetic/epigenetic theory. Fertil. Steril. 2019, 111, 327–340. [Google Scholar] [CrossRef]
- Maignien, C.; Bourdon, M.; Parpex, G.; Ferreux, L.; Patrat, C.; Bordonne, C.; Marcellin, L.; Chapron, C.; Santulli, P. Endometriosis-related infertility: Severe pain symptoms do not impact assisted reproductive technology outcomes. Hum. Reprod. 2024, 39, 346–354. [Google Scholar] [CrossRef]
- Johnson, N.P.; Hummelshoj, L.; Adamson, G.D.; Keckstein, J.; Taylor, H.S.; Abrao, M.S.; Bush, D.; Kiesel, L.; Tamimi, R.; Sharpe-Timms, K.L.; et al. World Endometriosis Society consensus on the classification of endometriosis. Hum. Reprod. 2017, 32, 315–324. [Google Scholar] [CrossRef] [PubMed]
- Keckstein, J.; Saridogan, E.; Ulrich, U.A.; Sillem, M.; Oppelt, P.; Schweppe, K.W.; Krentel, H.; Janschek, E.; Exacoustos, C.; Malzoni, M.; et al. The #Enzian classification: A comprehensive non-invasive and surgical description system for endometriosis. Acta Obstet. Gynecol. Scand. 2021, 100, 1165–1175. [Google Scholar] [CrossRef]
- Russo, C.; Lazzeri, L.; Siciliano, T.; Selntigia, A.; Farsetti, D.; Chiaramonte, C.; Martire, F.G.; Zupi, E.; Exacoustos, C. Reproducibility of #Enzian classification by transvaginal ultrasound and its correlation with symptoms. Facts Views Vis. Obgyn 2024, 16, 47–58. [Google Scholar] [CrossRef]
- Adamson, G.D.; Pasta, D.J. Endometriosis fertility index: The new, validated endometriosis staging system. Fertil. Steril. 2010, 94, 1609–1615. [Google Scholar] [CrossRef] [PubMed]
- Adamson, G.D. Endometriosis Fertility Index: Is it better than the present staging systems? Curr. Opin. Obstet. Gynecol. 2013, 25, 186–192. [Google Scholar] [CrossRef] [PubMed]
- Vesali, S.; Razavi, M.; Rezaeinejad, M.; Maleki-Hajiagha, A.; Maroufizadeh, S.; Sepidarkish, M. Endometriosis fertility index for predicting non-assisted reproductive technology pregnancy after endometriosis surgery: A systematic review and meta-analysis. BJOG 2020, 127, 800–809. [Google Scholar] [CrossRef]
- Gruppo Italiano per lo Studio dell’Endometriosi. Relationship between stage, site and morphological characteristics of pelvic endometriosis and pain. Hum. Reprod. 2001, 16, 2668–2671. [Google Scholar] [CrossRef]
- Witz, C.A.; Burns, W.N. Endometriosis and infertility: Is there a cause and effect relationship? Gynecol. Obstet. Investig. 2002, 53 (Suppl. S1), 2–11. [Google Scholar] [CrossRef] [PubMed]
- Ferrero, S. (Ed.) Endometriosis-Related Infertility: A Comprehensive Manual; Springer International Publishing: Cham, Switzerland, 2024; ISBN 978-3-031-50661-1. [Google Scholar]
- Casals, G.; Carrera, M.; Domínguez, J.A.; Abrão, M.S.; Carmona, F. Impact of Surgery for Deep Infiltrative Endometriosis before In Vitro Fertilization: A Systematic Review and Meta-analysis. J. Minim. Invasive Gynecol. 2021, 28, 1303–1312.e5. [Google Scholar] [CrossRef] [PubMed]
- Bonavina, G.; Taylor, H.S. Endometriosis-associated infertility: From pathophysiology to tailored treatment. Front. Endocrinol. 2022, 13, 1020827. [Google Scholar] [CrossRef] [PubMed]
- Van Gestel, H.; Bafort, C.; Meuleman, C.; Tomassetti, C.; Vanhie, A. The prevalence of endometriosis in unexplained infertility: A systematic review. Reprod. Biomed. Online 2024, 49, 103848. [Google Scholar] [CrossRef]
- Bourdon, M.; Peigné, M.; Maignien, C.; de Villardi de Montlaur, D.; Solignac, C.; Darné, B.; Languille, S.; Bendifallah, S.; Santulli, P. Impact of Endometriosis Surgery on In Vitro Fertilization/Intracytoplasmic Sperm Injection Outcomes: A Systematic Review and Meta-analysis. Reprod. Sci. 2024, 31, 1431–1455. [Google Scholar] [CrossRef]
- Muzii, L.; DI Tucci, C.; Galati, G.; Mattei, G.; Chinè, A.; Cascialli, G.; Palaia, I.; Benedetti Panici, P. Endometriosis-associated infertility: Surgery or IVF? Minerva Obstet. Gynecol. 2021, 73, 226–232. [Google Scholar] [CrossRef]
- Hodgson, R.M.; Lee, H.L.; Wang, R.; Mol, B.W.; Johnson, N. Interventions for endometriosis-related infertility: A systematic review and network meta-analysis. Fertil. Steril. 2020, 113, 374–382.e2. [Google Scholar] [CrossRef]
- Practice Committee of the American Society for Reproductive Medicine. Endometriosis and infertility. Fertil. Steril. 2004, 81, 1441–1446. [Google Scholar] [CrossRef][Green Version]
- Sapkota, Y.; Attia, J.; Gordon, S.D.; Henders, A.K.; Holliday, E.G.; Rahmioglu, N.; MacGregor, S.; Martin, N.G.; McEvoy, M.; Morris, A.P.; et al. Genetic burden associated with varying degrees of disease severity in endometriosis. Mol. Hum. Reprod. 2015, 21, 594–602. [Google Scholar] [CrossRef]
- Baranov, V.S.; Ivaschenko, T.E.; Liehr, T.; Yarmolinskaya, M.I. Systems genetics view of endometriosis: A common complex disorder. Eur. J. Obstet. Gynecol. Reprod. Biol. 2015, 185, 59–65. [Google Scholar] [CrossRef]
- Huskisson, E.C. Measurement of pain. Lancet 1974, 2, 1127–1131. [Google Scholar] [CrossRef]
- Ballard, K.; Lane, H.; Hudelist, G.; Banerjee, S.; Wright, J. Can specific pain symptoms help in the diagnosis of endometriosis? A cohort study of women with chronic pelvic pain. Fertil. Steril. 2010, 94, 20–27. [Google Scholar] [CrossRef] [PubMed]
- Spaczynski, R.Z.; Duleba, A.J. Diagnosis of endometriosis. Semin. Reprod. Med. 2003, 21, 193–208. [Google Scholar] [CrossRef] [PubMed]
- Bazot, M.; Daraï, E. Diagnosis of deep endometriosis: Clinical examination, ultrasonography, magnetic resonance imaging, and other techniques. Fertil. Steril. 2017, 108, 886–894. [Google Scholar] [CrossRef] [PubMed]
- Bazot, M.; Malzy, P.; Cortez, A.; Roseau, G.; Amouyal, P.; Daraï, E. Accuracy of transvaginal sonography and rectal endoscopic sonography in the diagnosis of deep infiltrating endometriosis. Ultrasound Obstet. Gynecol. 2007, 30, 994–1001. [Google Scholar] [CrossRef]
- Becker, C.M.; Bokor, A.; Heikinheimo, O.; Horne, A.; Jansen, F.; Kiesel, L.; King, K.; Kvaskoff, M.; Nap, A.; Petersen, K.; et al. ESHRE guideline: Endometriosis†. Hum. Reprod. Open 2022, 2022, hoac009. [Google Scholar] [CrossRef]
- Huchon, C.; Aubry, G.; Ploteau, S.; Fauconnier, A. Specific clinical signs suggestive of endometriosis (excluding adenomyosis) and questionnaires of symptoms, pain and quality of life: CNGOF-HAS Endometriosis Guidelines. Gynecol. Obstet. Fertil. Senol. 2018, 46, 168–176. [Google Scholar] [CrossRef]
- Bazot, M.; Lafont, C.; Rouzier, R.; Roseau, G.; Thomassin-Naggara, I.; Daraï, E. Diagnostic accuracy of physical examination, transvaginal sonography, rectal endoscopic sonography, and magnetic resonance imaging to diagnose deep infiltrating endometriosis. Fertil. Steril. 2009, 92, 1825–1833. [Google Scholar] [CrossRef]
- Tomassetti, C.; D’Hooghe, T. Endometriosis and infertility: Insights into the causal link and management strategies. Best Pract. Res. Clin. Obstet. Gynaecol. 2018, 51, 25–33. [Google Scholar] [CrossRef]
- Collinet, P.; Fritel, X.; Revel-Delhom, C.; Ballester, M.; Bolze, P.A.; Borghese, B.; Bornsztein, N.; Boujenah, J.; Brillac, T.; Chabbert-Buffet, N.; et al. Management of endometriosis: CNGOF/HAS clinical practice guidelines-Short version. J. Gynecol. Obstet. Hum. Reprod. 2018, 47, 265–274. [Google Scholar] [CrossRef]
- Philip, C.-A.; Dubernard, G. Performances and place of sonography in the diagnostic of endometriosis: CNGOF-HAS Endometriosis Guidelines. Gynecol. Obstet. Fertil. Senol. 2018, 46, 185–199. [Google Scholar] [CrossRef]
- Exacoustos, C.; Manganaro, L.; Zupi, E. Imaging for the evaluation of endometriosis and adenomyosis. Best Pract. Res. Clin. Obstet. Gynaecol. 2014, 28, 655–681. [Google Scholar] [CrossRef] [PubMed]
- Guerriero, S.; Condous, G.; van den Bosch, T.; Valentin, L.; Leone, F.P.G.; Van Schoubroeck, D.; Exacoustos, C.; Installé, A.J.F.; Martins, W.P.; Abrao, M.S.; et al. Systematic approach to sonographic evaluation of the pelvis in women with suspected endometriosis, including terms, definitions and measurements: A consensus opinion from the International Deep Endometriosis Analysis (IDEA) group. Ultrasound Obstet. Gynecol. 2016, 48, 318–332. [Google Scholar] [CrossRef] [PubMed]
- Van den Bosch, T.; Dueholm, M.; Leone, F.P.G.; Valentin, L.; Rasmussen, C.K.; Votino, A.; Van Schoubroeck, D.; Landolfo, C.; Installé, A.J.F.; Guerriero, S.; et al. Terms, definitions and measurements to describe sonographic features of myometrium and uterine masses: A consensus opinion from the Morphological Uterus Sonographic Assessment (MUSA) group. Ultrasound Obstet. Gynecol. 2015, 46, 284–298. [Google Scholar] [CrossRef] [PubMed]
- Carmignani, L.; Vercellini, P.; Spinelli, M.; Fontana, E.; Frontino, G.; Fedele, L. Pelvic endometriosis and hydroureteronephrosis. Fertil. Steril. 2010, 93, 1741–1744. [Google Scholar] [CrossRef]
- Thomassin-Naggara, I.; Bendifallah, S.; Rousset, P.; Bazot, M.; Ballester, M.; Darai, E. Diagnostic performance of MR imaging, coloscan and MRI/CT enterography for the diagnosis of pelvic endometriosis: CNGOF-HAS Endometriosis Guidelines. Gynecol. Obstet. Fertil. Senol. 2018, 46, 177–184. [Google Scholar] [CrossRef]
- Fauconnier, A.; Borghese, B.; Huchon, C.; Thomassin-Naggara, I.; Philip, C.-A.; Gauthier, T.; Bourdel, N.; Denouel, A.; Torre, A.; Collinet, P.; et al. Epidemiology and diagnosis strategy: CNGOF-HAS Endometriosis Guidelines. Gynecol. Obstet. Fertil. Senol. 2018, 46, 223–230. [Google Scholar] [CrossRef]
- Bazot, M.; Darai, E.; Hourani, R.; Thomassin, I.; Cortez, A.; Uzan, S.; Buy, J.-N. Deep Pelvic Endometriosis: MR Imaging for Diagnosis and Prediction of Extension of Disease. Radiology 2004, 232, 379–389. [Google Scholar] [CrossRef]
- Pados, G.; Gordts, S.; Sorrentino, F.; Nisolle, M.; Nappi, L.; Daniilidis, A. Adenomyosis and Infertility: A Literature Review. Medicina 2023, 59, 1551. [Google Scholar] [CrossRef]
- Bulun, S.E.; Yildiz, S.; Adli, M.; Chakravarti, D.; Parker, J.B.; Milad, M.; Yang, L.; Chaudhari, A.; Tsai, S.; Wei, J.J.; et al. Endometriosis and adenomyosis: Shared pathophysiology. Fertil. Steril. 2023, 119, 746–750. [Google Scholar] [CrossRef]
- Azziz, R. Adenomyosis: Current perspectives. Obstet. Gynecol. Clin. N. Am. 1989, 16, 221–235. [Google Scholar] [CrossRef]
- Boucher, A.; Brichant, G.; Gridelet, V.; Nisolle, M.; Ravet, S.; Timmermans, M.; Henry, L. Implantation Failure in Endometriosis Patients: Etiopathogenesis. J. Clin. Med. 2022, 11, 5366. [Google Scholar] [CrossRef] [PubMed]
- Szubert, M.; Koziróg, E.; Olszak, O.; Krygier-Kurz, K.; Kazmierczak, J.; Wilczynski, J. Adenomyosis and Infertility-Review of Medical and Surgical Approaches. Int. J. Environ. Res. Public Health 2021, 18, 1235. [Google Scholar] [CrossRef] [PubMed]
- Leyendecker, G.; Kunz, G.; Herbertz, M.; Beil, D.; Huppert, P.; Mall, G.; Kissler, S.; Noe, M.; Wildt, L. Uterine peristaltic activity and the development of endometriosis. Ann. N. Y. Acad. Sci. 2004, 1034, 338–355. [Google Scholar] [CrossRef]
- Aleksandrovych, V.; Basta, P.; Gil, K. Current facts constituting an understanding of the nature of adenomyosis. Adv. Clin. Exp. Med. 2019, 28, 839–846. [Google Scholar] [CrossRef]




Disclaimer/Publisher’s Note: The statements, opinions and data contained in all publications are solely those of the individual author(s) and contributor(s) and not of MDPI and/or the editor(s). MDPI and/or the editor(s) disclaim responsibility for any injury to people or property resulting from any ideas, methods, instructions or products referred to in the content. |
© 2025 by the authors. Licensee MDPI, Basel, Switzerland. This article is an open access article distributed under the terms and conditions of the Creative Commons Attribution (CC BY) license (https://creativecommons.org/licenses/by/4.0/).
Share and Cite
Moïse, A.; Dzeitova, M.; de Landsheere, L.; Nisolle, M.; Brichant, G. Endometriosis and Infertility: Gynecological Examination Practical Guide. J. Clin. Med. 2025, 14, 1904. https://doi.org/10.3390/jcm14061904
Moïse A, Dzeitova M, de Landsheere L, Nisolle M, Brichant G. Endometriosis and Infertility: Gynecological Examination Practical Guide. Journal of Clinical Medicine. 2025; 14(6):1904. https://doi.org/10.3390/jcm14061904
Chicago/Turabian StyleMoïse, Alice, Milana Dzeitova, Laurent de Landsheere, Michelle Nisolle, and Géraldine Brichant. 2025. "Endometriosis and Infertility: Gynecological Examination Practical Guide" Journal of Clinical Medicine 14, no. 6: 1904. https://doi.org/10.3390/jcm14061904
APA StyleMoïse, A., Dzeitova, M., de Landsheere, L., Nisolle, M., & Brichant, G. (2025). Endometriosis and Infertility: Gynecological Examination Practical Guide. Journal of Clinical Medicine, 14(6), 1904. https://doi.org/10.3390/jcm14061904

