Intranodal Injection of Immune Activator Demonstrates Antitumor Efficacy in an Adjuvant Approach
Abstract
1. Introduction
2. Results
2.1. Establishing a Murine Tumor Model with Metastatic Lymph Nodes
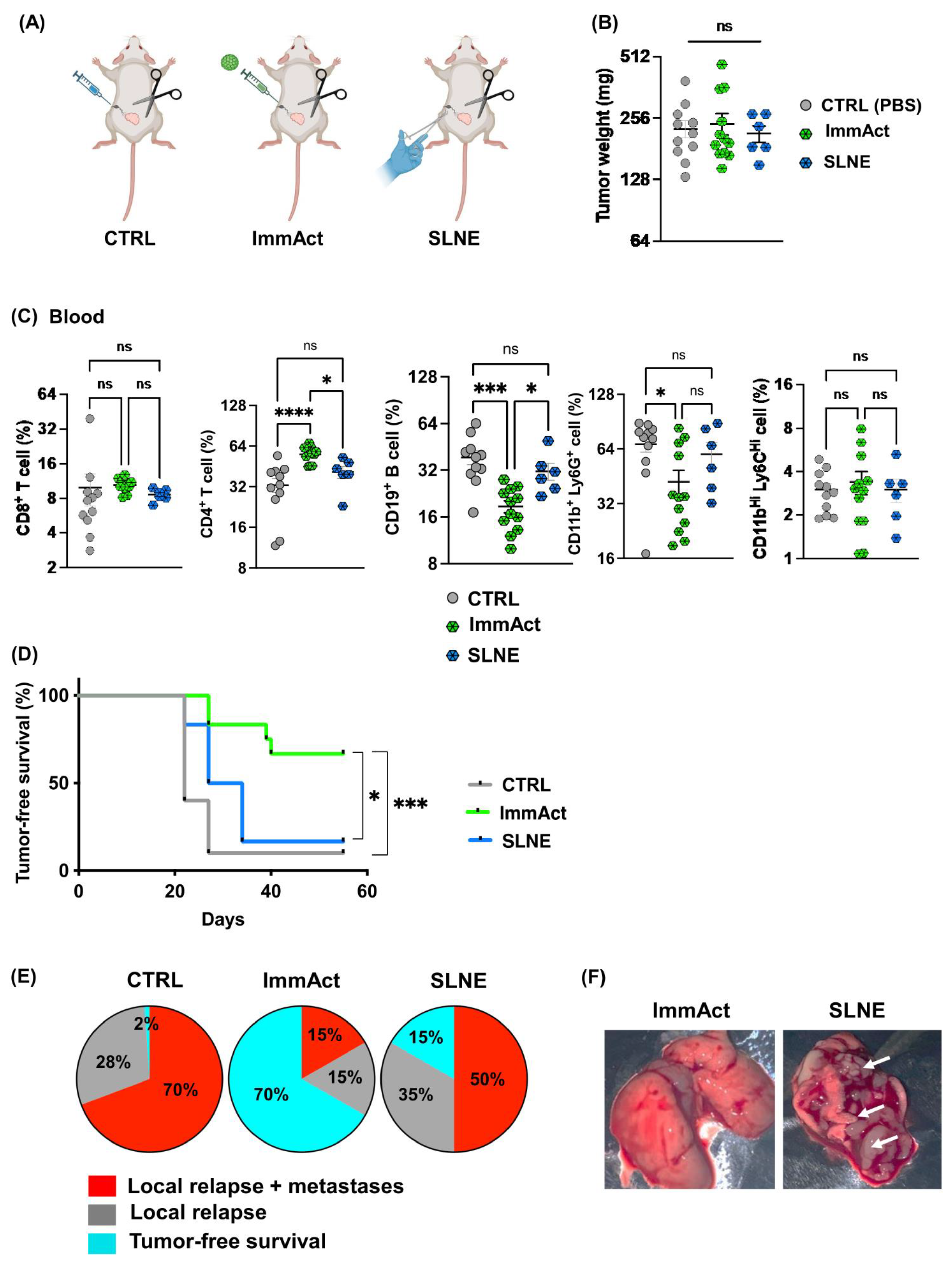
2.2. Intranodal Injection of ImmAct Demonstrates Antitumor Efficacy in an Adjuvant Setting
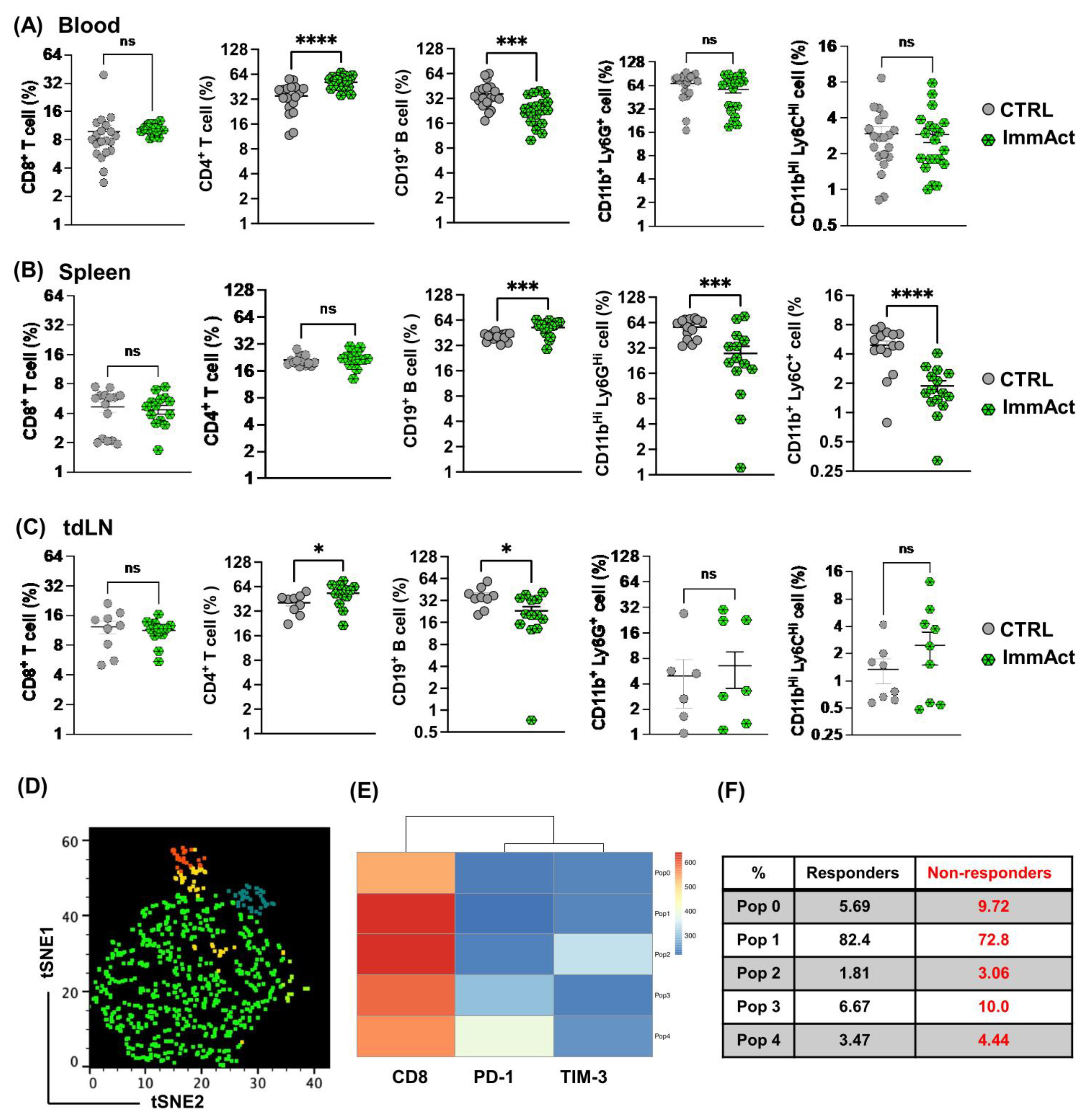
2.3. Intranodal Administration of ImmAct Results in Local and Systemic Changes in Cellular and Humoral Immunity
2.4. Intranodal Treatment with ImmAct Outperforms Sentinel Lymph Node Excision
2.5. Essential Roles of Cellular and Humoral Immune Components in Orchestrating the Efficacy of ImmAct
3. Discussion
4. Conclusions
5. Methods
5.1. CCMVTT-VLPs Cloning, Expression, and Production
5.2. Dynamic Light Scattering Measurement (DLS)
5.3. Electron Microscopy
5.4. SDS-Page and Gel Electrophoresis
5.5. Labelling CCMVTT-VLPs
5.6. Cell Culture
5.7. Mice
5.8. In Vivo Drainage of VLPs to tdLN
5.9. Real-Time Quantitative PCR
5.10. Intranodal Administration of ImmAct
5.11. Histology
5.12. Blood, Spleen, and Lymph Node Processing
5.13. High Dimensional Analysis of Flow Cytometry Data
5.14. Sentinel Lymph Node Excision (SLNE)
5.15. In Vivo Cell Depletion Studies
5.16. Statistical Analysis
Author Contributions
Funding
Institutional Review Board Statement
Informed Consent Statement
Data Availability Statement
Conflicts of Interest
Abbreviations
| Abbreviation | Definition |
| CCMV | Cowpea Chlorotic Mottle Virus |
| CTRL | Control |
| DCs | Dendritic Cells |
| DLS | Dynamic Light Scattering Measurement |
| HBV | Hepatitis-B Virus |
| HE | Hematoxylin And Eosin |
| HPV | Human Papillomavirus |
| i.v | Intravenously |
| iLN | Inguinal Lymph Node |
| ImmAct | Immune Activator |
| MDSCs | Myeloid-Derived Suppressor Cells |
| ntdLN | Non-Tumor-Draining Lymph Nodes |
| PASP | Pathogen-Associated Structural Pattern |
| RBCs | Red Blood Cells |
| s.c | Subcutaneously |
| SLNE | Sentinel Lymph Node Excision |
| SLNs | Sentinel Lymph Nodes |
| tAgs | Tumor Antigens |
| tdL | Tumor-Draining Lymph Nodes |
| TH | T Helper |
| TILs | Tumor-Infiltrating Lymphocytes |
| Tregs | T Regulatory Cells |
| tSNE | T-Distributed Stochastic Neighbor Embedding |
| TT | Tetanus-Toxin Epitope |
| TAAs | Tumor-Associated Antigens |
| VLP | Virus-Like Particle |
References
- Giuliano, A.E.; McCall, L.; Beitsch, P.; Whitworth, P.W.; Blumencranz, P.; Leitch, A.M.; Saha, S.; Hunt, K.K.; Morrow, M.; Ballman, K. Locoregional recurrence after sentinel lymph node dissection with or without axillary dissection in patients with sentinel lymph node metastases: The American College of Surgeons Oncology Group Z0011 randomized trial. Ann. Surg. 2010, 252, 426–432; discussion 432–433. [Google Scholar] [CrossRef] [PubMed]
- ejera-Vaquerizo, A.; Ribero, S.; Puig, S.; Boada, A.; Paradela, S.; Moreno-Ramírez, D.; Cañueto, J.; de Unamuno, B.; Brinca, A.; Descalzo-Gallego, M.A.; et al. Survival analysis and sentinel lymph node status in thin cutaneous melanoma: A multicenter observational study. Cancer Med. 2019, 8, 4235–4244. [Google Scholar] [CrossRef]
- Giuliano, A.E.; Ballman, K.V.; McCall, L.; Beitsch, P.D.; Brennan, M.B.; Kelemen, P.R.; Ollila, D.W.; Hansen, N.M.; Whitworth, P.W.; Blumencranz, P.W.; et al. Effect of Axillary Dissection vs. No Axillary Dissection on 10-Year Overall Survival Among Women With Invasive Breast Cancer and Sentinel Node Metastasis: The ACOSOG Z0011 (Alliance) Randomized Clinical Trial. JAMA 2017, 318, 918–926. [Google Scholar] [CrossRef] [PubMed]
- Weaver, D.L.; Krag, D.N.; Manna, E.A.; Ashikaga, T.; Waters, B.L.; Harlow, S.P.; Bauer, K.D.; Julian, T.B. Detection of occult sentinel lymph node micrometastases by immunohistochemistry in breast cancer. An NSABP protocol B-32 quality assurance study. Cancer 2006, 107, 661–667. [Google Scholar] [CrossRef] [PubMed]
- Ahrends, T.; Borst, J. The opposing roles of CD4+ T cells in anti-tumour immunity. Immunology 2018, 154, 582–592. [Google Scholar] [CrossRef] [PubMed]
- van den Hout, M.; Koster, B.D.; Sluijter, B.J.R.; Molenkamp, B.G.; van de Ven, R.; van den Eertwegh, A.J.M.; Scheper, R.J.; van Leeuwen, P.A.M.; van den Tol, M.P.; de Gruijl, T.D. Melanoma Sequentially Suppresses Different DC Subsets in the Sentinel Lymph Node, Affecting Disease Spread and Recurrence. Cancer Immunol. Res. 2017, 5, 969–977. [Google Scholar] [CrossRef] [PubMed]
- van Pul, K.M.; Vuylsteke, R.; van de Ven, R.; Te Velde, E.A.; Rutgers, E.J.T.; van den Tol, P.M.; Stockmann, H.B.A.C.; de Gruijl, T.D. Selectively hampered activation of lymph node-resident dendritic cells precedes profound T cell suppression and metastatic spread in the breast cancer sentinel lymph node. J. Immunother. Cancer 2019, 7, 133. [Google Scholar] [CrossRef]
- van Pul, K.M.; Fransen, M.F.; van de Ven, R.; de Gruijl, T.D. Immunotherapy Goes Local: The Central Role of Lymph Nodes in Driving Tumor Infiltration and Efficacy. Front. Immunol. 2021, 12, 643291. [Google Scholar] [CrossRef] [PubMed]
- Heeren, A.M.; Rotman, J.; Stam, A.G.M.; Pocorni, N.; Gassama, A.A.; Samuels, S.; Bleeker, M.C.G.; Mom, C.H.; Zijlmans, H.J.M.A.A.; Kenter, G.G.; et al. Efficacy of PD-1 blockade in cervical cancer is related to a CD8+FoxP3+CD25+T-cell subset with operational effector functions despite high immune checkpoint levels. J. Immunother. Cancer 2019, 7, 43. [Google Scholar] [CrossRef]
- Jones, D.; Pereira, E.R.; Padera, T.P. Growth and Immune Evasion of Lymph Node Metastasis. Front. Oncol. 2018, 8, 36. [Google Scholar] [CrossRef]
- Josi, R.; Speiser, D.E.; de Brot, S.; Vogt, A.C.; Tolstonog, G.; Sevick-Muraca, E.M.; Tolstonog, G.V.; Bachmann, M.F.; Mohsen, M.O. A tetravalent nanovaccine that inhibits growth of HPV-related head and neck carcinoma via dendritic and T cell activation. iScience 2024, 27, 109439. [Google Scholar] [CrossRef] [PubMed]
- Ott, P.A.; Hu, Z.; Keskin, D.B.; Shukla, S.A.; Sun, J.; Bozym, D.J.; Zhang, W.; Luoma, A.; Giobbie-Hurder, A.; Peter, L.; et al. An immunogenic personal neoantigen vaccine for patients with melanoma. Nature 2017, 547, 217–221. [Google Scholar] [CrossRef] [PubMed]
- Torphy, R.J.; Friedman, C; Ho, F.; Leonard, L.D.; Thieu, D.; Lewis, K.D.; Medina, T.M.; Robinson, W.A.; Gonzalez, R.C.; Stewart, C.L.; et al. Adjuvant Therapy for Stage III Melanoma without Immediate Completion Lymph Node Dissection. Ann. Surg. Oncol. 2022, 29, 806–815. [Google Scholar] [CrossRef] [PubMed]
- Gfeller, D.; Bassani-Sternberg, M. Predicting Antigen Presentation-What Could We Learn From a Million Peptides? Front. Immunol. 2018, 9, 1716. [Google Scholar] [CrossRef] [PubMed]
- Sadeghi Najafabadi, S.A.; Bolhassani, A.; Aghasadeghi, M.R. Tumor cell-based vaccine: An effective strategy for eradication of cancer cells. Immunotherapy 2022, 14, 639–654. [Google Scholar] [CrossRef] [PubMed]
- Senti, G.; Kundig, T.M. Intralymphatic immunotherapy. World Allergy Organ. J. 2015, 8, 9. [Google Scholar] [CrossRef] [PubMed]
- Juillard, G.J.; Boyer, P.J. Intralymphatic immunization: Current status. Eur. J. Cancer (1965) 1977, 13, 439–440. [Google Scholar] [CrossRef]
- Sigel, M.B.; Sinha, Y.N.; Vanderlaan, W.P. Production of Antibodies by Inoculation into Lymph-Nodes. Method Enzymol. 1983, 93, 3–12. [Google Scholar]
- Senti, G.; Johansen, P.; Kundig, T.M. Intralymphatic immunotherapy: From the rationale to human applications. Curr. Top. Microbiol. Immunol. 2011, 352, 71–84. [Google Scholar] [PubMed]
- de Vries, I.J.M.; Lesterhuis, W.J.; O Barentsz, J.; Verdijk, P.; van Krieken, J.H.; Boerman, O.C.; Oyen, W.J.G.; Bonenkamp, J.J.; Boezeman, J.B.; Adema, G.J.; et al. Magnetic resonance tracking of dendritic cells in melanoma patients for monitoring of cellular therapy. Nat. Biotechnol. 2005, 23, 1407–1413. [Google Scholar] [CrossRef]
- De Vries, I.J.M.; Krooshoop, D.J.E.B.; Scharenborg, N.M.; Lesterhuis, W.J.; Diepstra, J.H.S.; Van Muijen, G.N.P.; Strijk, S.P.; Ruers, T.J.; Boerman, O.C.; Oyen, W.J.G.; et al. Effective migration of antigen-pulsed dendritic cells to lymph nodes in melanoma patients is determined by their maturation state. Cancer Res. 2003, 63, 12–17. [Google Scholar]
- Hanagiri, T.; Shigematsu, Y.; Shinohara, S.; Takenaka, M.; Oka, S.; Chikaishi, Y.; Nagata, Y.; Iwata, T.; Uramoto, H.; So, T.; et al. Clinical significance of the frequency of regulatory T cells in regional lymph node lymphocytes as a prognostic factor for non-small-cell lung cancer. Lung Cancer 2013, 81, 475–479. [Google Scholar] [CrossRef] [PubMed]
- Liu, Z.; Kim, J.H.; Falo, L.D.; You, Z., Jr. Tumor regulatory T cells potently abrogate antitumor immunity. J. Immunol. 2009, 182, 6160–6167. [Google Scholar] [CrossRef] [PubMed]
- Matsuura, K.; Yamaguchi, Y.; Ueno, H.; Osaki, A.; Arihiro, K.; Toge, T. Maturation of dendritic cells and T-cell responses in sentinel lymph nodes from patients with breast carcinoma. Cancer 2006, 106, 1227–1236. [Google Scholar] [CrossRef] [PubMed]
- Mohsen, M.O.; Zha, L.; Cabral-Miranda, G.; Bachmann, M.F. Major findings and recent advances in virus-like particle (VLP)-based vaccines. Semin. Immunol. 2017, 34, 123–132. [Google Scholar] [CrossRef]
- Zinkhan, S.; Ogrina, A.; Balke, I.; Reseviča, G.; Zeltins, A.; de Brot, S.; Lipp, C.; Chang, X.; Zha, L.; Vogel, M.; et al. The impact of size on particle drainage dynamics and antibody response. J. Control Release 2021, 331, 296–308. [Google Scholar] [CrossRef] [PubMed]
- Mohsen, M.O.; Heath, M.D.; Cabral-Miranda, G.; Lipp, C.; Zeltins, A.; Sande, M.; Stein, J.V.; Riether, C.; Roesti, E.; Zha, L.; et al. Vaccination with nanoparticles combined with micro-adjuvants protects against cancer. J. Immunother. Cancer 2019, 7, 114. [Google Scholar] [CrossRef]
- Mohsen, M.O.; Vogel, M.; Riether, C.; Ternette, N.; El-Turabi, A.; Ruedl, C.; Salatino, S.; Speiser, D.E.; Dermime, S.; Bachmann, M.F.; et al. Targeting Mutated Plus Germline Epitopes Confers Pre-clinical Efficacy of an Instantly Formulated Cancer Nano-Vaccine. Front. Immunol. 2019, 10, 447475. [Google Scholar] [CrossRef]
- Mohsen, M.O.; Heath, M.; Kramer, M.F.; Velazquez, T.C.; Bullimore, A.; A Skinner, M.; E Speiser, D.; Bachmann, M.F. In situ delivery of nanoparticles formulated with micron-sized crystals protects from murine melanoma. J. Immunother. Cancer 2022, 10, e004643. [Google Scholar] [CrossRef]
- Juillard, G.J.; Boyer, P.J.; Snow, H.D. Intralymphatic infusion of autochthonous tumor cells in canine lymphoma. Int. J. Radiat. Oncol. Biol. Phys. 1976, 1, 497–503. [Google Scholar] [CrossRef]
- Juillard, G.J.; Boyer, P.J.; Yamashiro, C.H. A phase I study of active specific intralymphatic immunotherapy (ASILI). Cancer 1978, 41, 2215–2225. [Google Scholar] [CrossRef] [PubMed]
- Johansen, P.; Häffner, A.C.; Koch, F.; Zepter, K.; Erdmann, I.; Maloy, K.; Simard, J.J.; Storni, T.; Senti, G.; Bot, A.; et al. Direct intralymphatic injection of peptide vaccines enhances immunogenicity. Eur. J. Immunol. 2005, 35, 568–574. [Google Scholar] [CrossRef] [PubMed]
- Maloy, K.J.; Erdmann, I.; Basch, V.; Sierro, S.; Kramps, T.A.; Zinkernagel, R.M.; Oehen, S.; Kundig, T.M. Intralymphatic immunization enhances DNA vaccination. Proc. Natl. Acad. Sci. USA 2001, 98, 3299–3303. [Google Scholar] [CrossRef]
- Heinzerling, L.; Basch, V.; Maloy, K.; Johansen, P.; Senti, G.; Wüthrich, B.; Storni, T.; Kündig, T.M. Critical role for DNA vaccination frequency in induction of antigen-specific cytotoxic responses. Vaccine 2006, 24, 1389–1394. [Google Scholar] [CrossRef]
- Van Lint, S.; Goyvaerts, C.; Maenhout, S.; Goethals, L.; Disy, A.; Benteyn, D.; Pen, J.; Bonehill, A.; Heirman, C.; Breckpot, K.; et al. Preclinical evaluation of TriMix and antigen mRNA-based antitumor therapy. Cancer Res. 2012, 72, 1661–1671. [Google Scholar] [CrossRef] [PubMed]
- Kreiter, S.; Selmi, A.; Diken, M.; Koslowski, M.; Britten, C.M.; Huber, C.; Türeci, O.; Sahin, U. Intranodal vaccination with naked antigen-encoding RNA elicits potent prophylactic and therapeutic antitumoral immunity. Cancer Res. 2010, 70, 9031–9040. [Google Scholar] [CrossRef]
- Najibi, A.J.; Mooney, D.J. Cell and tissue engineering in lymph nodes for cancer immunotherapy. Adv. Drug Deliv. Rev. 2020, 161–162, 42–62. [Google Scholar] [CrossRef]
- Bachmann, M.F.; Jennings, G.T. Vaccine delivery: A matter of size, geometry, kinetics and molecular patterns. Nat. Rev. Immunol. 2010, 10, 787–796. [Google Scholar] [CrossRef]
- Wolf, Y.; Anderson, A.C.; Kuchroo, V.K. TIM3 comes of age as an inhibitory receptor. Nat. Rev. Immunol. 2020, 20, 173–185. [Google Scholar] [CrossRef]
- Kaminskiy, Y.; Kuznetsova, V.; Kudriaeva, A.; Zmievskaya, E.; Bulatov, E. Neglected, yet significant role of FOXP1 in T-cell quiescence, differentiation and exhaustion. Front. Immunol. 2022, 13, 971045. [Google Scholar] [CrossRef]
- Balke, I.; Resevica, G.; Zeltins, A. Isolation and Characterization of Two Distinct Types of Unmodified Spherical Plant Sobemovirus-like Particles for Diagnostic and Technical Uses. Methods Mol. Biol. 2018, 1776, 19–34. [Google Scholar] [PubMed]





Disclaimer/Publisher’s Note: The statements, opinions and data contained in all publications are solely those of the individual author(s) and contributor(s) and not of MDPI and/or the editor(s). MDPI and/or the editor(s) disclaim responsibility for any injury to people or property resulting from any ideas, methods, instructions or products referred to in the content. |
© 2024 by the authors. Licensee MDPI, Basel, Switzerland. This article is an open access article distributed under the terms and conditions of the Creative Commons Attribution (CC BY) license (https://creativecommons.org/licenses/by/4.0/).
Share and Cite
Josi, R.; Ogrina, A.; Rothen, D.; Balke, I.; Casaramona, A.S.; de Brot, S.; Mohsen, M.O. Intranodal Injection of Immune Activator Demonstrates Antitumor Efficacy in an Adjuvant Approach. Vaccines 2024, 12, 355. https://doi.org/10.3390/vaccines12040355
Josi R, Ogrina A, Rothen D, Balke I, Casaramona AS, de Brot S, Mohsen MO. Intranodal Injection of Immune Activator Demonstrates Antitumor Efficacy in an Adjuvant Approach. Vaccines. 2024; 12(4):355. https://doi.org/10.3390/vaccines12040355
Chicago/Turabian StyleJosi, Romano, Anete Ogrina, Dominik Rothen, Ina Balke, Arnau Solé Casaramona, Simone de Brot, and Mona O. Mohsen. 2024. "Intranodal Injection of Immune Activator Demonstrates Antitumor Efficacy in an Adjuvant Approach" Vaccines 12, no. 4: 355. https://doi.org/10.3390/vaccines12040355
APA StyleJosi, R., Ogrina, A., Rothen, D., Balke, I., Casaramona, A. S., de Brot, S., & Mohsen, M. O. (2024). Intranodal Injection of Immune Activator Demonstrates Antitumor Efficacy in an Adjuvant Approach. Vaccines, 12(4), 355. https://doi.org/10.3390/vaccines12040355

