Generation of Chimeric African Swine Fever Viruses Through In Vitro and In Vivo Intergenotypic Gene Complementation
Abstract
1. Introduction
2. Materials and Methods
2.1. Cells
2.2. Viruses
2.3. Virus Titration
2.4. Generation of AQSΔB119L
2.5. Next-Generation Sequencing of AQSΔB119L
2.6. Growth Kinetics
2.7. In Vitro Generation of chASFVs
2.8. Animal Experiments
2.8.1. Evaluation of Virulence of the Parental Viruses and Their Progeny ASFVs Generated In Vitro
2.8.2. In Vivo Generation of chASFVs
2.9. Isolation and Genome Characterization of In Vivo Generated chASFVs
2.10. Direct Quantitative Real-Time PCR
2.11. Phylogenetic Analysis
2.12. Statistics
3. Results
3.1. Generation of AQSΔB119L
3.2. In Vitro Generation of chASFVs
3.3. Genome Characterization of the chASFV1, chASFV2, and chASFV3 Isolates
3.4. In Vitro Growth Kinetics of chASFVs
3.5. Virulence of chASFVs in Suckling Pigs
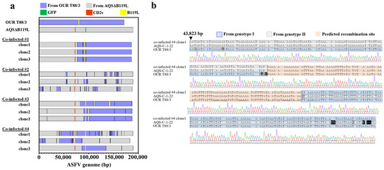
3.6. Co-Infection Experiment in Pigs
3.7. Isolation and Genome Characterization of Chimeric ASFVs Generated In Vivo
4. Discussion
5. Conclusions
Supplementary Materials
Author Contributions
Funding
Institutional Review Board Statement
Informed Consent Statement
Data Availability Statement
Acknowledgments
Conflicts of Interest
References
- Alonso, C.; Borca, M.; Dixon, L.; Revilla, Y.; Rodriguez, F.; Escribano, J.M. ICTV Virus Taxonomy Profile: Asfarviridae. J. Gen. Virol. 2018, 99, 613–614. [Google Scholar] [CrossRef]
- Wang, N.; Zhao, D.; Wang, J.; Zhang, Y.; Wang, M.; Gao, Y.; Li, F.; Wang, J.; Bu, Z.; Rao, Z.; et al. Architecture of African Swine Fever Virus and Implications for Viral Assembly. Science 2019, 366, 640–644. [Google Scholar] [CrossRef]
- Dixon, L.K.; Chapman, D.A.G.; Netherton, C.L.; Upton, C. African Swine Fever Virus Replication and Genomics. Virus Res. 2013, 173, 3–14. [Google Scholar] [CrossRef]
- Quembo, C.J.; Jori, F.; Vosloo, W.; Heath, L. Genetic Characterization of African Swine Fever Virus Isolates from Soft Ticks at the Wildlife/Domestic Interface in Mozambique and Identification of a Novel Genotype. Transbound. Emerg. Dis. 2018, 65, 420–431. [Google Scholar] [CrossRef]
- Goatley, L.C.; Freimanis, G.L.; Tennakoon, C.; Bastos, A.; Heath, L.; Netherton, C.L. African Swine Fever Virus NAM P1/95 Is a Mixture of Genotype I and Genotype VIII Viruses. Microbiol. Resour. Announc. 2024, 13, e0006724. [Google Scholar] [CrossRef]
- Spinard, E.; Dinhobl, M.; Tesler, N.; Birtley, H.; Signore, A.V.; Ambagala, A.; Masembe, C.; Borca, M.V.; Gladue, D.P. A Re-Evaluation of African Swine Fever Genotypes Based on P72 Sequences Reveals the Existence of Only Six Distinct P72 Groups. Viruses 2023, 15, 2246. [Google Scholar] [CrossRef]
- Rowlands, R.J.; Michaud, V.; Heath, L.; Hutchings, G.; Oura, C.; Vosloo, W.; Dwarka, R.; Onashvili, T.; Albina, E.; Dixon, L.K. African Swine Fever Virus Isolate, Georgia, 2007. Emerg. Infect. Dis. 2008, 14, 1870–1874. [Google Scholar] [CrossRef]
- Gogin, A.; Gerasimov, V.; Malogolovkin, A.; Kolbasov, D. African Swine Fever in the North Caucasus Region and the Russian Federation in Years 2007–2012. Virus Res. 2013, 173, 198–203. [Google Scholar] [CrossRef]
- Sánchez-Vizcaíno, J.M.; Mur, L.; Martínez-López, B. African Swine Fever (ASF): Five Years around Europe. Vet. Microbiol. 2013, 165, 45–50. [Google Scholar] [CrossRef]
- Śmietanka, K.; Woźniakowski, G.; Kozak, E.; Niemczuk, K.; Frączyk, M.; Bocian, Ł.; Kowalczyk, A.; Pejsak, Z. African Swine Fever Epidemic, Poland, 2014–2015. Emerg. Infect. Dis. 2016, 22, 1201–1207. [Google Scholar] [CrossRef]
- Ge, S.; Li, J.; Fan, X.; Liu, F.; Li, L.; Wang, Q.; Ren, W.; Bao, J.; Liu, C.; Wang, H.; et al. Molecular Characterization of African Swine Fever Virus, China, 2018. Emerg. Infect. Dis. 2018, 24, 2131–2133. [Google Scholar] [CrossRef] [PubMed]
- Mighell, E.; Ward, M.P. African Swine Fever Spread across Asia, 2018–2019. Transbound. Emerg. Dis. 2021, 68, 2722–2732. [Google Scholar] [CrossRef] [PubMed]
- Sun, E.; Huang, L.; Zhang, X.; Zhang, J.; Shen, D.; Zhang, Z.; Wang, Z.; Huo, H.; Wang, W.; Huangfu, H.; et al. Genotype I African Swine Fever Viruses Emerged in Domestic Pigs in China and Caused Chronic Infection. Emerg. Microbes. Infect. 2021, 10, 2183–2193. [Google Scholar] [CrossRef]
- Sun, E.; Zhang, Z.; Wang, Z.; He, X.; Zhang, X.; Wang, L.; Wang, W.; Huang, L.; Xi, F.; Huangfu, H.; et al. Emergence and Prevalence of Naturally Occurring Lower Virulent African Swine Fever Viruses in Domestic Pigs in China in 2020. Sci. China Life Sci. 2021, 64, 752–765. [Google Scholar] [CrossRef]
- King, K.; Chapman, D.; Argilaguet, J.M.; Fishbourne, E.; Hutet, E.; Cariolet, R.; Hutchings, G.; Oura, C.A.L.; Netherton, C.L.; Moffat, K.; et al. Protection of European Domestic Pigs from Virulent African Isolates of African Swine Fever Virus by Experimental Immunisation. Vaccine 2011, 29, 4593–4600. [Google Scholar] [CrossRef]
- Krug, P.W.; Holinka, L.G.; O’Donnell, V.; Reese, B.; Sanford, B.; Fernandez-Sainz, I.; Gladue, D.P.; Arzt, J.; Rodriguez, L.; Risatti, G.R.; et al. The Progressive Adaptation of a Georgian Isolate of African Swine Fever Virus to Vero Cells Leads to a Gradual Attenuation of Virulence in Swine Corresponding to Major Modifications of the Viral Genome. J. Virol. 2014, 89, 2324–2332. [Google Scholar] [CrossRef]
- Lacasta, A.; Monteagudo, P.L.; Jiménez-Marín, Á.; Accensi, F.; Ballester, M.; Argilaguet, J.; Galindo-Cardiel, I.; Segalés, J.; Salas, M.L.; Domínguez, J.; et al. Live Attenuated African Swine Fever Viruses as Ideal Tools to Dissect the Mechanisms Involved in Viral Pathogenesis and Immune Protection. Vet. Res. 2015, 46, 135. [Google Scholar] [CrossRef]
- O’Donnell, V.; Holinka, L.G.; Gladue, D.P.; Sanford, B.; Krug, P.W.; Lu, X.; Arzt, J.; Reese, B.; Carrillo, C.; Risatti, G.R.; et al. African Swine Fever Virus Georgia Isolate Harboring Deletions of MGF360 and MGF505 Genes Is Attenuated in Swine and Confers Protection against Challenge with Virulent Parental Virus. J. Virol. 2015, 89, 6048–6056. [Google Scholar] [CrossRef]
- Gallardo, C.; Soler, A.; Rodze, I.; Nieto, R.; Cano-Gómez, C.; Fernandez-Pinero, J.; Arias, M. Attenuated and Non-Haemadsorbing (Non-HAD) Genotype II African Swine Fever Virus (ASFV) Isolated in Europe, Latvia 2017. Transbound. Emerg. Dis. 2019, 66, 1399–1404. [Google Scholar] [CrossRef]
- Borca, M.V.; Ramirez-Medina, E.; Silva, E.; Vuono, E.; Rai, A.; Pruitt, S.; Holinka, L.G.; Velazquez-Salinas, L.; Zhu, J.; Gladue, D.P. Development of a Highly Effective African Swine Fever Virus Vaccine by Deletion of the I177L Gene Results in Sterile Immunity against the Current Epidemic Eurasia Strain. J. Virol. 2020, 94, e02017–e02019. [Google Scholar] [CrossRef]
- Gladue, D.P.; Ramirez-Medina, E.; Vuono, E.; Silva, E.; Rai, A.; Pruitt, S.; Espinoza, N.; Velazquez-Salinas, L.; Borca, M.V. Deletion of the A137R Gene from the Pandemic Strain of African Swine Fever Virus Attenuates the Strain and Offers Protection against the Virulent Pandemic Virus. J. Virol. 2021, 95, e0113921. [Google Scholar] [CrossRef] [PubMed]
- Zhao, D.; Sun, E.; Huang, L.; Ding, L.; Zhu, Y.; Zhang, J.; Shen, D.; Zhang, X.; Zhang, Z.; Ren, T.; et al. Highly Lethal Genotype I and II Recombinant African Swine Fever Viruses Detected in Pigs. Nat. Commun. 2023, 14, 3096. [Google Scholar] [CrossRef] [PubMed]
- Igolkin, A.; Mazloum, A.; Zinyakov, N.; Chernyshev, R.; Schalkwyk, A.V.; Shotin, A.; Lavrentiev, I.; Gruzdev, K.; Chvala, I. Detection of the First Recombinant African Swine Fever Virus (Genotypes I and II) in Domestic Pigs in Russia. Mol. Biol. Rep. 2024, 51, 1011. [Google Scholar] [CrossRef]
- Lee, K.; Vu, T.T.H.; Yeom, M.; Nguyen, V.D.; Than, T.T.; Nguyen, V.T.; Jeong, D.G.; Ambagala, A.; Le, V.P.; Song, D. Molecular Characterization of Emerging Recombinant African Swine Fever Virus of Genotype I and II in Vietnam, 2023. Emerg. Microbes. Infect. 2024, 13, 2404156. [Google Scholar] [CrossRef]
- Diep, N.V.; Duc, N.V.; Ngoc, N.T.; Dang, V.X.; Tiep, T.N.; Nguyen, V.D.; Than, T.T.; Maydaniuk, D.; Goonewardene, K.; Ambagala, A.; et al. Genotype II Live-Attenuated ASFV Vaccine Strains Unable to Completely Protect Pigs against the Emerging Recombinant ASFV Genotype I/II Strain in Vietnam. Vaccines 2024, 12, 1114. [Google Scholar] [CrossRef]
- Takenouchi, T.; Kitani, H.; Suzuki, S.; Nakai, M.; Fuchimoto, D.-I.; Tsukimoto, M.; Shinkai, H.; Sato, M.; Uenishi, H. Immortalization and Characterization of Porcine Macrophages That Had Been Transduced with Lentiviral Vectors Encoding the SV40 Large T Antigen and Porcine Telomerase Reverse Transcriptase. Front. Vet. Sci. 2017, 4, 132. [Google Scholar] [CrossRef]
- Masujin, K.; Kitamura, T.; Kameyama, K.-I.; Okadera, K.; Nishi, T.; Takenouchi, T.; Kitani, H.; Kokuho, T. An Immortalized Porcine Macrophage Cell Line Competent for the Isolation of African Swine Fever Virus. Sci. Rep. 2021, 11, 4759. [Google Scholar] [CrossRef]
- Boinas, F.S.; Hutchings, G.H.; Dixon, L.K.; Wilkinson, P.J. Characterization of Pathogenic and Non-Pathogenic African Swine Fever Virus Isolates from Ornithodoros Erraticus Inhabiting Pig Premises in Portugal. J. Gen. Virol. 2004, 85, 2177–2187. [Google Scholar] [CrossRef]
- Chapman, D.A.G.; Tcherepanov, V.; Upton, C.; Dixon, L.K. Comparison of the Genome Sequences of Non-Pathogenic and Pathogenic African Swine Fever Virus Isolates. J. Gen. Virol. 2008, 89, 397–408. [Google Scholar] [CrossRef]
- Kameyama, K.; Kitamura, T.; Okadera, K.; Ikezawa, M.; Masujin, K.; Kokuho, T. Usability of Immortalized Porcine Kidney Macrophage Cultures for the Isolation of ASFV without Affecting Virulence. Viruses 2022, 14, 1794. [Google Scholar] [CrossRef]
- Reed, L.J.; Muench, H. A Simple Method of Estimating Fifty Per Cent Endpoints. Am. J. Epidemiol. 1938, 27, 493–497. [Google Scholar] [CrossRef]
- O’Donnell, V.; Holinka, L.G.; Krug, P.W.; Gladue, D.P.; Carlson, J.; Sanford, B.; Alfano, M.; Kramer, E.; Lu, Z.; Arzt, J.; et al. African Swine Fever Virus Georgia 2007 with a Deletion of Virulence-Associated Gene 9GL (B119L), When Administered at Low Doses, Leads to Virus Attenuation in Swine and Induces an Effective Protection against Homologous Challenge. J. Virol. 2015, 89, 8556–8566. [Google Scholar] [CrossRef] [PubMed]
- Langmead, B.; Salzberg, S.L. Fast Gapped-Read Alignment with Bowtie 2. Nat. Methods 2012, 9, 357–359. [Google Scholar] [CrossRef] [PubMed]
- Kanazawa, I.; Karaki, H.; Washitani, I.; Hirohashi, S.; Asashima, M.; Osumi, N.; Taniguchi, M.; Nomoto, A.; Miyashita, Y.; Yano, H.; et al. Guidelines for Proper Conduct of Animal Experiments; Science Council of Japan: Roppongi, Japan, 2006. [Google Scholar]
- Kilkenny, C.; Browne, W.J.; Cuthi, I.; Emerson, M.; Altman, D.G. Improving Bioscience Research Reporting: The ARRIVE Guidelines for Reporting Animal Research. Vet. Clin. Pathol. 2012, 41, 27–31. [Google Scholar] [CrossRef]
- Nishi, T.; Okadera, K.; Fukai, K.; Yoshizaki, M.; Nakasuji, A.; Yoneyama, S.; Kokuho, T. Establishment of a Direct PCR Assay for Simultaneous Differential Diagnosis of African Swine Fever and Classical Swine Fever Using Crude Tissue Samples. Viruses 2022, 14, 498. [Google Scholar] [CrossRef]
- Kimura, M. A Simple Method for Estimating Evolutionary Rates of Base Substitutions through Comparative Studies of Nucleotide Sequences. J. Mol. Evol. 1980, 16, 111–120. [Google Scholar] [CrossRef]
- Katoh, K.; Standley, D.M. MAFFT Multiple Sequence Alignment Software Version 7: Improvements in Performance and Usability. Mol. Biol. Evol. 2013, 30, 772–780. [Google Scholar] [CrossRef]
- Kumar, S.; Stecher, G.; Tamura, K. MEGA7: Molecular Evolutionary Genetics Analysis Version 7.0 for Bigger Datasets. Mol. Biol. Evol. 2016, 33, 1870–1874. [Google Scholar] [CrossRef]
- Gao, H.; Di, D.; Wu, Q.; Li, J.; Liu, X.; Xu, Z.; Xu, S.; Wu, C.; Gong, L.; Sun, Y.; et al. Pathogenicity and Horizontal Transmission Evaluation of a Novel Isolated African Swine Fever Virus Strain with a Three-Large-Fragment-Gene Deletion. Vet. Microbiol. 2024, 290, 110002. [Google Scholar] [CrossRef]
- Fan, J.; Yu, H.; Miao, F.; Ke, J.; Hu, R. Attenuated African Swine Fever Viruses and the Live Vaccine Candidates: A Comprehensive Review. Microbiol. Spectr. 2024, 12, e0319923. [Google Scholar] [CrossRef]





| Virus | Nucleotide Position | Origin | Genomic Region * |
|---|---|---|---|
| chASFV1 | 1–83122 | GII | 5′ terminal–C717R |
| 83123–186605 | GI | C717R–NCR | |
| 186606–187759 | GII | NCR–3′ terminal | |
| chASFV2 | 1–1197 | GI | 5′ terminal–MGF_360_1L |
| 1198–82386 | GII | MGF_360_1L–C717R | |
| 82387–186004 | GI | C717R–3′ terminal | |
| chASFV3 | 1–1071 | GII | 5′ terminal–MGF_360_1L |
| 1072–2285 | GI | MGF_360_1L–MGF_360_2L | |
| 2286–2435 | GII | MGF_360–2L | |
| 2436–2528 | GI | MGF_360–2L | |
| 2529–75440 | GII | MGF_360-2L–EP364R | |
| 75441–76884 | GI | EP364R–M1249L | |
| 76885–78237 | GII | M1249L | |
| 78238–78459 | GI | M1249L | |
| 78460–88365 | GII | M1249L–C147R | |
| 88366–88562 | GI | C147R | |
| 88563–88638 | GII | C147R | |
| 88639–89909 | GI | NCR–C962R | |
| 89910–91610 | GII | C962R | |
| 91611–97563 | GI | C962R–B169L | |
| 97564–101679 | GII | B169L–B602L | |
| 101680–101746 | GI | B602L | |
| 101747–104522 | GII | B602L–B646L | |
| 104523–104825 | GI | B646L | |
| 104826–105667 | GII | B646L–B125R | |
| 105668–105841 | GI | B125R | |
| 105842–132741 | GII | B125R–NP1450L | |
| 132742–137134 | GI | NP1450L–NP868R | |
| 137135–160347 | GII | NP868R–QP509L | |
| 160348–161000 | GI | QP509L–QP383R | |
| 161001–166080 | GII | QP509L–E199L | |
| 166081–166277 | GI | E199L | |
| 166278–189355 | GII | E199L–3′ terminal |
| Virus | Splenomegaly | Hemorrhagic Lymphadenopathy | Hemorrhagic Tonsils | Pulmonary Edema | Intestinal Hemorrhage | ||
|---|---|---|---|---|---|---|---|
| Gastro-Hepatic L.N. | Mandibular L.N. | Inguinal L.N. | |||||
| OUR T88/3 | 0/2 * | 0/2 | 0/2 | 0/2 | 0/2 | 0/2 | 0/2 |
| AQSΔB119L | 0/2 | 0/2 | 0/2 | 0/2 | 0/2 | 0/2 | 0/2 |
| chASFV1 | 2/2 | 2/2 | 2/2 | 2/2 | 2/2 | 1/2 | 2/2 |
| chASFV2 | 2/2 | 2/2 | 2/2 | 2/2 | 2/2 | 2/2 | 2/2 |
| chASFV3 | 2/2 | 2/2 | 2/2 | 2/2 | 2/2 | 2/2 | 2/2 |
| AQS-C-1-22 | 0/2 | 2/2 | 2/2 | 2/2 | 2/2 | 2/2 | 2/2 |
| Virus | Nucleotide Position | Origin | Genomic Region * |
|---|---|---|---|
| Co-infected #1 clone1, 2 and 3 (p72 genotype: I) | 1–77214 | GII | 5′ terminal–M1249L |
| 77215–88396 | GI | M1249L–C147L | |
| 88397–88541 | GII | C147L | |
| 88542–90787 | GI | C147L–C962R | |
| 90788–90899 | GII | C962R | |
| 90900–94547 | GI | C962R–B962L | |
| 94548–94586 | GII | B962L | |
| 94587–186639 | GI | B962L–3′ terminal | |
| Co-infected #2 clone1 (p72 genotype: II) | 1–54138 | GII | 5′ terminal–A179L |
| 54139–56662 | GI | A179L–F334L | |
| 56663–93571 | GII | F334L–B962L | |
| 93572–95883 | GI | B962L–B318L | |
| 95884–95928 | GII | B318L | |
| 95929–96771 | GI | B318L–B438L | |
| 96772–111757 | GII | B438L–G1340L | |
| 111758–111958 | GI | G1340L | |
| 111959–131527 | GII | G1340L–NP1450L | |
| 131528–134296 | GI | NP1450L–NP419L | |
| 134297–134486 | GII | NP419L–NP868R | |
| 134487–135213 | GI | NP868R | |
| 135214–136589 | GII | NP868R | |
| 136590–136770 | GI | NP868R | |
| 136771–143426 | GII | NP868R–D1133L | |
| 143427–146985 | GI | D1133L–S273R | |
| 146986–152088 | GII | S273R–H359L | |
| 152089–155787 | GI | H359L–H240R | |
| 155789–156944 | GII | H240R–R298L | |
| 156945–158595 | GI | R298L–Q706L | |
| 158596–158738 | GII | Q706L | |
| 158739–160796 | GI | Q706L–QP383R | |
| 160797–166098 | GII | QP383R–E199L | |
| 166099–166295 | GI | E199L | |
| 166296–189405 | GII | E199L–3′ terminal | |
| Co-infected #2 clone2 (p72 genotype: II) | 1–54136 | GII | 5′ terminal–A179L |
| 54137–55673 | GI | A179L–F317L | |
| 55674–55840 | GII | F317L | |
| 55841–56660 | GI | F317L–F334L | |
| 56661–78267 | GII | F334L–M1249L | |
| 78268–78489 | GI | M1249L | |
| 78490–89835 | GII | M1249L–C962R | |
| 89836–95761 | GI | C962R–B318L | |
| 95762–95881 | GII | B318L | |
| 95882–97645 | GI | B318L–B169L | |
| 97646–97758 | GII | B169L | |
| 97759–98505 | GI | B169L–B475L | |
| 98506–131841 | GII | B475L–NP1450L | |
| 131842–132555 | GI | NP1450L | |
| 132556–133389 | GII | NP1450L | |
| 133390–134041 | GI | NP1450L–NP419L | |
| 134042–134665 | GII | NP419L | |
| 134666–135764 | GI | NP419L–NP868R | |
| 135765–154881 | GII | NP868R–H233R | |
| 154882–155541 | GI | H233R–H240R | |
| 155542–156944 | GII | H240R–R298L | |
| 156945–158595 | GI | R298L–Q706L | |
| 158596–158738 | GII | Q706L | |
| 158739–160796 | GI | Q706L–QP383R | |
| 160797–166098 | GII | QP383R–E199L | |
| 166099–166295 | GI | E199L | |
| 166296–189405 | GII | E199L–3′ terminal | |
| Co-infected #2 clone3 (p72 genotype: II) | 1–424 | GII | 5′ terminal–NCR |
| 425–7338 | GI | NCR–MGF_110-3L | |
| 7339–7444 | GII | MGF_110-3L | |
| 7445–8023 | GI | MGF_110-3L–MGF_110-5L | |
| 8024–8100 | GII | MGF_110-5L | |
| 8101–8216 | GI | MGF_110-5L–NCR | |
| 8217–22677 | GII | NCR–MGF_360-9L | |
| 22678–23055 | GI | MGF_360-9L | |
| 23056–35346 | GII | MGF_360-9L–MGF_505-4R | |
| 35347–43095 | GI | MGF_505-4R–MGF_505-10R | |
| 43096–62450 | GII | MGF_505-10R–K196R | |
| 62451–63395 | GI | K196R–K145R | |
| 63396–83097 | GII | K145R–NCR | |
| 83098–83659 | GI | NCR–C257L | |
| 83660–92024 | GII | C257L–B962L | |
| 92025–92092 | GI | B962L | |
| 92093–93007 | GII | B962L | |
| 93008–95940 | GI | B962L–B169L | |
| 95941–99657 | GII | B169L–B602L | |
| 99658–100003 | GI | B602L | |
| 100004–100007 | GII | B602L | |
| 100008–100083 | GI | B602L | |
| 100084–108529 | GII | B602L–G1340L | |
| 108530–112873 | GI | G1340L–G1211R | |
| 112874–112945 | GII | G1211R | |
| 112946–112990 | GI | G1211R | |
| 112991–114690 | GII | G1211R | |
| 114691–118429 | GI | G1211R–CP2475L | |
| 118430–156441 | GII | CP2475L–Q706L | |
| 156442–157553 | GI | Q706L | |
| 157554–158007 | GII | Q706L–QP509L | |
| 158008–162049 | GI | QP509L–E423R | |
| 162050–164412 | GII | E423R–E199L | |
| 164413–164609 | GI | E199L | |
| 164610–187722 | GII | E199L–3′ terminal | |
| Co-infected #3 clone1 (p72 genotype: I) | 1–83066 | GII | 5′ terminal–C717R |
| 83067–109680 | GI | C717R–G1340L | |
| 109681–112182 | GII | G1340L | |
| 112183–140703 | GI | G1340L–NCR | |
| 140704–144505 | GII | NCR–D117L | |
| 144506–151970 | GI | D117L–H359L | |
| 151971–152084 | GII | H359L | |
| 152085–186548 | GI | H359L–NCR | |
| 186549–187703 | GII | NCR–3′ terminal | |
| Co-infected #3 clone2 (p72 genotype: I) | 1–15933 | GII | 5′ terminal–MGF_360-4L |
| 15934–16137 | GI | MGF_360-4L | |
| 16138–90233 | GII | MGF_360-4L–C962R | |
| 90234–98022 | GI | C962R–B169L | |
| 98023–101389 | GII | B169L–B602L | |
| 101390–152011 | GI | B602L–H359L | |
| 152012–152089 | GII | H359L | |
| 152090–174200 | GI | H359L–NCR | |
| 174201–174273 | GII | NCR–I215L | |
| 174274–186590 | GI | I215L–MGF_360-19L | |
| 186591–187738 | GII | MGF_360-19L–3′ terminal | |
| Co-infected #3 clone3 (p72 genotype: I) | 1–15933 | GII | 5′ terminal–MGF_360-4L |
| 15934–16137 | GI | MGF_360-4L | |
| 16138–90228 | GII | MGF_360-4L–C962R | |
| 90229–98017 | GI | C962R–B169L | |
| 98018–101384 | GII | B169L–B602L | |
| 101385–152018 | GI | B602L–H359L | |
| 152019–152096 | GII | H359L | |
| 152097–174294 | GI | H359L–I215L | |
| 174295–174303 | GII | I215L | |
| 174304–186596 | GI | I215L–NCR | |
| 186597–187739 | GII | NCR–3′ terminal | |
| Co-infected #4 clone1 (p72 genotype: I) | 1–36439 | GII | 5′ terminal–MGF_505-4R |
| 36440–36485 | GI | MGF_505-4R | |
| 36486–40323 | GII | MGF_505-4R–MGF_505-6R | |
| 40324–40608 | GI | MGF_505-6R | |
| 40609–40624 | GII | MGF_505-6R | |
| 40625–42314 | GI | MGF_505-6R–MGF_505-7R | |
| 42315–44053 | GII | MGF_505-7R–MGF_505-9R | |
| 44054–62670 | GI | MGF_505-9R–F1055L | |
| 62671–63089 | GII | F1055L–NCR | |
| 63090–68490 | GI | NCR–EP1242L | |
| 68491–68586 | GII | EP1242L | |
| 68587–68952 | GI | EP1242L | |
| 68953–75509 | GII | EP1242L–EP364R | |
| 75510–75671 | GI | EP364R–NCR | |
| 75672–76620 | GII | NCR–M1249L | |
| 76621–101763 | GI | M1249L–B602L | |
| 101764–101913 | GII | B602L | |
| 101914–113462 | GI | B602L–G1211R | |
| 113463–113592 | GII | G1211R | |
| 113593–119945 | GI | G1211R–CP2475L | |
| 119946–119949 | GII | CP2475L | |
| 119950–122327 | GI | CP2475L | |
| 122328–122352 | GII | CP2475L | |
| 122353–123141 | GI | CP2475L | |
| 123142–126042 | GII | CP2475L–CP530R | |
| 126043–126567 | GI | CP530R | |
| 126568–127129 | GII | CP530R–CP80R | |
| 127130–127648 | GI | CP80R–CP312R | |
| 127649–136810 | GII | CP312R–NP868R | |
| 136811–136846 | GI | NP868R | |
| 136847–142113 | GII | NP868R–D1133L | |
| 142114–142363 | GI | D1133L | |
| 142364–143425 | GII | D1133L | |
| 143426–143912 | GI | D1133L–NCR | |
| 143913–144288 | GII | NCR–D117L | |
| 144289–146283 | GI | D117L–S183L | |
| 146284–146756 | GII | S183L–S273R | |
| 146756–152760 | GI | S273R–H171R | |
| 152761–156283 | GII | H171R–R298L | |
| 156284–158737 | GI | R298L–Q706L | |
| 158738–166097 | GII | Q706L–E199L | |
| 166098–166294 | GI | E199L | |
| 166295–171902 | GII | E199L–I243L | |
| 171903–171911 | GI | I243L | |
| 171912–189400 | GII | I243L–3′ terminal | |
| Co-infected #4 clone2 (p72 genotype: I) | 1–6955 | GI | 5′ terminal–MGF_110-4L |
| 6966–6979 | GII | MGF_110-4L | |
| 6980–6993 | GI | MGF_110-4L | |
| 6994–7243 | GII | MGF_110-4L–NCR | |
| 7244–7824 | GI | NCR–NCR | |
| 7825–7901 | GII | NCR–NCR | |
| 7902–11414 | GI | NCR–NCR | |
| 11415–11555 | GII | NCR–MGF_360-4L | |
| 11556–12896 | GI | MGF_360-4L | |
| 12897–35253 | GII | MGF_360-4L–MGF_505-5R | |
| 35254–35493 | GI | MGF_505-5R–NCR | |
| 35494–40818 | GII | NCR–NCR | |
| 40819–64686 | GI | NCR–EP1242L | |
| 64687–65706 | GII | EP1242L | |
| 65707–66603 | GI | EP1242L | |
| 66604–67212 | GII | EP1242L–EP424R | |
| 67213–68293 | GI | EP424R | |
| 68294–73368 | GII | EP424R–M1249L | |
| 73369–85271 | GI | M1249L–NCR | |
| 85272–85316 | GII | NCR–NCR | |
| 85317–88943 | GI | NCR–B962L | |
| 88944–121725 | GII | B962L–CP2475L | |
| 121726–122372 | GI | CP2475L–CP204L | |
| 122373–143423 | GII | CP204L–S183L | |
| 143424–143896 | GI | S183L–S273R | |
| 143897–183159 | GII | S273R–3′ terminal | |
| Co-infected #4 clone3 (p72 genotype: I) | 1–86447 | GII | 5′ terminal–C475L |
| 86448–135136 | GI | C475L–NP419L | |
| 135137–166569 | GII | NP419L–E199L | |
| 166570–166766 | GI | E199L | |
| 166767–189878 | GII | E199L–3′ terminal |
Disclaimer/Publisher’s Note: The statements, opinions and data contained in all publications are solely those of the individual author(s) and contributor(s) and not of MDPI and/or the editor(s). MDPI and/or the editor(s) disclaim responsibility for any injury to people or property resulting from any ideas, methods, instructions or products referred to in the content. |
© 2025 by the authors. Licensee MDPI, Basel, Switzerland. This article is an open access article distributed under the terms and conditions of the Creative Commons Attribution (CC BY) license (https://creativecommons.org/licenses/by/4.0/).
Share and Cite
Kitamura, T.; Masujin, K.; Ikezawa, M.; Ambagala, A.; Kokuho, T. Generation of Chimeric African Swine Fever Viruses Through In Vitro and In Vivo Intergenotypic Gene Complementation. Vaccines 2025, 13, 462. https://doi.org/10.3390/vaccines13050462
Kitamura T, Masujin K, Ikezawa M, Ambagala A, Kokuho T. Generation of Chimeric African Swine Fever Viruses Through In Vitro and In Vivo Intergenotypic Gene Complementation. Vaccines. 2025; 13(5):462. https://doi.org/10.3390/vaccines13050462
Chicago/Turabian StyleKitamura, Tomoya, Kentaro Masujin, Mitsutaka Ikezawa, Aruna Ambagala, and Takehiro Kokuho. 2025. "Generation of Chimeric African Swine Fever Viruses Through In Vitro and In Vivo Intergenotypic Gene Complementation" Vaccines 13, no. 5: 462. https://doi.org/10.3390/vaccines13050462
APA StyleKitamura, T., Masujin, K., Ikezawa, M., Ambagala, A., & Kokuho, T. (2025). Generation of Chimeric African Swine Fever Viruses Through In Vitro and In Vivo Intergenotypic Gene Complementation. Vaccines, 13(5), 462. https://doi.org/10.3390/vaccines13050462

