Surface Display of Type 1 Fimbriae on Shigella flexneri Induces Antigen-Specific Immune Response via Oral Route
Abstract
1. Introduction
2. Materials and Methods
2.1. Plasmid Construction
2.2. Strains and Growth Conditions
2.3. Transmission Electron Microscopy (TEM) Analyses
2.4. Mannose-Sensitive Hemagglutination Assay (MSHA) and Yeast Cell Aggregation
2.5. Cell Culture
2.6. Quantitative Reverse Transcriptase–Polymerase Chain Reaction (qRT-PCR)
2.7. Protein Expression and Analysis
2.8. Immunization and Antigen-Specific Antibody Determined by ELISA
2.9. Statistical Analysis
3. Results
3.1. Construction of a FWL01 Derivative Strain Producing Functional Type 1 Fimbriae
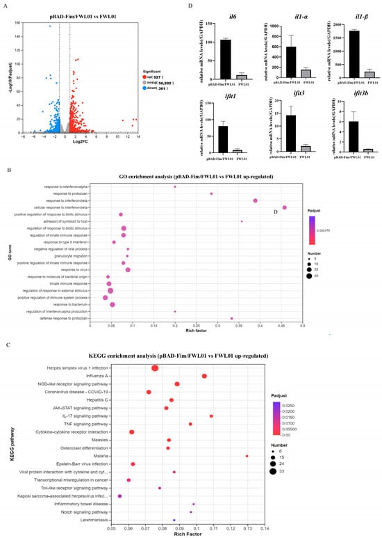
3.2. Transcriptome Analysis of J774 A.1 Cells Treated with FWL01 Expressing Type 1 Fimbriae of S. flexneri 2a T32
3.3. Type 1 Fimbriae of S. flexneri 2a Stimulated the Cytokine Secretion of J774 A.1 Cells and Induced Antigen-Specific Antibodies
3.4. Expression of Heterologous Proteins
3.5. Immunization and Detection of Antigen-Specific Antibodies
4. Discussion
5. Conclusions
Supplementary Materials
Author Contributions
Funding
Institutional Review Board Statement
Informed Consent Statement
Data Availability Statement
Conflicts of Interest
References
- Yan, X.; Wang, D.; Liang, F.; Fu, L.; Guo, C. HPV16L1-attenuated Shigella recombinant vaccine induced strong vaginal and systemic immune responses in guinea pig model. Hum. Vaccin. Immunother. 2014, 10, 3491–3498. [Google Scholar] [CrossRef] [PubMed]
- Pilla, G.; Wu, T.; Grassel, C.; Moon, J.; Foulke-Abel, J.; Tang, C.M.; Barry, E.M. Evaluation of a Live Attenuated S. sonnei Vaccine Strain in the-HumanEnteroid Model. Pathogens 2021, 10, 1079. [Google Scholar] [CrossRef] [PubMed]
- Xu, D.; Wang, D.; Yang, X.; Cao, M.; Yu, J.; Wang, Y. Fusion of HPV L1 into Shigella surface IcsA: A new approach in developing live attenuated Shigella-HPV vaccine. Antiviral Res. 2014, 102, 61–69. [Google Scholar] [CrossRef] [PubMed]
- Uchiya, K.I.; Kamimura, Y.; Jusakon, A.; Nikai, T. Salmonella fimbrial protein FimH Is involved in expression of proinflammatory cytokines in a toll-like receptor 4-dependent manner. Infect. Immun. 2019, 87, e00881-18. [Google Scholar] [CrossRef] [PubMed]
- Mossman, K.L.; Mian, M.F.; Lauzon, N.M.; Gyles, C.L.; Lichty, B.; Mackenzie, R.; Gill, N.; Ashkar, A.A. Cutting Edge: FimH Adhesin of Type 1 Fimbriae Is a Novel TLR4 Ligand. J. Immunol. 2008, 181, 6702–6706. [Google Scholar] [CrossRef] [PubMed]
- Hase, K.; Kawano, K.; Nochi, T.; Pontes, G.S.; Fukuda, S.; Ebisawa, M.; Kadokura, K.; Tobe, T.; Fujimura, Y.; Kawano, S.; et al. Uptake through glycoprotein 2 of FimH+ bacteria by M cells initiates mucosal immune response. Nature 2009, 462, 226–230. [Google Scholar] [CrossRef] [PubMed]
- Vilander, A.C.; Shelton, K.; LaVoy, A.; Dean, G.A. Expression of E. coli FimH enhances trafficking of an orally delivered Lactobacillus acidophilus vaccine to immune inductive sites via antige-presenting cells. Vaccines 2023, 11, 1162. [Google Scholar] [CrossRef] [PubMed]
- Fan, X.; Yue, Y.; Xiong, S. Incorporation of a bi-functional protein FimH enhances the immunoprotection of chitosan-pVP1 vaccine against coxsackievirus B3-induced myocarditis. Antivir. Res. 2017, 140, 121–132. [Google Scholar] [CrossRef] [PubMed]
- Wang, H.; Feng, E.; Lin, Y.; Liao, X.; Jin, M.; Jin, M.; Huang, L.; Su, G.; Huang, C. Construction of a trivalent candidate vaccine against Shigella species with DNA recombination. Sci. China 2002, 45, 10–20. [Google Scholar] [CrossRef] [PubMed]
- Zhang, X.; Sang, S.; Guan, Q.; Tao, H.; Wang, Y.; Liu, C. Oral administration of a Shigella 2aT32-Based vaccine expressing UreB-HspA fusion antigen with and without parenteral rUreB-HspA boost confers protection against Helicobacter pylori in mice model. Front. Immunol. 2022, 13, 894206. [Google Scholar] [CrossRef] [PubMed]
- Bravo, V.; Puhar, A.; Sansonetti, P.; Parsot, C.; Toro, C.S. Distinct mutations led to inactivation of type 1 fimbriae expression in Shigella spp. PLoS ONE 2015, 10, e0121785. [Google Scholar] [CrossRef] [PubMed]
- Fu, H.W. Helicobacter pylori neutrophil-activating protein: From molecular pathogenesis to clinical applications. World J. Gastroenterol. 2014, 20, 5294–5301. [Google Scholar] [CrossRef] [PubMed]
- Peng, X.; Zhang, R.; Duan, G.; Wang, C.; Sun, N.; Zhang, L.; Chen, S.; Fan, Q.; Xi, Y. Production and delivery of Helicobacter pylori NapA in Lactococcus lactis and its protective efficacy and immune modulatory activity. Sci. Rep. 2018, 8, 6435. [Google Scholar] [CrossRef]
- Chanin, R.B.; Nickerson, K.P.; Llanos-Chea, A.; Sistrunk, J.R.; Rasko, D.A.; Kumar, D.K.V.; de la Parra, J.; Auclair, J.R.; Ding, J.; Li, K.; et al. Shigella flexneri adherence factor expression in in vivo-like conditions. mSphere 2019, 4, e00751-19. [Google Scholar] [CrossRef]
- Gbarah, A.; Mirelman, D.; Sansonetti, P.J.; Verdon, R.; Bernhard, W.; Sharon, N. Shigella flexneri transformants expressing type 1 (mannose specific) fimbriae bind to, activate, and are killed by phagocytic cells. Infect. Immun. 1993, 61, 1687–1693. [Google Scholar] [CrossRef]
- Sang, S.; Song, W.; Lu, L.; Ou, Q.; Guan, Y.; Tao, H.; Wang, Y.; Liu, C. The trimeric autotransporter adhesin SadA from Salmonella spp. as a novel bacterial surface display system. Vaccines 2024, 12, 399. [Google Scholar]
- Liu, Z.F.; Chen, J.L.; Li, W.Y.; Fan, M.W.; Li, Y.H. FimH as a mucosal adjuvant enhances persistent antibody response and protective efficacy of the anti-caries vaccine. Arch. Oral Biol. 2019, 101, 122–129. [Google Scholar] [CrossRef] [PubMed]
- Yazdi, A.S.; Ghoreschi, K. The Interleukin-1 Family. Adv. Exp. Med. Biol. 2016, 941, 21–29. [Google Scholar] [PubMed]
- Bagheri, Y.; Babaha, F.; Falak, R.; Yazdani, R.; Azizi, G.; Sadri, M.; Abolhassani, H.; Shekarabi, M.; Aghamohammadi, A. IL-10 induces TGF-β Secretion, TGF-β receptor II Upregulation, and IgA secretion in B cells. Eur. Cytokine Netw. 2019, 30, 107–113. [Google Scholar] [CrossRef] [PubMed]
- Kannan, N.; Choi, A.; Rivera De Jesus, M.A.; Wei, P.M.; Sahler, J.M.; Curley, S.M.; August, A.; DeLisa, M.P.; Whittaker, G.R.; Putnam, D. Intranasal vaccination with recombinant TLR2-active outer membrane vesicles containing sequential M2e epitopes protects against lethal influenza a challenge. Vaccines 2024, 12, 724. [Google Scholar] [CrossRef] [PubMed]





Disclaimer/Publisher’s Note: The statements, opinions and data contained in all publications are solely those of the individual author(s) and contributor(s) and not of MDPI and/or the editor(s). MDPI and/or the editor(s) disclaim responsibility for any injury to people or property resulting from any ideas, methods, instructions or products referred to in the content. |
© 2025 by the authors. Licensee MDPI, Basel, Switzerland. This article is an open access article distributed under the terms and conditions of the Creative Commons Attribution (CC BY) license (https://creativecommons.org/licenses/by/4.0/).
Share and Cite
Sang, S.; Yu, R.; Mao, Y.; Zhai, Y.; Cao, C.; Li, K.; Guan, Y.; Tao, H.; Liu, C.; Wang, Y. Surface Display of Type 1 Fimbriae on Shigella flexneri Induces Antigen-Specific Immune Response via Oral Route. Vaccines 2025, 13, 280. https://doi.org/10.3390/vaccines13030280
Sang S, Yu R, Mao Y, Zhai Y, Cao C, Li K, Guan Y, Tao H, Liu C, Wang Y. Surface Display of Type 1 Fimbriae on Shigella flexneri Induces Antigen-Specific Immune Response via Oral Route. Vaccines. 2025; 13(3):280. https://doi.org/10.3390/vaccines13030280
Chicago/Turabian StyleSang, Shuli, Rui Yu, Yunyun Mao, Yanfang Zhai, Chen Cao, Kai Li, Yiyan Guan, Haoxia Tao, Chunjie Liu, and Yanchun Wang. 2025. "Surface Display of Type 1 Fimbriae on Shigella flexneri Induces Antigen-Specific Immune Response via Oral Route" Vaccines 13, no. 3: 280. https://doi.org/10.3390/vaccines13030280
APA StyleSang, S., Yu, R., Mao, Y., Zhai, Y., Cao, C., Li, K., Guan, Y., Tao, H., Liu, C., & Wang, Y. (2025). Surface Display of Type 1 Fimbriae on Shigella flexneri Induces Antigen-Specific Immune Response via Oral Route. Vaccines, 13(3), 280. https://doi.org/10.3390/vaccines13030280

