Immunity after HPV Vaccination in Patients after Sexual Initiation
Abstract
:1. Introduction
2. Materials and Methods
2.1. Study Design
2.2. Specimen Collection and Handling
2.3. HPV Serological Measurements
2.4. Statistical Analysis
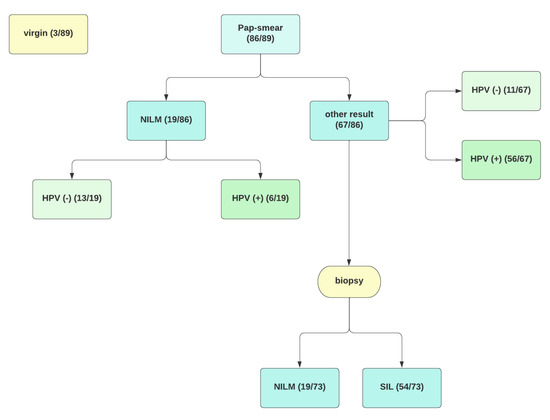
3. Results
4. Discussion
5. Conclusions
Author Contributions
Funding
Institutional Review Board Statement
Informed Consent Statement
Data Availability Statement
Conflicts of Interest
References
- Sung, H.; Ferlay, J.; Siegel, R.L.; Laversanne, M.; Soerjomataram, I.; Jemal, A.; Bray, F. Global Cancer Statistics 2020: GLOBOCAN Estimates of Incidence and Mortality Worldwide for 36 Cancers in 185 Countries. CA Cancer J. Clin. 2021, 71, 209–249. [Google Scholar] [CrossRef] [PubMed]
- Bosch, F.X.; De Sanjosé, S. Chapter 1: Human Papillomavirus and Cervical Cancer--Burden and Assessment of Causality. J. Natl. Cancer Inst. Monogr. 2003, 2003, 3–13. [Google Scholar] [CrossRef] [PubMed] [Green Version]
- Bosch, F.; Lorincz, A.; Muñoz, N.; Meijer, C.J.L.M.; Shah, K.V. The Causal Relation between Human Papillomavirus and Cervical Cancer. J. Clin. Pathol. 2002, 55, 244–265. [Google Scholar] [CrossRef] [PubMed] [Green Version]
- Zur Hausen, H. Papillomaviruses Causing Cancer: Evasion from Host-Cell Control in Early Events in Carcinogenesis. J. Natl. Cancer Inst. 2000, 92, 690–698. [Google Scholar] [CrossRef] [PubMed] [Green Version]
- Sitas, F.; Urban, M.; Stein, L.; Beral, V.; Ruff, P.; Hale, M.; Patel, M.; O’Connell, D.; Yu, X.Q.; Verzijden, A.; et al. The relationship between anti-HPV-16 IgG seropositivity and cancer of the cervix, anogenital organs, oral cavity and pharynx, oesophagus and prostate in a black South African population. Infect. Agents Cancer 2007, 2, 6. [Google Scholar] [CrossRef] [Green Version]
- Ho, G.Y.F.; Studentsov, Y.Y.; Bierman, R.; Burk, R.D. Natural History of Human Papillomavirus Type 16 Virus-Like Particle Antibodies in Young Women. Cancer Epidemiol. Biomark. Prev. 2004, 13, 110–116. [Google Scholar] [CrossRef] [Green Version]
- Harro, C.D.; Pang, Y.-Y.S.; Roden, R.B.S.; Hildesheim, A.; Wang, Z.; Reynolds, M.J.; Mast, T.C.; Robinson, R.; Murphy, B.R.; Karron, R.A.; et al. Safety and Immunogenicity Trial in Adult Volunteers of a Human Papillomavirus 16 L1 Virus-Like Particle Vaccine. JNCI J. Natl. Cancer Inst. 2001, 93, 284–292. [Google Scholar] [CrossRef] [Green Version]
- Giuliano, A.R.; Tortolero-Luna, G.; Ferrer, E.; Burchell, A.N.; de Sanjose, S.; Kjaer, S.K.; Muñoz, N.; Schiffman, M.; Bosch, F.X. Epidemiology of human papillomavirus infection in men, cancers other than cervical and benign conditions. Vaccine 2008, 26 (Suppl. 10), K17–K28. [Google Scholar] [CrossRef] [Green Version]
- De Vuyst, H.; Clifford, G.M.; Nascimento, M.C.; Madeleine, M.M.; Franceschi, S. Prevalence and type distribution of human papillomavirus in carcinoma and intraepithelial neoplasia of the vulva, vagina and anus: A meta-analysis. Int. J. Cancer 2009, 124, 1626–1636. [Google Scholar] [CrossRef]
- Oliphant, J.; Stewart, J.; Saxton, P.; Lo, M.; Perkins, N.; Ward, D. Trends in genital warts diagnoses in New Zealand five years following the quadrivalent human papillomavirus vaccine introduction. N. Z. Med J. 2017, 130, 9–16. [Google Scholar]
- Markowitz, L.E.; Gee, J.; Chesson, H.; Stokley, S. Ten Years of Human Papillomavirus Vaccination in the United States. Acad. Pediatr. 2018, 18, S3–S10. [Google Scholar] [CrossRef] [PubMed] [Green Version]
- Ramezani, A.; Aghakhani, A.; Soleymani, S.; Bavand, A.; Bolhassani, A. Significance of serum antibodies against HPV E7, Hsp27, Hsp20 and Hp91 in Iranian HPV-exposed women. BMC Infect. Dis. 2019, 19, 142. [Google Scholar] [CrossRef] [PubMed] [Green Version]
- Bouassa, R.-S.M.; Péré, H.; Gubavu, C.; Prazuck, T.; Jenabian, M.-A.; Veyer, D.; Meye, J.-F.; Touzé, A.; Bélec, L. Serum and cervicovaginal IgG immune responses against α7 and α9 HPV in non-vaccinated women at risk for cervical cancer: Implication for catch-up prophylactic HPV vaccination. PLoS ONE 2020, 15, e0233084. [Google Scholar] [CrossRef]
- Bhatia, R.; Stewart, J.; Moncur, S.; Cubie, H.; Kavanagh, K.; Pollock, K.G.; Busby-Earle, C.; Williams, A.R.; Howie, S.; Cuschieri, K. Development of an in-house ELISA to detect anti-HPV16-L1 antibodies in serum and dried blood spots. J. Virol. Methods 2018, 264, 55–60. [Google Scholar] [CrossRef] [Green Version]
- Przybylski, M.; Pruski, D.; Millert-Kalinska, S.; Madry, R.; Lagiedo-Zelazowska, M.; Sikora, J.; Zmaczynski, A.; Baran, R.; Twardowska, H.; Horbaczewska, A.; et al. Genotyping of human papillomavirus DNA in Wielkopolska region. Ginekol. Polska 2021. [Google Scholar] [CrossRef]
- Scherpenisse, M.; Schepp, R.M.; Mollers, M.; Meijer, C.J.L.M.; Berbers, G.A.M.; Van Der Klis, F.R.M. Characteristics of HPV-Specific Antibody Responses Induced by Infection and Vaccination: Cross-Reactivity, Neutralizing Activity, Avidity and IgG Subclasses. PLoS ONE 2013, 8, e74797. [Google Scholar] [CrossRef] [PubMed]
- Roteli-Martins, C.M.; Naud, P.; de Borba, P.; Teixeira, J.C.; de Carvalho, N.S.; Zahaf, T.; Sanchez, N.; Geeraerts, B.; Descamps, D. Sustained Immunogenicity and Efficacy of the HPV-16/18 AS04-Adjuvanted Vaccine: Up to 8.4 Years of Follow-Up. Hum. Vaccines Immunother. 2012, 8, 390–397. [Google Scholar] [CrossRef] [PubMed]
- Kemp, T.J.; Safaeian, M.; Hildesheim, A.; Pan, Y.; Penrose, K.J.; Porras, C.; Schiller, J.T.; Lowy, D.R.; Herrero, R.; Pinto, L.A. Kinetic and HPV infection effects on cross-type neutralizing antibody and avidity responses induced by Cervarix®. Vaccine 2012, 31, 165–170. [Google Scholar] [CrossRef] [Green Version]
- Malagón, T.; Drolet, M.; Boily, M.-C.; Franco, E.L.; Jit, M.; Brisson, J.; Brisson, M. Cross-protective efficacy of two human papillomavirus vaccines: A systematic review and meta-analysis. Lancet Infect. Dis. 2012, 12, 781–789. [Google Scholar] [CrossRef]
- Draper, E.; Bissett, S.L.; Howell-Jones, R.; Edwards, D.; Munslow, G.; Soldan, K.; Beddows, S. Neutralization of non-vaccine human papillomavirus pseudoviruses from the A7 and A9 species groups by bivalent HPV vaccine sera. Vaccine 2011, 29, 8585–8590. [Google Scholar] [CrossRef] [Green Version]
- Paavonen, J.; Jenkins, D.; Bosch, F.X.; Naud, P.; Salmerón, J.; Wheeler, C.M.; Chow, S.-N.; Apter, D.; Kitchener, H.C.; Castellsagué, X.; et al. Efficacy of a prophylactic adjuvanted bivalent L1 virus-like-particle vaccine against infection with human papillomavirus types 16 and 18 in young women: An interim analysis of a phase III double-blind, randomised controlled trial. Lancet 2007, 369, 2161–2170. [Google Scholar] [CrossRef]
- Van Damme, P.; Olsson, S.E.; Block, S.; Castellsague, X.; Gray, G.E.; Herrera, T.; Huang, L.-M.; Kim, D.S.; Pitisuttithum, P.; Chen, J.; et al. Immunogenicity and Safety of a 9-Valent HPV Vaccine. Pediatrics 2015, 136, e28–e39. [Google Scholar] [CrossRef] [PubMed] [Green Version]
- Villa, L.L.; Costa, R.L.R.; Petta, C.A.; Andrade, R.P.; Paavonen, J.; Iversen, O.-E.; Olsson, S.-E.; Hoye, J.; Steinwall, M.; Riis-Johannessen, G.; et al. High sustained efficacy of a prophylactic quadrivalent human papillomavirus types 6/11/16/18 L1 virus-like particle vaccine through 5 years of follow-up. Br. J. Cancer 2006, 95, 1459–1466. [Google Scholar] [CrossRef] [PubMed]
- Viscidi, R.P.; Schiffman, M.; Hildesheim, A.; Herrero, R.; Castle, P.E.; Bratti, M.C.; Rodriguez, A.C.; Sherman, M.E.; Wang, S.; Clayman, B.; et al. Seroreactivity to Human Papillomavirus (HPV) Types 16, 18, or 31 and Risk of Subsequent HPV Infection. Cancer Epidemiol. Biomark. Prev. 2004, 13, 324–327. [Google Scholar] [CrossRef] [PubMed] [Green Version]
- Carter, J.J.; Koutsky, L.A.; Hughes, J.P.; Lee, S.K.; Kuypers, J.; Kiviat, N.; Galloway, D.A. Comparison of Human Papillomavirus Types 16, 18, and 6 Capsid Antibody Responses Following Incident Infection. J. Infect. Dis. 2000, 181, 1911–1919. [Google Scholar] [CrossRef] [Green Version]
- Edelstein, Z.R.; Carter, J.J.; Garg, R.; Winer, R.L.; Feng, Q.; Galloway, D.A.; Koutsky, L.A. Serum Antibody Response Following Genital 9 Human Papillomavirus Infection in Young Men. J. Infect. Dis. 2011, 204, 209–216. [Google Scholar] [CrossRef]
- Aubin, F.; Martin, M.; Puzenat, E.; Magy-Bertrand, N.; Segondy, M.; Riethmuller, D.; Wendling, D. Genital human Papillomavirus infection in patients with autoimmune inflammatory diseases. Jt. Bone Spine 2011, 78, 460–465. [Google Scholar] [CrossRef]
- Petter, A.; Christensen, N.; Nig, A.C.-K.; Zangerle, R.; Guger, M.; Pfister, H.; Heim, K.; Höpfl, R.; Wieland, U.; Sarcletti, M. Specific serum IgG, IgM and IgA antibodies to human papillomavirus types 6, 11, 16, 18 and 31 virus-like particles in human immunodeficiency virus-seropositive women. J. Gen. Virol. 2000, 81, 701–708. [Google Scholar] [CrossRef]
- Syrjänen, S.; Lodi, G.; von Bültzingslöwen, I.; Aliko, A.; Arduino, P.; Campisi, G.; Challacombe, S.; Ficarra, G.; Flaitz, C.; Zhou, H.; et al. Human papillomaviruses in oral carcinoma and oral potentially malignant disorders: A systematic review. Oral Dis. 2011, 17, 58–72. [Google Scholar] [CrossRef] [Green Version]
- Pedroza-Gonzalez, A.; Reyes-Reali, J.; Campos-Solorzano, M.; Blancas-Diaz, E.M.; Tomas-Morales, J.A.; Hernandez-Aparicio, A.A.; de Oca-Samperio, D.M.; Garrido, E.; Garcia-Romo, G.S.; Mendez-Catala, C.F.; et al. Human papillomavirus infection and seroprevalence among female university students in Mexico. Hum. Vaccines Immunother. 2022, 18, 1–12. [Google Scholar] [CrossRef]



| Group | n | HPV Status | Biopsy Result | Vaccination Status |
|---|---|---|---|---|
| Experimental | 61 | (+)/(−) | Normal/LSIL/HSIL | + |
| Control 1 | 20 | (−) | Excluded LSIL and HSIL | − |
| Control 2 | 8 | (+)/(−) | LSIL/HSIL | − |
| Characteristic | Experimental Group | Control Group 1 | Control Group 2 | p1 | p2 |
|---|---|---|---|---|---|
| n = 89 | 61 | 20 | 8 | ||
| Age, M ± SD | 34.03 ± 7.32 | 36.40 ± 7.59 | 32.88± 7.77 | 0.217 1 | 0.667 1 |
| Number of term pregnancies, n (%) | |||||
| 0 | 26 (42.6) | 7 (35.0) | 5 (62.5) | 0.873 | 0.249 |
| 1 | 18 (29.5) | 8 (40.0) | 0 (0.0) | ||
| 2 | 14 (23.0) | 4 (20.0) | 3 (37.5) | ||
| 3 | 3 (4.9) | 1 (5.0) | 0 (0.0) | ||
| Number of pre-term pregnancies, n (%) | |||||
| 0 | 60 (98.4) | 20 (100.0) | 8 (100.0) | >0.999 | >0.999 |
| 1 | 1 (1.6) | 0 (0.0) | 0 (0.0) | ||
| Number of miscarriages, n (%) | |||||
| 0 | 55 (91.2) | 18 (90.0) | 8 (100.0) | 0.797 | >0.999 |
| 1 | 4 (6.6) | 2 (10.0) | 0 (0.0) | ||
| 2 | 2 (3.2) | 0 (0.0) | 0 (0.0) | ||
| Number of pregnancies, Me (Q1; Q3) | 1.00 (0.00; 2.00) | 1.00 (0.00; 2.00) | 0.00 (0.00; 2.00) | 0.991 2 | 0.421 2 |
| Comorbidities, n (%) | 22 (37.7) | 6 (30.0) | 1 (12.5) | 0.600 | 0.246 |
| Cytology, n (%) | 61 | 20 | 8 | ||
| NILM | 7 (11.5) | 12 (60.0) | 0 (0.0) | 0.001 | 0.903 |
| ASCUS | 12 (19.7) | 5 (25.0) | 2 (25.0) | ||
| ASC-H | 10 (16.4) | 1 (5.0) | 1 (12.5) | ||
| LSIL | 20 (32.8) | 1 (5.0) | 3 (37.5) | ||
| HSIL | 6 (9.8) | 1 (5.0) | 2 (25.0) | ||
| AGC | 2 (3.3) | 0 (0.0) | 0 (0.0) | ||
| Virgin | 3 (4.9) | 0 (0.0) | 0 (0.0) | ||
| Cervical cancer | 1 (1.6) | 0 (0.0) | 0 (0.0) | ||
| HPV, n (%) | 61 | 20 | 8 | ||
| Positive | 52 (85.2) | 2 (10.0) | 8 (100.0) | <0.001 | >0.999 |
| Negative | 6 (9.9) | 18 (90.0) | 0 (0.0) | ||
| Virgin | 3 (4.9) | 0 (0.0) | 0 (0.0) | ||
| Biopsy, n (%) | n = 57 | n = 8 | n = 8 | ||
| NILM | 11 (19.3) | 8 (100.0) | 0 (0.0) | <0.001 | 0.285 |
| LSIL (CIN 1) | 17 (29.8) | 0 (0.0) | 1 (12.5) | ||
| HSIL (CIN2, CIN 3) | 28 (49.1) | 0 (0.0) | 7 (87.5) | ||
| Adenocarcinoma | 1 (1.8) | 0 (0.0) | 0 (0.0) | ||
| Antibody level, Me (Q1; Q3) | 1.77 (1.22; 2.35) | 0.09 (0.07; 0.19) | 0.13 (0.07; 0.44) | <0.001 2 | <0.001 2 |
| Antibody level/cut-off, Me (Q1; Q3) | 5.83 (4.01; 7.77) | 0.29 (0.22; 0.62) | 0.41 (0.23; 1.45) | <0.001 2 | <0.001 2 |
| Reactive, n (%) | 61 (100.0) | 3 (15.5) | 2 (25.0) | <0.001 | <0.001 |
| Variable | Age | |
|---|---|---|
| r | p | |
| Antibody level | −0.11 | 0.137 |
| Variables | Diagnosis | p | |
|---|---|---|---|
| LSIL (CIN 1) n = 18 | HSIL (CIN 2, CIN 3) and cancer n = 36 | ||
| Antibody level (M ± SD) | 1.63 ± 0.88 | 1.53 ± 0.89 | 0.691 |
| Antibody level/cut-off (M ± SD) | 5.39 ± 2.90 | 5.04 ± 2.92 | 0.691 |
Publisher’s Note: MDPI stays neutral with regard to jurisdictional claims in published maps and institutional affiliations. |
© 2022 by the authors. Licensee MDPI, Basel, Switzerland. This article is an open access article distributed under the terms and conditions of the Creative Commons Attribution (CC BY) license (https://creativecommons.org/licenses/by/4.0/).
Share and Cite
Pruski, D.; Łagiedo-Żelazowska, M.; Millert-Kalińska, S.; Sikora, J.; Jach, R.; Przybylski, M. Immunity after HPV Vaccination in Patients after Sexual Initiation. Vaccines 2022, 10, 728. https://doi.org/10.3390/vaccines10050728
Pruski D, Łagiedo-Żelazowska M, Millert-Kalińska S, Sikora J, Jach R, Przybylski M. Immunity after HPV Vaccination in Patients after Sexual Initiation. Vaccines. 2022; 10(5):728. https://doi.org/10.3390/vaccines10050728
Chicago/Turabian StylePruski, Dominik, Małgorzata Łagiedo-Żelazowska, Sonja Millert-Kalińska, Jan Sikora, Robert Jach, and Marcin Przybylski. 2022. "Immunity after HPV Vaccination in Patients after Sexual Initiation" Vaccines 10, no. 5: 728. https://doi.org/10.3390/vaccines10050728
APA StylePruski, D., Łagiedo-Żelazowska, M., Millert-Kalińska, S., Sikora, J., Jach, R., & Przybylski, M. (2022). Immunity after HPV Vaccination in Patients after Sexual Initiation. Vaccines, 10(5), 728. https://doi.org/10.3390/vaccines10050728

