Boric Acid Mitigates Alcohol-Induced Renal Podocyte Injury, Apoptosis, and Oxidative Stress in HBV Transgenic Mice
Abstract
1. Introduction
2. Materials and Methods
2.1. Animals
2.2. Experimental Groups
2.3. Histologic Analysis
2.3.1. Assessment of Podocyte Injury by Desmin Immunohistochemistry
2.3.2. Detection of Renal Cell Apoptosis by TUNEL Staining
2.4. Detection of Renal Cell Apoptosis by RT-PCR
2.5. Biochemical Measurements of Serum Samples and Tissue Homogenates
2.6. Statistical Analysis
3. Results
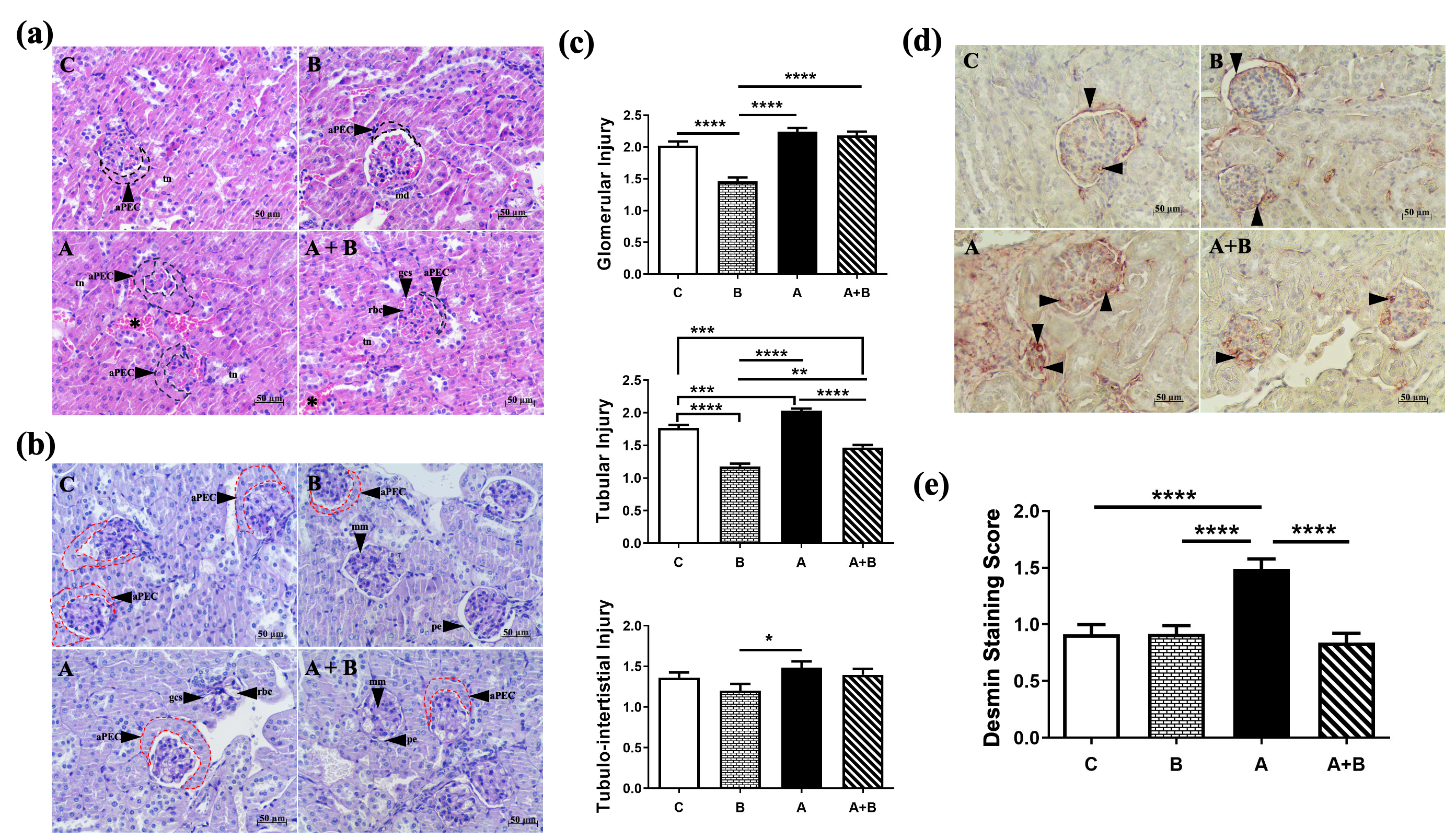
3.1. Histopathological Evaluation

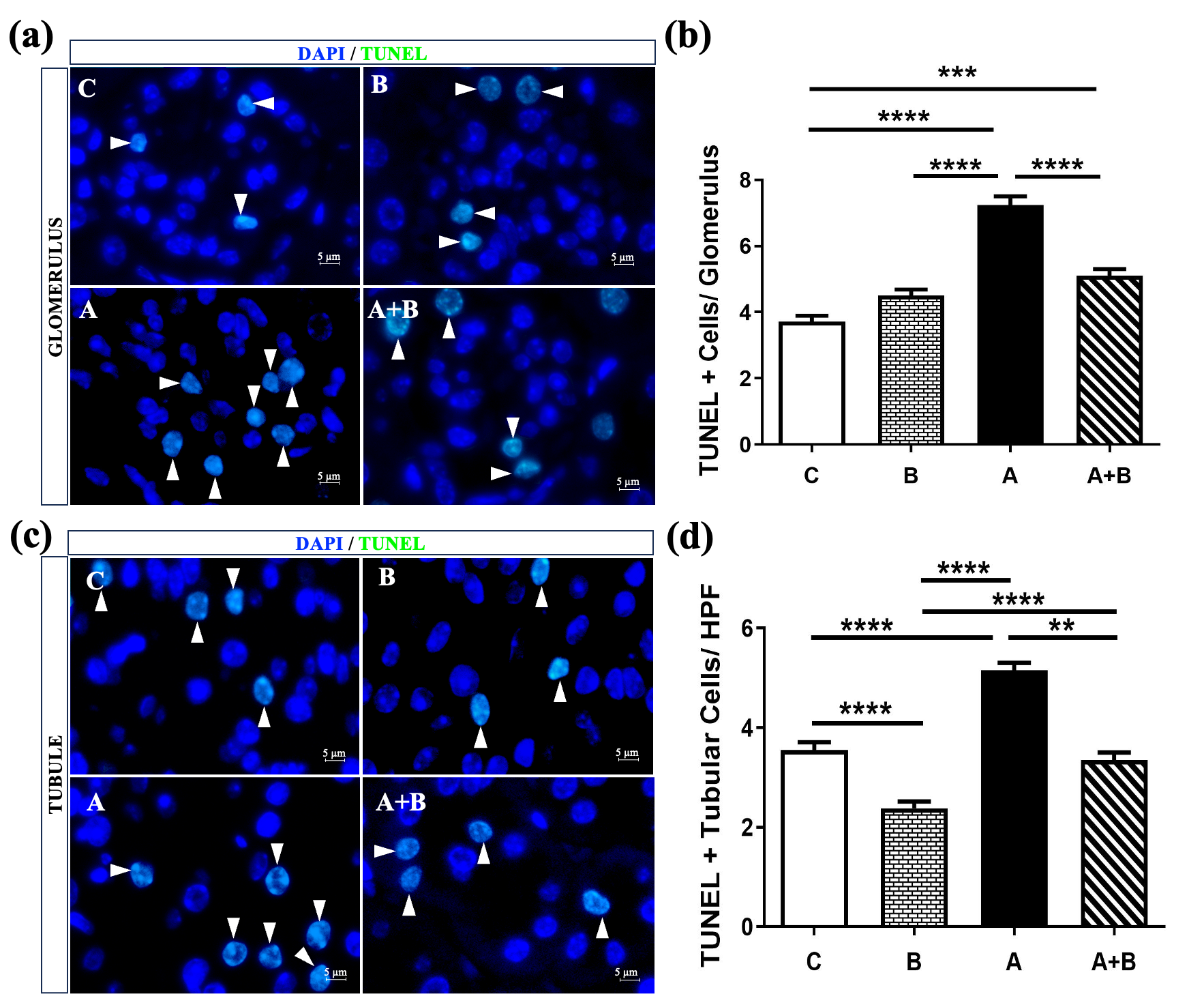
3.2. Apoptosis in Glomerular and Tubular Cells
3.3. Expression of Apoptosis-Related Genes
3.4. Evaluation of Oxidative Stress and Renal Biochemical Parameters
4. Discussion
5. Conclusions
Supplementary Materials
Author Contributions
Funding
Institutional Review Board Statement
Informed Consent Statement
Data Availability Statement
Acknowledgments
Conflicts of Interest
Abbreviations
| APAF1 | Apoptotic Protease-Activating Factor 1 |
| BUN | Blood Urea Nitrogen |
| CAT | Catalase |
| GPx | Glutathione Peroxidase |
| HBV | Hepatitis B Virus |
| OSI | Oxidative Stress Index |
| qRT-PCR | Quantitative Real-Time Polymerase Chain Reaction |
| ROS | Reactive Oxygen Species |
| SOD | Superoxide Dismutase |
| TAS | Total Antioxidant Status |
| TOS | Total Oxidant Status |
| TUNEL | Terminal Deoxynucleotidyl Transferase dUTP Nick-End Labeling |
References
- Hsu, Y.C.; Huang, D.Q.; Nguyen, M.H. Global burden of hepatitis B virus: Current status, missed opportunities and a call for action. Nat. Rev. Gastroenterol. Hepatol. 2023, 20, 524–537. [Google Scholar] [CrossRef] [PubMed]
- Fabrizi, F.; Cerutti, R.; Donato, F.M.; Messa, P. HBV infection is a risk factor for chronic kidney disease: Systematic review and meta-analysis. Rev. Clin. Esp. 2021, 221, 600–611. [Google Scholar] [CrossRef] [PubMed]
- Wang, R.; Wu, Y.; Zheng, B.; Zhang, X.; An, D.; Guo, N.; Wang, J.; Guo, Y.; Tang, L. Clinicopathological characteristics and prognosis of hepatitis B associated membranous nephropathy and idiopathic membranous nephropathy complicated with hepatitis B virus infection. Sci. Rep. 2021, 11, 18407. [Google Scholar] [CrossRef] [PubMed]
- Yu, F.; Li, G.; Hao, W.; Hu, W. Hepatitis b virus-related glomerulonephritis with positive and negative serum hbsag: Different clinicopathologic characteristics of two clinical subtypes. Int. J. Gen. Med. 2021, 14, 3069–3077. [Google Scholar] [CrossRef]
- Maiwall, R.; Pasupuleti, S.S.R.; Bihari, C.; Rastogi, A.; Singh, P.K.; Naik, V.; Singh, A.; Jain, P.; Kumar, A.; Mukund, A.; et al. Incidence, Risk Factors, and Outcomes of Transition of Acute Kidney Injury to Chronic Kidney Disease in Cirrhosis: A Prospective Cohort Study. Hepatology 2020, 71, 1009–1022. [Google Scholar] [CrossRef]
- Ning, L.; Lin, W.; Hu, X.; Fan, R.; Liang, X.; Wu, Y.; Shen, S.; Yu, R.; Sun, J.; Hou, J. Prevalence of chronic kidney disease in patients with chronic hepatitis B: A cross-sectional survey. J. Viral Hepat. 2017, 24, 1043–1051. [Google Scholar] [CrossRef]
- Kamimura, H.; Setsu, T.; Kimura, N.; Yokoo, T.; Sakamaki, A.; Kamimura, K.; Tsuchiya, A.; Takamura, M.; Yamagiwa, S.; Terai, S. Renal Impairment in Chronic Hepatitis B: A Review. Diseases 2018, 6, 52. [Google Scholar] [CrossRef]
- İlhan, A.O.; Can, B.; Kar, F.; Gündoğdu, A.Ç.; Söğüt, İ.; Kanbak, G. An Investigation into the Protective Effects of Various Doses of Boric Acid on Liver, Kidney, and Brain Tissue Damage Caused by High Levels of Acute Alcohol Consumption. Biol. Trace Elem. Res. 2023, 201, 5346–5357. [Google Scholar] [CrossRef]
- Fan, Z.; Yun, J.; Yu, S.; Yang, Q.; Song, L. Alcohol consumption can be a “double-Edged Sword” for chronic kidney disease patients. Med. Sci. Monit. 2019, 25, 7059–7072. [Google Scholar] [CrossRef]
- Yokus, B.; Maccioni, L.; Fu, L.; Haskó, G.; Nagy, L.E.; Gao, B.; Pacher, P. The Link between Alcohol Consumption and Kidney Injury. Am. J. Pathol. 2025, 196, 78–91. [Google Scholar] [CrossRef]
- Xu, H.; Li, H.; Tan, W.; Wang, X.; Zheng, X.; Huang, Y.; Chen, J.; Meng, Z.; Qian, Z.; Liu, F.; et al. Nomograms for predicting short-term mortality in acute-on-chronic liver disease caused by the combination of hepatitis B virus and alcohol. Sci. Rep. 2024, 14, 24578. [Google Scholar] [CrossRef]
- Kar, F.; Hacioglu, C.; Senturk, H.; Donmez, D.B.; Kanbak, G. The Role of Oxidative Stress, Renal Inflammation, and Apoptosis in Post Ischemic Reperfusion Injury of Kidney Tissue: The Protective Effect of Dose-Dependent Boric Acid Administration. Biol. Trace Elem. Res. 2020, 195, 150–158. [Google Scholar] [CrossRef]
- Lopalco, A.; Lopedota, A.A.; Laquintana, V.; Denora, N.; Stella, V.J. Boric Acid, a Lewis Acid With Unique and Unusual Properties: Formulation Implications. J. Pharm. Sci. 2020, 109, 2375–2386. [Google Scholar] [CrossRef] [PubMed]
- Rondanelli, M.; Faliva, M.A.; Peroni, G.; Infantino, V.; Gasparri, C.; Iannello, G.; Perna, S.; Riva, A.; Petrangolini, G.; Tartara, A. Pivotal role of boron supplementation on bone health: A narrative review. J. Trace Elem. Med. Biol. 2020, 62, 126577. [Google Scholar] [CrossRef] [PubMed]
- Lank, P.; Wahl, M. Boric Acid. In Encyclopedia of Toxicology; Elsevier: Amsterdam, The Netherlands, 2014; pp. 533–535. [Google Scholar] [CrossRef]
- Türkez, H.; Geyikoǧlu, F.; Tatar, A.; Keleş, S.; Özkan, A. Effects of some boron compounds on peripheral human blood. Z. Fur Naturforschung—Sect. C J. Biosci. 2007, 62, 889–896. [Google Scholar] [CrossRef] [PubMed]
- Sogut, I.; Oglakci, A.; Kartkaya, K.; Ol, K.K.; Sogut, M.S.; Kanbak, G.; Inal, M.E. Effect of boric acid on oxidative stress in rats with fetal alcohol syndrome. Exp. Ther. Med. 2015, 9, 1023–1027. [Google Scholar] [CrossRef]
- Erguven, P.; Tanrikulu-Kucuk, S.; Sevgin, K.; Degirmencioglu, S.; Cetinalp, P.; Aksu, S.; Gun-Atak, P.; Sogut, I. Protective effects of boric acid on HBV-transgenic mice with chronic alcohol consumption: An experimental study. Biochem. Biophys. Res. Commun. 2025, 768, 151956. [Google Scholar] [CrossRef]
- Bagis, H.; Arat, S.; Mercan, H.O.; Aktoprakligil, D.; Caner, M.; Turanli, E.T.; Baysal, K.; Turgut, G.; Sekmen, S.; Cirakoglu, B. Stable transmission and expression of the hepatitis B virus total genome in hybrid transgenic mice until F10 generation. J. Exp. Zool. A Comp. Exp. Biol. 2006, 305, 420–427. [Google Scholar] [CrossRef]
- Sogut, I.; Paltun, S.O.; Tuncdemir, M.; Ersoz, M.; Hurdag, C. The antioxidant and antiapoptotic effect of boric acid on hepatoxicity in chronic alcohol-fed rats. Can. J. Physiol. Pharmacol. 2018, 96, 404–411. [Google Scholar] [CrossRef]
- Wu, W.; Zhu, B.; Peng, X.; Zhou, M.; Jia, D.; Gu, J. Activation of farnesoid X receptor attenuates hepatic injury in a murine model of alcoholic liver disease. Biochem. Biophys. Res. Commun. 2014, 443, 68–73. [Google Scholar] [CrossRef]
- Augustyniak, A.; Skrzydlewska, E. l-Carnitine in the lipid and protein protection against ethanol-induced oxidative stress. Alcohol 2009, 43, 217–223. [Google Scholar] [CrossRef] [PubMed]
- Dyson, M.C.; Jirkof, P.; Lofgren, J.; Nunamaker, E.A.; Pang, D. Anesthesia and Analgesia in Laboratory Animals; Academic Press: Cambridge, MA, USA, 2023. [Google Scholar] [CrossRef]
- Herrmann, A.; Tozzo, E.; Funk, J. Semi-automated quantitative image analysis of podocyte desmin immunoreactivity as a sensitive marker for acute glomerular damage in the rat puromycin aminonucleoside nephrosis (PAN) model. Exp. Toxicol. Pathol. 2012, 64, 45–49. [Google Scholar] [CrossRef] [PubMed]
- Qin, W.; Xu, Z.; Lu, Y.; Zeng, C.; Zheng, C.; Wang, S.; Liu, Z. Mixed Organic Solvents Induce Renal Injury in Rats. PLoS ONE 2012, 7, e45873. [Google Scholar] [CrossRef] [PubMed]
- Furuya, S.; Chappell, G.A.; Iwata, Y.; Uehara, T.; Kato, Y.; Kono, H.; Bataller, R.; Rusyn, I. A mouse model of alcoholic liver fibrosis-associated acute kidney injury identifies key molecular pathways. Toxicol. Appl. Pharmacol. 2016, 310, 129–139. [Google Scholar] [CrossRef]
- Ohkawa, H.; Ohishi, N.; Yagi, K. Assay for lipid peroxides in animal tissues by thiobarbituric acid reaction. Anal. Biochem. 1979, 95, 351–358. [Google Scholar] [CrossRef]
- Wang, H.; Joseph, J.A. Quantifying cellular oxidative stress by dichlorofluorescein assay using microplate reader. Free Radic. Biol. Med. 1999, 27, 612–616. [Google Scholar] [CrossRef]
- Sogut, I.; Kar, F.; Senat, A.; Duymaz, T.; Erel, O.; Salihoglu, E. Thiol/disulfide homeostasis and oxidant status in children with congenital heart disease. Turk. J. Biochem. 2022, 47, 257–265. [Google Scholar] [CrossRef]
- Mylroie, A.A.; Collins, H.; Umbles, C.; Kyle, J. Erythrocyte superoxide dismutase activity and other parameters of copper status in rats ingesting lead acetate. Toxicol. Appl. Pharmacol. 1986, 82, 512–520. [Google Scholar] [CrossRef]
- Lawrence, R.A.; Burk, R.F. Glutathione peroxidase activity in selenium-deficient rat liver. Biochem. Biophys. Res. Commun. 1976, 71, 952–958. [Google Scholar] [CrossRef]
- Shah, A.S.; Amarapurkar, D.N. Spectrum of hepatitis B and renal involvement. Liver Int. 2018, 38, 23–32. [Google Scholar] [CrossRef]
- Li, Z.H.; Guo, X.Y.; Quan, X.Y.; Yang, C.; Liu, Z.J.; Su, H.Y.; An, N.; Liu, H.F. The Role of Parietal Epithelial Cells in the Pathogenesis of Podocytopathy. Front. Physiol. 2022, 13, 832772. [Google Scholar] [CrossRef]
- Ueno, T.; Kobayashi, N.; Nakayama, M.; Takashima, Y.; Ohse, T.; Pastan, I.; Pippin, J.W.; Shankland, S.J.; Uesugi, N.; Matsusaka, T.; et al. Aberrant Notch1-dependent effects on glomerular parietal epithelial cells promotes collapsing focal segmental glomerulosclerosis with progressive podocyte loss. Kidney Int. 2013, 83, 23–32. [Google Scholar] [CrossRef]
- Kökény, G.; Fang, L.; Révész, C.; Mózes, M.M.; Vörös, P.; Szénási, G.; Rosivall, L. The effect of combined treatment with the (Pro) renin receptor blocker HRP and quinapril in type 1 diabetic rats. Kidney Blood Press. Res. 2017, 42, 109–122. [Google Scholar] [CrossRef]
- Ohse, T.; Vaughan, M.R.; Kopp, J.B.; Krofft, R.D.; Marshall, C.B.; Chang, A.M.; Hudkins, K.L.; Alpers, C.E.; Pippin, J.W.; Shankland, S.J. De novo expression of podocyte proteins in parietal epithelial cells during experimental glomerular disease. Am. J. Physiol. Ren. Physiol. 2010, 298, F702–F711. [Google Scholar] [CrossRef] [PubMed]
- Cengiz, M. Boric acid protects against cyclophosphamide-induced oxidative stress and renal damage in rats. Cell Mol. Biol. 2018, 64, 11–14. [Google Scholar] [CrossRef] [PubMed]
- Cikler-Dulger, E.; Sogut, I. Investigation of the protective effects of boric acid on ethanol induced kidney injury. Biotech. Histochem. 2020, 95, 186–193. [Google Scholar] [CrossRef] [PubMed]
- McCarthy, E.T.; Zhou, J.; Eckert, R.; Genochio, D.; Sharma, R.; Oni, O.; De, A.; Srivastava, T.; Sharma, R.; Savin, V.J.; et al. Ethanol at low concentrations protects glomerular podocytes through alcohol dehydrogenase and 20-HETE. Prostaglandins Other Lipid Mediat. 2015, 116–117, 88–98. [Google Scholar] [CrossRef]
- Tan, R.J.; Li, Y.; Rush, B.M.; Cerqueira, D.M.; Zhou, D.; Fu, H.; Ho, J.; Stolz, D.B.; Liu, Y. Tubular injury triggers podocyte dysfunction by β-catenin–driven release of MMP-7. JCI Insight 2019, 4, e122399. [Google Scholar] [CrossRef]
- Mustafa, M.; Ahmad, R.; Tantry, I.Q.; Ahmad, W.; Siddiqui, S.; Alam, M.; Abbas, K.; Moinuddin; Hassan, I.; Habib, S.; et al. Apoptosis: A Comprehensive Overview of Signaling Pathways, Morphological Changes, and Physiological Significance and Therapeutic Implications. Cells 2024, 13, 1838. [Google Scholar] [CrossRef]
- Wang, K. Molecular mechanisms of hepatic apoptosis. Cell Death Dis. 2014, 5, e996. [Google Scholar] [CrossRef]
- Zhou, E.; Yang, C.; Gao, Y. Effect of alcohol on the progress of Hepatitis B cirrhosis. Ann. Palliat. Med. 2021, 10, 415–424. [Google Scholar] [CrossRef]
- Deng, C.L.; Song, X.W.; Liang, H.J.; Feng, C.; Sheng, Y.J.; Wang, M.Y. Chronic hepatitis B serum promotes apoptotic damage in human renal tubular cells. World J. Gastroenterol. 2006, 12, 1752–1756. [Google Scholar] [CrossRef] [PubMed]
- Çoban, F.K.; İnce, S.; Demirel, H.H.; İslam, İ.; Aytuğ, H. Acetaminophen-Induced Nephrotoxicity: Suppression of Apoptosis and Endoplasmic Reticulum Stress Using Boric Acid. Biol. Trace Elem. Res. 2023, 201, 242–249. [Google Scholar] [CrossRef] [PubMed]
- Cengiz, M.; Sahinturk, V.; Yildiz, S.C.; Şahin, İ.K.; Bilici, N.; Yaman, S.O.; Altuner, Y.; Appak-Baskoy, S.; Ayhanci, A. Cyclophosphamide induced oxidative stress, lipid per oxidation, apoptosis and histopathological changes in rats: Protective role of boron. J. Trace Elem. Med. Biol. 2020, 62, 126574. [Google Scholar] [CrossRef] [PubMed]
- Shakeri, R.; Kheirollahi, A.; Davoodi, J. Apaf-1: Regulation and function in cell death. Biochimie 2017, 135, 111–125. [Google Scholar] [CrossRef]
- Chen, S.; Fan, H.; Pei, Y.; Zhang, K.; Zhang, F.; Hu, Q.; Jin, E.; Li, S. MAPK Signaling Pathway Plays Different Regulatory Roles in the Effects of Boric Acid on Proliferation, Apoptosis, and Immune Function of Splenic Lymphocytes in Rats. Biol. Trace Elem. Res. 2024, 202, 2688–2701. [Google Scholar] [CrossRef]
- Wei, Y.; Yuan, F.J.; Zhou, W.B.; Wu, L.; Chen, L.; Wang, J.J.; Zhang, Y.S. Borax-induced apoptosis in HepG2 cells involves p53, Bcl-2, and Bax. Genet. Mol. Res. 2016, 15, 10–4238. [Google Scholar] [CrossRef]
- Li, B.; Ming, H.; Qin, S.; Nice, E.C.; Dong, J.; Du, Z.; Huang, C. Redox regulation: Mechanisms, biology and therapeutic targets in diseases. Signal Transduct. Target. Ther. 2025, 10, 72. [Google Scholar] [CrossRef]
- Sies, H.; Mailloux, R.J.; Jakob, U. Fundamentals of redox regulation in biology. Nat. Rev. Mol. Cell Biol. 2024, 25, 701–719, Erratum in Nat. Rev. Mol. Cell Biol. 2024, 25, 758. [Google Scholar] [CrossRef]
- Aranda-Rivera, A.K.; Cruz-Gregorio, A.; Aparicio-Trejo, O.E.; Pedraza-Chaverri, J. Mitochondrial redox signaling and oxidative stress in kidney diseases. Biomolecules 2021, 11, 1144. [Google Scholar] [CrossRef]
- Sies, H. Findings in redox biology: From H2O2 to oxidative stress. J. Biol. Chem. 2020, 295, 13458–13473. [Google Scholar] [CrossRef]
- Min, B.Y.; Kim, N.Y.; Jang, E.S.; Shin, C.M.; Lee, S.H.; Park, Y.S.; Hwang, J.-H.; Jeong, S.-H.; Kim, N.; Lee, D.H.; et al. Ethanol potentiates hepatitis B virus replication through oxidative stress-dependent and -independent transcriptional activation. Biochem. Biophys. Res. Commun. 2013, 431, 92–97. [Google Scholar] [CrossRef]
- Geyikoglu, F.; Koc, K.; Colak, S.; Erol, H.S.; Cerig, S.; Yardimci, B.K.; Cakmak, O.; Dortbudak, M.B.; Eser, G.; Aysin, F.; et al. Propolis and Its Combination with Boric Acid Protect Against Ischemia/Reperfusion-Induced Acute Kidney Injury by Inhibiting Oxidative Stress, Inflammation, DNA Damage, and Apoptosis in Rats. Biol. Trace Elem. Res. 2019, 192, 214–221. [Google Scholar] [CrossRef]
- Güney Tg Çalişkan, A.; Kar, F.; Çakir Gündoğdu, A.; Özbayer, C. Sıçan böbrek dokusunda etanolün akut toksisitesi ve borik asitin koruyucu rolü. Biol Divers Conserv. 2022, 15, 107–113. [Google Scholar] [CrossRef]
- Erçin, C.N.; Doğru, T.; Çelebi, G.; Gürel, H.; Genç, H.; Sertoğlu, E.; Bağci, S. The relationship between blood urea nitrogen levels and metabolic, biochemical, and histopathologic findings of nondiabetic, nonhypertensive patients with nonalcoholic fatty liver disease. Turk. J. Med. Sci. 2016, 46, 985–991. [Google Scholar] [CrossRef]
- Carr, E.A. Examination of the Urinary System. In Robinson’s Current Therapy in Equine Medicine; Elsevier: Amsterdam, The Netherlands, 2015; pp. 435–439. [Google Scholar] [CrossRef]



| Tissue | Damage | Score |
|---|---|---|
| Tubular | Normal: Tubular epithelium intact. Normal brush border and polarity. No hypertrophy, hyperplasia, vacuolization, or basement membrane changes. | 0 |
| Mild: Mild thickening or irregularity of the tubular basement membrane. Focal tubular necrosis affecting < 25. Brush border slightly reduced or patchy | 1 | |
| Moderate: Partial loss of brush border and polarity disruption. Focal tubular necrosis affects 26–50% of the tubular area. Basement membrane thickening combined with the above changes | 2 | |
| Severe: Brush border is mostly lost. Tubular necrosis affecting > 50% of the cortical area. The tubular lumen often contains protein casts or cellular debris. | 3 | |
| Glomerular | No damage: Normal glomerular architecture; intact GBM and Bowman’s capsule; no activated parietal epithelial cell (aPEC), hypertrophy/hyperplasia. | 0 |
| Mild: Thickening of Bowman’s capsule and/or GBM. Mild mesangial expansion. Focal aPEC hypertrophy/hyperplasia involving ≤ 25% of Bowman’s capsule. | 1 | |
| Moderate: Mesangial matrix proliferation. aPEC hypertrophy/hyperplasia involving 26–50% of Bowman’s capsule, partially narrowing Bowman’s space. | 2 | |
| Severe: aPEC hypertrophy/hyperplasia involving > 50% of Bowman’s capsule, causing marked obliteration of Bowman’s space. | 3 | |
| Tubulointerstitial | No damage: Normal interstitium; no inflammation, hemorrhage, | 0 |
| Mild: Interstitial inflammation and/or congestion affecting < 25% of the glomerular surrounding area. | 1 | |
| Moderate: Interstitial inflammation and/or congestion affecting 26–50% of the glomerular surrounding area. | 2 | |
| Severe: Interstitial inflammation and/or congestion affecting > 50% of the glomerular surrounding area. | 3 |
Disclaimer/Publisher’s Note: The statements, opinions and data contained in all publications are solely those of the individual author(s) and contributor(s) and not of MDPI and/or the editor(s). MDPI and/or the editor(s) disclaim responsibility for any injury to people or property resulting from any ideas, methods, instructions or products referred to in the content. |
© 2026 by the authors. Licensee MDPI, Basel, Switzerland. This article is an open access article distributed under the terms and conditions of the Creative Commons Attribution (CC BY) license.
Share and Cite
Sevgin, K.; Erguven, P.; Tanrikulu-Kucuk, S.; Degirmencioglu, S.; Cetinalp, P.; Aksu, S.; Gun-Atak, P.; Sogut, I. Boric Acid Mitigates Alcohol-Induced Renal Podocyte Injury, Apoptosis, and Oxidative Stress in HBV Transgenic Mice. Antioxidants 2026, 15, 318. https://doi.org/10.3390/antiox15030318
Sevgin K, Erguven P, Tanrikulu-Kucuk S, Degirmencioglu S, Cetinalp P, Aksu S, Gun-Atak P, Sogut I. Boric Acid Mitigates Alcohol-Induced Renal Podocyte Injury, Apoptosis, and Oxidative Stress in HBV Transgenic Mice. Antioxidants. 2026; 15(3):318. https://doi.org/10.3390/antiox15030318
Chicago/Turabian StyleSevgin, Kubra, Pelin Erguven, Sevda Tanrikulu-Kucuk, Sevgin Degirmencioglu, Pinar Cetinalp, Soner Aksu, Palmet Gun-Atak, and Ibrahim Sogut. 2026. "Boric Acid Mitigates Alcohol-Induced Renal Podocyte Injury, Apoptosis, and Oxidative Stress in HBV Transgenic Mice" Antioxidants 15, no. 3: 318. https://doi.org/10.3390/antiox15030318
APA StyleSevgin, K., Erguven, P., Tanrikulu-Kucuk, S., Degirmencioglu, S., Cetinalp, P., Aksu, S., Gun-Atak, P., & Sogut, I. (2026). Boric Acid Mitigates Alcohol-Induced Renal Podocyte Injury, Apoptosis, and Oxidative Stress in HBV Transgenic Mice. Antioxidants, 15(3), 318. https://doi.org/10.3390/antiox15030318

