3,6′-Disinapoyl Sucrose from Polygalae Radix Exerts Anti-Aging Effects via Modification of Telomeres, SIRT1/p53/p21 Pathway, Oxidative Stress and Autophagy
Abstract
1. Introduction
2. Materials and Methods
2.1. General and Yeast Strains
2.2. Isolation and Purification of DISS
2.3. Replicative and Chronological Lifespan Assay

2.4. Senescence-Associated β-Galactosidase (SA–β-Gal) Staining Assay in Etoposide-Induced Aging Cells
2.5. Antioxidant Stress Experiment
2.6. Determination of ROS and MDA Levels
2.7. Determination of SOD, CAT, and GPx Antioxidant Enzyme Activities
2.8. Real-Time Fluorescent Quantitative PCR (qRT-PCR)
2.9. Fluorescence Imaging of Autophagy
2.10. Evaluation of Telomerase Content in Yeast
2.11. Measurement of Relative Telomere Length
2.12. Drug Affinity Responsive Target Stability (DARTS) Assay
2.13. Cellular Thermal Shift Assay (CETSA)
2.14. Western Blot Analysis
2.15. Statistical Analysis
3. Results
3.1. DISS Prolongs the Lifespan of Yeast and Relieves Etop-Induced Senescence of Mammalian Cells
3.2. DISS Potentially Targets SIRT1 and Regulates SIRT1/p53/p21 Pathway
3.3. DISS Increases the Telomerase and Length of Telomeres


3.4. DISS Enhances the Antioxidant Capacity of Yeast
3.5. DISS Cannot Prolong the Lifespan of Yeast Lacking SOD1, SOD2, CAT, and GPx Genes
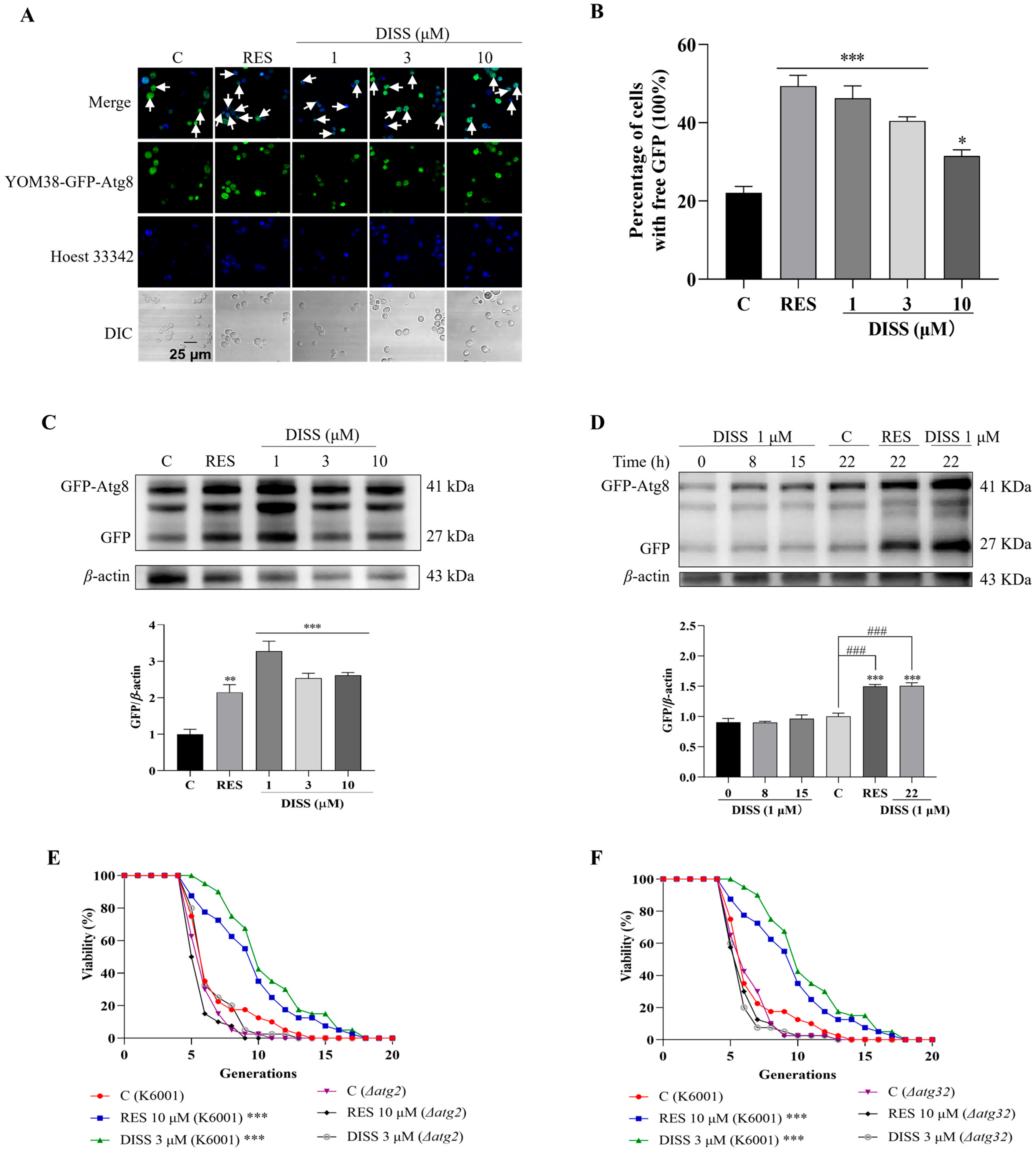
3.6. DISS Enhances Autophagy of Yeast
4. Discussion
5. Conclusions
Supplementary Materials
Author Contributions
Funding
Institutional Review Board Statement
Informed Consent Statement
Data Availability Statement
Acknowledgments
Conflicts of Interest
Abbreviations
| DISS | 3,6′-disinapoyl sucrose |
| SIRT1 | Silencing information regulatory factor 2-related enzyme 1 |
| TRF2 | Telomeric repeat binding factor 2 |
| RAP1 | Repressor/activator protein 1 |
| TPP1 | Tripeptidyl peptidase 1 |
| ROS | Reactive oxygen species |
| MDA | Malondialdehyde |
| SOD | Superoxide dismutase |
| CAT | Catalase |
| GPx | Glutathione peroxidase |
| RES | Resveratrol |
| Rapa | Rapamycin |
| AST | Astragaloside IV |
| Etop | Etoposide |
| RT-PCR | Real-time fluorescent quantitative PCR |
| RLS | Replicative lifespan |
| CLS | Chronological lifespan |
| DARTS | Drug affinity responsive target stability |
| CETSA | Cellular thermal shift assay |
References
- 2024 World Population Data Sheet. Available online: https://2024-wpds.prb.org (accessed on 2 January 2026).
- Guo, J.; Huang, X.; Dou, L.; Yan, M.J.; Shen, T.; Tang, W.Q.; Li, J. Aging and aging-related diseases: From molecular mechanisms to interventions and treatments. Signal Transduct. Target. Ther. 2022, 7, 391. [Google Scholar] [CrossRef] [PubMed]
- Qian, M.X.; Liu, B.H. Pharmaceutical Intervention of Aging. In Advances in Experimental Medicine and Biology; Springer: Singapore, 2018; pp. 235–254. [Google Scholar] [CrossRef]
- Palacios, J.A.; Herranz, D.; De Bonis, M.L.; Velasco, S.; Serrano, M.; Blasco, M.A. SIRT1 contributes to telomere maintenance and augments global homologous recombination. J. Cell Biol. 2010, 191, 1299–1313. [Google Scholar] [CrossRef] [PubMed]
- Rai, R.; Chen, Y.; Lei, M.; Chang, S. TRF2-RAP1 is required to protect telomeres from engaging in homologous recombination-mediated deletions and fusions. Nat. Commun. 2016, 7, 10881. [Google Scholar] [CrossRef] [PubMed]
- Moeller-McCoy, C.A.; Wieser, T.A.; Lubin, J.W.; Gillespie, A.E.; Ramirez, J.A.; Paschini, M.; Wuttke, D.S.; Lundblad, V. The canonical RPA complex interacts with Est3 to regulate yeast telomerase activity. Proc. Natl. Acad. Sci. USA 2025, 122, e2419309122. [Google Scholar] [CrossRef]
- Hwang, J.W.; Yao, H.; Caito, S.; Sundar, I.K.; Rahman, I. Redox regulation of SIRT1 in inflammation and cellular senescence. Free Radic. Biol. Med. 2013, 61, 95–110. [Google Scholar] [CrossRef]
- Ayala, A.; Muñoz, M.F.; Argüelles, S. Lipid peroxidation: Production, metabolism, and signaling mechanisms of malondialdehyde and 4-hydroxy-2-nonenal. Oxidative Med. Cell. Longev. 2014, 360438, 2572–2603. [Google Scholar] [CrossRef]
- Arslan, N.P.; Azad, F.; Orak, T.; Budak-Savas, A.; Ortucu, S.; Dawar, P.; Baltaci, M.O.; Ozkan, H.; Esim, N.; Taskin, M. A review on bacteria-derived antioxidant metabolites: Their production, purification, characterization, potential applications, and limitations. Arch. Pharmacal Res. 2025, 48, 253–292. [Google Scholar] [CrossRef]
- Sun, C.Q.; Bai, S.Y.; Liang, Y.M.; Liu, D.W.; Liao, J.Y.; Chen, Y.J.; Zhao, X.N.; Wu, B.; Huang, D.; Chen, M.; et al. The role of Sirtuin 1 and its activators in age-related lung disease. Biomed. Pharmacother. 2023, 162, 114573. [Google Scholar] [CrossRef]
- Mamaev, D.V.; Zvyagilskaya, R.A. Mitophagy in Yeast. Biochemistry 2019, 84, 225–232. [Google Scholar] [CrossRef]
- Kaushik, S.; Tasset, I.; Arias, E.; Pampliega, O.; Wong, E.; Martinez-Vicente, M.; Cuervo, A.M. Autophagy and the hallmarks of aging. Ageing Res. Rev. 2021, 72, 101468. [Google Scholar] [CrossRef]
- Van Beek, N.; Klionsky, D.J.; Reggiori, F. Genetic aberrations in macroautophagy genes leading to diseases. Biochim. Biophys. Acta (BBA)-Mol. Cell Res. 2018, 1865, 803–816. [Google Scholar] [CrossRef] [PubMed]
- Laurent, J.M.; Garge, R.K.; Teufel, A.I.; Wilke, C.O.; Kachroo, A.H.; Marcotte, E.M. Humanization of yeast genes with multiple human orthologs reveals functional divergence between paralog. PLoS Biol. 2020, 18, e3000627. [Google Scholar] [CrossRef] [PubMed]
- Güler, A.; Yardımcı, B.K.; Özek, N.Ş. Human anti-apoptotic Bcl-2 and Bcl-xL proteins protect yeast cells from aging induced oxidative stress. Biochimie 2025, 229, 69–83. [Google Scholar] [CrossRef] [PubMed]
- Timmermann, B.; Jarolim, S.; Rußmayer, H.; Kerick, M.; Michel, S.; Krüger, A.; Bluemlein, K.; Laun, P.; Grillari, J.; Lehrach, H.; et al. A new dominant peroxiredoxin allele identified by whole-genome re-sequencing of random mutagenized yeast causes oxidant-resistance and premature aging. Aging 2010, 2, 475–886. [Google Scholar] [CrossRef]
- Liu, M.H.; Wang, X.; Gao, D.J. Polygalae Radix: Review of metabolites, pharmacological activities and toxicology. Front. Pharmacol. 2024, 15, 1420853. [Google Scholar] [CrossRef]
- Liu, M.Y.; Cai, M.M.; Ding, P. Oligosaccharides from Traditional Chinese Herbal Medicines: A Review of Chemical Diversity and Biological Activities. Am. Jounal Chin. Med. 2021, 49, 577–608. [Google Scholar] [CrossRef]
- Wang, Z.; Lee, H.J.; Wang, L.; Jiang, C.; Baek, N.I.; Kim, S.H.; Lü, J.X. Anti-Androgen Receptor Signaling and Prostate Cancer Inhibitory Effects of Sucrose- and Benzophenone-Compounds. Pharm. Res. 2009, 26, 1140–1148. [Google Scholar] [CrossRef]
- Chen, S.Q.; Li, Y.J.; Wu, E.C.; Li, Q.; Xiang, L.; Qi, J.H. Arctigenin from Fructus arctii Exhibits Antiaging Effects via Autophagy Induction, Antioxidative Stress, and Increase in Telomerase Activity in Yeast. Antioxidants 2024, 13, 684. [Google Scholar] [CrossRef]
- Shan, J.H.; Mo, J.X.; An, C.Y.; Xiang, L.; Qi, J.H. β-Cyclocitral from Lavandula angustifolia Mill. exerts anti-Aging effects on yeasts and mammalian cells via telomere protection, antioxidative stress, and autophagy activation. Antioxidants 2024, 13, 715. [Google Scholar] [CrossRef]
- Yakkala, P.A.; Penumallu, N.R.; Shafi, S.; Kamal, A. Prospects of Topoisomerase Inhibitors as Promising Anti-Cancer Agents. Pharmaceuticals 2023, 16, 1456. [Google Scholar] [CrossRef]
- Chen, F.Y.; Li, C.; Cao, H.Y. Identification of Adenylate Kinase 5 as a Protein Target of Ginsenosides in Brain Tissues Using Mass Spectrometry-Based Drug Affinity Responsive Target Stability (DARTS) and Cellular Thermal Shift Assay (CETSA) Techniques. J. Agric. Food Chem. 2022, 70, 2741–2751. [Google Scholar] [CrossRef]
- Fu, Z.; Wang, S.; Zhou, X.; Ouyang, L.; Chen, Z.; Deng, G. Harnessing the Power of Traditional Chinese Medicine in Cancer Treatment: The Role of Nanocarriers. Int. J. Nanomed. 2025, 20, 3147–3174. [Google Scholar] [CrossRef] [PubMed]
- Fernández-Álvaro, E.; Hong, W.D.; Nixon, G.L.; O’Neill, P.M.; Calderón, F. Antimalarial Chemotherapy: Natural Product Inspired Development of Preclinical and Clinical Candidates with Diverse Mechanisms of Action. J. Med. Chem. 2016, 59, 5587–5603. [Google Scholar] [CrossRef] [PubMed]
- Park, S.J.; Ahmad, F.; Philp, A.; Baar, K.; Williams, T.; Luo, H.B.; Ke, H.M.; Rehmann, H.; Taussig, R.; Brown, A.L.; et al. Resveratrol Ameliorates Aging-Related Metabolic Phenotypes by Inhibiting cAMP Phosphodiesterases. Cell 2012, 148, 421–433. [Google Scholar] [CrossRef] [PubMed]
- Gausuzzaman, S.A.L.; Saha, M.; Dip, S.J.; Alam, S.; Kumar, A.; Das, H.; Sharker, S.M.; Rashid, M.A.; Kazi, M.; Reza, H.M. A QbD Approach to Design and to Optimize the Self-Emulsifying Resveratrol–Phospholipid Complex to Enhance Drug Bioavailability through Lymphatic Transport. Polymers 2022, 14, 3220. [Google Scholar] [CrossRef]
- Zhao, X.; Xu, B.X.; Wu, P.; Zhao, P.; Guo, C.C.; Cui, Y.L.; Zhang, Y.X.; Zhang, X.L.; Li, H.F. UHPLC-MS/MS method for pharmacokinetic and bioavailability determination of five bioactive components in raw and various processed products of Polygala tenuifolia in rat plasma. Pharm. Biol. 2020, 58, 969–978. [Google Scholar] [CrossRef]
- Qi, H.Y.; Su, F.Y.; Chen, Y.J.; Cheng, Y.Q.; Liu, A.J. The Antiaging Activity and Cerebral Protection of Rapamycin at Micro-doses. CNS Neurosci. Ther. 2014, 20, 991–998. [Google Scholar] [CrossRef]
- Dikicioglu, D.; Dereli Eke, E.; Eraslan, S.; Oliver, S.G. Saccharomyces cerevisiae adapted to grow in the presence of low-dose rapamycin exhibit altered amino acid metabolism. Cell Commun. Signal. 2018, 16, 85. [Google Scholar] [CrossRef]
- Foster, K.G.; Fingar, D.C. Mammalian Target of Rapamycin (mTOR): Conducting the Cellular Signaling Symphony. J. Biol. Chem. 2010, 285, 14071–14077. [Google Scholar] [CrossRef]
- Ma, R.Y.; Yu, R.M.; Peng, Y.; Yi, H.F.; Wang, Y.C.; Cheng, T.F.; Shi, B.Q.; Yang, G.; Lai, W.M.; Wu, X.S.; et al. Resveratrol induces AMPK and mTOR signaling inhibition-mediated autophagy and apoptosis in multiple myeloma cells. Acta Biochim. Biophys. Sin. 2021, 53, 775–783. [Google Scholar] [CrossRef]




Disclaimer/Publisher’s Note: The statements, opinions and data contained in all publications are solely those of the individual author(s) and contributor(s) and not of MDPI and/or the editor(s). MDPI and/or the editor(s) disclaim responsibility for any injury to people or property resulting from any ideas, methods, instructions or products referred to in the content. |
© 2026 by the authors. Licensee MDPI, Basel, Switzerland. This article is an open access article distributed under the terms and conditions of the Creative Commons Attribution (CC BY) license.
Share and Cite
Wang, J.; Jiang, T.; Chen, S.; Li, Y.; Li, Q.; Xiang, L.; Qi, J. 3,6′-Disinapoyl Sucrose from Polygalae Radix Exerts Anti-Aging Effects via Modification of Telomeres, SIRT1/p53/p21 Pathway, Oxidative Stress and Autophagy. Antioxidants 2026, 15, 313. https://doi.org/10.3390/antiox15030313
Wang J, Jiang T, Chen S, Li Y, Li Q, Xiang L, Qi J. 3,6′-Disinapoyl Sucrose from Polygalae Radix Exerts Anti-Aging Effects via Modification of Telomeres, SIRT1/p53/p21 Pathway, Oxidative Stress and Autophagy. Antioxidants. 2026; 15(3):313. https://doi.org/10.3390/antiox15030313
Chicago/Turabian StyleWang, Jianhong, Ting Jiang, Siqi Chen, Yajing Li, Qing Li, Lan Xiang, and Jianhua Qi. 2026. "3,6′-Disinapoyl Sucrose from Polygalae Radix Exerts Anti-Aging Effects via Modification of Telomeres, SIRT1/p53/p21 Pathway, Oxidative Stress and Autophagy" Antioxidants 15, no. 3: 313. https://doi.org/10.3390/antiox15030313
APA StyleWang, J., Jiang, T., Chen, S., Li, Y., Li, Q., Xiang, L., & Qi, J. (2026). 3,6′-Disinapoyl Sucrose from Polygalae Radix Exerts Anti-Aging Effects via Modification of Telomeres, SIRT1/p53/p21 Pathway, Oxidative Stress and Autophagy. Antioxidants, 15(3), 313. https://doi.org/10.3390/antiox15030313

