Alleviating Effects of Three Heat-Inactivated Enterococcus faecalis Strains Against Growth Suppression, Oxidative Stress and Gut Microbiome Dysbiosis in Macrobrachium rosenbergii Fed with Sesame Meal-Replaced Fish Meal Diet
Abstract
1. Introduction
2. Materials and Methods
2.1. Postbiotics and Methods
2.2. Prawns and Feeding Trial
2.3. Sample Collection
2.4. Growth Performance
2.5. Analysis of Antioxidant Capacity
2.6. RNA Isolation and RT-qPCR Analysis
2.7. Analysis of Intestinal Microbiota
2.8. Intestinal Metabolome Analysis
2.9. Statistical Analysis
3. Results
3.1. Growth Performance and Physical Indicators
3.2. Antioxidant Capacity
3.3. Analysis of Immune-Related Genes
3.4. Intestinal Microbial Diversity
3.5. Intestinal Microbial Community Structure Composition
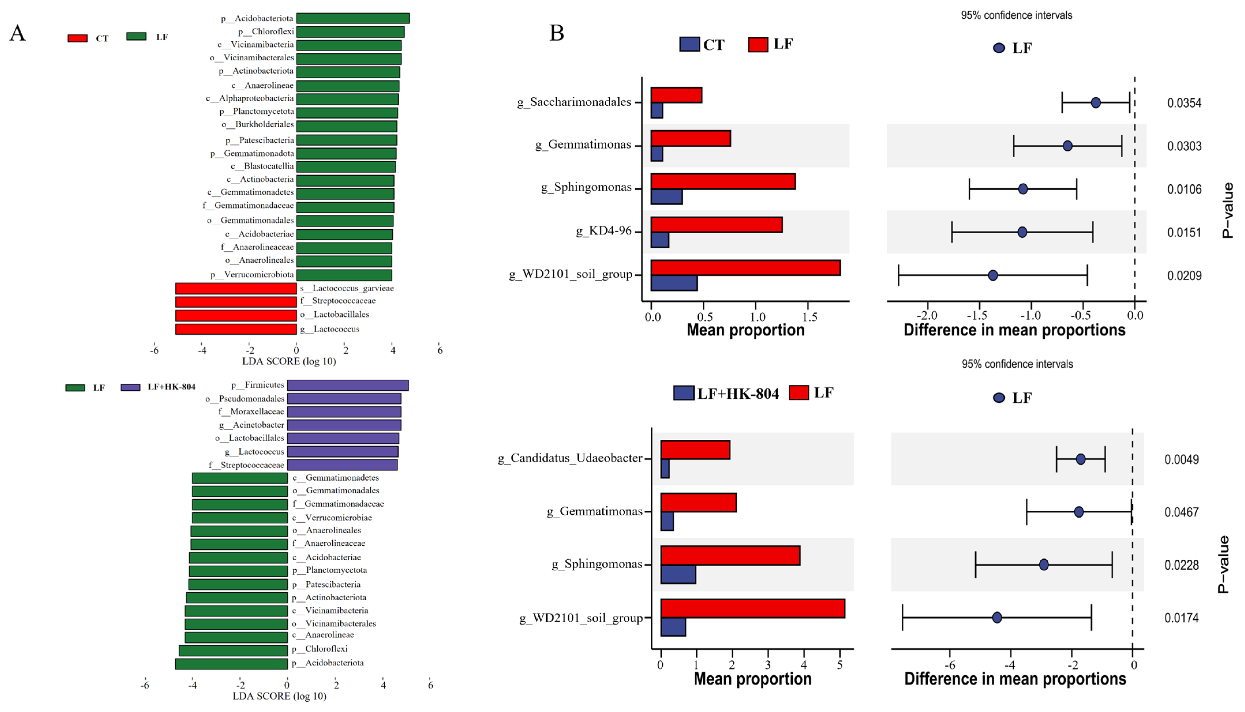
3.6. Differences in Intestinal Microbial Composition
3.7. Intestinal Metabolome Analysis
3.8. Correlation Analysis
4. Discussion
5. Conclusions
Author Contributions
Funding
Institutional Review Board Statement
Informed Consent Statement
Data Availability Statement
Acknowledgments
Conflicts of Interest
References
- Xie, S.; Wei, D.; Tan, B.; Liu, Y.; Tian, L.; Niu, J. Schizochytrium limacinum Supplementation in a Low Fish-Meal Diet Improved Immune Response and Intestinal Health of Juvenile Penaeus monodon. Front. Physiol. 2020, 11, 613. [Google Scholar] [CrossRef] [PubMed]
- Xie, M.; Xie, Y.; Li, Y.; Zhou, W.; Zhang, Z.; Yang, Y.; Olsen, R.E.; Ran, C.; Zhou, Z. The effects of fish meal replacement with ultra-micro ground mixed plant proteins (uPP) in practical diet on growth, gut and liver health of common carp (Cyprinus carpio). Aquac. Rep. 2021, 19, 100558. [Google Scholar] [CrossRef]
- Hajimohammadi, A.; Mottaghitalab, M.; Hashemi, M. Influence of microbial fermentation processing of sesame meal and enzyme supplementation on broiler performances. Ital. J. Anim. Sci. 2020, 19, 712–722. [Google Scholar] [CrossRef]
- Wei, P.; Zhao, F.; Wang, Z.; Wang, Q.; Chai, X.; Hou, G.; Meng, Q. Sesame (Sesamum indicum L.): A Comprehensive Review of Nutritional Value, Phytochemical Composition, Health Benefits, Development of Food, and Industrial Applications. Nutrients 2022, 14, 4079. [Google Scholar] [CrossRef] [PubMed]
- Bae, J.; Hamidoghli, A.; Djaballah, M.S.; Maamri, S.; Hamdi, A.; Souffi, I.; Farris, N.W.; Bai, S.C. Effects of three different dietary plant protein sources as fishmeal replacers in juvenile whiteleg shrimp, Litopenaeus vannamei. Fish. Aquat. Sci. 2020, 23, 2. [Google Scholar] [CrossRef]
- Dawood, M.A.O.; Koshio, S. Application of fermentation strategy in aquafeed for sustainable aquaculture. Rev. Aquacult. 2019, 12, 987–1002. [Google Scholar] [CrossRef]
- Sun, H.; Tang, J.-w.; Yao, X.-h.; Wu, Y.-f.; Wang, X.; Liu, Y. Effects of replacement of fish meal with fermented cottonseed meal on growth performance, body composition and haemolymph indexes of Pacific white shrimp, Litopenaeus vannamei Boone, 1931. Aquacult. Res. 2016, 47, 2623–2632. [Google Scholar] [CrossRef]
- Patel, K.K. Utilization of Fermented Plant-based Proteins as a Sustainable Alternative to Fishmeal in Aqua Feeds: Effects on Growth and Immunity. Asian J. Res. Zool. 2025, 8, 101–109. [Google Scholar] [CrossRef]
- Chen, S.; Dai, J.; Chen, Y.; Chen, Q.; Dong, F.; Wang, C.; Sun, Y.; Wang, J.; Han, T. Corrigendum: Effects of Bacillus subtilis-fermented soybean meal replacing fish meal on antioxidant activity, immunity, endoplasmic reticulum stress and hepatopancreas histology in Pacific white shrimp (Litopenaeus vannamei). Front. Mar. Sci. 2025, 12, 1551241. [Google Scholar] [CrossRef]
- Lin, Y.-H.; Chen, Y.-T. Lactobacillus spp. fermented soybean meal partially substitution to fish meal enhances innate immune responses and nutrient digestibility of white shrimp (Litopenaeus vannamei) fed diet with low fish meal. Aquaculture 2022, 548, 737634. [Google Scholar] [CrossRef]
- Cheng, Y.; Fan, L.; Liu, Y.; Su, K.; Xu, G. Integrated commercial and low-fishmeal fermented feed boosts survival and modulates intestinal microbiota in pacific white shrimp (Litopenaeus vannamei). Anim. Nutr. 2025, 22, 98–112. [Google Scholar] [CrossRef] [PubMed]
- Han, R.; Ouyang, L.; Yin, C.; Cai, L.; Wu, Q.; Chen, L.; Du, J.; Li, X.; Zhu, Z.; Pi, Y. Supplementation of low-protein diets with plant protein and probiotics enhances muscle health by regulating gut microbiota and metabolomic profiles in SAMP8 mice. Food Funct. 2025, 16, 4575–4592. [Google Scholar] [CrossRef] [PubMed]
- Cui, R.; Zhang, C.; Pan, Z.H.; Hu, T.G.; Wu, H. Probiotic-fermented edible herbs as functional foods: A review of current status, challenges, and strategies. Compr. Rev. Food Sci. Food Saf. 2024, 23, e13305. [Google Scholar] [CrossRef] [PubMed]
- Luo, N.; Wang, L.; Wang, Z.; Xiao, B.; Wang, N.; Yu, X.; Wu, D.; Song, Z. Effects of dietary supplementation of duo-strain probiotics with post-spraying technology on growth performance, digestive enzyme, antioxidant capacity and intestinal microbiota of grass carp (Ctenopharyngodon idella). Aquacult. Rep. 2022, 26, 101301. [Google Scholar] [CrossRef]
- Xu, Y.; Li, Y.; Xue, M.; Xiao, Z.; Fan, Y.; Zeng, L.; Zhou, Y. Effects of Dietary Enterococcus faecalis YFI-G720 on the Growth, Immunity, Serum Biochemical, Intestinal Morphology, Intestinal Microbiota, and Disease Resistance of Crucian Carp (Carassius auratus). Fishes 2022, 7, 18. [Google Scholar] [CrossRef]
- Sun, X.; Fang, Z.; Yu, H.; Zhao, H.; Wang, Y.; Zhou, F.; Zhao, L.; Sun, J.; Tian, Y. Effects of Enterococcus faecium (R8a) on nonspecific immune gene expression, immunity and intestinal flora of giant tiger shrimp (Penaeus monodon). Sci. Rep. 2024, 14, 1823. [Google Scholar] [CrossRef]
- Salminen, S.; Collado, M.C.; Endo, A.; Hill, C.; Lebeer, S.; Quigley, E.M.M.; Sanders, M.E.; Shamir, R.; Swann, J.R.; Szajewska, H.; et al. The International Scientific Association of Probiotics and Prebiotics (ISAPP) consensus statement on the definition and scope of postbiotics. Nat. Rev. Gastroenterol. Hepatol. 2021, 18, 649–667. [Google Scholar] [CrossRef]
- Zolkiewicz, J.; Marzec, A.; Ruszczynski, M.; Feleszko, W. Postbiotics-A Step Beyond Pre- and Probiotics. Nutrients 2020, 12, 2189. [Google Scholar] [CrossRef]
- Fang, H.; Rodrigues, E.L.R.; Barra, N.G.; Kukje Zada, D.; Robin, N.; Mehra, A.; Schertzer, J.D. Postbiotic impact on host metabolism and immunity provides therapeutic potential in metabolic disease. Endocr. Rev. 2024, 46, 60–79. [Google Scholar] [CrossRef]
- Hasan, M.T.; Jang, W.J.; Lee, B.J.; Kim, K.W.; Hur, S.W.; Lim, S.G.; Bai, S.C.; Kong, I.S. Heat-killed Bacillus sp. SJ-10 probiotic acts as a growth and humoral innate immunity response enhancer in olive flounder (Paralichthys olivaceus). Fish Shellfish Immunol. 2019, 88, 424–431. [Google Scholar] [CrossRef]
- Yan, Y.Y.; Xia, H.Q.; Yang, H.L.; Hoseinifar, S.H.; Sun, Y.Z. Effects of dietary live or heat-inactivated autochthonous Bacillus pumilus SE5 on growth performance, immune responses and immune gene expression in grouper Epinephelus coioides. Aquacult. Nutr. 2016, 22, 698–707. [Google Scholar] [CrossRef]
- Yuan, M.; Li, Z.; Zhou, Q.; Zheng, X.; Sun, C.; Liu, B.; Wang, A.; Zhu, A. Enhancement of Digestive Enzyme Activity in Enterococcus faecalis Using ARTP Mutagenesis. Microorganisms 2024, 12, 2425. [Google Scholar] [CrossRef] [PubMed]
- Zhang, Q.; Miao, R.; Feng, R.; Yan, J.; Wang, T.; Gan, Y.; Zhao, J.; Lin, J.; Gan, B. Application of Atmospheric and Room-Temperature Plasma (ARTP) to Microbial Breeding. Curr. Issues Mol. Biol. 2023, 45, 6466–6484. [Google Scholar] [CrossRef] [PubMed]
- Livak, K.J.; Schmittgen, T.D. Analysis of Relative Gene Expression Data Using Real-Time Quantitative PCR and the 2−ΔΔCT Method. Methods 2001, 25, 402–408. [Google Scholar] [CrossRef]
- Kaleo, I.V.; Gao, Q.; Liu, B.; Sun, C.; Zhou, Q.; Zhang, H.; Shan, F.; Xiong, Z.; Bo, L.; Song, C. Effects of Moringa oleifera leaf extract on growth performance, physiological and immune response, and related immune gene expression of Macrobrachium rosenbergii with Vibrio anguillarum and ammonia stress. Fish Shellfish Immunol. 2019, 89, 603–613. [Google Scholar] [CrossRef] [PubMed]
- Luo, K.; Shi, Y.; Yang, K.; Xu, Q.; Zhou, J.; Gao, W.; Wu, C.; Wang, Z. Effects of dietary tributyrin supplementation in low fish meal diet containing high-Clostridium autoethanogenum protein on the growth performance, antioxidative capacity, lipid metabolism and intestinal microbiota of largemouth bass (Micropterus salmoides). Aquacult. Rep. 2023, 32, 101722. [Google Scholar] [CrossRef]
- Moniruzzaman, M.; Damusaru, J.H.; Won, S.; Cho, S.J.; Chang, K.H.; Bai, S.C. Effects of partial replacement of dietary fish meal by bioprocessed plant protein concentrates on growth performance, hematology, nutrient digestibility and digestive enzyme activities in juvenile Pacific white shrimp, Litopenaeus vannamei. J. Sci. Food Agric. 2020, 100, 1285–1293. [Google Scholar] [CrossRef]
- Mugwanya, M.; Dawood, M.A.O.; Kimera, F.; Sewilam, H. Replacement of fish meal with fermented plant proteins in the aquafeed industry: A systematic review and meta-analysis. Rev. Aquacult. 2022, 15, 62–88. [Google Scholar] [CrossRef]
- Shao, J.; Wang, B.; Liu, M.; Jiang, K.; Wang, L.; Wang, M. Replacement of fishmeal by fermented soybean meal could enhance the growth performance but not significantly influence the intestinal microbiota of white shrimp Litopenaeus vannamei. Aquaculture 2019, 504, 354–360. [Google Scholar] [CrossRef]
- Triyani, D.A.; Pratiwy, F.M. Replacement of Fish Meal with Fermented Soybean Meal in Fish Feed: A Review. Asian J. Fish. Aquat. 2022, 20, 71–77. [Google Scholar] [CrossRef]
- Liu, Z.Y.; Yang, H.L.; Li, S.; Cai, G.H.; Ye, J.D.; Zhang, C.X.; Sun, Y.Z. Paraprobiotic and postbiotic forms of Bacillus siamensis improved growth, immunity, liver and intestinal health in Lateolabrax maculatus fed soybean meal diet. Fish Shellfish Immunol. 2024, 145, 109370. [Google Scholar] [CrossRef]
- Yang, Q.; Lü, Y.; Zhang, M.; Gong, Y.; Li, Z.; Tran, N.T.; He, Y.; Zhu, C.; Lu, Y.; Zhang, Y.; et al. Lactic acid bacteria, Enterococcus faecalis Y17 and Pediococcus pentosaceus G11, improved growth performance, and immunity of mud crab (Scylla paramamosain). Fish Shellfish Immunol. 2019, 93, 135–143. [Google Scholar] [CrossRef] [PubMed]
- Poolsawat, L.; Yang, H.; Sun, Y.-F.; Li, X.-Q.; Liang, G.-Y.; Leng, X.-J. Effect of replacing fish meal with enzymatic feather meal on growth and feed utilization of tilapia (Oreochromis niloticus × O. aureus). Anim. Feed Sci. Technol. 2021, 274, 114895. [Google Scholar] [CrossRef]
- Li, Y.H.; Juo, J.J.; Ng, I.S. Current breakthroughs and advances in atmospheric room temperature plasma (ARTP) technology for biomanufacturing. Bioresour. Bioprocess. 2025, 12, 63. [Google Scholar] [CrossRef]
- Ottenheim, C.; Nawrath, M.; Wu, J.C. Microbial mutagenesis by atmospheric and room-temperature plasma (ARTP): The latest development. Bioresour. Bioprocess. 2018, 5, 12. [Google Scholar] [CrossRef]
- Ma, J.F.; Wu, M.K.; Zhang, C.Q.; He, A.Y.; Kong, X.P.; Li, G.L.; Wei, C.; Jiang, M. Coupled ARTP and ALE strategy to improve anaerobic cell growth and succinic acid production by Escherichia coli. J. Chem. Technol. Biotechnol. 2015, 91, 711–717. [Google Scholar] [CrossRef]
- Yang, P.; He, C.; Qin, Y.; Wang, W.; Mai, K.; Qin, Q.; Wei, Z.; Song, F. Evaluation of composite mixture of protein sources in replacing fishmeal for Pacific white shrimp (Litopenaeus vannamei): Based on the changing pattern of growth performance, nutrient metabolism and health status. Aquacult. Rep. 2021, 21, 100914. [Google Scholar] [CrossRef]
- Kong, Y.; Gao, C.; Du, X.; Zhao, J.; Li, M.; Shan, X.; Wang, G. Effects of single or conjoint administration of lactic acid bacteria as potential probiotics on growth, immune response and disease resistance of snakehead fish (Channa argus). Fish Shellfish Immunol. 2020, 102, 412–421. [Google Scholar] [CrossRef]
- Cunxin, S.; Adisu, T.D.; Rebecca, W.M.; Qunlan, Z.; Xiaochuan, Z.; Bo, L.; Metekia, T.; Adamneh, D.; Jules, J.G.P.; Yongfeng, Z. Amelioration of ammonia-induced intestinal oxidative stress by dietary Clostridium butyricum in giant freshwater prawn (Macrobrachium rosenbergii). Fish Shellfish Immunol. 2022, 131, 1173–1181. [Google Scholar] [CrossRef]
- Chakravortty, D.; Hensel, M. Inducible nitric oxide synthase and control of intracellular bacterial pathogens. Microbes Infect. 2003, 5, 621–627. [Google Scholar] [CrossRef]
- Li, H.-D.; Tian, X.-L.; Dong, S.-L. Growth performance, non-specific immunity, intestinal histology and disease resistance of Litopenaeus vannamei fed on a diet supplemented with live cells of Clostridium butyricum. Aquaculture 2019, 498, 470–481. [Google Scholar] [CrossRef]
- Zheng, X.; Liu, B.; Wang, N.; Yang, J.; Zhou, Q.; Sun, C.; Zhao, Y. Low fish meal diet supplemented with probiotics ameliorates intestinal barrier and immunological function of Macrobrachium rosenbergii via the targeted modulation of gut microbes and derived secondary metabolites. Front. Immunol. 2022, 13, 1074399. [Google Scholar] [CrossRef]
- Qiu, W.; Zhang, S.; Chen, Y.-G.; Wang, P.-H.; Xu, X.-P.; Li, C.-z.; Chen, Y.-H.; Fan, W.-Z.; Yan, H.; Weng, S.-P.; et al. Litopenaeus vannamei NF-κB is required for WSSV replication. Dev. Comp. Immunol. 2014, 45, 156–162. [Google Scholar] [CrossRef] [PubMed]
- Wu, L.; Zhou, Y.; Abbas, M.N.; Kausar, S.; Chen, Q.; Jiang, C.-X.; Dai, L.-S. Molecular structure and functional characterization of the peroxiredoxin 5 in Procambarus clarkii following LPS and Poly I:C challenge. Fish Shellfish Immunol. 2017, 71, 28–34. [Google Scholar] [CrossRef] [PubMed]
- Boeder, A.M.; Spiller, F.; Carlstrom, M.; Izidio, G.S. Enterococcus faecalis: Implications for host health. World J. Microbiol. Biotechnol. 2024, 40, 190. [Google Scholar] [CrossRef] [PubMed]
- Lactobacillus plantarumPriya, P.S.; Pavithra, V.; Vaishnavi, S.; Almutairi, B.O.; Arokiyaraj, S.; Dhanaraj, M.; Seetharaman, S.; Arockiaraj, J. Application of Bacillus Coagulans as Paraprobiotic Against Acute Hepatopancreatic Necrosis Disease in Shrimp. Probiotics Antimicrob. Proteins 2024, 17, 1536–1550. [Google Scholar] [CrossRef]
- Zheng, X.; Duan, Y.; Dong, H.; Zhang, J. Effects of dietary Lactobacillus plantarum in different treatments on growth performance and immune gene expression of white shrimp Litopenaeus vannamei under normal condition and stress of acute low salinity. Fish Shellfish Immunol. 2017, 62, 195–201. [Google Scholar] [CrossRef]
- Ren, X.; Han, Y.; Zeng, F.; Rabbi, M.H.; Li, Z.; Cui, S.; Wu, L.; Chan, Q.; Li, M.; Ren, T. Effects of dietary heat-killed Lactobacillus plantarum and compound probiotics on the growth performance, antioxidative capacity, intestinal morphology and microbiota of Pacific white shrimp Litopenaeus vannamei. Aquacult. Res. 2022, 53, 3516–3530. [Google Scholar] [CrossRef]
- Zheng, L.; Xie, S.; Zhuang, Z.; Liu, Y.; Tian, L.; Niu, J. Effects of yeast and yeast extract on growth performance, antioxidant ability and intestinal microbiota of juvenile Pacific white shrimp (Litopenaeus vannamei). Aquaculture 2021, 530, 735941. [Google Scholar] [CrossRef]
- Barczynska, R.; Slizewska, K.; Litwin, M.; Szalecki, M.; Zarski, A.; Kapusniak, J. The effect of dietary fibre preparations from potato starch on the growth and activity of bacterial strains belonging to the phyla Firmicutes, Bacteroidetes, and Actinobacteria. J. Funct. Foods 2015, 19, 661–668. [Google Scholar] [CrossRef]
- Duan, Y.; Wang, Y.; Ding, X.; Xiong, D.; Zhang, J. Response of intestine microbiota, digestion, and immunity in Pacific white shrimp Litopenaeus vannamei to dietary succinate. Aquaculture 2020, 517, 734762. [Google Scholar] [CrossRef]
- Xu, L.; Wei, Z.; Guo, Y.; Guo, B.; Cai, L.; Yan, J.; Ma, L.; Sun, W.; Li, Y.; Jiang, X.; et al. Effects of dietary supplementation with fermented flaxseed meal on the growth performance, immune function, and intestinal microbiota of growing pigs. Anim. Feed Sci. Technol. 2024, 316, 116079. [Google Scholar] [CrossRef]
- Liu, C.; Zhuang, J.; Wang, J.; Fan, G.; Feng, M.; Zhang, S. Soil bacterial communities of three types of plants from ecological restoration areas and plant-growth promotional benefits of Microbacterium invictum (strain X-18). Front. Microbiol. 2022, 13, 926037. [Google Scholar] [CrossRef] [PubMed]
- Dedysh, S.N.; Ivanova, A.A. Planctomycetes in boreal and subarctic wetlands: Diversity patterns and potential ecological functions. FEMS Microbiol. Ecol. 2018, 95, fiy227. [Google Scholar] [CrossRef] [PubMed]
- Chaudhary, A.; Ahmad, Q.-U.-A.; Akram, A.M.; Iqtedar, M.; Qazi, J.I. Effect of Sphingomonas sp., as a Probiotic on Survival, Growth and Biochemical Constituents of Vibrio anguillarum Challenged Labeo rohita Fingerlings. Pak. J. Zool. 2021, 53, 2071–2081. [Google Scholar] [CrossRef]
- Zhu, L.; Liang, Z.T.; Yi, T.; Ma, Y.; Zhao, Z.Z.; Guo, B.L.; Zhang, J.Y.; Chen, H.B.J.B.C.; Medicine, A. Comparison of chemical profiles between the root and aerial parts from three Bupleurum species based on a UHPLC-QTOF-MS metabolomics approach. BMC Complement. Altern. Med 2017, 17, 305. [Google Scholar] [CrossRef]
- Martin, J.D.; Ito, Y.; Homann, V.V.; Haygood, M.G.; Butler, A. Structure and membrane affinity of new amphiphilic siderophores produced by Ochrobactrum sp. SP18. J. Biol. Inorg. Chem. 2006, 11, 633–641. [Google Scholar] [CrossRef]
- Ng, W.-K.; Koh, C.-B. The utilization and mode of action of organic acids in the feeds of cultured aquatic animals. Rev. Aquacult. 2017, 9, 342–368. [Google Scholar] [CrossRef]
- Westermann, L.M.; Lidbury, I.D.E.A.; Li, C.-Y.; Wang, N.; Murphy, A.R.J.; Aguilo Ferretjans, M.d.M.; Quareshy, M.; Shanmugan, M.; Torcello-Requena, A.; Silvano, E.; et al. Bacterial catabolism of membrane phospholipids links marine biogeochemical cycles. Sci. Adv. 2023, 9, eadf5122. [Google Scholar] [CrossRef]
- Lin, S.; Yao, R.; Cui, X.; Guo, Y.; Hu, D.; Zhou, B.; Zhou, Z.; He, X.; Liao, Z.; Tan, B.; et al. Optimizing shrimp nutrition and health: Ginseng saponins as functional additives in low-fishmeal diets on Litopenaeus vannamei. Front. Mar. Sci. 2024, 11, 1479921. [Google Scholar] [CrossRef]
- Hu, X.; Ma, W.; Zhang, D.; Tian, Z.; Yang, Y.; Huang, Y.; Hong, Y. Application of Natural Antioxidants as Feed Additives in Aquaculture: A Review. Biology 2025, 14, 87. [Google Scholar] [CrossRef]
- Tran, N.T.; Li, Z.; Wang, S.; Zheng, H.; Aweya, J.J.; Wen, X.; Li, S. Progress and perspectives of short-chain fatty acids in aquaculture. Rev. Aquacult. 2020, 12, 283–298. [Google Scholar] [CrossRef]
- Chen, S.; Yu, Y.; Gao, Y.; Yin, P.; Tian, L.; Niu, J.; Liu, Y. Exposure to acute ammonia stress influences survival, immune response and antioxidant status of pacific white shrimp (Litopenaeus vannamei) pretreated with diverse levels of inositol. Fish Shellfish Immunol. 2019, 89, 248–256. [Google Scholar] [CrossRef] [PubMed]
- Infante-Villamil, S.; Huerlimann, R.; Jerry, D.R. Microbiome diversity and dysbiosis in aquaculture. Rev. Aquacult. 2021, 13, 1077–1096. [Google Scholar] [CrossRef]
- Maity, C.; Gupta Ph, D.A.; Saroj, D.B.; Biyani, A.; Bagkar, P.; Kulkarni, J.; Dixit, Y. Impact of a Gastrointestinal Stable Probiotic Supplement Bacillus coagulans LBSC on Human Gut Microbiome Modulation. J. Diet. Suppl. 2021, 18, 577–596. [Google Scholar] [CrossRef]
- Ma, S.; Yu, D.; Liu, Q.; Zhao, M.; Xu, C.; Yu, J. Relationship between immune performance and the dominant intestinal microflora of turbot fed with different Bacillus species. Aquaculture 2022, 549, 737625. [Google Scholar] [CrossRef]
- Kuebutornye, F.K.A.; Abarike, E.D.; Lu, Y. A review on the application of Bacillus as probiotics in aquaculture. Fish Shellfish Immunol. 2019, 87, 820–828. [Google Scholar] [CrossRef]
- Navarro, R.; Compte, M.; Alvarez-Vallina, L.; Sanz, L. Immune Regulation by Pericytes: Modulating Innate and Adaptive Immunity. Front. Immunol. 2016, 7, 480. [Google Scholar] [CrossRef]
- Hou, S.; Li, J.; Huang, J.; Cheng, Y. Effects of dietary phospholipid and cholesterol levels on antioxidant capacity, nonspecial immune response and intestinal microflora of juvenile female crayfish, Procambarus clarkii. Aquacult. Rep. 2022, 25, 101245. [Google Scholar] [CrossRef]
- Shu, H.; Jun, W.; Wucheng, Y.; Jiao, C.; Sarah, G.; Weiqun, L.; Guoqing, L.; Chenghui, W. Transcriptomic variation of hepatopancreas reveals the energy metabolism and biological processes associated with molting in Chinese mitten crab, Eriocheir sinensis. Sci. Rep. 2015, 5, 14015. [Google Scholar] [CrossRef]
- Li, F.; Xiang, J. Signaling pathways regulating innate immune responses in shrimp. Fish Shellfish Immunol. 2013, 34, 973–980. [Google Scholar] [CrossRef]
- Gao, X.; Zhu, Y.; Qian, Q.; Chen, A.; Qin, L.; Tang, X.; Jiang, Q.; Zhang, X. The Immune Defense Response and Immune-Related Genes Expression in Macrobrachium nipponense Infected with Decapod Iridescent Virus 1 (DIV1). Animals 2024, 14, 2864. [Google Scholar] [CrossRef]
- Liu, X.L.; Xi, Q.Y.; Yang, L.; Li, H.Y.; Jiang, Q.Y.; Shu, G.; Wang, S.B.; Gao, P.; Zhu, X.T.; Zhang, Y.L. The effect of dietary Panax ginseng polysaccharide extract on the immune responses in white shrimp, Litopenaeus vannamei. Fish Shellfish Immunol. 2011, 30, 495–500. [Google Scholar] [CrossRef]








| Ingredients | CT | LF | LF+HK-448 | LF+HK-798 | LF+HK-804 |
|---|---|---|---|---|---|
| Fish meal a | 30.00 | 23.00 | 23.00 | 23.00 | 23.00 |
| Chicken powder | 5.00 | 5.00 | 5.00 | 5.00 | 5.00 |
| Cuttlefish paste | 3.00 | 3.00 | 3.00 | 3.00 | 3.00 |
| Shrimp powder | 6.00 | 6.00 | 6.00 | 6.00 | 6.00 |
| Soybean meal | 19.00 | 19.00 | 19.00 | 19.00 | 19.00 |
| Sesame meal b | 0.00 | 10.00 | 10.00 | 10.00 | 10.00 |
| Rapeseed meal | 10.00 | 10.00 | 10.00 | 10.00 | 10.00 |
| Alpha starch | 20.00 | 16.30 | 16.30 | 16.30 | 16.30 |
| Soybean oil | 1.00 | 1.70 | 1.70 | 1.70 | 1.70 |
| Phospholipid oil | 1.00 | 1.00 | 1.00 | 1.00 | 1.00 |
| Choline chloride (50%) | 1.00 | 1.00 | 1.00 | 1.00 | 1.00 |
| Vitamin and mineral premix c | 1.00 | 1.00 | 1.00 | 1.00 | 1.00 |
| Zeolite powder | 1.00 | 1.00 | 1.00 | 1.00 | 1.00 |
| Calcium dihydrogen phosphate | 2.00 | 2.00 | 2.00 | 2.00 | 2.00 |
| Postbiotics (1 × 108 CFU/g) | HK-448 | HK-798 | HK-804 | ||
| Total | 100 | 100 | 100 | 100 | 100 |
| Proximate composition analysis (%) | |||||
| Crude protein | 40.27 | 40.25 | 40.23 | 40.22 | 40.24 |
| Ether extract | 7.02 | 7.21 | 7.20 | 7.23 | 7.22 |
| Nitrogen free extract | 30.66 | 29.54 | 29.54 | 29.55 | 29.53 |
| Crude fiber | 3.77 | 5.16 | 5.15 | 5.16 | 5.14 |
| Ash | 12.39 | 11.23 | 11.21 | 11.22 | 11.22 |
| Lys | 2.54 | 2.21 | 2.21 | 2.22 | 2.22 |
| Met-Cys | 1.24 | 1.08 | 1.10 | 1.08 | 1.09 |
| Arg | 1.86 | 1.61 | 1.63 | 1.61 | 1.62 |
| Gene | Primer Sequences (50–30) | Length (bp) | Amplification Length (bp) | Sequence Source |
|---|---|---|---|---|
| Relish | GATGAGCCTTCAGTGCCAGA | 20 | 238 | KR827675.1 |
| CCAGGTGACGCCATGTATCA | 20 | |||
| Peroxiredoxin-5 * | ACTGTGTCACCTTGCCATCTT | 21 | 94 | Transcriptome data |
| AAATCCCTTGGGCTGGAACAA | 21 | |||
| Toll | TTCGTGACTTGTCGGCTCTC | 20 | 227 | KX610955.1 |
| GCAGTTGTTGAAGGCATCGG | 20 | |||
| Dorsal | TCAGTAGCGACACCATGCAG | 20 | 200 | KX219631.1 |
| CGAGCCTTCGAGGAACACTT | 20 | |||
| β-actin | TCCGTAAGGACCTGTATGCC | 20 | 96 | AY651918.2 |
| TCGGGAGGTGCGATGATTTT | 20 |
| CT | LF | LF+HK-448 | LF+HK-798 | LF+HK-804 | |
|---|---|---|---|---|---|
| IBW (g) | 2.83 ± 0.10 | 2.79 ± 0.10 | 2.91 ± 0.04 | 2.90 ± 0.02 | 2.93 ± 0.03 |
| FBW (g) | 22.64 ± 0.96 | 19.49 ± 0.73 | 20.31 ± 0.09 | 20.68 ± 0.18 | 22.83 ± 0.47 |
| SR (%) | 72.22 ± 4.84 | 68.89 ± 6.76 | 63.33 ± 1.93 | 62.22 ± 2.22 | 65.56 ± 2.94 |
| WGR (%) | 701.57 ± 21.58 a | 599.42 ± 1.20 b | 598.02 ± 6.70 b | 614.15 ± 9.70 b | 679.48 ± 11.18 a |
| SGR (%/d) | 3.93 ± 0.05 a | 3.67 ± 0.01 b | 3.66 ± 0.02 b | 3.71 ± 0.03 b | 3.88 ± 0.03 a |
| FCR (%) | 1.25 ± 0.02 c | 1.52 ± 0.02 ab | 1.66 ± 0.06 a | 1.61 ± 0.08 ab | 1.42 ± 0.09 bc |
| CF (%) | 1.11 ± 0.01 | 1.12 ± 0.04 | 1.14 ± 0.02 | 1.13 ± 0.01 | 1.14 ± 0.02 |
| HSI (%) | 5.36 ± 0.21 b | 5.51 ± 0.17 b | 6.15 ± 0.52 ab | 6.489 ± 0.32 ab | 6.87 ± 0.56 a |
| FP (%) | 28.67 ± 0.50 ab | 26.81 ± 0.92 b | 28.51 ± 0.80 ab | 28.13 ± 0.54 ab | 30.21 ± 0.65 a |
| CT | LF | LF+HK-448 | LF+HK-798 | LF+HK-804 | |
|---|---|---|---|---|---|
| T-AOC (mmol/gprot) | 0.09 ± 0.01 bc | 0.12 ± 0.01 ab | 0.11 ± 0.01 ab | 0.08 ± 0.01 c | 0.13 ± 0.01 a |
| TNOS (U/mgprot) | 9.38 ± 0.34 a | 3.16 ± 0.52 b | 2.87 ± 0.39 b | 3.81 ± 0.77 b | 4.11 ± 0.25 b |
| iNOS (U/mL) | 9.48 ± 0.47 a | 5.95 ± 0.55 bc | 5.12 ± 0.29 c | 5.75 ± 0.47 bc | 6.66 ± 0.22 b |
| NO (umol/gprot) | 1.12 ± 0.03 d | 1.74 ± 0.15 c | 1.53 ± 0.03 c | 2.11 ± 0.17 b | 2.63 ± 0.12 a |
| SOD (U/mgprot) | 22.92 ± 1.46 a | 22.19 ± 0.44 ab | 19.85 ± 0.45 bc | 18.68 ± 0.23 c | 20.72 ± 0.07 abc |
| MDA (nmol/mgprot) | 21.24 ± 0.33 b | 25.56 ± 0.51 a | 22.57 ± 1.01 b | 23.04 ± 0.46 b | 22.25 ± 0.44 b |
Disclaimer/Publisher’s Note: The statements, opinions and data contained in all publications are solely those of the individual author(s) and contributor(s) and not of MDPI and/or the editor(s). MDPI and/or the editor(s) disclaim responsibility for any injury to people or property resulting from any ideas, methods, instructions or products referred to in the content. |
© 2026 by the authors. Licensee MDPI, Basel, Switzerland. This article is an open access article distributed under the terms and conditions of the Creative Commons Attribution (CC BY) license.
Share and Cite
Fang, X.; Zhu, L.; Bing, X.; Li, Z.; Liu, X.; Liu, B.; Sun, C.; Zheng, X.; Liu, B. Alleviating Effects of Three Heat-Inactivated Enterococcus faecalis Strains Against Growth Suppression, Oxidative Stress and Gut Microbiome Dysbiosis in Macrobrachium rosenbergii Fed with Sesame Meal-Replaced Fish Meal Diet. Antioxidants 2026, 15, 210. https://doi.org/10.3390/antiox15020210
Fang X, Zhu L, Bing X, Li Z, Liu X, Liu B, Sun C, Zheng X, Liu B. Alleviating Effects of Three Heat-Inactivated Enterococcus faecalis Strains Against Growth Suppression, Oxidative Stress and Gut Microbiome Dysbiosis in Macrobrachium rosenbergii Fed with Sesame Meal-Replaced Fish Meal Diet. Antioxidants. 2026; 15(2):210. https://doi.org/10.3390/antiox15020210
Chicago/Turabian StyleFang, Xiu, Ling Zhu, Xuwen Bing, Zhengzhong Li, Xin Liu, Bo Liu, Cunxin Sun, Xiaochuan Zheng, and Bo Liu. 2026. "Alleviating Effects of Three Heat-Inactivated Enterococcus faecalis Strains Against Growth Suppression, Oxidative Stress and Gut Microbiome Dysbiosis in Macrobrachium rosenbergii Fed with Sesame Meal-Replaced Fish Meal Diet" Antioxidants 15, no. 2: 210. https://doi.org/10.3390/antiox15020210
APA StyleFang, X., Zhu, L., Bing, X., Li, Z., Liu, X., Liu, B., Sun, C., Zheng, X., & Liu, B. (2026). Alleviating Effects of Three Heat-Inactivated Enterococcus faecalis Strains Against Growth Suppression, Oxidative Stress and Gut Microbiome Dysbiosis in Macrobrachium rosenbergii Fed with Sesame Meal-Replaced Fish Meal Diet. Antioxidants, 15(2), 210. https://doi.org/10.3390/antiox15020210

