5G RF-EMFs Mitigate UV-Induced Genotoxic Stress Through Redox Balance and p38 Pathway Regulation in Skin Cells
Abstract
1. Introduction
2. Materials and Methods
2.1. Cell Culture
2.2. Antibodies and Reagents
2.3. 3.5 GHz and 28 GHz RF-EMF Exposure Systems
2.4. Ultraviolet (UV) Irradiation
2.5. Cell Viability
2.6. Flow Cytometry
2.7. Alkaline Comet Assay
2.8. ROS Measurement
2.9. Immunoblotting
2.10. Immunofluoresce (IF)
2.11. Statistical Analysis
3. Results
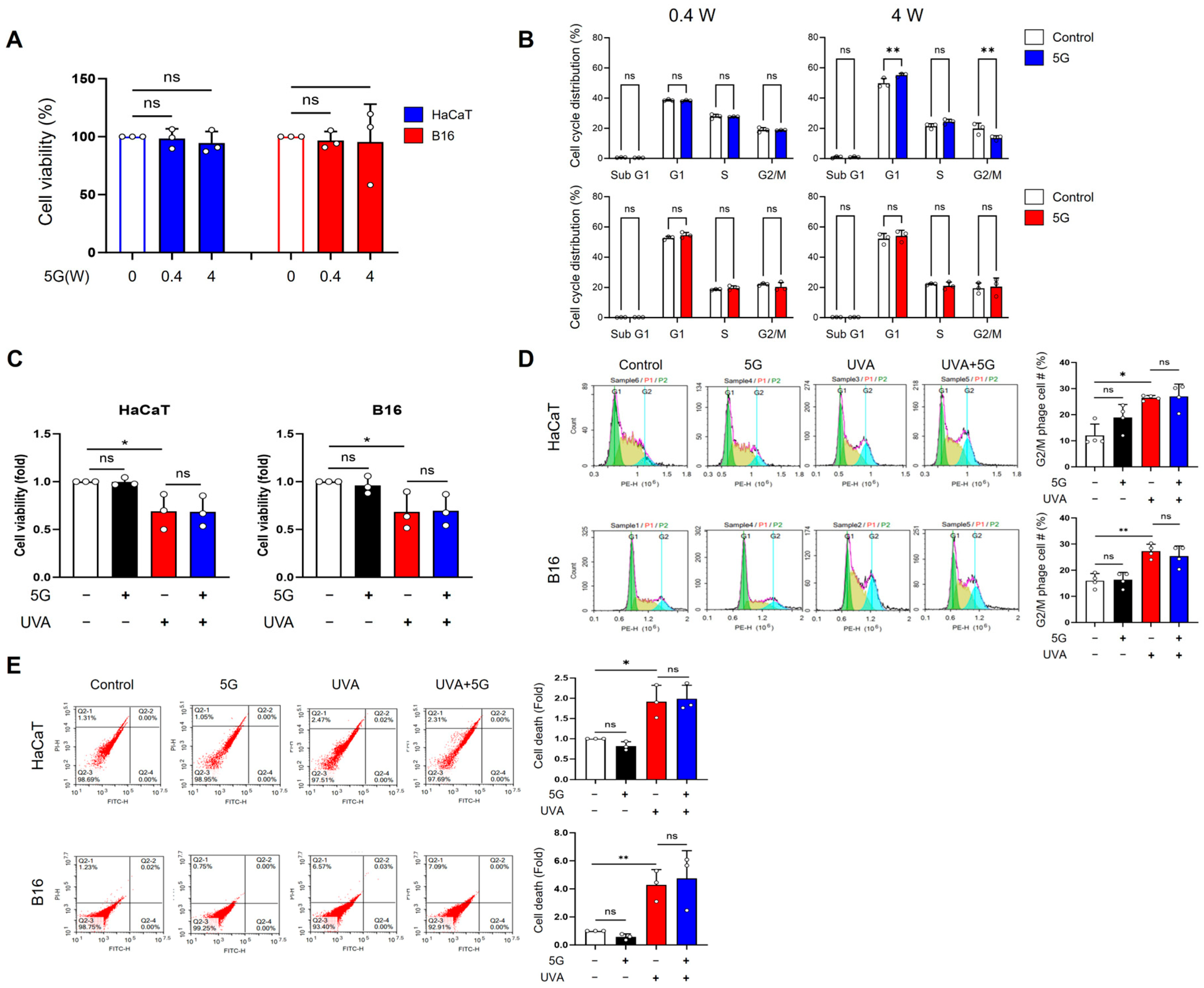
3.1. Effects of 28 GHz RF-EMF and UVA Exposure in HaCaT and B16 Cells
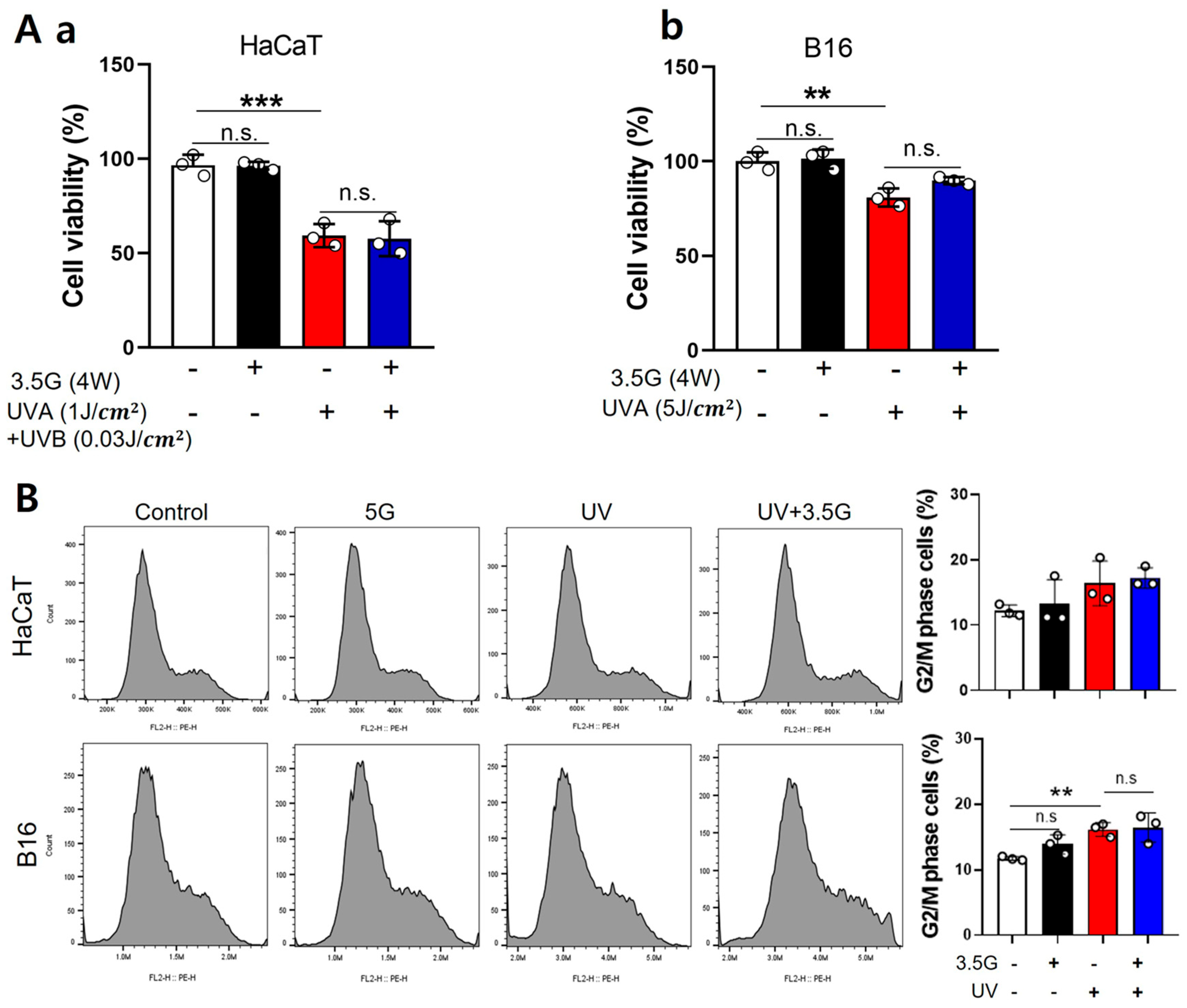
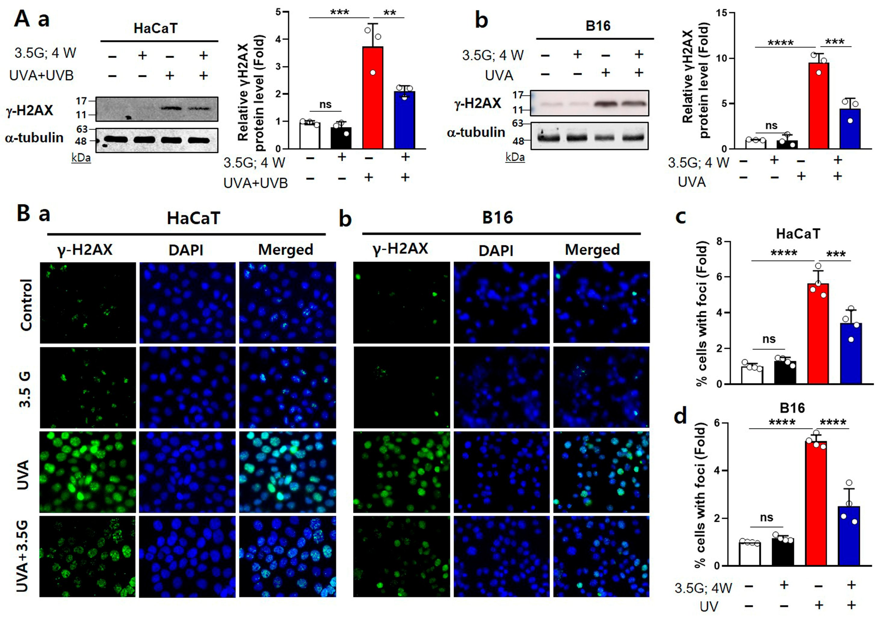
3.2. Effects of 3.5 GHz RF-EMF and UV Exposure in HaCaT and B16 Cells
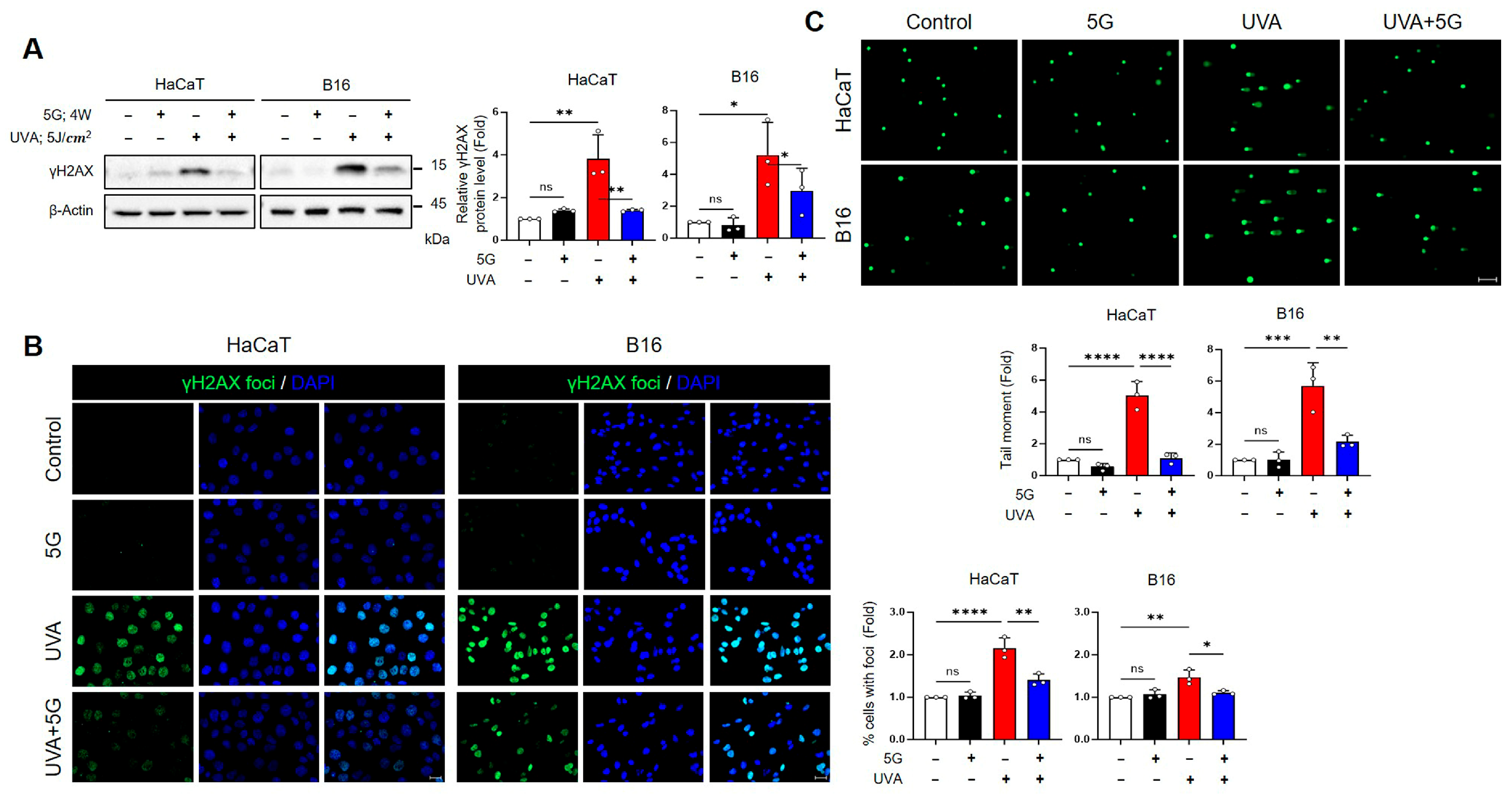
3.3. RF-EMF Exposure at 28 and 3.5 GHz Mitigates UVA-Induced DNA Damage Responses
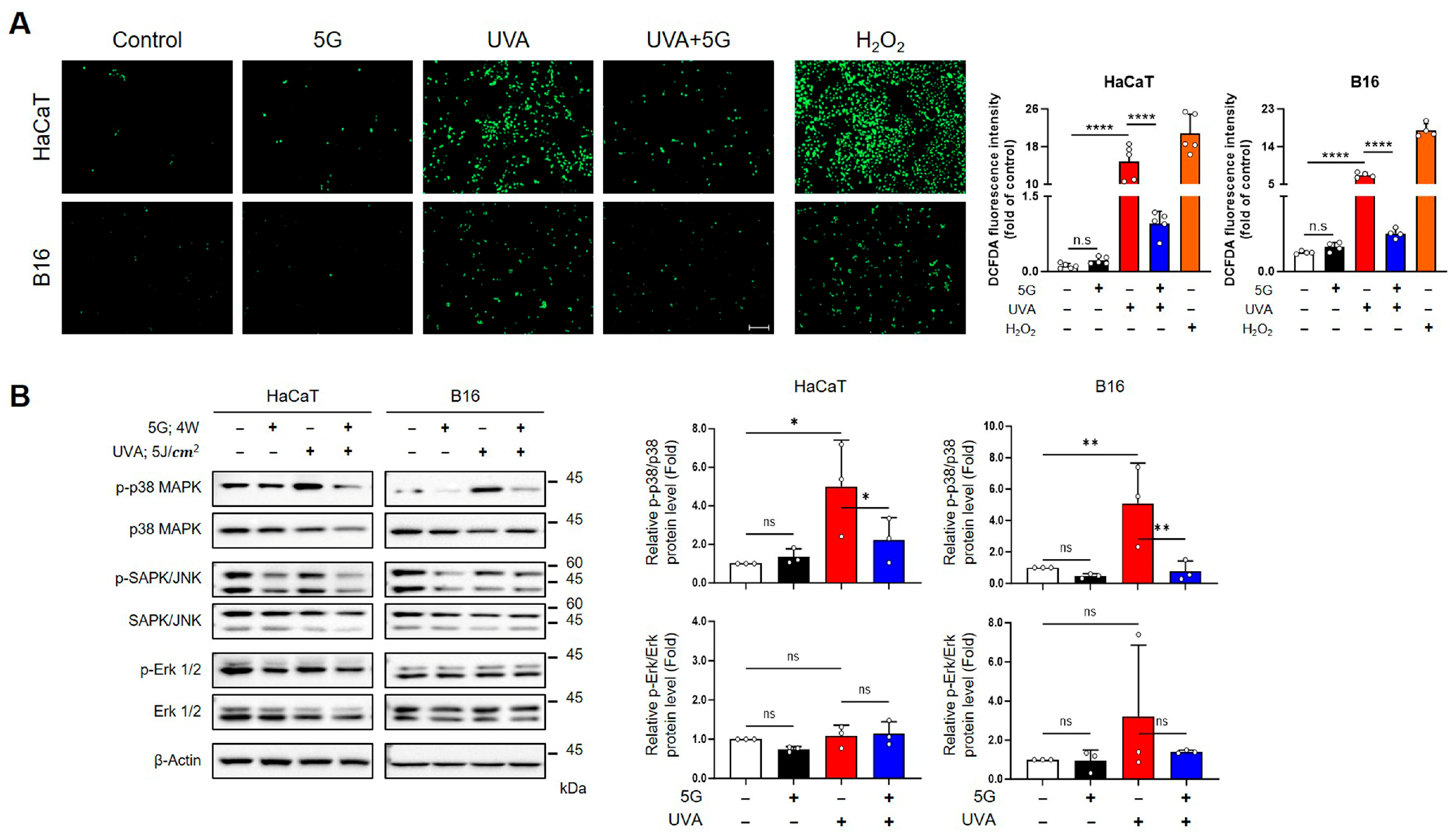
3.4. RF-EMFs Attenuate UV-Induced ROS Production and p38 MAPK Activation in HaCaT and B16 Cells at 28- and 3.5-GHz Exposure
3.5. Comparative Effects of RF-EMF, Antioxidant, and p38 Inhibition on UVA-Induced DNA Damage and Signaling in HaCaT and B16 Cells
4. Discussion
5. Conclusions
Supplementary Materials
Author Contributions
Funding
Institutional Review Board Statement
Informed Consent Statement
Data Availability Statement
Conflicts of Interest
Abbreviations
| APE1 | Apurinic/apyrimidinic endonuclease 1 |
| ATM | Ataxia-telangiectasia mutated |
| ATR | Ataxia-telangiectasia and RAD3-related |
| BER | Linear dichroism |
| CAT | Catalase |
| CPD | Cyclobutane pyrimidine dimer |
| DSB | Double-strand break |
| 5G | Fifth-Generation |
| GSH | reduced Glutathione |
| GSSG | oxidized Glutathione |
| LTE | Long-term evolution |
| MRE11 | Meiotic recombination 11 |
| NER | Nucleotide excision repair |
| NAC | N-acetylcysteine |
| OGG1 | 8-oxoguanine DNA glycosylase |
| RAD51 | Recombinant DNA repair protein 51 |
| RF-EMF | Radiofrequency-electromagnetic fields |
| SAR | Specific absorption rate |
| SOD | Superoxide dismutase |
| UV | Ultraviolet |
| XPA | Xeroderma pigmentosum group A |
| XPC | Xeroderma pigmentosum group C |
References
- Hoeijmakers, J.H. Genome maintenance mechanisms for preventing cancer. Nature 2001, 411, 366–374. [Google Scholar] [CrossRef]
- Cadet, J.; Douki, T.; Ravanat, J.L. Oxidatively generated damage to cellular DNA by UVB and UVA radiation. Photochem. Photobiol. 2015, 91, 140–155. [Google Scholar] [CrossRef]
- Lee, J.W.; Ratnakumar, K.; Hung, K.F.; Rokunohe, D.; Kawasumi, M. Deciphering UV-induced DNA damage responses to prevent and treat skin cancer. Photochem. Photobiol. 2020, 96, 478–499. [Google Scholar] [CrossRef] [PubMed]
- Vakifahmetoglu, H.; Olsson, M.; Zhivotovsky, B. Death through a tragedy: Mitotic catastrophe. Cell Death Differ. 2008, 15, 1153–1162. [Google Scholar] [CrossRef] [PubMed]
- Rastogi, R.P.; Richa, N.; Kumar, A.; Tyagi, M.B.; Sinha, R.P. Molecular mechanisms of ultraviolet radiation-induced DNA damage and repair. J. Nucleic Acids 2010, 2010, 592980. [Google Scholar] [CrossRef] [PubMed]
- Ziegelberger, G.; Croft, R.; Feychting, M.; Green, A.C.; Hirata, A.; d’Inzeo, G.; Jokela, K.; Loughran, S.; Marino, C.; Miller, S. Guidelines for limiting exposure to electromagnetic fields (100 kHz to 300 GHz). Health Phys. 2020, 118, 483–524. [Google Scholar]
- Rappaport, T.S.; Xing, Y.; Kanhere, O.; Ju, S.; Madanayake, A.; Mandal, S.; Alkhateeb, A.; Trichopoulos, G.C. Wireless communications and applications above 100 GHz: Opportunities and challenges for 6G and beyond. IEEE Access 2019, 7, 78729–78757. [Google Scholar] [CrossRef]
- Pall, M.L. Electromagnetic fields act via activation of voltage-gated calcium channels to produce beneficial or adverse effects. J. Cell. Mol. Med. 2013, 17, 958–965. [Google Scholar] [CrossRef]
- Falone, S.; Sannino, A.; Romeo, S.; Zeni, O.; Santini, S.J.; Rispoli, R.; Amicarelli, F.; Scarfì, M.R. Protective effect of 1950 MHz electromagnetic field in human neuroblastoma cells challenged with menadione. Sci. Rep. 2018, 8, 13234. [Google Scholar] [CrossRef]
- Jin, H.; Kim, K.; Park, G.-Y.; Kim, M.; Lee, H.-J.; Jeon, S.; Kim, J.H.; Kim, H.R.; Lim, K.-M.; Lee, Y.-S. The protective effects of EMF-LTE against DNA double-strand break damage in vitro and in vivo. Int. J. Mol. Sci. 2021, 22, 5134. [Google Scholar] [CrossRef]
- Meltz, M.L.; Walker, K.A.; Erwin, D.N. Radiofrequency (microwave) radiation exposure of mammalian cells during UV-induced DNA repair synthesis. Radiat. Res. 1987, 110, 255–266. [Google Scholar] [CrossRef] [PubMed]
- Kıvrak, E.G.; Yurt, K.K.; Kaplan, A.A.; Alkan, I.; Altun, G. Effects of electromagnetic fields exposure on the antioxidant defense system. J. Microsc. Ultrastruct. 2017, 5, 167–176. [Google Scholar] [CrossRef] [PubMed]
- Lai, H.; Levitt, B.B. Cellular and molecular effects of non-ionizing electromagnetic fields. Rev. Environ. Health 2024, 39, 519–529. [Google Scholar] [CrossRef] [PubMed]
- López de Mingo, I.; Rivera González, M.-X.; Maestú Unturbe, C. The cellular response is determined by a combination of different ELF-EMF exposure parameters: A scope review. Int. J. Mol. Sci. 2024, 25, 5074. [Google Scholar] [CrossRef]
- Lee, Y.S.; Dzagbletey, P.A.; Chung, J.Y.; Jeon, S.B.; Lee, A.K.; Kim, N.; Song, S.J.; Choi, H.D. Implementation of an in vitro exposure system for 28 GHz. ETRI J. 2020, 42, 837–845. [Google Scholar] [CrossRef]
- Lee, Y.S.; Jeon, S.B.; Pack, J.-K.; Kim, N.; Choi, H.-D. An in vitro experimental system for 5G 3.5 GHz exposures. IEEE Access 2022, 10, 94832–94840. [Google Scholar] [CrossRef]
- Lee, Y.; Jeon, S.; Choi, H. Technical Trends of In Vitro Exposure System. Electron. Telecommun. Trends 2022, 37, 33–40. [Google Scholar]
- Van Laethem, A.; Claerhout, S.; Garmyn, M.; Agostinis, P. The sunburn cell: Regulation of death and survival of the keratinocyte. Int. J. Biochem. Cell Biol. 2005, 37, 1547–1553. [Google Scholar] [CrossRef]
- Sun, G. Death and survival from executioner caspase activation. Semin. Cell Dev. Biol. 2024, 156, 66–73. [Google Scholar] [CrossRef]
- Arancibia, S.M.F.; Grecco, H.E.; Morelli, L.G. Effective description of bistability and irreversibility in apoptosis. Phys. Rev. E 2021, 104, 064410. [Google Scholar] [CrossRef]
- Cuddihy, A.R.; O’Connell, M.J. Cell-cycle responses to DNA damage in G2. Int. Rev. Cytol. 2003, 222, 99–140. [Google Scholar]
- Morgan, D.O. The Cell Cycle: Principles of Control; New Science Press: London, UK, 2007. [Google Scholar]
- Poehlmann, A.; Habold, C.; Walluscheck, D.; Reissig, K.; Bajbouj, K.; Ullrich, O.; Hartig, R.; Gali-Muhtasib, H.; Diestel, A.; Roessner, A. Cutting edge: Chk1 directs senescence and mitotic catastrophe in recovery from G2 checkpoint arrest. J. Cell. Mol. Med. 2011, 15, 1528–1541. [Google Scholar] [CrossRef] [PubMed]
- Gherardini, L.; Ciuti, G.; Tognarelli, S.; Cinti, C. Searching for the perfect wave: The effect of radiofrequency electromagnetic fields on cells. Int. J. Mol. Sci. 2014, 15, 5366–5387. [Google Scholar] [CrossRef] [PubMed]
- Gentile, M.; Latonen, L.; Laiho, M. Cell cycle arrest and apoptosis provoked by UV radiation-induced DNA damage are transcriptionally highly divergent responses. Nucleic Acids Res. 2003, 31, 4779–4790. [Google Scholar] [CrossRef] [PubMed]
- Haidar, J.; Nabos, P.; Orlacchio, R.; Hurtier, A.; de Gannes, F.P.; Rambert, J.; Cario-André, M.; Moisan, F.; Rezvani, H.-R.; Lagroye, I. Impact of in vitro exposure to 5G-modulated 3.5 GHz fields on oxidative stress and DNA repair in skin cells. Sci. Rep. 2025, 15, 31214. [Google Scholar] [CrossRef]
- Ighodaro, O.; Akinloye, O. First line defence antioxidants-superoxide dismutase (SOD), catalase (CAT) and glutathione peroxidase (GPX): Their fundamental role in the entire antioxidant defence grid. Alex. J. Med. 2018, 54, 287–293. [Google Scholar] [CrossRef]
- Calcabrini, C.; Mancini, U.; De Bellis, R.; Diaz, A.R.; Martinelli, M.; Cucchiarini, L.; Sestili, P.; Stocchi, V.; Potenza, L. Effect of extremely low-frequency electromagnetic fields on antioxidant activity in the human keratinocyte cell line NCTC 2544. Biotechnol. Appl. Biochem. 2017, 64, 415–422. [Google Scholar] [CrossRef]
- Sies, H. Oxidative stress: A concept in redox biology and medicine. Redox Biol. 2015, 4, 180–183. [Google Scholar] [CrossRef]
- Chandimali, N.; Bak, S.G.; Park, E.H.; Lim, H.-J.; Won, Y.-S.; Kim, E.-K.; Park, S.-I.; Lee, S.J. Free radicals and their impact on health and antioxidant defenses: A review. Cell Death Discov. 2025, 11, 19. [Google Scholar] [CrossRef]
- Freund, A.; Patil, C.K.; Campisi, J. p38MAPK is a novel DNA damage response-independent regulator of the senescence-associated secretory phenotype. EMBO J. 2011, 30, 1536–1548. [Google Scholar] [CrossRef]
- Toulany, M. Targeting DNA double-strand break repair pathways to improve radiotherapy response. Genes 2019, 10, 25. [Google Scholar] [CrossRef]
- Nakajima, N.I.; Hagiwara, Y.; Oike, T.; Okayasu, R.; Murakami, T.; Nakano, T.; Shibata, A. Pre-exposure to ionizing radiation stimulates DNA double strand break end resection, promoting the use of homologous recombination repair. PLoS ONE 2015, 10, e0122582. [Google Scholar] [CrossRef] [PubMed]
- Sannino, A.; Allocca, M.; Scarfì, M.R.; Romeo, S.; Zeni, O. Protective effect of radiofrequency exposure against menadione-induced oxidative DNA damage in human neuroblastoma cells: The role of exposure duration and investigation on key molecular targets. Bioelectromagnetics 2024, 45, 365–374. [Google Scholar] [CrossRef] [PubMed]
- Martínez, M.A.; Úbeda, A.; Moreno, J.; Trillo, M.Á. Power frequency magnetic fields affect the p38 MAPK-mediated regulation of NB69 cell proliferation implication of free radicals. Int. J. Mol. Sci. 2016, 17, 510. [Google Scholar] [CrossRef] [PubMed]
- Della Volpe, L.; Midena, F.; Vacca, R.; Tavella, T.; Alessandrini, L.; Farina, G.; Brandas, C.; Furno, E.L.; Giannetti, K.; Carsana, E. A p38 MAPK-ROS axis fuels proliferation stress and DNA damage during CRISPR-Cas9 gene editing in hematopoietic stem and progenitor cells. Cell Rep. Med. 2024, 5, 101823. [Google Scholar] [CrossRef]
- Poque, E.; Arnaud-Cormos, D.; Patrignoni, L.; Ruigrok, H.J.; Poulletier De Gannes, F.; Hurtier, A.; Renom, R.; Garenne, A.; Lagroye, I.; Lévêque, P. Effects of radiofrequency fields on RAS and ERK kinases activity in live cells using the bioluminescence resonance energy transfer technique. Int. J. Radiat. Biol. 2020, 96, 836–843. [Google Scholar] [CrossRef]
- Chuang, S.-M.; Wang, I.-C.; Yang, J.-L. Roles of JNK, p38 and ERK mitogen-activated protein kinases in the growth inhibition and apoptosis induced by cadmium. Carcinogenesis 2000, 21, 1423–1432. [Google Scholar] [CrossRef]
- Dickinson, S.E.; Olson, E.R.; Zhang, J.; Cooper, S.J.; Melton, T.; Criswell, P.J.; Casanova, A.; Dong, Z.; Hu, C.; Saboda, K. p38 MAP kinase plays a functional role in UVB-Induced mouse skin carcinogenesis. Mol. Carcinog. 2011, 50, 469–478. [Google Scholar] [CrossRef]
- Cuenda, A.; Rousseau, S. p38 MAP-kinases pathway regulation, function and role in human diseases. Biochim. Biophys. Acta Mol. Cell Res. 2007, 1773, 1358–1375. [Google Scholar] [CrossRef]
- Dolado, I.; Swat, A.; Ajenjo, N.; De Vita, G.; Cuadrado, A.; Nebreda, A.R. p38α MAP kinase as a sensor of reactive oxygen species in tumorigenesis. Cancer Cell 2007, 11, 191–205. [Google Scholar] [CrossRef] [PubMed]
- Danese, E.; Lippi, G.; Buonocore, R.; Benati, M.; Bovo, C.; Bonaguri, C.; Salvagno, G.L.; Brocco, G.; Roggenbuck, D.; Montagnana, M. Mobile phone radiofrequency exposure has no effect on DNA double strand breaks (DSB) in human lymphocytes. Ann. Transl. Med. 2017, 5, 272. [Google Scholar] [CrossRef] [PubMed]
- Choi, J.; Min, K.; Jeon, S.; Kim, N.; Pack, J.-K.; Song, K. Continuous exposure to 1.7 GHz LTE electromagnetic fields increases intracellular reactive oxygen species to decrease human cell proliferation and induce senescence. Sci. Rep. 2020, 10, 9238. [Google Scholar] [CrossRef] [PubMed]
- Yakymenko, I.; Tsybulin, O. Oxidative stress induced by wireless communication electromagnetic fields. In Electromagnetic Fields of Wireless Communications: Biological and Health Effects; CRC Press: Boca Raton, FL, USA, 2022; pp. 97–136. [Google Scholar]
- Schuermann, D.; Mevissen, M. Manmade electromagnetic fields and oxidative stress—Biological effects and consequences for health. Int. J. Mol. Sci. 2021, 22, 3772. [Google Scholar] [CrossRef]
- Joushomme, A.; Orlacchio, R.; Patrignoni, L.; Canovi, A.; Chappe, Y.L.; Poulletier De Gannes, F.; Hurtier, A.; Garenne, A.; Lagroye, I.; Moisan, F. Effects of 5G-modulated 3.5 GHz radiofrequency field exposures on HSF1, RAS, ERK, and PML activation in live fibroblasts and keratinocytes cells. Sci. Rep. 2023, 13, 8305. [Google Scholar] [CrossRef]
- Lai, H. Genetic effects of non-ionizing electromagnetic fields. Electromagn. Biol. Med. 2021, 40, 264–273. [Google Scholar] [CrossRef]
- Greinert, R.; Volkmer, B.; Henning, S.; Breitbart, E.; Greulich, K.; Cardoso, M.; Rapp, A. UVA-induced DNA double-strand breaks result from the repair of clustered oxidative DNA damages. Nucleic Acids Res. 2012, 40, 10263–10273. [Google Scholar] [CrossRef]
- Romeo, S.; Sannino, A.; Scarfi, M.R.; Lagorio, S.; Zeni, O. Genotoxicity of radiofrequency electromagnetic fields on mammalian cells in vitro: A systematic review with narrative synthesis. Environ. Int. 2024, 193, 109104. [Google Scholar] [CrossRef]
- Weydert, C.J.; Cullen, J.J. Measurement of superoxide dismutase, catalase and glutathione peroxidase in cultured cells and tissue. Nat. Protoc. 2010, 5, 51–66. [Google Scholar] [CrossRef]
- Zhan, C.-D.; Sindhu, R.K.; Pang, J.; Ehdaie, A.; Vaziri, N.D. Superoxide dismutase, catalase and glutathione peroxidase in the spontaneously hypertensive rat kidney: Effect of antioxidant-rich diet. J. Hypertens. 2004, 22, 2025–2033. [Google Scholar] [CrossRef]
- Owen, J.B.; Butterfield, D.A. Measurement of oxidized/reduced glutathione ratio. In Protein Misfolding and Cellular Stress in Disease and Aging: Concepts and Protocols; Springer: Berlin/Heidelberg, Germany, 2010; pp. 269–277. [Google Scholar]
- Kusakabe, M.; Onishi, Y.; Tada, H.; Kurihara, F.; Kusao, K.; Furukawa, M.; Iwai, S.; Yokoi, M.; Sakai, W.; Sugasawa, K. Mechanism and regulation of DNA damage recognition in nucleotide excision repair. Genes Environ. 2019, 41, 2. [Google Scholar] [CrossRef]
- Zhong, Y.; Zhang, X.; Feng, R.; Fan, Y.; Zhang, Z.; Zhang, Q.W.; Wan, J.B.; Wang, Y.; Yu, H.; Li, G. OGG1: An emerging multifunctional therapeutic target for the treatment of diseases caused by oxidative DNA damage. Med. Res. Rev. 2024, 44, 2825–2848. [Google Scholar] [CrossRef]
- López, D.J.; Rodríguez, J.A.; Bañuelos, S. Molecular mechanisms regulating the DNA repair protein APE1: A focus on its flexible N-terminal tail domain. Int. J. Mol. Sci. 2021, 22, 6308. [Google Scholar] [CrossRef]
- Lundin, C.; Schultz, N.; Arnaudeau, C.; Mohindra, A.; Hansen, L.T.; Helleday, T. RAD51 is involved in repair of damage associated with DNA replication in mammalian cells. J. Mol. Biol. 2003, 328, 521–535. [Google Scholar] [CrossRef]
- Maréchal, A.; Zou, L. DNA damage sensing by the ATM and ATR kinases. Cold Spring Harb. Perspect. Biol. 2013, 5, a012716. [Google Scholar] [CrossRef]






Disclaimer/Publisher’s Note: The statements, opinions and data contained in all publications are solely those of the individual author(s) and contributor(s) and not of MDPI and/or the editor(s). MDPI and/or the editor(s) disclaim responsibility for any injury to people or property resulting from any ideas, methods, instructions or products referred to in the content. |
© 2026 by the authors. Licensee MDPI, Basel, Switzerland. This article is an open access article distributed under the terms and conditions of the Creative Commons Attribution (CC BY) license.
Share and Cite
Kim, J.H.; Jin, H.; Jang, K.M.; Lee, J.E.; Na, S.; Jeon, S.; Choi, H.-D.; Moon, J.I.; Kim, N.; Lim, K.-M.; et al. 5G RF-EMFs Mitigate UV-Induced Genotoxic Stress Through Redox Balance and p38 Pathway Regulation in Skin Cells. Antioxidants 2026, 15, 127. https://doi.org/10.3390/antiox15010127
Kim JH, Jin H, Jang KM, Lee JE, Na S, Jeon S, Choi H-D, Moon JI, Kim N, Lim K-M, et al. 5G RF-EMFs Mitigate UV-Induced Genotoxic Stress Through Redox Balance and p38 Pathway Regulation in Skin Cells. Antioxidants. 2026; 15(1):127. https://doi.org/10.3390/antiox15010127
Chicago/Turabian StyleKim, Ju Hwan, Hee Jin, Kyu Min Jang, Ji Eun Lee, Sanga Na, Sangbong Jeon, Hyung-Do Choi, Jung Ick Moon, Nam Kim, Kyung-Min Lim, and et al. 2026. "5G RF-EMFs Mitigate UV-Induced Genotoxic Stress Through Redox Balance and p38 Pathway Regulation in Skin Cells" Antioxidants 15, no. 1: 127. https://doi.org/10.3390/antiox15010127
APA StyleKim, J. H., Jin, H., Jang, K. M., Lee, J. E., Na, S., Jeon, S., Choi, H.-D., Moon, J. I., Kim, N., Lim, K.-M., Kim, H. R., & Lee, Y.-S. (2026). 5G RF-EMFs Mitigate UV-Induced Genotoxic Stress Through Redox Balance and p38 Pathway Regulation in Skin Cells. Antioxidants, 15(1), 127. https://doi.org/10.3390/antiox15010127

