Ferroptosis and Sterol Biosynthesis Dysregulation in Granulosa Cells of Patients with Diminished Ovarian Reserve
Abstract
1. Introduction
2. Materials and Methods
2.1. Patients and Sample Collection
2.2. Measurement of Hormones in Blood
2.3. Transcriptome Analysis
2.4. Quasi-Targeted Metabolomics
2.5. Q-PCR
2.6. Immunofluorescence (IF)
2.7. TUNEL Assay
2.8. Transmission Electron Microscopy (TEM)
2.9. Prussian Blue Staining
2.10. Statistical Analysis
3. Results
3.1. Baseline Information of the Participants
3.2. Many Pathways, Including Steroid Synthesis, Cholesterol Metabolism, and Extracellular Matrix, Are Dramatically Changed in DOR Patients
3.3. Common and Differential Pathways Among DOR Patients Under and over 35 Years Old (Y/O)
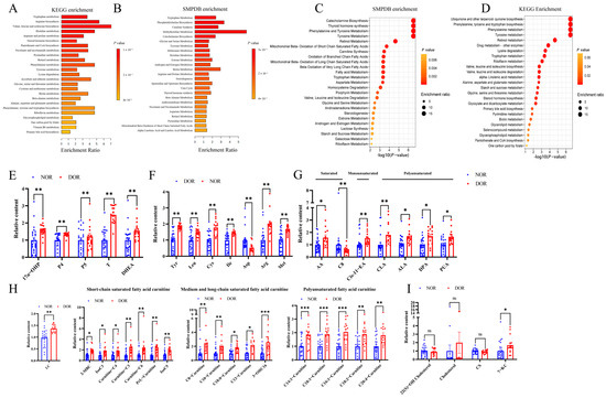
3.4. Metabolome Profile in Follicle Fluid of NOR and DOR Groups
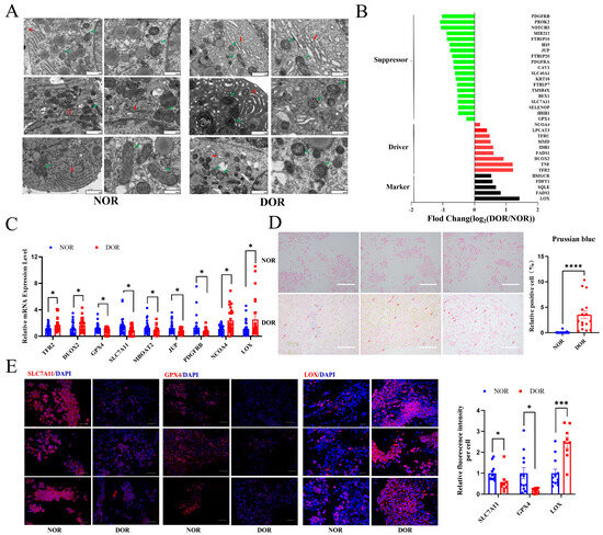
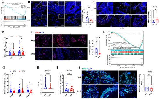
3.5. Apoptosis Rate Is Increased While Proliferative Rate Is Decreased and Ferroptosis Occurs in GCs of DOR Patients
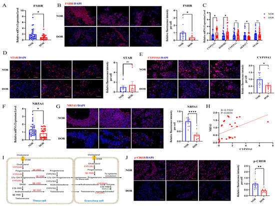
3.6. Reduced FSHR Signaling and Impaired Conversion of Androgen to Estrogen in GCs of DOR Patients
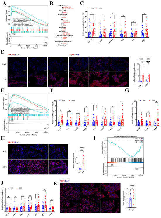
3.7. Abnormal Cholesterol and Fatty Acid Synthesis in GCs from DOR Patients
3.8. Fatty Acid β Oxidation and TCA Cycle Are Impaired in DOR Group
3.9. CYP19A1 Level Is Correlated with the Levels of Factors Linked to Ferroptosis, Whilst CYP11A1 and HSD Levels Are Correlated with the Level of Genes Related to Cholesterol Biosynthesis in DOR Patients
4. Discussion
Supplementary Materials
Author Contributions
Funding
Institutional Review Board Statement
Informed Consent Statement
Data Availability Statement
Acknowledgments
Conflicts of Interest
Abbreviations
| DOR | diminished ovarian reserve |
| NOR | normal ovarian reserve |
| GCs | granulosa cells |
| ART | assisted reproductive technology |
| IVF | in vitro fertilization |
| ICSI | intracytoplasmic sperm injection |
| AFC | antral follicle count |
| AMH | anti-Müllerian hormone |
| FSH | follicle-stimulating hormone |
| GnRH | gonadotropin-releasing hormone |
| HCG | human chorionic gonadotropin |
| LH | luteinizing hormone |
| E2 | estradiol |
| P4 | progesterone |
| T | testosterone |
| PPI | protein–protein interaction |
| IF | immunofluorescence (IF) |
| TEM | transmission electron microscopy |
References
- Cedars, M.I. Managing poor ovarian response in the patient with diminished ovarian reserve. Fertil. Steril. 2022, 117, 655–656. [Google Scholar] [CrossRef] [PubMed]
- Ata, B.; Seyhan, A.; Seli, E. Diminished ovarian reserve versus ovarian aging: Overlaps and differences. Curr. Opin. Obstet. Gynecol. 2019, 31, 139–147. [Google Scholar] [CrossRef]
- Zhang, Q.L.; Lei, Y.L.; Deng, Y.; Ma, R.L.; Ding, X.S.; Xue, W.; Sun, A.J. Treatment Progress in Diminished Ovarian Reserve: Western and Chinese Medicine. Chin. J. Integr. Med. 2023, 29, 361–367. [Google Scholar] [CrossRef] [PubMed]
- Cecconi, S.; Ciccarelli, C.; Barberi, M.; Macchiarelli, G.; Canipari, R. Granulosa cell-oocyte interactions. Eur. J. Obstet. Gynecol. Reprod. Biol. 2004, 115 (Suppl. S1), S19–S22. [Google Scholar] [CrossRef]
- Richards, J.S.; Ascoli, M. Endocrine, Paracrine, and Autocrine Signaling Pathways That Regulate Ovulation. Trends Endocrinol. Metab. TEM 2018, 29, 313–325. [Google Scholar] [CrossRef]
- Kordus, R.J.; LaVoie, H.A. Granulosa cell biomarkers to predict pregnancy in ART: Pieces to solve the puzzle. Reproduction 2017, 153, R69–R83. [Google Scholar] [CrossRef] [PubMed]
- Liu, C.; Zuo, W.; Yan, G.; Wang, S.; Sun, S.; Li, S.; Tang, X.; Li, Y.; Cai, C.; Wang, H.; et al. Granulosa cell mevalonate pathway abnormalities contribute to oocyte meiotic defects and aneuploidy. Nat. Aging 2023, 3, 670–687. [Google Scholar] [CrossRef] [PubMed]
- Yang, X.; Zhao, Z.; Fan, Q.; Li, H.; Zhao, L.; Liu, C.; Liang, X. Cholesterol metabolism is decreased in patients with diminished ovarian reserve. Reprod. Biomed. Online 2022, 44, 185–192. [Google Scholar] [CrossRef]
- Liu, L.; Cai, B.; Zhang, X.; Tan, J.; Huang, J.; Zhou, C. Differential transcriptional profiles of human cumulus granulosa cells in patients with diminished ovarian reserve. Arch. Gynecol. Obs. 2022, 305, 1605–1614. [Google Scholar] [CrossRef]
- Chen, P.; Li, W.; Liu, X.; Wang, Y.; Mai, H.; Huang, R. Circular RNA expression profiles of ovarian granulosa cells in advanced-age women explain new mechanisms of ovarian aging. Epigenomics 2022, 14, 1029–1038. [Google Scholar] [CrossRef]
- He, R.; Zhao, Z.; Yang, Y.; Liang, X. Using bioinformatics and metabolomics to identify altered granulosa cells in patients with diminished ovarian reserve. PeerJ 2020, 8, e9812. [Google Scholar] [CrossRef] [PubMed]
- Woo, I.; Christenson, L.K.; Gunewardena, S.; Ingles, S.A.; Thomas, S.; Ahmady, A.; Chung, K.; Bendikson, K.; Paulson, R.; McGinnis, L.K. Micro-RNAs involved in cellular proliferation have altered expression profiles in granulosa of young women with diminished ovarian reserve. J. Assist. Reprod. Genet 2018, 35, 1777–1786. [Google Scholar] [CrossRef] [PubMed]
- Skiadas, C.C.; Duan, S.; Correll, M.; Rubio, R.; Karaca, N.; Ginsburg, E.S.; Quackenbush, J.; Racowsky, C. Ovarian reserve status in young women is associated with altered gene expression in membrana granulosa cells. Mol. Hum. Reprod. 2012, 18, 362–371. [Google Scholar] [CrossRef] [PubMed]
- Greenseid, K.; Jindal, S.; Hurwitz, J.; Santoro, N.; Pal, L. Differential granulosa cell gene expression in young women with diminished ovarian reserve. Reprod. Sci. 2011, 18, 892–899. [Google Scholar] [CrossRef]
- Chin, K.V.; Seifer, D.B.; Feng, B.; Lin, Y.; Shih, W.C. DNA microarray analysis of the expression profiles of luteinized granulosa cells as a function of ovarian reserve. Fertil Steril. 2002, 77, 1214–1218. [Google Scholar] [CrossRef]
- Xu, X.; Hao, Y.; Zhong, Q.; Hang, J.; Zhao, Y.; Qiao, J. Low KLOTHO level related to aging is associated with diminished ovarian reserve. Fertil Steril. 2020, 114, 1250–1255. [Google Scholar] [CrossRef]
- Lambalk, C.B.; Banga, F.R.; Huirne, J.A.; Toftager, M.; Pinborg, A.; Homburg, R.; van der Veen, F.; van Wely, M. GnRH antagonist versus long agonist protocols in IVF: A systematic review and meta-analysis accounting for patient type. Hum. Reprod. Update 2017, 23, 560–579. [Google Scholar] [CrossRef]
- Zhou, N.; Bao, J. FerrDb: A manually curated resource for regulators and markers of ferroptosis and ferroptosis-disease associations. Database 2020, 2020, baaa021. [Google Scholar] [CrossRef]
- Sugawara, T.; Holt, J.A.; Kiriakidou, M.; Strauss, J.F., 3rd. Steroidogenic factor 1-dependent promoter activity of the human steroidogenic acute regulatory protein (StAR) gene. Biochemistry 1996, 35, 9052–9059. [Google Scholar] [CrossRef]
- Schimmer, B.P.; White, P.C. Minireview: Steroidogenic factor 1: Its roles in differentiation, development, and disease. Mol. Endocrinol. 2010, 24, 1322–1337. [Google Scholar] [CrossRef]
- Stocco, C. Aromatase expression in the ovary: Hormonal and molecular regulation. Steroids 2008, 73, 473–487. [Google Scholar] [CrossRef]
- King, S.R.; LaVoie, H.A. Gonadal transactivation of STARD1. CYP11A1 and HSD3B. Front. Biosci. 2012, 17, 824–846. [Google Scholar] [CrossRef] [PubMed]
- Dang, X.; Zhu, Q.; He, Y.; Wang, Y.; Lu, Y.; Li, X.; Qi, J.; Wu, H.; Sun, Y. IL-1β Upregulates StAR and Progesterone Production Through the ERK1/2- and p38-Mediated CREB Signaling Pathways in Human Granulosa-Lutein Cells. Endocrinology 2017, 158, 3281–3291. [Google Scholar] [CrossRef] [PubMed]
- Zhang, P.; Wang, J.; Lang, H.; Wang, W.; Liu, X.; Liu, H.; Tan, C.; Li, X.; Zhao, Y.; Wu, X. Knockdown of CREB1 promotes apoptosis and decreases estradiol synthesis in mouse granulosa cells. Biomed. Pharmacother. 2018, 105, 1141–1146. [Google Scholar] [CrossRef] [PubMed]
- Zhao, Z.; Fan, Q.; Zhu, Q.; He, R.; Li, Y.; Liu, C.; Wang, J.; Liang, X. Decreased fatty acids induced granulosa cell apoptosis in patients with diminished ovarian reserve. J. Assist. Reprod. Genet. 2022, 39, 1105–1114. [Google Scholar] [CrossRef]
- Fan, Y.; Chang, Y.; Wei, L.; Chen, J.; Li, J.; Goldsmith, S.; Silber, S.; Liang, X. Apoptosis of mural granulosa cells is increased in women with diminished ovarian reserve. J. Assist. Reprod. Genet. 2019, 36, 1225–1235. [Google Scholar] [CrossRef]
- Bulgurcuoglu Kuran, S.; Altun, A.; Karamustafaoglu Balci, B.; Keskin, I.; Hocaoglu, M. Expression of pro-apoptotic and anti-apoptotic proteins in granulosa cells of women with diminished ovarian reserve. J. Assist. Reprod. Genet. 2022, 39, 765–775. [Google Scholar] [CrossRef]
- Freitas, F.P.; Alborzinia, H.; dos Santos, A.F.; Nepachalovich, P.; Pedrera, L.; Zilka, O.; Inague, A.; Klein, C.; Aroua, N.; Kaushal, K.; et al. 7-Dehydrocholesterol is an endogenous suppressor of ferroptosis. Nature 2024, 626, 401–410. [Google Scholar] [CrossRef]
- Sun, Q.; Liu, D.; Cui, W.; Cheng, H.; Huang, L.; Zhang, R.; Gu, J.; Liu, S.; Zhuang, X.; Lu, Y.; et al. Cholesterol mediated ferroptosis suppression reveals essential roles of Coenzyme Q and squalene. Commun. Biol. 2023, 6, 1108. [Google Scholar] [CrossRef]
- Garcia-Bermudez, J.; Baudrier, L.; Bayraktar, E.C.; Shen, Y.; La, K.; Guarecuco, R.; Yucel, B.; Fiore, D.; Tavora, B.; Freinkman, E.; et al. Squalene accumulation in cholesterol auxotrophic lymphomas prevents oxidative cell death. Nature 2019, 567, 118–122. [Google Scholar] [CrossRef]
- Zhang, L.; Cao, Z.; Hong, Y.; He, H.; Chen, L.; Yu, Z.; Gao, Y. Squalene Epoxidase: Its Regulations and Links with Cancers. Int. J. Mol. Sci. 2024, 25, 3874. [Google Scholar] [CrossRef]
- Achrekar, S.K.; Modi, D.N.; Desai, S.K.; Mangoli, V.S.; Mangoli, R.V.; Mahale, S.D. Poor ovarian response to gonadotrophin stimulation is associated with FSH receptor polymorphism. Reprod. Biomed. Online 2009, 18, 509–515. [Google Scholar] [CrossRef] [PubMed]
- Chen, X.; Chen, L.; Wang, Y.; Shu, C.; Zhou, Y.; Wu, R.; Jin, B.; Yang, L.; Sun, J.; Qi, M.; et al. Identification and characterization of novel compound heterozygous variants in FSHR causing primary ovarian insufficiency with resistant ovary syndrome. Front. Endocrinol. 2022, 13, 1013894. [Google Scholar] [CrossRef] [PubMed]
- Dewailly, D.; Robin, G.; Peigne, M.; Decanter, C.; Pigny, P.; Catteau-Jonard, S. Interactions between androgens. FSH, anti-Müllerian hormone and estradiol during folliculogenesis in the human normal and polycystic ovary. Hum. Reprod. Update 2016, 22, 709–724. [Google Scholar] [CrossRef] [PubMed]
- Xie, M.; Li, M.; Zhou, J.; Ding, X.; Shao, Y.; Jing, J.; Liu, Y.; Yao, B. Brain-derived neurotrophic factor promotes human granulosa-like tumor cell steroidogenesis and proliferation by activating the FSH receptor-mediated signaling pathway. Sci. Rep. 2017, 7, 180. [Google Scholar] [CrossRef]
- Zhang, M.; Wang, Y.; Huan, Z.; Liu, Y.; Zhang, W.; Kong, D.; Kong, L.; Xu, J. FSH modulated cartilage ECM metabolism by targeting the PKA/CREB/SOX9 pathway. J. Bone Miner. Metab. 2021, 39, 769–779. [Google Scholar] [CrossRef]
- Heidarzadehpilehrood, R.; Pirhoushiaran, M.; Abdollahzadeh, R.; Binti Osman, M.; Sakinah, M.; Nordin, N.; Abdul Hamid, H. A Review on CYP11A1. CYP17A1, and CYP19A1 Polymorphism Studies: Candidate Susceptibility Genes for Polycystic Ovary Syndrome (PCOS) and Infertility. Genes 2022, 13, 302. [Google Scholar] [CrossRef]
- Yazdanian, A.; Lotfi, M.; Montazeri, F.; Dashti, S.; Sheikhha, M.H. The possible regulatory role of miR-4463 and its target gene CYP19A1 on the ovarian response in the women with diminished ovarian reserve: A case-control study. Int. J. Reprod. Biomed. 2024, 22, 639–650. [Google Scholar] [CrossRef]
- Swinnen, J.V.; Ulrix, W.; Heyns, W.; Verhoeven, G. Coordinate regulation of lipogenic gene expression by androgens: Evidence for a cascade mechanism involving sterol regulatory element binding proteins. Proc. Natl. Acad. Sci. USA 1997, 94, 12975–12980. [Google Scholar] [CrossRef]
- Li, X.; Lin, Y.; Cheng, X.; Yao, G.; Yao, J.; Hu, S.; Zhu, Q.; Wang, Y.; Ding, Y.; Lu, Y.; et al. Ovarian ferroptosis induced by androgen is involved in pathogenesis of PCOS. Hum. Reprod. Open 2024, 2024, hoae013. [Google Scholar] [CrossRef]
- Yang, L.; Jiang, L.; Sun, X.; Li, J.; Wang, N.; Liu, X.; Yao, X.; Zhang, C.; Deng, H.; Wang, S.; et al. DEHP induces ferroptosis in testes via p38α-lipid ROS circulation and destroys the BTB integrity. Food Chem. Toxicol. 2022, 164, 113046. [Google Scholar] [CrossRef] [PubMed]
- Fouany, M.R.; Sharara, F.I. Is there a role for DHEA supplementation in women with diminished ovarian reserve? J. Assist. Reprod. Genet. 2013, 30, 1239–1244. [Google Scholar] [CrossRef]
- Bildik, G.; Esmaeilian, Y.; Hela, F.; Akin, N.; İltumur, E.; Yusufoglu, S.; Yildiz, C.S.; Yakin, K.; Oktem, O. Cholesterol uptake or trafficking. steroid biosynthesis, and gonadotropin responsiveness are defective in young poor responders. Fertil. Steril. 2022, 117, 1069–1080. [Google Scholar] [CrossRef] [PubMed]
- Hu, J.; Zhang, Z.; Shen, W.J.; Azhar, S. Cellular cholesterol delivery, intracellular processing and utilization for biosynthesis of steroid hormones. Nutr. Metab. 2010, 7, 47. [Google Scholar] [CrossRef]
- An, Z.; Xie, C.; Lu, H.; Wang, S.; Zhang, X.; Yu, W.; Guo, X.; Liu, Z.; Shang, D.; Wang, X. Mitochondrial Morphology and Function Abnormality in Ovarian Granulosa Cells of Patients with Diminished Ovarian Reserve. Reprod. Sci. 2024, 31, 2009–2020. [Google Scholar] [CrossRef] [PubMed]
- Zhu, Q.; Du, J.; Li, Y.; Qin, X.; He, R.; Ma, H.; Liang, X. Downregulation of glucose-energy metabolism via AMPK signaling pathway in granulosa cells of diminished ovarian reserve patients. Gene 2025, 933, 148979. [Google Scholar] [CrossRef]
- Boucret, L.; Chao de la Barca, J.M.; Morinière, C.; Desquiret, V.; Ferré-L’Hôtellier, V.; Descamps, P.; Marcaillou, C.; Reynier, P.; Procaccio, V.; May-Panloup, P. Relationship between diminished ovarian reserve and mitochondrial biogenesis in cumulus cells. Hum. Reprod. 2015, 30, 1653–1664. [Google Scholar] [CrossRef]
- Cheng, M.L.; Tang, H.Y.; Wu, P.T.; Yang, C.H.; Lo, C.J.; Lin, J.F.; Ho, H.Y. 7-Ketocholesterol Induces Lipid Metabolic Reprogramming and Enhances Cholesterol Ester Accumulation in Cardiac Cells. Cells 2021, 10, 3597. [Google Scholar] [CrossRef]
- Lin, Z.; Liu, J.; Long, F.; Kang, R.; Kroemer, G.; Tang, D.; Yang, M. The lipid flippase SLC47A1 blocks metabolic vulnerability to ferroptosis. Nat. Commun. 2022, 13, 7965. [Google Scholar] [CrossRef]








| NOR (n = 107) | DOR (n = 105) | p-Value | |
|---|---|---|---|
| Female age (y) | 32.62 ± 3.96 | 35.68 ± 5.15 | 0.000 |
| Bilateral basal AFC | 15.40 ± 8.14 | 6.29± 2.91 | 0.000 |
| BMI (kg/m2) | 21.75 ± 2.68 | 22.13 ± 2.78 | 0.577 |
| AMH (ng/mL) | 3.71 ± 2.62 | 0.86 ± 0.38 | 0.000 |
| Basal FSH (IU/L) | 6.95 ± 2.36 | 9.17 ± 4.17 | 0.000 |
| Basal E2 (pg/mL) | 145.45 ± 108.17 | 156.96 ± 133.45 | 0.495 |
| Basal LH (mIU/mL) | 5.71 ± 3.13 | 4.74 ± 2.12 | 0.010 |
| Basal P4 (ng/mL) | 1.04 ± 0.55 | 1.29 ± 1.47 | 0.105 |
| T (nmol/L) | 1.79 ± 0.87 | 1.48 ± 0.68 | 0.009 |
| Total FSH used (IU) | 2118.45 ± 730.88 | 2797.30 ± 841.64 | 0.000 |
| Days of Gn | 9.68 ± 2.55 | 9.77 ± 2.16 | 0.768 |
| FSH on the day of HCG (IU/L) | 14.74 ± 4.52 | 19.71 ± 5.68 | 0.000 |
| E2 on the day of HCG (pg/mL) | 10,436.74 ± 6157.66 | 4837.75 ± 2391.99 | 0.000 |
| LH on the day of HCG (mIU/mL) | 3.33 ± 1.98 | 4.43 ± 2.60 | 0.001 |
| P4 the day of HCG (ng/mL) | 2.70 ± 1.35 | 1.97 ± 1.19 | 0.000 |
Disclaimer/Publisher’s Note: The statements, opinions and data contained in all publications are solely those of the individual author(s) and contributor(s) and not of MDPI and/or the editor(s). MDPI and/or the editor(s) disclaim responsibility for any injury to people or property resulting from any ideas, methods, instructions or products referred to in the content. |
© 2025 by the authors. Licensee MDPI, Basel, Switzerland. This article is an open access article distributed under the terms and conditions of the Creative Commons Attribution (CC BY) license (https://creativecommons.org/licenses/by/4.0/).
Share and Cite
Yu, Y.; Shan, Y.; Lu, J.; Xian, Y.; Tang, Z.; Guo, X.; Huang, Y.; Ni, X. Ferroptosis and Sterol Biosynthesis Dysregulation in Granulosa Cells of Patients with Diminished Ovarian Reserve. Antioxidants 2025, 14, 749. https://doi.org/10.3390/antiox14060749
Yu Y, Shan Y, Lu J, Xian Y, Tang Z, Guo X, Huang Y, Ni X. Ferroptosis and Sterol Biosynthesis Dysregulation in Granulosa Cells of Patients with Diminished Ovarian Reserve. Antioxidants. 2025; 14(6):749. https://doi.org/10.3390/antiox14060749
Chicago/Turabian StyleYu, Yang, Yali Shan, Jiani Lu, Yexing Xian, Zhengshan Tang, Xinyu Guo, Yan Huang, and Xin Ni. 2025. "Ferroptosis and Sterol Biosynthesis Dysregulation in Granulosa Cells of Patients with Diminished Ovarian Reserve" Antioxidants 14, no. 6: 749. https://doi.org/10.3390/antiox14060749
APA StyleYu, Y., Shan, Y., Lu, J., Xian, Y., Tang, Z., Guo, X., Huang, Y., & Ni, X. (2025). Ferroptosis and Sterol Biosynthesis Dysregulation in Granulosa Cells of Patients with Diminished Ovarian Reserve. Antioxidants, 14(6), 749. https://doi.org/10.3390/antiox14060749

