Iloprost, a Prostacyclin Analogue, Alleviates Oxidative Stress and Improves Development of Parthenogenetic Porcine Embryos via Nrf2/Keap1 Signaling
Abstract
1. Introduction
2. Materials and Methods
2.1. Chemicals
2.2. Oocyte Collection and In Vitro Maturation (IVM)
2.3. Parthenogenetic Activation (PA) and IVC
2.4. Chemical Treatment
2.5. Apoptosis Detection Through TdT-Mediated dUTP Labeling (TUNEL) Assay
2.6. Measurement of Intracellular ROS and Glutathione (GSH) Levels
2.7. Immunocytochemistry
2.8. Real-Time Quantitative PCR (qPCR) Analysis
2.9. Experimental Design
2.10. Statistical Analysis
3. Results
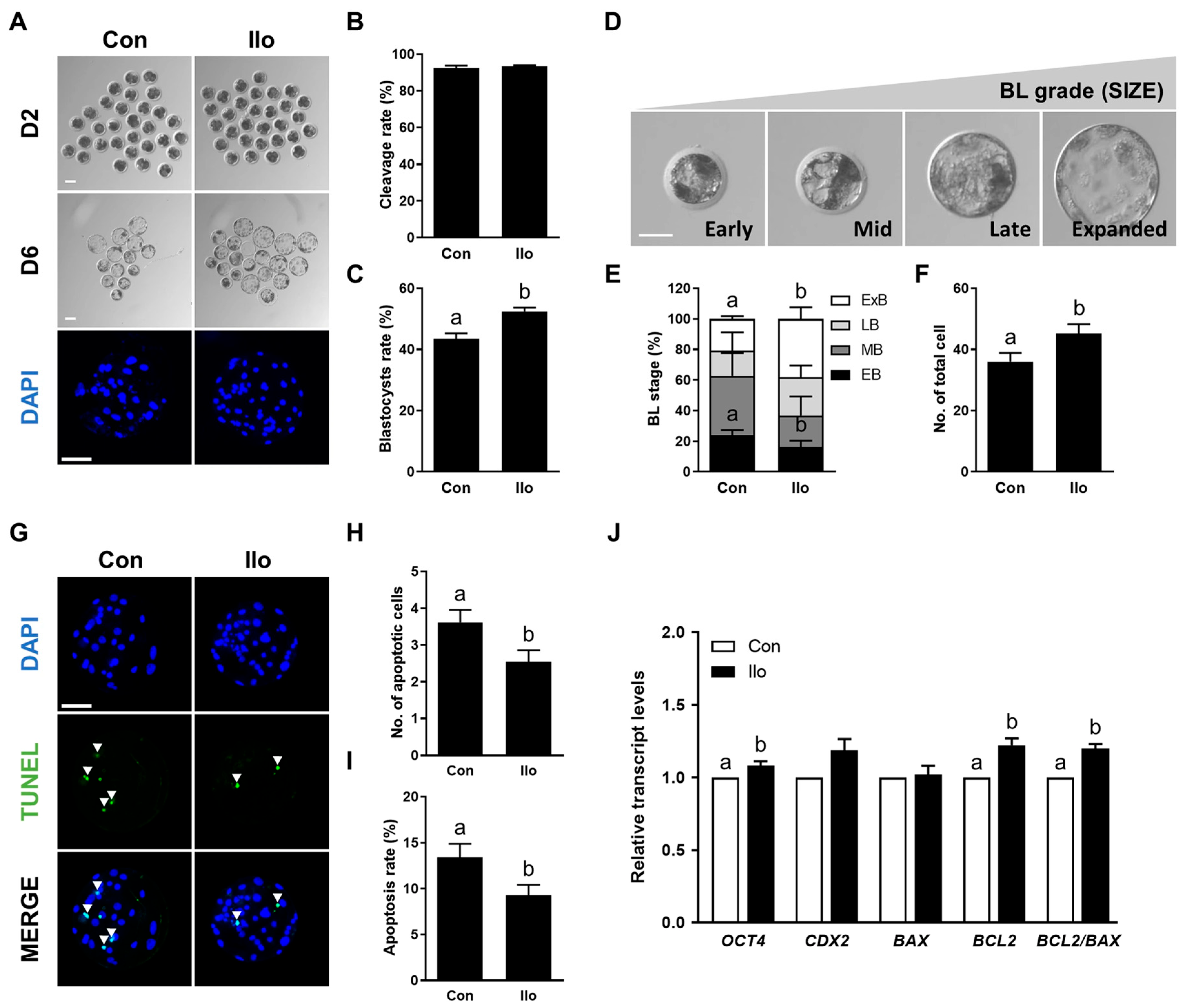
3.1. Effects of Ilo on the Developmental Competence of Porcine PA Embryos
3.2. Ilo Regulates Intracellular ROS and GSH Levels in Porcine PA Embryos
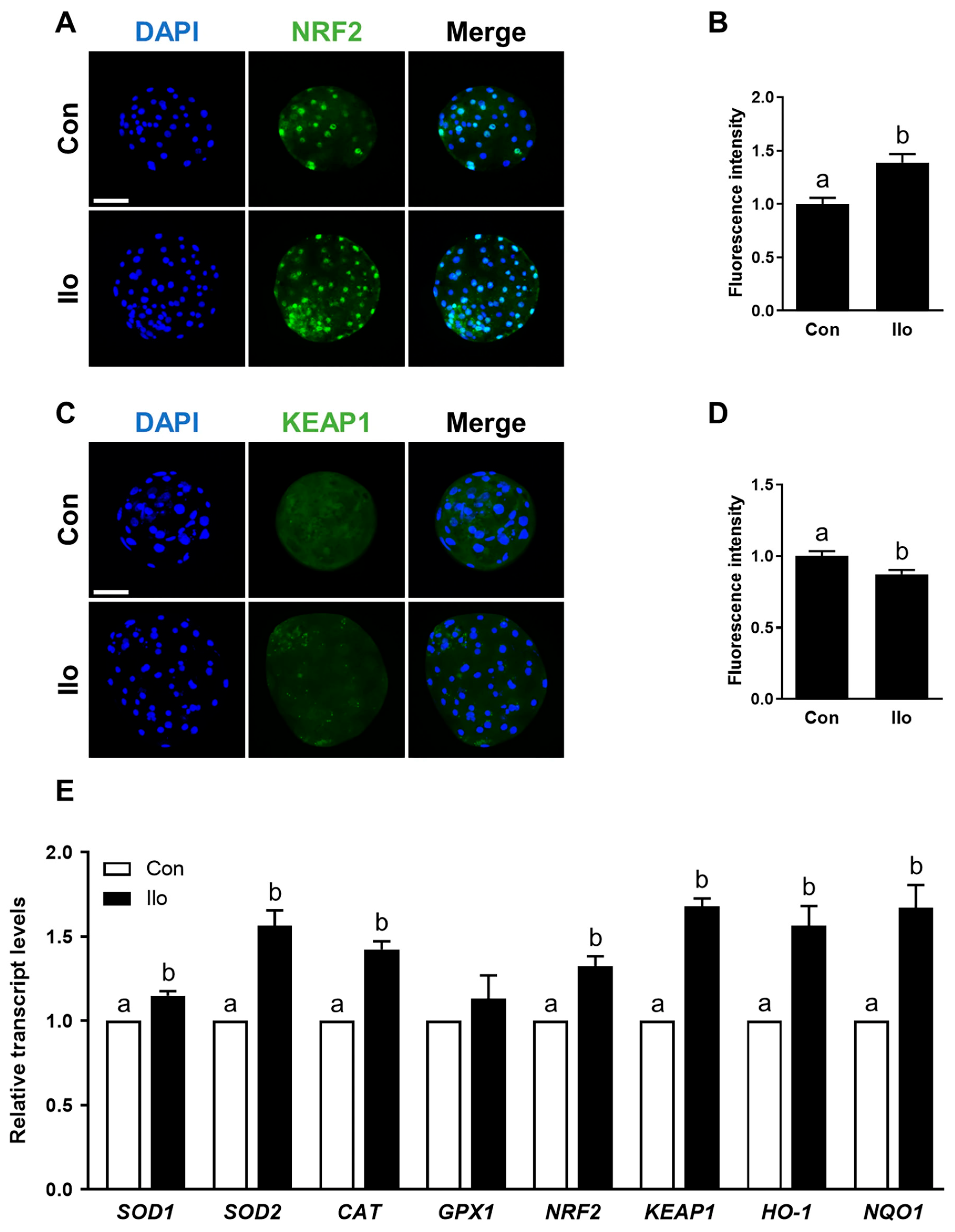
3.3. Ilo Activates the Nrf2/Keap1 Pathway in Porcine PA Embryos
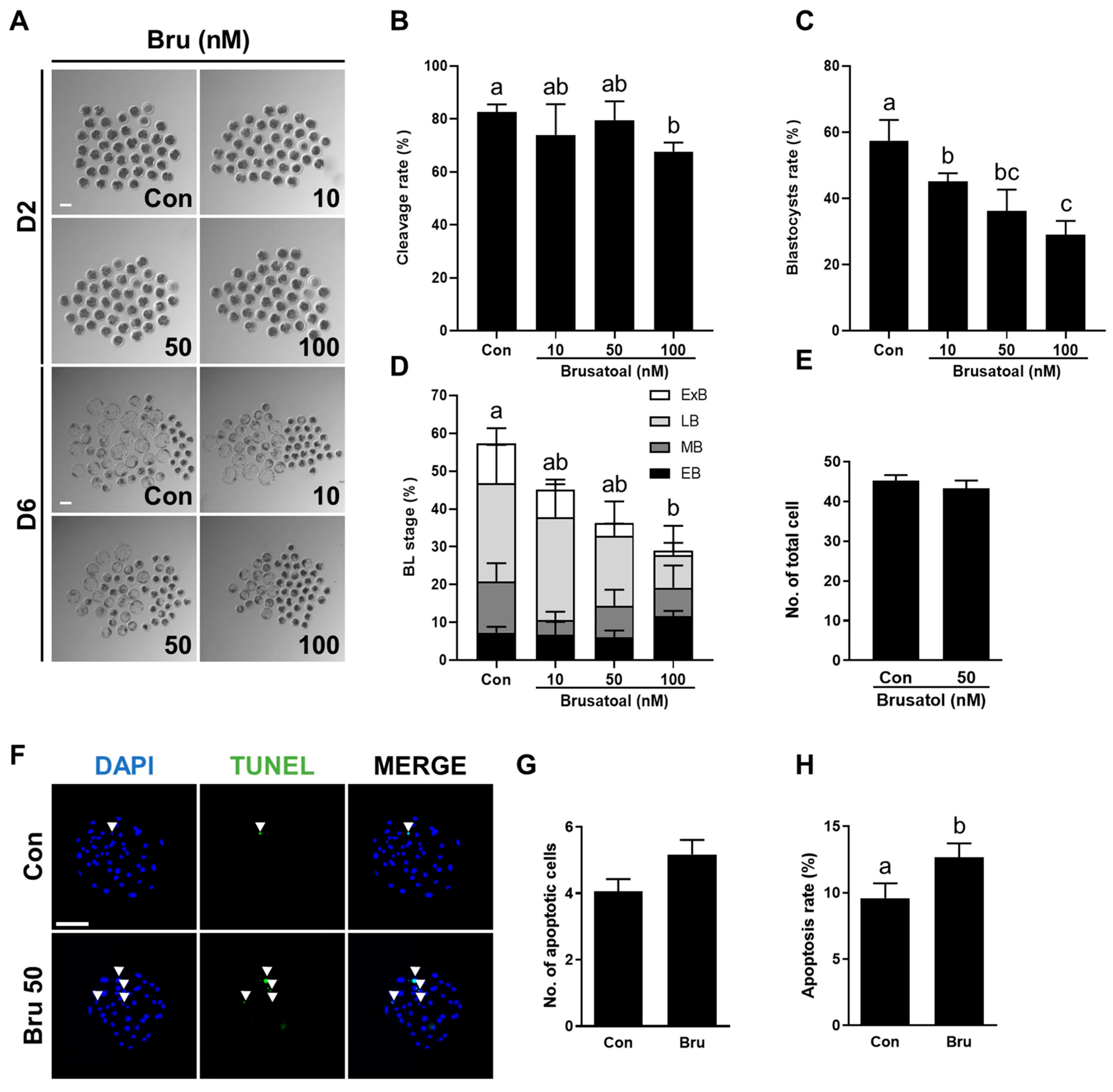
3.4. Brusatol Impairs the Developmental Competence of Porcine PA Embryos
3.5. Ilo Attenuates Impairments Induced by Brusatol
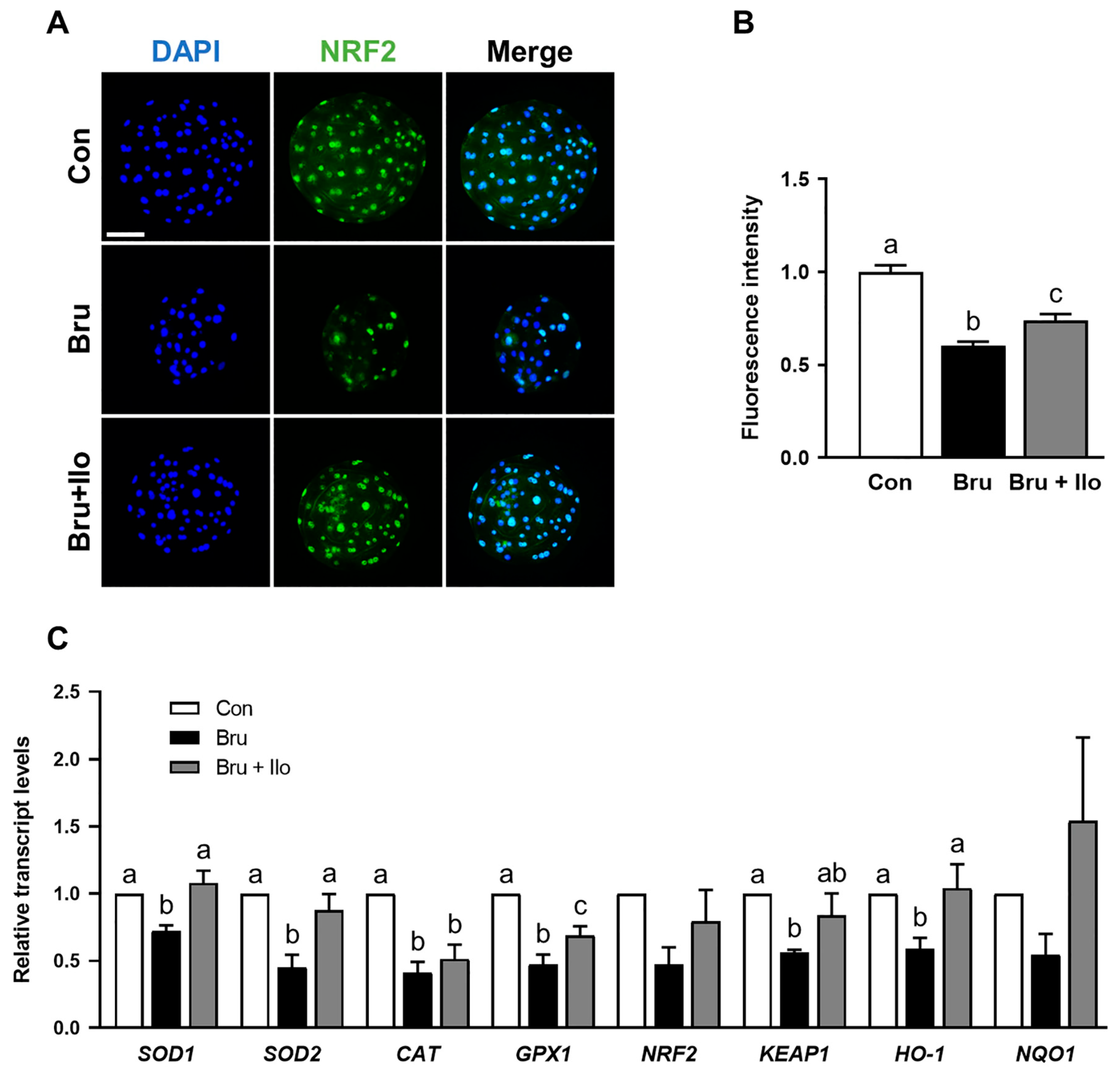
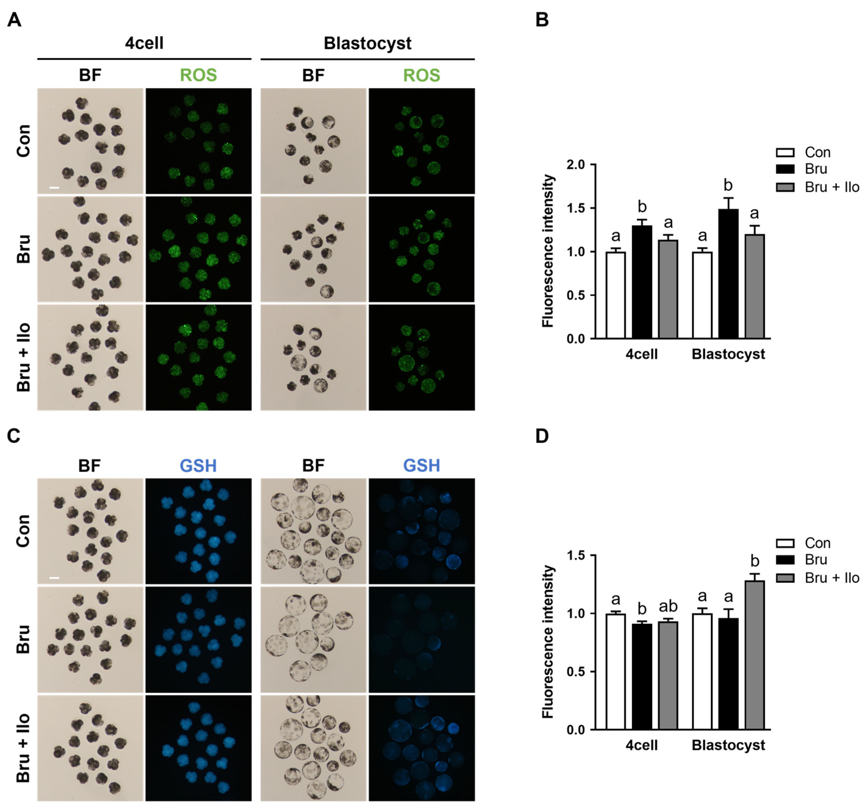
3.6. Ilo Alleviates Oxidative Stress Induced by Brusatol
3.7. Ilo Restores Nrf2 Signaling Activity in Brusatol-Treated Blastocysts
4. Discussion
5. Conclusions
Supplementary Materials
Author Contributions
Funding
Institutional Review Board Statement
Informed Consent Statement
Data Availability Statement
Conflicts of Interest
Abbreviations
| PGI2 | Prostacyclin |
| cAMP | Cyclic amp |
| Ilo | Iloprost |
| ROS | Reactive oxygen species |
| IVC | In vitro culture |
| Nrf2 | Erythroid 2 related factor 2 |
| Keap1 | Kelch like ECH associated protein 1 |
| ARE | Antioxidant response element |
| GPX | Glutathione peroxidase |
| SOD | Superoxide dismutase |
| CAT | Catalase |
| HO-1 | Heme oxygenase-1 |
| IVM | In vitro maturation |
| COCs | Cumulus-oocyte complexes |
| BSA | Bovine serum albumin |
| PA | Parthenogenetic activation |
| DPBS | Dulbecco’s phosphate-buffered saline |
| PZM | Porcine zygote medium |
| DMSO | Dimethyl sulfoxide |
| TUNEL | Terminal deoxynucleotidyl transferase-mediated dUTP-digoxygenin nick end-labeling |
| PVA-PBS | 0.1% Polyvinyl alcohol |
| RT | Room temperature |
| DAPI | 4′,6-Diamidino-2-phenylindole |
| GSH | Glutathione |
| qRT-PCR | Quantitative real-time polymerase chain reaction |
| PKA | Protein kinase A |
References
- Li, S.; Winuthayanon, W. Oviduct: Roles in fertilization and early embryo development. J. Endocrinol. 2017, 232, R1–R26. [Google Scholar] [CrossRef]
- Saint-Dizier, M.; Schoen, J.; Chen, S.; Banliat, C.; Mermillod, P. Composing the early embryonic microenvironment: Physiology and regulation of oviductal secretions. Int. J. Mol. Sci. 2019, 21, 223. [Google Scholar] [CrossRef]
- Scully, D.M.; Xia, T.; Musina, G.R.; McCown, M.A.; Umezu, K.; Kircher, B.K.; Behringer, R.R.; Larina, I.V. Region-specific roles of oviductal motile cilia in oocyte/embryo transport and fertility. Biol. Reprod. 2025, 112, 651–662. [Google Scholar] [CrossRef]
- Ghersevich, S.; Massa, E.; Zumoffen, C. Oviductal secretion and gamete interaction. Reproduction 2015, 149, R1–R14. [Google Scholar] [CrossRef] [PubMed]
- Bastos, N.M.; Ferst, J.G.; Goulart, R.S.; Coelho da Silveira, J. The role of the oviduct and extracellular vesicles during early embryo development in bovine. Anim. Reprod. 2022, 19, e20220015. [Google Scholar] [CrossRef]
- Coy, P.; Yanagimachi, R. The common and species-specific roles of oviductal proteins in mammalian fertilization and embryo development. Bioscience 2015, 65, 973–984. [Google Scholar] [CrossRef]
- Vane, J.; Corin, R.E. Prostacyclin: A vascular mediator. Eur. J. Vasc. Endovasc. Surg. 2003, 26, 571–578. [Google Scholar] [CrossRef] [PubMed]
- Needleman, P.; Moncada, S.; Bunting, S.; Vane, J.R.; Hamberg, M.; Samuelsson, B. Identification of an enzyme in platelet microsomes which generates thromboxane A2 from prostaglandin endoperoxides. Nature 1976, 261, 558–560. [Google Scholar] [CrossRef]
- Anamthathmakula, P.; Winuthayanon, W. Prostaglandin-endoperoxide synthase 2 (PTGS2) in the oviduct: Roles in fertilization and early embryo development. Endocrinology 2021, 162, bqab025. [Google Scholar] [CrossRef]
- Huang, J.-C.; Arbab, F.; Tumbusch, K.J.; Goldsby, J.S.; Matijevic-Aleksic, N.; Wu, K.K. Human fallopian tubes express prostacyclin (PGI) synthase and cyclooxygenases and synthesize abundant PGI. J. Clin. Endocrinol. Metab. 2002, 87, 4361–4368. [Google Scholar] [CrossRef] [PubMed]
- Lau, K.E.; Lui, F. Physiology, prostaglandin I2. In StatPearls [Internet], 2023 ed.; StatPearls Publishing: Treasure Island, FL, USA, 2023. Available online: https://www.ncbi.nlm.nih.gov/books/NBK562273/ (accessed on 9 December 2025).
- Lim, H.; Gupta, R.A.; Ma, W.-G.; Paria, B.C.; Moller, D.E.; Morrow, J.D.; DuBois, R.N.; Trzaskos, J.M.; Dey, S.K. Cyclo-oxygenase-2-derived prostacyclin mediates embryo implantation in the mouse via PPARδ. Genes. Dev. 1999, 13, 1561–1574. [Google Scholar] [CrossRef]
- Huang, J.-C.; Goldsby, J.; Wun, W.-S.A. Prostacyclin enhances the implantation and live birth potentials of mouse embryos. Hum. Reprod. 2004, 19, 1856–1860. [Google Scholar] [CrossRef]
- Kim, J.-S.; Chae, J.-I.; Song, B.-S.; Lee, K.-S.; Choo, Y.-K.; Chang, K.-T.; Park, H.; Koo, D.-B. Iloprost, a prostacyclin analogue, stimulates meiotic maturation and early embryonic development in pigs. Reprod. Fertil. Dev. 2010, 22, 437–447. [Google Scholar] [CrossRef] [PubMed]
- Kowalczyk-Zieba, I.; Boruszewska, D.; Suwik, K.; Staszkiewicz-Chodor, J.; Jaworska, J.; Woclawek-Potocka, I. Iloprost affects in vitro maturation and developmental competence of bovine oocytes. Theriogenology 2020, 157, 286–296. [Google Scholar] [CrossRef]
- Murphy, M.P. How mitochondria produce reactive oxygen species. Biochem. J. 2008, 417, 1–13. [Google Scholar] [CrossRef]
- Deluao, J.C.; Winstanley, Y.; Robker, R.L.; Pacella-Ince, L.; Gonzalez, M.B.; McPherson, N.O. OXIDATIVE STRESS AND REPRODUCTIVE FUNCTION: Reactive oxygen species in the mammalian pre-implantation embryo. Reproduction 2022, 164, F95–F108. [Google Scholar] [CrossRef]
- Ray, P.D.; Huang, B.-W.; Tsuji, Y. Reactive oxygen species (ROS) homeostasis and redox regulation in cellular signaling. Cell. Signal. 2012, 24, 981–990. [Google Scholar] [CrossRef]
- Hardy, M.L.M.; Day, M.L.; Morris, M.B. Redox regulation and oxidative stress in mammalian oocytes and embryos developed in vivo and in vitro. Int. J. Environ. Res. Public. Health 2021, 18, 11374. [Google Scholar] [CrossRef]
- Goto, Y.; Noda, Y.; Mori, T.; Nakano, M. Increased generation of reactive oxygen species in embryos cultured in vitro. Free. Radic. Biol. Med. 1993, 15, 69–75. [Google Scholar] [CrossRef] [PubMed]
- Guerin, P.; El Mouatassim, S.; Menezo, Y. Oxidative stress and protection against reactive oxygen species in the pre-implantation embryo and its surroundings. Hum. Reprod. Update 2001, 7, 175–189. [Google Scholar] [CrossRef] [PubMed]
- Marsico, T.V.; Silva, M.V.; Valente, R.S.; Annes, K.; Rissi, V.B.; Glanzner, W.G.; Sudano, M.J. Unraveling the consequences of oxygen imbalance on early embryo development: Exploring mitigation strategies. Animals 2023, 13, 2171. [Google Scholar] [CrossRef] [PubMed]
- Sikka, S.C. Andrology Lab Corner *: Role of oxidative stress and antioxidants in andrology and assisted reproductive technology. J. Androl. 2004, 25, 5–18. [Google Scholar] [CrossRef] [PubMed]
- Bellezza, I.; Giambanco, I.; Minelli, A.; Donato, R. Nrf2-Keap1 signaling in oxidative and reductive stress. Biochim. Biophys. Acta Mol. Cell Res. 2018, 1865, 721–733. [Google Scholar] [CrossRef]
- Yu, C.; Xiao, J.-H. The Keap1-Nrf2 system: A mediator between oxidative stress and aging. Oxid. Med. Cell. Longev. 2021, 2021, 6635460. [Google Scholar] [CrossRef]
- Ngo, V.; Duennwald, M.L. Nrf2 and oxidative stress: A general overview of mechanisms and implications in human disease. Antioxidants 2022, 11, 2345. [Google Scholar] [CrossRef]
- Song, B.-S.; Kim, J.-S.; Kim, C.-H.; Han, Y.-M.; Lee, D.-S.; Lee, K.-K.; Koo, D.-B. Prostacyclin stimulates embryonic development via regulation of the cAMP response element-binding protein–cyclo-oxygenase-2 signalling pathway in cattle. Reprod. Fertil. Dev. 2009, 21, 400–407. [Google Scholar] [CrossRef]
- Jeong, P.-S.; Yoon, S.-B.; Choi, S.-A.; Song, B.-S.; Kim, J.-S.; Sim, B.-W.; Park, Y.-H.; Yang, H.-J.; Mun, S.-E.; Kim, Y.-H.; et al. Iloprost supports early development of in vitro-produced porcine embryos through activation of the phosphatidylinositol 3-kinase/AKT signalling pathway. Reprod. Fertil. Dev. 2017, 29, 1306–1318. [Google Scholar] [CrossRef] [PubMed]
- Keum, Y.-S.; Choi, B.Y. Molecular and chemical regulation of the Keap1-Nrf2 signaling pathway. Molecules 2014, 19, 10074–10089. [Google Scholar] [CrossRef]
- Wang, M.; Zhu, T.; Liu, C.; Jin, L.; Fei, P.; Zhang, B. Oviduct-mimicking microfluidic chips decreased the ROS concentration in the in vitro fertilized embryos of CD-1 mice. Biomed. Pharmacother. 2022, 154, 113567. [Google Scholar] [CrossRef]
- Kang, H.J.; Hwang, S.J.; Yoon, J.A.; Jun, J.H.; Lim, H.J.; Yoon, T.K.; Song, H. Activation of peroxisome proliferators-activated receptor δ (PPARδ) promotes blastocyst hatching in mice. Mol. Hum. Reprod. 2011, 17, 653–660. [Google Scholar] [CrossRef]
- Huang, J.-C.; Wun, W.S.A.; Goldsby, J.S.; Wun, I.C.; Falconi, S.M.; Wu, K.K. Prostacyclin enhances embryo hatching but not sperm motility. Hum. Reprod. 2003, 18, 2582–2589. [Google Scholar] [CrossRef] [PubMed][Green Version]
- Liu, C.-H.; Lee, M.-S.; Hsieh, C.-H.; Huang, C.-C.; Tsao, H.-M.; Hsieh, Y.-S. Prostacyclin enhances mouse embryo development and hatching but not increased embryonic cell number and volume. Fertil. Steril. 2006, 86, 1047–1052. [Google Scholar] [CrossRef] [PubMed]
- Giordo, R.; Thuan, D.T.B.; Posadino, A.M.; Cossu, A.; Zinellu, A.; Erre, G.L.; Pintus, G. Iloprost attenuates oxidative stress-dependent activation of collagen synthesis induced by sera from scleroderma patients in human pulmonary microvascular endothelial cells. Molecules 2021, 26, 4729. [Google Scholar] [CrossRef]
- Tiryakioglu, O.; Erkoc, K.; Tunerir, B.; Uysal, O.; Altin, H.F.; Gunes, T.; Aydin, S. The Effect of Iloprost and N-Acetylcysteine on Skeletal Muscle Injury in an Acute Aortic Ischemia-Reperfusion Model: An Experimental Study. Biomed. Res. Int. 2015, 2015, 453748. [Google Scholar] [CrossRef]
- Dunn, J.D.; Alvarez, L.A.; Zhang, X.; Soldati, T. Reactive oxygen species and mitochondria: A nexus of cellular homeostasis. Redox Biol. 2015, 6, 472–485. [Google Scholar] [CrossRef]
- Chen, X.; Song, M.; Zhang, B.; Zhang, Y. Reactive oxygen species regulate T cell immune response in the tumor microenvironment. Oxid. Med. Cell. Longev. 2016, 2016, 1580967. [Google Scholar] [CrossRef]
- Lapointe, J.; Bilodeau, J.-F. Antioxidant defenses are modulated in the cow oviduct during the estrous cycle. Biol. Reprod. 2003, 68, 1157–1164. [Google Scholar] [CrossRef]
- Schmaltz-Panneau, B.; Locatelli, Y.; Uzbekova, S.; Perreau, C.; Mermillod, P. Bovine oviduct epithelial cells dedifferentiate partly in culture, while maintaining their ability to improve early embryo development rate and quality. Reprod. Domest. Anim. 2015, 50, 719–729. [Google Scholar] [CrossRef]
- Huang, J.-C.; Goldsby, J.S.; Arbab, F.; Melhem, Z.; Aleksic, N.; Wu, K.K. Oviduct prostacyclin functions as a paracrine factor to augment the development of embryos. Hum. Reprod. 2004, 19, 2907–2912. [Google Scholar] [CrossRef] [PubMed][Green Version]
- Erre, G.L.; De Muro, P.D.; Dellaca, P.; Fenu, P.; Cherchi, G.M.; Faedda, R.; Passiu, G. Iloprost therapy acutely decreases oxidative stress in patients affected by systemic sclerosis. Clin. Exp. Rheumatol. 2008, 26, 1095. Available online: https://pubmed.ncbi.nlm.nih.gov/19210877/ (accessed on 9 December 2025).
- Adderley, S.R.; Fitzgerald, D.J. Oxidative damage of cardiomyocytes is limited by extracellular regulated kinases 1/2-mediated induction of cyclooxygenase-2. J. Biol. Chem. 1999, 274, 5038–5046. [Google Scholar] [CrossRef]
- Fetalvero, K.M.; Martin, K.A.; Hwa, J. Cardioprotective prostacyclin signaling in vascular smooth muscle. Prostaglandins Other Lipid Mediat. 2007, 82, 109–118. [Google Scholar] [CrossRef]
- Wang, X.; Chen, S.; Wan, J.; Liu, C.; Yan, Y.; Khan, M.S.; Zhao, Z.; Sun, K.; Hu, R.; Yang, M.; et al. Iloprost Concentration-Dependently Attenuates Platelet Function and Apoptosis by Elevating PKA Activity. J. Cell. Mol. Med. 2025, 29, e70403. [Google Scholar] [CrossRef]
- Glanzner, W.G.; da Silva Sousa, L.R.; Gutierrez, K.; de Macedo, M.P.; Currin, L.; Perecin, F.; Bordignon, V. NRF2 attenuation aggravates detrimental consequences of metabolic stress on cultured porcine parthenote embryos. Sci. Rep. 2024, 14, 2973. [Google Scholar] [CrossRef]
- Gao, X.; Wang, B.; Huang, Y.; Wu, M.; Li, Y.; Li, Y.; Zhu, X.; Wu, M. Role of the Nrf2 signaling pathway in ovarian aging: Potential mechanism and protective strategies. Int. J. Mol. Sci. 2023, 24, 13327. [Google Scholar] [CrossRef] [PubMed]
- Niture, S.K.; Kaspar, J.W.; Shen, J.; Jaiswal, A.K. Nrf2 signaling and cell survival. Toxicol. Appl. Pharmacol. 2010, 244, 37–42. [Google Scholar] [CrossRef] [PubMed]
- Amin, A.; Gad, A.; Salilew-Wondim, D.; Prastowo, S.; Held, E.; Hoelker, M.; Rings, F.; Tholen, E.; Neuhoff, C.; Looft, C.; et al. Bovine embryo survival under oxidative stress conditions is associated with activity of the NRF2 mediated oxidative stress response pathway. Mol. Reprod. Dev. 2014, 81, 497–513. [Google Scholar] [CrossRef] [PubMed]
- Cheng, C.; Yuan, F.; Chen, X.-P.; Zhang, W.; Zhao, X.-L.; Jiang, Z.-P.; Zhou, H.-H.; Zhou, G.; Cao, S. Inhibition of Nrf2-mediated glucose metabolism by brusatol synergistically sensitizes acute myeloid leukemia to Ara-C. Biomed. Pharmacother. 2021, 142, 111652. [Google Scholar] [CrossRef]
- Ho, N.T.K.; NGUYEN, T.V.T.; NGUYEN, T.V.; BUI, H.-T. Epigenetic impairments in development of parthenogenetic preimplantation mouse embryos. J. Reprod. Dev. 2018, 65, 83–90. [Google Scholar] [CrossRef]
- Crasta, D.N.; Nair, R.; Kumari, S.; Dutta, R.; Adiga, S.K.; Zhao, Y.; Kannan, N.; Kalthur, G. Haploid parthenogenetic embryos exhibit unique stress response to pH, osmotic and oxidative stress. Reprod. Sci. 2023, 30, 2137–2151. [Google Scholar] [CrossRef]
- McEvoy, T.G.; Coull, G.D.; Broadbent, P.J.; Hutchinson, J.S.; Speake, B.K. Fatty acid composition of lipids in immature cattle, pig and sheep oocytes with intact zona pellucida. J. Reprod. Fertil. 2000, 118, 163–170. [Google Scholar] [CrossRef]
- Garcia-Canovas, M.; Parrilla, I.; Cuello, C.; Gil, M.A.; Martinez, E.A. Swine in vitro embryo production: Potential, challenges, and advances. Anim. Reprod. Sci. 2024, 270, 107600. [Google Scholar] [CrossRef] [PubMed]







Disclaimer/Publisher’s Note: The statements, opinions and data contained in all publications are solely those of the individual author(s) and contributor(s) and not of MDPI and/or the editor(s). MDPI and/or the editor(s) disclaim responsibility for any injury to people or property resulting from any ideas, methods, instructions or products referred to in the content. |
© 2025 by the authors. Licensee MDPI, Basel, Switzerland. This article is an open access article distributed under the terms and conditions of the Creative Commons Attribution (CC BY) license (https://creativecommons.org/licenses/by/4.0/).
Share and Cite
Choi, E.Y.; Uh, K.; Lee, S.-B.; Jeong, P.-S.; Kang, H.-G.; Jeon, S.-B.; Yun, J.H.; Son, H.-C.; Lim, K.-S.; An, Y.J.; et al. Iloprost, a Prostacyclin Analogue, Alleviates Oxidative Stress and Improves Development of Parthenogenetic Porcine Embryos via Nrf2/Keap1 Signaling. Antioxidants 2025, 14, 1493. https://doi.org/10.3390/antiox14121493
Choi EY, Uh K, Lee S-B, Jeong P-S, Kang H-G, Jeon S-B, Yun JH, Son H-C, Lim K-S, An YJ, et al. Iloprost, a Prostacyclin Analogue, Alleviates Oxidative Stress and Improves Development of Parthenogenetic Porcine Embryos via Nrf2/Keap1 Signaling. Antioxidants. 2025; 14(12):1493. https://doi.org/10.3390/antiox14121493
Chicago/Turabian StyleChoi, Eun Young, Kyungjun Uh, Seol-Bin Lee, Pil-Soo Jeong, Hyo-Gu Kang, Se-Been Jeon, Ji Hyeon Yun, Hee-Chang Son, Kyung-Seob Lim, You Jeong An, and et al. 2025. "Iloprost, a Prostacyclin Analogue, Alleviates Oxidative Stress and Improves Development of Parthenogenetic Porcine Embryos via Nrf2/Keap1 Signaling" Antioxidants 14, no. 12: 1493. https://doi.org/10.3390/antiox14121493
APA StyleChoi, E. Y., Uh, K., Lee, S.-B., Jeong, P.-S., Kang, H.-G., Jeon, S.-B., Yun, J. H., Son, H.-C., Lim, K.-S., An, Y. J., Kim, S.-U., Cho, S.-K., & Song, B.-S. (2025). Iloprost, a Prostacyclin Analogue, Alleviates Oxidative Stress and Improves Development of Parthenogenetic Porcine Embryos via Nrf2/Keap1 Signaling. Antioxidants, 14(12), 1493. https://doi.org/10.3390/antiox14121493

