Intragland Expression of the Shh Gene Alleviates Irradiation-Induced Salivary Gland Injury through Microvessel Protection and the Regulation of Oxidative Stress
Abstract
1. Introduction
2. Materials and Methods
2.1. Animal Experiments
2.2. Salivary Flow Rate Detection
2.3. Cell Culture
2.4. Histology, Immunohistochemistry (IHC), and Immunofluorescence (IF) Analyses
2.5. Western Blot
2.6. Cell Proliferation, Apoptosis, and Senescence Assays
2.7. Quantitative RT-PCR
2.8. Statistical Analysis
3. Results
3.1. Salivary Gland Transduction with Ad-Rat-Shh Effectively Alleviates IR-Induced Hyposalivation in Miniature Pigs
3.2. Intragland Shh Gene Delivery Increases Microvascular Density by Promoting the Expression of VEGF and CD31
3.3. Activation of the Hh Signaling Pathway Regulates Oxidative Stress in Salivary Gland Tissues
3.4. Overexpression of the Shh Gene Activates the Hh Signaling Pathway and Promotes Vascular Function in Endothelial Cells
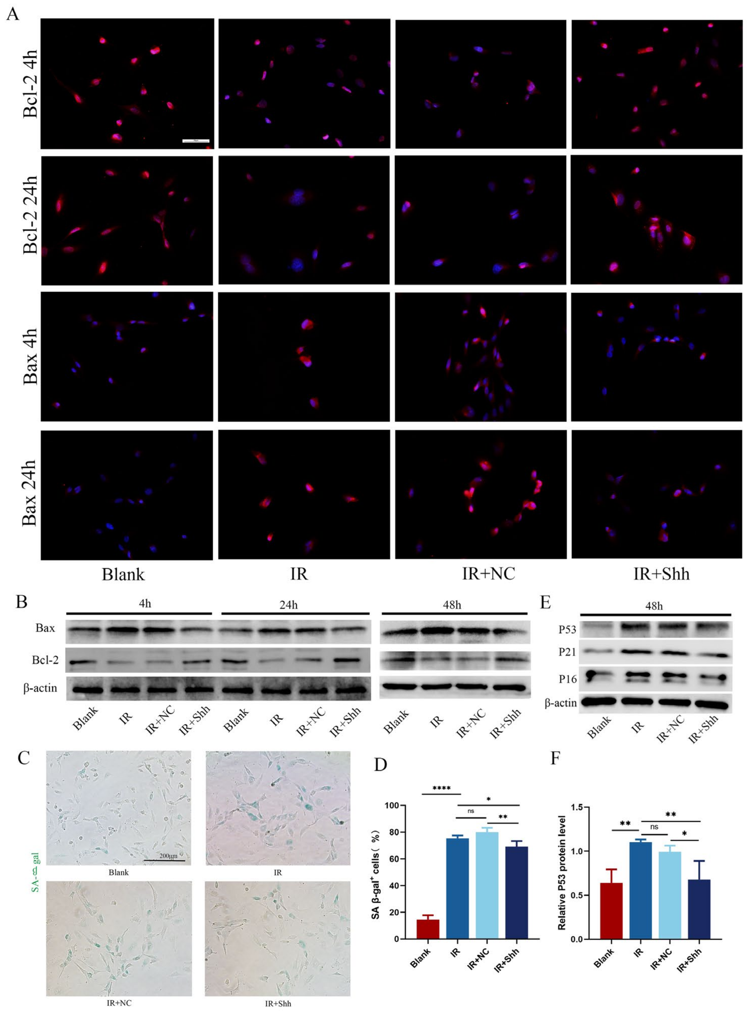
3.5. Activation of the Hh Signaling Pathway Protects Endothelial Cells by Regulating the Apoptosis Signaling Pathway
3.6. The Overexpression of Shh Activates the Nrf2 Signaling Pathway in Irradiated Endothelial Cells
4. Discussion
5. Conclusions
Author Contributions
Funding
Institutional Review Board Statement
Informed Consent Statement
Data Availability Statement
Conflicts of Interest
References
- Siegel, R.L.; Miller, K.D.; Fuchs, H.E.; Jemal, A. Cancer Statistics, 2021. CA Cancer J. Clin. 2021, 71, 7–33. [Google Scholar] [CrossRef] [PubMed]
- Mody, M.D.; Rocco, J.W.; Yom, S.S.; Haddad, R.I.; Saba, N.F. Head and Neck Cancer. Lancet 2021, 398, 2289–2299. [Google Scholar] [CrossRef] [PubMed]
- Bressan, V.; Stevanin, S.; Bianchi, M.; Aleo, G.; Bagnasco, A.; Sasso, L. The effects of swallowing disorders, dysgeusia, oral mucositis and xerostomia on nutritional status, oral intake and weight loss in head and neck cancer patients: A systematic review. Cancer Treat. Rev. 2016, 45, 105–119. [Google Scholar] [CrossRef] [PubMed]
- Buss, L.G.; De Oliveira Pessoa, D.; Snider, J.M.; Padi, M.; Martinez, J.A.; Limesand, K.H. Metabolomics analysis of pathways underlying radiation-induced salivary gland dysfunction stages. PLoS ONE. 2023, 18, e0294355. [Google Scholar] [CrossRef]
- Eisbruch, A.; Kim, H.M.; Terrell, J.E.; Marsh, L.H.; Dawson, L.A.; Ship, J.A. Xerostomia and its predictors following parotid-sparing irradiation of head-and-neck cancer. Int. J. Radiat. Oncol. Biol. Phys. 2001, 50, 695–704. [Google Scholar] [CrossRef] [PubMed]
- Vissink, A.; Mitchell, J.B.; Baum, B.J.; Limesand, K.H.; Jensen, S.B.; Fox, P.C.; Elting, L.S.; Langendijk, J.A.; Coppes, R.P.; Reyland, M.E. Clinical management of salivary gland hypofunction and xerostomia in head-and-neck cancer patients: Successes and barriers. Int. J. Radiat. Oncol. Biol. Phys. 2010, 78, 983–991. [Google Scholar] [CrossRef] [PubMed]
- Liu, Z.; Dong, L.; Zheng, Z.; Liu, S.; Gong, S.; Meng, L.; Xin, Y.; Jiang, X. Mechanism, Prevention, and Treatment of Radiation-Induced Salivary Gland Injury Related to Oxidative Stress. Antioxidants 2021, 11, 1666. [Google Scholar] [CrossRef] [PubMed]
- Xu, J.; Yan, X.; Gao, R.; Mao, L.; Cotrim, A.P.; Zheng, C.; Zhang, C.; Baum, B.J.; Wang, S. Effect of irradiation on microvascular endothelial cells of parotid glands in the miniature pig. Int. J. Radiat. Oncol. Biol. Phys. 2010, 78, 897–903. [Google Scholar] [CrossRef]
- Yang, T.; Zhao, Q.; Hu, M.; Pan, S.; Zhang, L.; Zhu, R.; Zhou, B.; Feng, X.; Gao, Z.; Zhu, Z.; et al. Sphingosine-1-Phosphate Alleviates Irradiation Induced Salivary Gland Hypofunction through Preserving Endothelial Cells and Resident Macrophages. Antioxidants 2022, 11, 2050. [Google Scholar] [CrossRef]
- Cotrim, A.P.; Sowers, A.; Mitchell, J.B.; Baum, B.J. Prevention of irradiation-induced salivary hypofunction by microvessel protection in mouse salivary glands. Mol. Ther. 2007, 15, 2101–2106. [Google Scholar] [CrossRef]
- Hai, B.; Zhao, Q.; Deveau, M.; Liu, F. Delivery of Sonic Hedgehog Gene Repressed Irradiation-induced Cellular Senescence in Salivary Glands by Promoting DNA Repair and Reducing Oxidative Stress. Theranostics 2018, 8, 1159–1167. [Google Scholar] [CrossRef] [PubMed]
- Kittichet, R.; Chitapanarux, I.; Kittidachanan, K.; Sripan, P. A real-life experience of long-term use of pilocarpine in irradiated head and neck cancer patients. Oral Dis. 2024, 1–8. [Google Scholar] [CrossRef] [PubMed]
- Jakobsen, K.; Carlander, A.; Todsen, T.; Melchiors, J.; Paaske, N.; Østergaard Madsen, A.K.; Kloch Bendtsen, S.; Mordhorst, C.; Stampe, H.; Kastrup, J.; et al. Mesenchymal Stem/Stromal Cell Therapy for Radiation-Induced Xerostomia in Previous Head and Neck Cancer Patients: A Phase 2 Randomised, Placebo-Controlled Trial. Clin. Cancer Res. 2024, 30, 2078–2084. [Google Scholar] [CrossRef] [PubMed]
- Blitzer, G.C.; Paz, C.; Glassey, A.; Ganz, O.R.; Giri, J.; Pennati, A.; Meyers, R.O.; Bates, A.M.; Nickel, K.P.; Weiss, M.; et al. Functionality of bone marrow mesenchymal stromal cells derived from head and neck cancer patients—A FDA-IND enabling study regarding MSC-based treatments for radiation-induced xerostomia. Radiother. Oncol. 2024, 192, 110093. [Google Scholar] [CrossRef] [PubMed]
- Jasmer, K.J.; Gilman, K.E.; Muñoz Forti, K.; Weisman, G.A.; Limesand, K.H. Radiation-Induced Salivary Gland Dysfunction: Mechanisms, Therapeutics and Future Directions. J. Clin. Med. 2020, 9, 4095. [Google Scholar] [CrossRef] [PubMed]
- Hai, B.; Qin, L.; Yang, Z.; Zhao, Q.; Shangguan, L.; Ti, X.; Zhao, Y.; Kim, S.; Rangaraj, D.; Liu, F. Transient activation of hedgehog pathway rescued irradiation-induced hyposalivation by preserving salivary stem/progenitor cells and parasympathetic innervation. Clin. Cancer Res. 2014, 20, 140–150. [Google Scholar] [CrossRef] [PubMed]
- Hu, L.; Zhu, Z.; Hai, B.; Chang, S.; Ma, L.; Xu, Y.; Li, X.; Feng, X.; Wu, X.; Zhao, Q.; et al. Intragland Shh gene delivery mitigated irradiation-induced hyposalivation in a miniature pig model. Theranostics 2018, 8, 4321–4331. [Google Scholar] [CrossRef] [PubMed]
- Pavlopoulou, A.; Bagos, P.G.; Koutsandrea, V.; Georgakilas, A.G. Molecular determinants of radiosensitivity in normal and tumor tissue: A bioinformatic approach. Cancer Lett. 2017, 403, 37–47. [Google Scholar] [CrossRef] [PubMed]
- Salybekov, A.A.; Salybekova, A.K.; Pola, R.; Asahara, T. Sonic Hedgehog Signaling Pathway in Endothelial Progenitor Cell Biology for Vascular Medicine. Int. J. Mol. Sci. 2018, 19, 3040. [Google Scholar] [CrossRef]
- Chen, S.C.; Huang, M.; He, Q.W.; Zhang, Y.; Opoku, E.N.; Yang, H.; Jin, H.J.; Xia, Y.P.; Hu, B. Administration of sonic hedgehog protein induces angiogenesis and has therapeutic effects after stroke in rats. Neuroscience 2017, 352, 285–295. [Google Scholar] [CrossRef]
- Asai, J.; Takenaka, H.; Kusano, K.; Ii, M.; Luedemann, C.; Curry, C.; Eaton, E.; Iwakura, A.; Tsutsumi, Y.; Hamada, H.; et al. Topical sonic hedgehog gene therapy accelerates wound healing in diabetes by enhancing endothelial progenitor cell-mediated microvascular remodeling. Circulation 2006, 113, 2413–2424. [Google Scholar] [CrossRef] [PubMed]
- Zavala, G.; Prieto, C.; Villanueva, A.; Palma, V. Sonic hedgehog (SHH) signaling improves the angiogenic potential of Wharton’s jelly-derived mesenchymal stem cells (WJ-MSC). Stem Cell Res. Ther. 2017, 8, 203. [Google Scholar] [CrossRef] [PubMed]
- Pola, R.; Ling, L.; Silver, M.; Corbley, M.J.; Kearney, M.; Blake Pepinsky, R.; Shapiro, R.; Taylor, F.R.; Baker, D.P.; Asahara, T.; et al. The morphogen Sonic hedgehog is an indirect angiogenic agent upregulating two families of angiogenic growth factors. Nat. Med. 2001, 7, 706–711. [Google Scholar] [CrossRef]
- Surace, E.M.; Balaggan, K.S.; Tessitore, A.; Mussolino, C.; Cotugno, G.; Bonetti, C.; Vitale, A.; Ali, R.R.; Auricchio, A. Inhibition of ocular neovascularization by hedgehog blockade. Mol. Ther. 2006, 13, 573–579. [Google Scholar] [CrossRef] [PubMed]
- Giarretta, I.; Pola, R. Arteriovenous malformations: The newest Sonic hedgehog game in the postnatal brain. Neural Regen. Res. 2021, 16, 996–998. [Google Scholar] [PubMed]
- Mannan, A.; Dhiamn, S.; Garg, N.; Singh, T.G. Pharmacological modulation of Sonic Hedgehog signaling pathways in Angiogenesis: A mechanistic perspective. Dev. Biol. 2023, 504, 58–74. [Google Scholar] [CrossRef] [PubMed]
- Zhang, Y.; Akhil, V.; Seo, H.; Park, H.R.; Kim, S.H.; You, S.H.; Liu, Z.; Kim, S.Y.; Sultonova, R.D.; Min, J.J.; et al. The combination of calreticulin-targeting L-ASNase and anti-PD-L1 antibody modulates the tumor immune microenvironment to synergistically enhance the antitumor efficacy of radiotherapy. Theranostics 2024, 14, 1195–1211. [Google Scholar] [CrossRef] [PubMed]
- Zhou, X.; Wang, X.; Sun, Y.; Zhang, C.; Liu, K.J.; Zhang, F.Y.; Xiang, B. Glycyrrhizin Protects Submandibular Gland Against Radiation Damage by Enhancing Antioxidant Defense and Preserving Mitochondrial Homeostasis. Antioxid. Redox Signal. 2024; ahead of print. [Google Scholar] [CrossRef] [PubMed]
- Tan, S.; Pei, W.; Huang, H.; Zhou, G.; Hu, W. Additive effects of simulated microgravity and ionizing radiation in cell death, induction of ROS and expression of RAC2 in human bronchial epithelial cells. NPJ Micrograv. 2020, 6, 34. [Google Scholar] [CrossRef]
- Luo, M.; Bao, L.; Xue, Y.; Zhu, M.; Kumar, A.; Xing, C.; Wang, J.E.; Wang, Y.; Luo, W. ZMYND8 protects breast cancer stem cells against oxidative stress and ferroptosis through activation of NRF2. J. Clin. Inves. 2024, 134, e171166. [Google Scholar] [CrossRef]
- Calvo-Rodriguez, M.; Kharitonova, E.; Snyder, A.; Hou, S.S.; Sanchez-Mico, M.V.; Das, S.; Fan, Z.; Shirani, H.; Nilsson, K.P.R.; Serrano-Pozo, A. Real-time imaging of mitochondrial redox reveals increased mitochondrial oxidative stress associated with amyloid β aggregates in vivo in a mouse model of Alzheimer’s disease. Mol. Neurodegener. 2024, 19, 6. [Google Scholar] [CrossRef] [PubMed]
- Gao, Y.; Zhai, L.; Chen, J.; Lin, D.; Zhang, L.K.; Yang, H.; Yang, R.; Mi, L.; Guan, Y.Q. Focused ultrasound-mediated cerium-based nanoreactor against Parkinson’s disease via ROS regulation and microglia polarization. J. Control. Release 2024, 368, 580–594. [Google Scholar] [CrossRef] [PubMed]
- Li, X.; Zou, J.; Lin, A.; Chi, J.; Hao, H.; Chen, H.; Liu, Z. Oxidative stress, endothelial dysfunction, and N-acetylcysteine in type-2 diabetes mellitus. Antioxid. Redox Signal. 2024, 40, 968–989. [Google Scholar] [CrossRef]
- Li, J.; Wang, L.; Wang, B.; Zhang, Z.; Jiang, L.; Qin, Z.; Zhao, Y.; Su, B. NOX4 is a potential therapeutic target in septic acute kidney injury by inhibiting mitochondrial dysfunction and inflammation. Theranostics 2023, 13, 2863–2878. [Google Scholar] [CrossRef] [PubMed]
- Tang, X.; Wang, J.; Abboud, H.; Chen, Y.; Wang, J.J.; Zhang, S.X. Sustained Upregulation of Endothelial Nox4 Mediates Retinal Vascular Pathology in Type 1 Diabetes. Diabetes 2023, 72, 112–125. [Google Scholar] [CrossRef] [PubMed]
- Ren, J.; Zhu, T.; Wang, Z.; Fan, S. Amelioration of gamma irradiation-induced salivary gland damage in mice using melatonin. J. Pineal Res. 2023, 75, e12897. [Google Scholar] [CrossRef]
- Mahdi, A.H.; Huo, Y.; Tan, Y.; Simhadri, S.; Vincelli, G.; Gao, J.; Ganesan, S.; Xia, B. Evidence of Intertissue Differences in the DNA Damage Response and the Pro-oncogenic Role of NF-κB in Mice with Disengaged BRCA1-PALB2 Interaction. Cancer Res. 2018, 78, 3969–3981. [Google Scholar] [CrossRef]
- Marmary, Y.; Adar, R.; Gaska, S.; Wygoda, A.; Maly, A.; Cohen, J.; Eliashar, R.; Mizrachi, L.; Orfaig-Geva, C.; Baum, B.J.; et al. Radiation-Induced Loss of Salivary Gland Function Is Driven by Cellular Senescence and Prevented by IL6 Modulation. Cancer Res. 2016, 76, 1170–1180. [Google Scholar] [CrossRef] [PubMed]
- Göring, L.; Schumann, S.; Müller, J.; Buck, A.K.; Port, M.; Lassmann, M.; Scherthan, H.; Eberlein, U. Repair of α-particle-induced DNA damage in peripheral blood mononuclear cells after internal ex vivo irradiation with 223Ra. Eur. J. Nucl. Med. Mol. Imaging 2022, 49, 3981–3988. [Google Scholar] [CrossRef]
- Sun, X.; Dong, M.; Li, J.; Sun, Y.; Gao, Y.; Wang, Y.; Du, L.; Liu, Y.; Ji, K.; He, N.; et al. NRF2 promotes radiation resistance by cooperating with TOPBP1 to activate the ATR-CHK1 signaling pathway. Theranostics 2024, 14, 681–698. [Google Scholar] [CrossRef]
- Wang, Y.; Boerma, M.; Zhou, D. Ionizing Radiation-Induced Endothelial Cell Senescence and Cardiovascular Diseases. Radiat. Res. 2016, 186, 153–161. [Google Scholar] [CrossRef] [PubMed]
- Venkatesulu, B.P.; Mahadevan, L.S.; Aliru, M.L.; Yang, X.; Bodd, M.H.; Singh, P.K.; Yusuf, S.W.; Abe, J.I.; Krishnan, S. Radiation-Induced Endothelial Vascular Injury: A Review of Possible Mechanisms. JACC. Basic. Transl. Sci. 2018, 3, 563–572. [Google Scholar] [CrossRef] [PubMed]
- Matsui, Y.; Mineharu, Y.; Noguchi, Y.; Hattori, E.Y.; Kubota, H.; Hirata, M.; Miyamoto, S.; Sugiyama, H.; Arakawa, Y.; Kamikubo, Y. Chlorambucil-conjugated PI-polyamides (Chb-M’), a transcription inhibitor of RUNX family, has an anti-tumor activity against SHH-type medulloblastoma with p53 mutation. Biochem. Biophys. Res. Commun. 2022, 620, 150–157. [Google Scholar] [CrossRef] [PubMed]
- Bruce, J.; Baum, I.; Zheng, C.; Cotrim, A.P.; Liu, S.; McCullagh, L.; Goldsmith, C.M.; Burbelo, P.D.; Citrin, D.E.; Mitchell, J.B.; et al. Early responses to adenoviral-mediated transfer of the aquaporin-1 cDNA for radiation-induced salivary hypofunction. Proc. Natl. Acad. Sci. USA 2012, 109, 19403–19407. [Google Scholar]







Disclaimer/Publisher’s Note: The statements, opinions and data contained in all publications are solely those of the individual author(s) and contributor(s) and not of MDPI and/or the editor(s). MDPI and/or the editor(s) disclaim responsibility for any injury to people or property resulting from any ideas, methods, instructions or products referred to in the content. |
© 2024 by the authors. Licensee MDPI, Basel, Switzerland. This article is an open access article distributed under the terms and conditions of the Creative Commons Attribution (CC BY) license (https://creativecommons.org/licenses/by/4.0/).
Share and Cite
Hu, M.; Hu, L.; Yang, T.; Zhou, B.; Feng, X.; Fan, Z.; Shan, Z. Intragland Expression of the Shh Gene Alleviates Irradiation-Induced Salivary Gland Injury through Microvessel Protection and the Regulation of Oxidative Stress. Antioxidants 2024, 13, 904. https://doi.org/10.3390/antiox13080904
Hu M, Hu L, Yang T, Zhou B, Feng X, Fan Z, Shan Z. Intragland Expression of the Shh Gene Alleviates Irradiation-Induced Salivary Gland Injury through Microvessel Protection and the Regulation of Oxidative Stress. Antioxidants. 2024; 13(8):904. https://doi.org/10.3390/antiox13080904
Chicago/Turabian StyleHu, Meijun, Liang Hu, Tao Yang, Bowen Zhou, Xuanhe Feng, Zhipeng Fan, and Zhaochen Shan. 2024. "Intragland Expression of the Shh Gene Alleviates Irradiation-Induced Salivary Gland Injury through Microvessel Protection and the Regulation of Oxidative Stress" Antioxidants 13, no. 8: 904. https://doi.org/10.3390/antiox13080904
APA StyleHu, M., Hu, L., Yang, T., Zhou, B., Feng, X., Fan, Z., & Shan, Z. (2024). Intragland Expression of the Shh Gene Alleviates Irradiation-Induced Salivary Gland Injury through Microvessel Protection and the Regulation of Oxidative Stress. Antioxidants, 13(8), 904. https://doi.org/10.3390/antiox13080904

