Comparative Physio-Biochemical and Transcriptome Analyses Reveal Contrasting Responses to Magnesium Imbalances in Leaves of Mulberry (Morus alba L.) Plants
Abstract
1. Introduction
2. Materials and Methods
2.1. Mulberry Plant (Morus alba), Materials, Growth Conditions, and Magnesium Treatment
2.2. Physiological and Biochemical Determination in M. alba Response to Mg Imbalances
2.3. Chloroplast and Mitochondria Ultra-Microstructure by TEM Analysis
2.4. RNA Extraction, Library Construction and Sequencing
2.5. RNA-Seq Data Analysis and Bioinformatics
2.6. RT-qPCR Gene Validation and Analysis
2.7. Subcellular Localization of Difunctional Dihydroflavonol 4-Reductase/Flavanone 4-Reductase (DFR) Gene
2.8. Statistical Analyses of Physiological and Biochemical
3. Results
3.1. Physiological and Biochemical Response to Mg Supply and Deficiency in Mulberry Plants
3.2. Effects of Magnesium Stress on Chloroplast Ultra-Microstructure of Mulberry Leaves
3.3. Effects of Magnesium Stress on Mitochondrial Ultra-Microstructure of Mulberry Leaves
3.4. Transcriptome Profiling and Quality Control in M. alba Response to Mg Imbalances
3.5. Analysis of Differentially Expressed Genes (DEGs) in Mulberry Response to Mg Supply
3.6. Analysis of Chlorophyll Synthesis- and Photosynthesis-Related DEGs
3.7. Analysis of Cytochrome DEGs in Morus alba Responses Mg Imbalances
3.8. Analysis of Cell Wall- and Carbohydrates-Related DEGs
3.9. Analysis of Ubiquitin-Related DEGs in Morus alba Responses Mg Imbalances
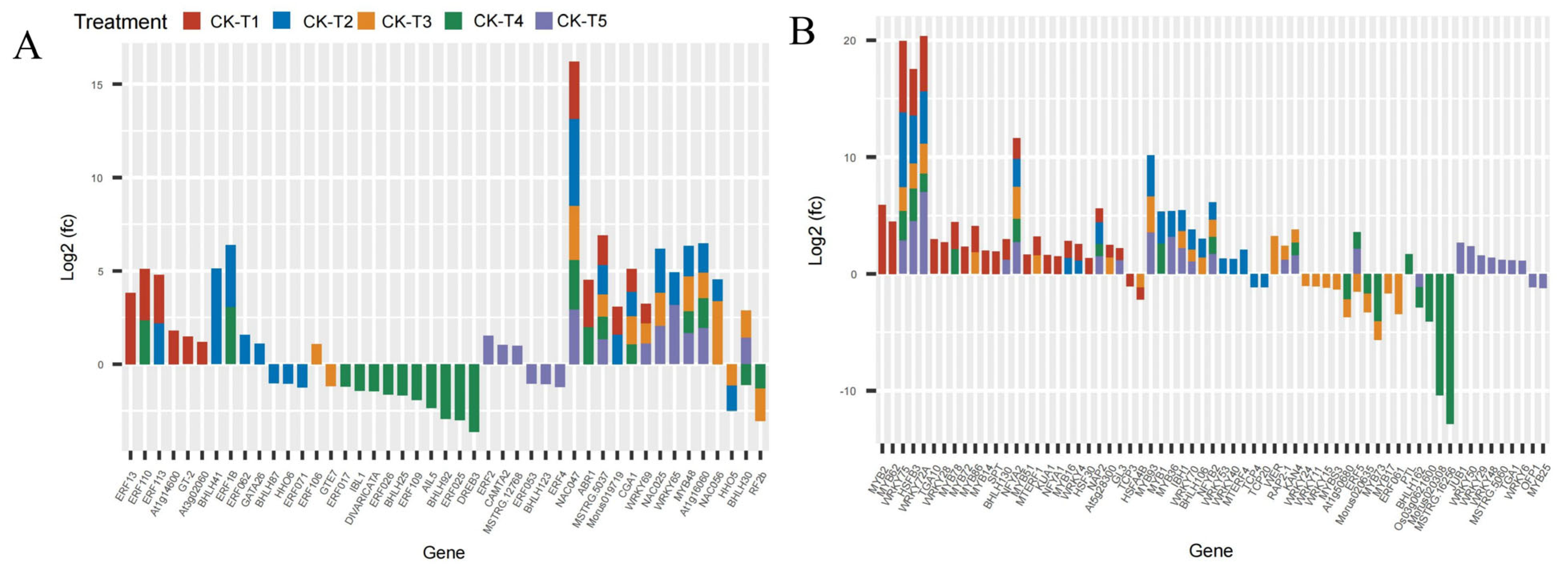
3.10. Analysis of Transcriptional Factors (TFs) DEG Families
3.11. Analysis of Signaling and Plant Hormones Related DEGs in Morus alba Responses to Mg Imbalances
3.12. RNA Sequencing Validation by RT-qPCR
3.13. GO Category Enrichment Analysis of the DEGs in Mulberry Plants under Mg Supply and Mg Deficiency
3.14. KEGG Enrichment Analysis of the DEGs in Mulberry Plants under Mg Deficiency and Mg Supply
3.15. Subcellular Localization of MaDFR Protein in Mulberry
4. Discussion
4.1. Mg Imbalances Affect Mulberry Plant Growth by Changing Chlorophyll and Photosynthesis Related Genes Content
4.2. Mulberry Response to Mg Imbalances Altered Transcriptional Factors and Signaling Genes
4.3. Mulberry Response to Mg Imbalances Trigger Antioxidants and Cell Wall Defense Genes
5. Conclusions
Supplementary Materials
Author Contributions
Funding
Institutional Review Board Statement
Informed Consent Statement
Data Availability Statement
Acknowledgments
Conflicts of Interest
References
- Tian, X.-Y.; He, D.-D.; Bai, S.; Zeng, W.-Z.; Wang, Z.; Wang, M.; Wu, L.-Q.; Chen, Z.-C. Physiological and molecular advances in magnesium nutrition of plants. Plant Soil 2021, 468, 1–17. [Google Scholar] [CrossRef]
- Marschner, P. Marschner’s Mineral Nutrition of Higher Plants, 3rd ed.; Academic Press: London, UK, 2012. [Google Scholar]
- Maguire, M.E.; Cowan, J.A. Magnesium chemistry and biochemistry. Biometals 2002, 15, 203–210. [Google Scholar] [CrossRef] [PubMed]
- Niu, Y.; Ahammed, G.J.; Tang, C.; Guo, L.; Yu, J. Physiological and Transcriptome Responses to Combinations of Elevated CO2 and Magnesium in Arabidopsis thaliana. PLoS ONE 2016, 11, e0149301. [Google Scholar] [CrossRef] [PubMed]
- Niu, Y.; Chai, R.; Liu, L.; Jin, G.; Liu, M.; Tang, C.; Zhang, Y. Magnesium availability regulates the development of root hairs in A rabidopsis thaliana (L.) H eynh. Plant Cell Environ. 2014, 37, 2795–2813. [Google Scholar] [CrossRef] [PubMed]
- Li, Y.; Li, Q.; Beuchat, G.; Zeng, H.; Zhang, C.; Chen, L. Combined analyses of translatome and transcriptome in Arabidopsis reveal new players responding to magnesium deficiency. J. Integr. Plant Biol. 2021, 63, 2075–2092. [Google Scholar] [CrossRef]
- Chen, Z.C.; Peng, W.T.; Li, J.; Liao, H. Functional dissection and transport mechanism of magnesium in plants. In Seminars in Cell & Developmental Biology; Elsevier: Amsterdam, The Netherlands, 2018. [Google Scholar]
- Sanchez, P.A.; Logan, T.J. Myths and science about the chemistry and fertility of soils in the tropics. Myth. Sci. Soils Trop. 1992, 29, 35–46. [Google Scholar]
- Wang, Y.; Li, Y.; Hua, X.; Zhang, Z.; Fan, T.; Yao, W.; Zhang, M.; Zhang, J. Transcriptome Dynamics Underlying Magnesium Deficiency Stress in Three Founding Saccharum Species. Int. J. Mol. Sci. 2022, 23, 9681. [Google Scholar] [CrossRef] [PubMed]
- Ogura, T.; Kobayashi, N.I.; Hermans, C.; Ichihashi, Y.; Shibata, A.; Shirasu, K.; Aoki, N.; Sugita, R.; Ogawa, T.; Suzuki, H.; et al. Short-Term Magnesium Deficiency Triggers Nutrient Retranslocation in Arabidopsis thaliana. Front Plant Sci. 2020, 11, 563. [Google Scholar] [CrossRef]
- Peng, Y.Y.; Liao, L.L.; Liu, S.; Nie, M.M.; Li, J.; Zhang, L.D.; Ma, J.F.; Chen, Z.C. Magnesium deficiency triggers SGR–mediated chlorophyll degradation for magnesium remobilization. Plant Physiol. 2019, 181, 262–275. [Google Scholar] [CrossRef]
- Hermans, C.; Vuylsteke, M.; Coppens, F.; Craciun, A.; Inzé, D.; Verbruggen, N. Early transcriptomic changes induced by magnesium deficiency in Arabidopsis thaliana reveal the alteration of circadian clock gene expression in roots and the triggering of abscisic acid-responsive genes. New Phytol. 2010, 187, 119–131. [Google Scholar] [CrossRef]
- Cakmak, I.; Kirkby, E.A. Role of magnesium in carbon partitioning and alleviating photooxidative damage. Physiol. Plant. 2008, 133, 692–704. [Google Scholar] [CrossRef]
- Cakmak, I.; Yazici, A.M. Magnesium: A forgotten element in crop production. Better Crops 2010, 94, 23–25. [Google Scholar]
- Guo, W.; Chen, S.; Hussain, N.; Cong, Y.; Liang, Z.; Chen, K. Magnesium stress signaling in plant: Just a beginning. Plant Signal. Behav. 2015, 10, e992287. [Google Scholar] [CrossRef]
- Wang, L.; Feng, Y.; Wang, J.; Jin, X.; Zhang, Q.; Ackah, M.; Wang, Y.; Xu, D.; Zhao, W. ATAC-seq exposes differences in chromatin accessibility leading to distinct leaf shapes in mulberry. Plant Direct 2022, 6, e464. [Google Scholar] [CrossRef]
- Ackah, M.; Guo, L.; Li, S.; Jin, X.; Asakiya, C.; Aboagye, E.T.; Yuan, F.; Wu, M.; Essoh, L.G.; Adjibolosoo, D.; et al. DNA Methylation Changes and Its Associated Genes in Mulberry (Morus alba L.) Yu-711 Response to Drought Stress Using MethylRAD Sequencing. Plants 2022, 11, 190. [Google Scholar] [CrossRef]
- Tewari, R.K.; Kumar, P.; Sharma, P.N. Magnesium deficiency induced oxidative stress and antioxidant responses in mulberry plants. Sci. Hortic. 2006, 108, 7–14. [Google Scholar] [CrossRef]
- Jin, X.; Ackah, M.; Wang, L.; Amoako, F.K.; Shi, Y.; Essoh, L.G.; Li, J.; Zhang, Q.; Li, H.; Zhao, W. Magnesium nutrient application induces metabolomics and physiological responses in mulberry (Morus alba) plants. Int. J. Mol. Sci. 2023, 24, 9650. [Google Scholar] [CrossRef] [PubMed]
- Chen, S.; Zhou, Y.; Chen, Y.; Gu, J. fastp: An ultra-fast all-in-one FASTQ preprocessor. Bioinformatics 2018, 34, i884–i890. [Google Scholar] [CrossRef] [PubMed]
- Langmead, B.; Salzberg, S.L. Fast gapped-read alignment with Bowtie 2. Nat. Methods 2012, 9, 357–359. [Google Scholar] [CrossRef]
- Kim, D.; Langmead, B.; Salzberg, S.L. HISAT: A fast spliced aligner with low memory requirements. Nat. Methods 2015, 12, 357–360. [Google Scholar] [CrossRef]
- Pertea, M.; Pertea, G.M.; Antonescu, C.M.; Chang, T.-C.; Mendell, J.T.; Salzberg, S.L. StringTie enables improved reconstruction of a transcriptome from RNA-seq reads. Nat. Biotechnol. 2015, 33, 290–295. [Google Scholar] [CrossRef] [PubMed]
- Pertea, M.; Kim, D.; Pertea, G.M.; Leek, J.T.; Salzberg, S.L. Transcript-level expression analysis of RNA-seq experiments with HISAT, StringTie and Ballgown. Nat. Protoc. 2016, 11, 1650–1667. [Google Scholar] [CrossRef] [PubMed]
- Li, B.; Dewey, C.N. RSEM: Accurate transcript quantification from RNA-Seq data with or without a reference genome. BMC Bioinform. 2011, 12, 323. [Google Scholar] [CrossRef] [PubMed]
- Love, M.I.; Huber, W.; Anders, S. Moderated estimation of fold change and dispersion for RNA-seq data with DESeq2. Genome Biol. 2014, 15, 550. [Google Scholar] [CrossRef] [PubMed]
- Livak, K.J.; Schmittgen, T.D. Analysis of Relative Gene Expression Data Using Real-Time Quantitative PCR and the 2−ΔΔCT Method. Methods 2001, 25, 402–408. [Google Scholar] [CrossRef] [PubMed]
- Saito, M.; Okutomi, T.; Shimizu, M.; Matsumoto, Y.; Yamazaki, H.; Hoka, S. Activities of rat cytochrome P450 3A and 2C isoforms are increased in vivo by magnesium sulfate as evidenced by enhanced oxidation of bupivacaine and testosterone in liver microsomes. Drug Metab Pharmacokinet 2006, 21, 201–207. [Google Scholar] [CrossRef] [PubMed]
- La Piana, G.; Gorgoglione, V.; Laraspata, D.; Marzulli, D.; Lofrumento, N.E. Effect of magnesium ions on the activity of the cytosolic NADH/cytochrome c electron transport system. FEBS J. 2008, 275, 6168–6179. [Google Scholar] [CrossRef] [PubMed]
- Ishfaq, M.; Wang, Y.; Yan, M.; Wang, Z.; Wu, L.; Li, C.; Li, X. Physiological Essence of Magnesium in Plants and Its Widespread Deficiency in the Farming System of China. Front. Plant Sci. 2022, 13, 802274. [Google Scholar] [CrossRef]
- Hörtensteiner, S. Stay-green regulates chlorophyll and chlorophyll-binding protein degradation during senescence. Trends Plant Sci. 2009, 14, 155–162. [Google Scholar] [CrossRef]
- Huang, J.-H.; Xu, J.; Ye, X.; Luo, T.-Y.; Ren, L.-H.; Fan, G.-C.; Qi, Y.-P.; Li, Q.; Ferrarezi, R.S.; Chen, L.-S. Magnesium deficiency affects secondary lignification of the vascular system in Citrus sinensis seedlings. Trees 2019, 33, 171–182. [Google Scholar] [CrossRef]
- dos Santos, L.A.; Batista, B.L.; Lobato, A.K.d.S. 24-Epibrasinolide Delays Chlorophyll Degradation and Stimulates the Photosynthetic Machinery in Magnesium-Stressed Soybean Plants. J. Plant Growth Regul. 2023, 42, 183–198. [Google Scholar] [CrossRef]
- Zhou, M.; Gong, X.; Ying, W.; Chao, L.; Hong, M.; Wang, L.; Fashui, H. Cerium Relieves the Inhibition of Chlorophyll Biosynthesis of Maize Caused by Magnesium Deficiency. Biol. Trace Elem. Res. 2011, 143, 468–477. [Google Scholar] [CrossRef] [PubMed]
- Wang, Z.; Hong, X.; Hu, K.; Wang, Y.; Wang, X.; Du, S.; Li, Y.; Hu, D.; Cheng, K.; An, B.; et al. Impaired Magnesium Protoporphyrin IX Methyltransferase (ChlM) Impedes Chlorophyll Synthesis and Plant Growth in Rice. Front. Plant Sci. 2017, 8, 1694. [Google Scholar] [CrossRef] [PubMed]
- Tang, N.; Li, Y.; Chen, L.-S. Magnesium deficiency–induced impairment of photosynthesis in leaves of fruiting Citrus reticulata trees accompanied by up-regulation of antioxidant metabolism to avoid photo-oxidative damage. J. Plant Nutr. Soil Sci. 2012, 175, 784–793. [Google Scholar] [CrossRef]
- Ren, M.; Ma, J.; Lu, D.; Wu, C.; Zhu, S.; Chen, X.; Wu, Y.; Shen, Y. STAY-GREEN Accelerates Chlorophyll Degradation in Magnolia sinostellata under the Condition of Light Deficiency. Int. J. Mol. Sci. 2023, 24, 8510. [Google Scholar] [CrossRef] [PubMed]
- Jiao, B.; Meng, Q.; Lv, W. Roles of stay-green (SGR) homologs during chlorophyll degradation in green plants. Bot. Stud. 2020, 61, 25. [Google Scholar] [CrossRef]
- Wang, Y.; Zhang, X.; Zhang, W.; Peng, M.; Tan, G.; Qaseem, M.F.; Li, H.; Wu, A.-M. Physiological and transcriptomic responses to magnesium deficiency in Neolamarckia Cadamba. Plant Physiol. Biochem. 2023, 197, 107645. [Google Scholar] [CrossRef] [PubMed]
- Yang, L.-T.; Zhou, Y.-F.; Wang, Y.-Y.; Wu, Y.-M.; Ye, X.; Guo, J.-X.; Chen, L.-S. Magnesium deficiency induced global transcriptome change in Citrus sinensis leaves revealed by RNA-Seq. Int. J. Mol. Sci. 2019, 20, 3129. [Google Scholar] [CrossRef] [PubMed]
- Chen, H.; Bullock, D.A.; Alonso, J.M.; Stepanova, A.N. To fight or to grow: The balancing role of ethylene in plant abiotic stress responses. Plants 2021, 11, 33. [Google Scholar] [CrossRef]
- Hermans, C.; Vuylsteke, M.; Coppens, F.; Cristescu, S.M.; Harren, F.J.M.; Inzé, D.; Verbruggen, N. Systems analysis of the responses to long-term magnesium deficiency and restoration in Arabidopsis thaliana. New Phytol. 2010, 187, 132–144. [Google Scholar] [CrossRef]
- Liu, M.; Liu, X.X.; He, X.L.; Liu, L.J.; Wu, H.; Tang, C.X.; Zhang, Y.S.; Jin, C.W. Ethylene and nitric oxide interact to regulate the magnesium deficiency-induced root hair development in Arabidopsis. New Phytol. 2017, 213, 1242–1256. [Google Scholar] [CrossRef]
- Ishfaq, M.; Zhong, Y.; Wang, Y.; Li, X. Magnesium limitation leads to transcriptional down-tuning of auxin synthesis, transport, and signaling in the tomato root. Front. Plant Sci. 2021, 12, 802399. [Google Scholar] [CrossRef]
- Boaretto, R.M.; Hippler, F.W.R.; Ferreira, G.A.; Azevedo, R.A.; Quaggio, J.A.; Mattos, D. The possible role of extra magnesium and nitrogen supply to alleviate stress caused by high irradiation and temperature in lemon trees. Plant Soil 2020, 457, 57–70. [Google Scholar] [CrossRef]
- Dias, K.G.d.L.; Guimarães, P.T.G.; Furtini Neto, A.E.; Faquin, V.; Pádua, E.J.D.; Silveira, H.R.O.D. Magnesium in the dynamics of carbohydrates and antioxidant metabolism of coffee seedlings in two irradiance levels. SBICafé 2018, 13, 365–378. [Google Scholar] [CrossRef]
- da Silva, D.M.; de Souza KR, D.; Boas LV, V.; Alves, Y.S.; Alves, J.D. The effect of magnesium nutrition on the antioxidant response of coffee seedlings under heat stress. Sci. Hortic. 2017, 224, 115–125. [Google Scholar] [CrossRef]
- Borges, K.L.R.; Hippler, F.W.R.; Carvalho, M.E.A.; Nalin, R.S.; Matias, F.I.; Azevedo, R.A. Nutritional status and root morphology of tomato under Cd-induced stress: Comparing contrasting genotypes for metal-tolerance. Sci. Hortic. 2019, 246, 518–527. [Google Scholar] [CrossRef]
- Lim, S.-H.; Park, B.; Kim, D.-H.; Park, S.; Yang, J.-H.; Jung, J.-A.; Lee, J.; Lee, J.-Y. Cloning and functional characterization of dihydroflavonol 4-reductase gene involved in anthocyanin biosynthesis of Chrysanthemum. Int. J. Mol. Sci. 2020, 21, 7960. [Google Scholar] [CrossRef] [PubMed]
- Jiang, L.; Fan, Z.; Tong, R.; Zhou, X.; Li, J.; Yin, H. Functional diversification of the dihydroflavonol 4-reductase from Camellia nitidissima Chi. in the control of polyphenol biosynthesis. Genes 2020, 11, 1341. [Google Scholar] [CrossRef]
- Qian, X.; Zheng, W.; Hu, J.; Ma, J.; Sun, M.; Li, Y.; Liu, N.; Chen, T.; Wang, M.; Wang, L.; et al. Identification and Expression Analysis of DFR Gene Family in Brassica napus L. Plants 2023, 12, 2583. [Google Scholar] [CrossRef]
- Wang, P.; Ma, L.; Li, Y.; Wang, S.; Li, L.; Yang, R. Transcriptome analysis reveals sunflower cytochrome P450 CYP93A1 responses to high salinity treatment at the seedling stage. Genes Genom. 2017, 39, 581–591. [Google Scholar] [CrossRef]
- Pandian, B.A.; Sathishraj, R.; Djanaguiraman, M.; Prasad, P.V.; Jugulam, M. Role of cytochrome P450 enzymes in plant stress response. Antioxidants 2020, 9, 454. [Google Scholar] [CrossRef] [PubMed]
- Ackah, M.; Boateng, N.A.S.; Dhanasekaran, S.; Zhang, H.; Yang, Q. Genome wide and comprehensive analysis of the cytochrome P450 (CYPs) gene family in Pyrus bretschneideri: Expression patterns during Sporidiobolus pararoseus Y16 enhanced with ascorbic acid (VC) treatment. Plant Physiol. Biochem. 2024, 206, 108303. [Google Scholar]
- Danso, B.; Ackah, M.; Jin, X.; Ayittey, D.M.; Amoako, F.K.; Zhao, W. Genome-Wide Analysis of the Xyloglucan Endotransglucosylase/Hydrolase (XTH) Gene Family: Expression Pattern during Magnesium Stress Treatment in the Mulberry Plant (Morus alba L.) Leaves. Plants 2024, 13, 902. [Google Scholar] [CrossRef] [PubMed]
- Ye, X.; Huang, H.-Y.; Wu, F.-L.; Cai, L.-Y.; Lai, N.-W.; Deng, C.-L.; Guo, J.-X.; Yang, L.-T.; Chen, L.-S. Molecular mechanisms for magnesium-deficiency-induced leaf vein lignification, enlargement and cracking in Citrus sinensis revealed by RNA-Seq. Tree Physiol. 2021, 41, 280–301. [Google Scholar] [CrossRef] [PubMed]
- Nishikubo, N.; Takahashi, J.; Roos, A.A.; Derba-Maceluch, M.; Piens, K.; Brumer, H.; Teeri, T.T.; Stålbrand, H.; Mellerowicz, E.J. Xyloglucan endo-transglycosylase-mediated xyloglucan rearrangements in developing wood of hybrid aspen. Plant Physiol. 2011, 155, 399–413. [Google Scholar] [CrossRef]
- Kushwah, S.; Banasiak, A.; Nishikubo, N.; Derba-Maceluch, M.; Majda, M.; Endo, S.; Kumar, V.; Gomez, L.; Gorzsas, A.; McQueen-Mason, S.; et al. Arabidopsis XTH4 and XTH9 contribute to wood cell expansion and secondary wall formation. Plant Physiol. 2020, 182, 1946–1965. [Google Scholar] [CrossRef]













| DEGs Response to Mg Deficiency (T1) | ||||
| Gene ID | Symbol | log2 FC | Regulation | Description |
| Morus011995 | PME6 | −1.14 | Down | pectinesterase |
| Morus013583 | CML46 | −2.82 | Down | putative calcium-binding protein |
| Morus010081 | NPF2.11 | 1.01 | Up | protein NRT1/PTR FAMILY 2.11 |
| Morus027772 | BCA2 | −1.27 | Down | carbonic anhydrase 2 isoform X1 |
| Morus015014 | BCA2 | 16.44 | Up | carbonic anhydrase 2 |
| Morus015626 | CODM | 4.52 | Up | codeine O-demethylase |
| Morus021157 | ValCS | 1.59 | Up | valencene synthase |
| Morus008503 | ACR2 | 6.25 | Up | ACT domain-containing protein |
| Morus003982 | SAR1A | −10.16 | Down | GTP-binding protein |
| Morus012609 | F3H-3 | 10.13 | Up | Leucoanthocyanidin dioxygenase |
| DEGs Response to Low Mg Supply (T2) | ||||
| Gene ID | Symbol | log2FC | Regulation | Description |
| Morus026743 | SAMT | 1.73 | Up | salicylate carboxymethyltransferase |
| Morus020016 | CAB-151 | −1.41 | Down | chlorophyll a-b binding protein 151 |
| Morus018739 | LHCB3 | −1.13 | Down | chlorophyll a-b binding protein 3 |
| Morus015887 | PSB28 | −1.38 | Down | photosystem II reaction center |
| Morus004891 | PHOS34 | −1.05 | Down | universal stress protein |
| Morus015920 | PSAE2 | −1.14 | Down | photosystem I reaction center subunit IV |
| Morus003430 | PUB35 | 1.36 | Up | U-box domain-containing protein 35 |
| Morus025032 | ISA2 | 1.67 | Up | isoamylase 2 |
| Morus023478 | MYB5 | 2.82 | Up | myb-related protein 308 |
| Morus016608 | INPS1 | 1.11 | Up | inositol-3-phosphate synthase |
| DEGs Response to Low Mg Supply (T3) | ||||
| Gene ID | Symbol | log2FC | Regulation | Description |
| Morus006609 | At2g02240 | 10.17 | Up | F-box protein |
| Morus024260 | CYP86A22 | 1.1 | Up | cytochrome P450 86A22 |
| Morus012299 | NPF5.1 | 1.59 | Up | protein NRT1/PTR FAMILY 5.1 |
| Morus015082 | DRMH1 | 1.18 | Up | auxin-repressed 12.5 kDa protein |
| Morus019005 | NDUFAF6 | 10.23 | Up | UPF0551 protein C8orf38 |
| Morus017222 | ANN5 | 10.31 | Up | Annexin D5 |
| Morus017242 | PRR73 | −1.85 | Down | Two-component response regulator-like protein |
| Morus007083 | CSLC1 | −2.59 | Down | probable xyloglucan glycosyltransferase 12 |
| Morus000280 | MPE3 | −1.42 | Down | Pectinesterase 3 |
| Morus010246 | CYCA3-1 | −9.5 | Down | Putative cyclin-A3-1 |
| Morus007976 | JMJ30 | −1.6 | Down | lysine-specific demethylase |
| DEGs Response to High Mg Supply (T4) | ||||
| Gene ID | Symbol | log2FC | Regulation | Description |
| MSTRG.4564 | EX1 | −11.86 | Down | protein EXECUTER 1 |
| Morus012479 | PLPBP | −1.02 | Down | pyridoxal phosphate homeostasis protein |
| Morus002464 | SCPL31 | −9.38 | Down | serine carboxypeptidase-like 31 |
| Morus004986 | At1g73050 | −9.38 | Down | (R)-mandelonitrile lyase-like |
| Morus010123 | SPL13A | −2.2 | Down | squamosa promoter-binding-like protein 13A |
| Morus009607 | SPL13 | 3.82 | Up | squamosa promoter-binding protein 1 |
| Morus021834 | HAT3 | 1.16 | Up | homeobox-leucine zipper protein |
| Morus027660 | CYP71B10 | 1.99 | Up | cytochrome P450 71B10 |
| Morus017881 | RBP47B | 1.01 | Up | Polyadenylate-binding protein |
| Morus025208 | DOF3 | 1.06 | Up | dof zinc finger protein |
| DEGs Response to High Mg Supply (T5) | ||||
| Gene ID | Symbol | log2FC | Regulation | Description |
| Morus025314 | SMO2-2 | −1.01 | Down | Methylsterol monooxygenase 2-2 |
| Morus024401 | LOG2 | −1.06 | Down | E3 ubiquitin-protein ligase MGRN1 |
| Morus002502 | MYB3R4 | −3.45 | Down | transcription factor MYB3R-1 |
| Morus006501 | CYP735A2 | −9.14 | Down | Cytochrome P450 734A1 |
| Morus011257 | CYP73A16 | −1.56 | Down | trans-cinnamate 4-monooxygenase |
| Morus008671 | NPF5.2 | 1.22 | Up | Peptide transporter |
| Morus003782 | WRKY50 | 2.34 | Up | probable WRKY transcription factor 50 |
| Morus000989 | CYP78A7 | 4.24 | Up | cytochrome P450 78A7 |
| Morus002784 | WRKY48 | 1.37 | Up | probable WRKY transcription factor 48 |
| Morus021252 | WAKL14 | 1.72 | Up | Wall-associated receptor kinase-like 14 |
Disclaimer/Publisher’s Note: The statements, opinions and data contained in all publications are solely those of the individual author(s) and contributor(s) and not of MDPI and/or the editor(s). MDPI and/or the editor(s) disclaim responsibility for any injury to people or property resulting from any ideas, methods, instructions or products referred to in the content. |
© 2024 by the authors. Licensee MDPI, Basel, Switzerland. This article is an open access article distributed under the terms and conditions of the Creative Commons Attribution (CC BY) license (https://creativecommons.org/licenses/by/4.0/).
Share and Cite
Shi, Y.; Jin, X.; Ackah, M.; Amoako, F.K.; Li, J.; Tsigbey, V.E.; Li, H.; Cui, Z.; Sun, L.; Zhao, C.; et al. Comparative Physio-Biochemical and Transcriptome Analyses Reveal Contrasting Responses to Magnesium Imbalances in Leaves of Mulberry (Morus alba L.) Plants. Antioxidants 2024, 13, 516. https://doi.org/10.3390/antiox13050516
Shi Y, Jin X, Ackah M, Amoako FK, Li J, Tsigbey VE, Li H, Cui Z, Sun L, Zhao C, et al. Comparative Physio-Biochemical and Transcriptome Analyses Reveal Contrasting Responses to Magnesium Imbalances in Leaves of Mulberry (Morus alba L.) Plants. Antioxidants. 2024; 13(5):516. https://doi.org/10.3390/antiox13050516
Chicago/Turabian StyleShi, Yisu, Xin Jin, Michael Ackah, Frank Kwarteng Amoako, Jianbin Li, Victor Edem Tsigbey, Haonan Li, Zipei Cui, Longwei Sun, Chengfeng Zhao, and et al. 2024. "Comparative Physio-Biochemical and Transcriptome Analyses Reveal Contrasting Responses to Magnesium Imbalances in Leaves of Mulberry (Morus alba L.) Plants" Antioxidants 13, no. 5: 516. https://doi.org/10.3390/antiox13050516
APA StyleShi, Y., Jin, X., Ackah, M., Amoako, F. K., Li, J., Tsigbey, V. E., Li, H., Cui, Z., Sun, L., Zhao, C., & Zhao, W. (2024). Comparative Physio-Biochemical and Transcriptome Analyses Reveal Contrasting Responses to Magnesium Imbalances in Leaves of Mulberry (Morus alba L.) Plants. Antioxidants, 13(5), 516. https://doi.org/10.3390/antiox13050516

