Antioxidant, Anti-Inflammatory, and Anticancer Activities of Five Citrus Peel Essential Oils
Abstract
1. Introduction
2. Materials and Methods
2.1. Plant Materials
2.2. Extraction of CPEOs
2.3. Cell Culture and Reagents
2.4. Cell Viability Assay
2.5. Evaluation of the Antioxidant Activity of CPEOs
2.5.1. Establishment of an Oxidative Stress Model in RAW264.7 Cells
2.5.2. Measurement of Malondialdehyde and Glutathione Concentrations and Antioxidant Enzyme Activities in RAW264.7 Cells
2.6. Assessment of the Anti-Inflammatory Activities of CPEOs
2.6.1. Establishment of an Inflammatory Model Using RAW264.7 Cells
2.6.2. Measurement of the Nitric Oxide Concentration in RAW264.7 Cells
2.6.3. Measurement of the Relative Expression Levels of Inflammatory Cytokines in RAW264.7 Cells
2.7. Evaluation of the In Vitro Antitumour Activity of CPEOs
2.7.1. Proliferation Analysis of U87 Cells
2.7.2. U87 Cell Wound Healing Assay
2.7.3. Analysis of the U87 Cell Cycle and Apoptosis
2.7.4. Analysis of the Mitochondrial Membrane Potential in U87 Cells
2.7.5. Measurement of the Relative Expression Levels of Apoptosis-Related Genes in U87 Cells
2.8. Statistical Analysis
3. Results
3.1. Effect of CPEOs on the Cell Inhibition Rate of RAW 264.7 and U87 Cells
3.2. Antioxidant Activity of CPEOs
3.2.1. Effects of CPEOs on the Viability of H2O2-Treated RAW264.7 Cells
3.2.2. Effects of CPEOs on MDA and GSH Concentrations in H2O2-Treated RAW264.7 Cells
3.2.3. Effects of CPEOs on the Activities of GR, CAT, and SOD in H2O2-Treated RAW264.7 Cells
3.3. Anti-Inflammatory Activities of CPEOs
3.3.1. Effect of CPEOs on the NO Concentration in RAW264.7 Cells
3.3.2. Effect of CPEOs on the Relative Expression Levels of Inflammation-Related Genes in RAW264.7 Cells
3.4. Anticancer Activity of CPEOs
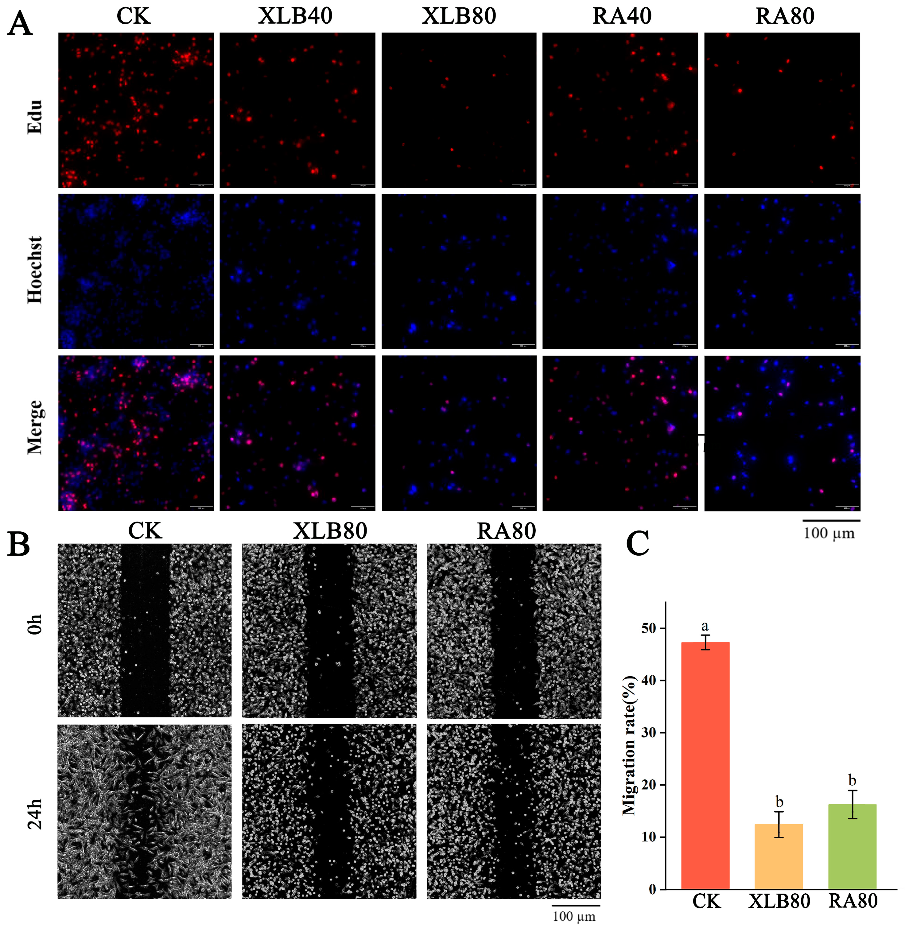
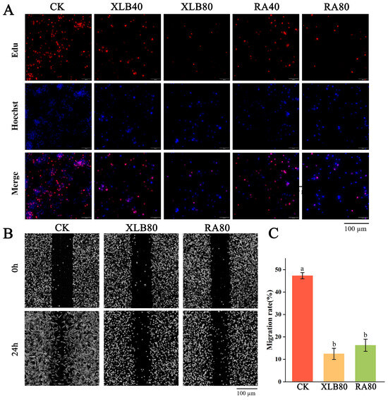
3.4.1. Effect of CPEOs on the Proliferation and Migration of U87 Cells
3.4.2. Effects of CPEOs on the Cell Cycle of U87 Cells
3.4.3. Effect of CPEOs on the Apoptosis of U87 Cells
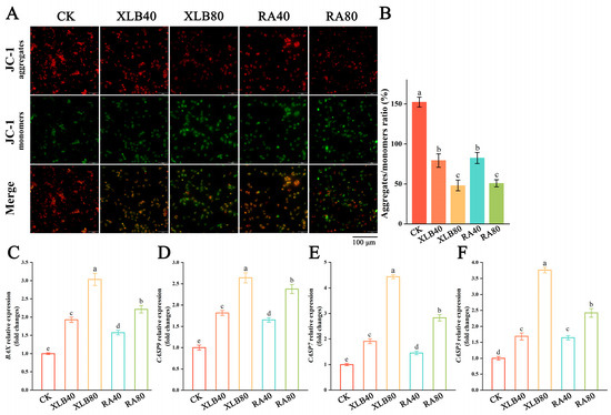
3.4.4. Effect of CPEOs on the MMP in U87 Cells
3.4.5. Effect of CPEOs on the Relative Expression Levels of Apoptosis-Related Genes in U87 Cells
4. Discussion
5. Conclusions
Supplementary Materials
Author Contributions
Funding
Institutional Review Board Statement
Informed Consent Statement
Data Availability Statement
Acknowledgments
Conflicts of Interest
References
- Suri, S.; Singh, A.; Nema, P.K. Current Applications of Citrus Fruit Processing Waste: A Scientific Outlook. Appl. Food Res. 2022, 2, 100050. [Google Scholar] [CrossRef]
- Ben Hsouna, A.; Sadaka, C.; Generalić Mekinić, I.; Garzoli, S.; Švarc-Gajić, J.; Rodrigues, F.; Morais, S.; Moreira, M.M.; Ferreira, E.; Spigno, G.; et al. The Chemical Variability, Nutraceutical Value, and Food-Industry and Cosmetic Applications of Citrus Plants: A Critical Review. Antioxidants 2023, 12, 481. [Google Scholar] [CrossRef]
- Ambrosio, C.M.S.; Diaz-Arenas, G.L.; Agudelo, L.P.A.; Stashenko, E.; Contreras-Castillo, C.J.; da Gloria, E.M. Chemical Composition and Antibacterial and Antioxidant Activity of a Citrus Essential Oil and Its Fractions. Molecules 2021, 26, 2888. [Google Scholar] [CrossRef]
- Palma, C.E.; Cruz, P.S.; Cruz, D.T.C.; Bugayong, A.M.S.; Castillo, A.L. Chemical Composition and Cytotoxicity of Philippine Calamansi Essential Oil. Ind. Crop. Prod. 2019, 128, 108–114. [Google Scholar] [CrossRef]
- Singh, B.; Singh, J.P.; Kaur, A.; Yadav, M.P. Insights into the Chemical Composition and Bioactivities of Citrus Peel Essential Oils. Food Res. Int. 2021, 143, 110231. [Google Scholar] [CrossRef]
- Shan, Y. Chapter 1—Functional Components of Citrus Peel. In Comprehensive Utilization of Citrus By-Products; Shan, Y., Ed.; Academic Press: Cambridge, MA, USA, 2016; pp. 1–13. ISBN 978-0-12-809785-4. [Google Scholar]
- Coimbra, A.; Ferreira, S.; Duarte, A.P. Biological Properties of Thymus zygis Essential Oil with Emphasis on Antimicrobial Activity and Food Application. Food Chem. 2022, 393, 133370. [Google Scholar] [CrossRef]
- China: Chinese Standards for Food Additives—GB2760-2015|USDA Foreign Agricultural Service. Available online: https://fas.usda.gov/data/china-chinese-standards-food-additives-gb2760-2015 (accessed on 6 November 2024).
- Navarra, M.; Mannucci, C.; Delbò, M.; Calapai, G. Citrus Bergamia Essential Oil: From Basic Research to Clinical Application. Front. Pharmacol. 2015, 6, 36. [Google Scholar] [CrossRef]
- Maurya, A.K.; Mohanty, S.; Pal, A.; Chanotiya, C.S.; Bawankule, D.U. The Essential Oil from Citrus Limetta Risso Peels Alleviates Skin Inflammation: In-Vitro and in-Vivo Study. J. Ethnopharmacol. 2018, 212, 86–94. [Google Scholar] [CrossRef]
- Fisher, K.; Phillips, C. Potential Antimicrobial Uses of Essential Oils in Food: Is Citrus the Answer? Trends Food Sci. Technol. 2008, 19, 156–164. [Google Scholar] [CrossRef]
- Fisher, K.; Phillips, C.A. The Effect of Lemon, Orange and Bergamot Essential Oils and Their Components on the Survival of Campylobacter Jejuni, Escherichia coli O157, Listeria Monocytogenes, Bacillus Cereus and Staphylococcus Aureus in Vitro and in Food Systems. J. Appl. Microbiol. 2006, 101, 1232–1240. [Google Scholar] [CrossRef] [PubMed]
- Bouzenna, H.; Dhibi, S.; Samout, N.; Rjeibi, I.; Talarmin, H.; Elfeki, A.; Hfaiedh, N. The Protective Effect of Citrus Limon Essential Oil on Hepatotoxicity and Nephrotoxicity Induced by Aspirin in Rats. Biomed. Pharmacother. 2016, 83, 1327–1334. [Google Scholar] [CrossRef]
- Das, A.K.; Nanda, P.K.; Madane, P.; Biswas, S.; Das, A.; Zhang, W.; Lorenzo, J.M. A Comprehensive Review on Antioxidant Dietary Fibre Enriched Meat-Based Functional Food. Trends Food Sci. Technol. 2020, 99, 323–336. [Google Scholar] [CrossRef]
- Pan, M.-H.; Ho, C.-T. Chemopreventive Effects of Natural Dietary Compounds on Cancer Development. Chem. Soc. Rev. 2008, 37, 2558–2574. [Google Scholar] [CrossRef]
- Filomeni, G.; De Zio, D.; Cecconi, F. Oxidative Stress and Autophagy: The Clash between Damage and Metabolic Needs. Cell Death Differ. 2015, 22, 377–388. [Google Scholar] [CrossRef] [PubMed]
- Su, L.-J.; Zhang, J.-H.; Gomez, H.; Murugan, R.; Hong, X.; Xu, D.; Jiang, F.; Peng, Z.-Y. Reactive Oxygen Species-Induced Lipid Peroxidation in Apoptosis, Autophagy, and Ferroptosis. Oxid. Med. Cell Longev. 2019, 2019, 5080843. [Google Scholar] [CrossRef] [PubMed]
- Murakami, K.; Murata, N.; Noda, Y.; Tahara, S.; Kaneko, T.; Kinoshita, N.; Hatsuta, H.; Murayama, S.; Barnham, K.J.; Irie, K.; et al. SOD1 (Copper/Zinc Superoxide Dismutase) Deficiency Drives Amyloid β Protein Oligomerization and Memory Loss in Mouse Model of Alzheimer Disease. J. Biol. Chem. 2011, 286, 44557–44568. [Google Scholar] [CrossRef]
- Pizzino, G.; Irrera, N.; Cucinotta, M.; Pallio, G.; Mannino, F.; Arcoraci, V.; Squadrito, F.; Altavilla, D.; Bitto, A. Oxidative Stress: Harms and Benefits for Human Health. Oxid. Med. Cell Longev. 2017, 2017, 8416763. [Google Scholar] [CrossRef]
- Zhu, F.; Du, B.; Xu, B. Anti-Inflammatory Effects of Phytochemicals from Fruits, Vegetables, and Food Legumes: A Review. Crit. Rev. Food Sci. Nutr. 2018, 58, 1260–1270. [Google Scholar] [CrossRef]
- Yilmaz-Ersan, L.; Ozcan, T.; Akpinar-Bayizit, A.; Sahin, S. Comparison of Antioxidant Capacity of Cow and Ewe Milk Kefirs. J. Dairy Sci. 2018, 101, 3788–3798. [Google Scholar] [CrossRef] [PubMed]
- Zhang, X.; Xiong, Z.; Zhang, S.; Li, K.; Bu, Y.; Zheng, N.; Zhao, S.; Wang, J. Enrichment of Milk Antioxidant Activity by Dietary Supplementation of Red Clover Isoflavone in Cows and Its Improvement on Mice Intestinal Health. Food Chem. 2024, 446, 138764. [Google Scholar] [CrossRef] [PubMed]
- Patil, J.R.; Jayaprakasha, G.K.; Chidambara Murthy, K.N.; Tichy, S.E.; Chetti, M.B.; Patil, B.S. Apoptosis-Mediated Proliferation Inhibition of Human Colon Cancer Cells by Volatile Principles of Citrus Aurantifolia. Food Chem. 2009, 114, 1351–1358. [Google Scholar] [CrossRef]
- Shu, L.; Cheung, K.-L.; Khor, T.O.; Chen, C.; Kong, A.-N. Phytochemicals: Cancer Chemoprevention and Suppression of Tumor Onset and Metastasis. Cancer Metastasis Rev. 2010, 29, 483–502. [Google Scholar] [CrossRef]
- Iqbal, J.; Abbasi, B.A.; Mahmood, T.; Kanwal, S.; Ali, B.; Shah, S.A.; Khalil, A.T. Plant-Derived Anticancer Agents: A Green Anticancer Approach. Asian Pac. J. Trop. Biomed. 2017, 7, 1129–1150. [Google Scholar] [CrossRef]
- Sugier, P.; Jakubowicz-Gil, J.; Sugier, D.; Kowalski, R.; Gawlik-Dziki, U.; Kołodziej, B.; Dziki, D. Chemical Characteristics and Anticancer Activity of Essential Oil from Arnica montana L. Rhizomes and Roots. Molecules 2020, 25, 1284. [Google Scholar] [CrossRef]
- Reifenberger, G.; Wirsching, H.-G.; Knobbe-Thomsen, C.B.; Weller, M. Advances in the Molecular Genetics of Gliomas—Implications for Classification and Therapy. Nat. Rev. Clin. Oncol. 2017, 14, 434–452. [Google Scholar] [CrossRef]
- Huang, S.-W.; Ali, N.; Zhong, L.; Shi, J. MicroRNAs as Biomarkers for Human Glioblastoma: Progress and Potential. Acta Pharmacol. Sin. 2018, 39, 1405–1413. [Google Scholar] [CrossRef]
- Bray, F.; Ferlay, J.; Soerjomataram, I.; Siegel, R.L.; Torre, L.A.; Jemal, A. Global Cancer Statistics 2018: GLOBOCAN Estimates of Incidence and Mortality Worldwide for 36 Cancers in 185 Countries. CA Cancer J. Clin. 2018, 68, 394–424. [Google Scholar] [CrossRef]
- Sharifi-Rad, J.; Sureda, A.; Tenore, G.C.; Daglia, M.; Sharifi-Rad, M.; Valussi, M.; Tundis, R.; Sharifi-Rad, M.; Loizzo, M.R.; Ademiluyi, A.O.; et al. Biological Activities of Essential Oils: From Plant Chemoecology to Traditional Healing Systems. Molecules 2017, 22, 70. [Google Scholar] [CrossRef]
- Agatonovic-Kustrin, S.; Kustrin, E.; Morton, D.W. Essential Oils and Functional Herbs for Healthy Aging. Neural Regen. Res. 2019, 14, 441–445. [Google Scholar] [CrossRef] [PubMed]
- Lesgards, J.-F.; Baldovini, N.; Vidal, N.; Pietri, S. Anticancer Activities of Essential Oils Constituents and Synergy with Conventional Therapies: A Review. Phytother. Res. 2014, 28, 1423–1446. [Google Scholar] [CrossRef]
- Yao, Y.; Li, Y.; Zhao, L.; Li, S.; Zhou, Z. Citrus Lemon (Citrus Limon (L.) Burm. f. Cv. Eureka) Essential Oil Controls Blue Mold in Citrus by Damaging the Cell Membrane of Penicillium Italicum. LWT 2023, 188, 115456. [Google Scholar] [CrossRef]
- Zhou, T.-Y.; Xiang, X.-W.; Du, M.; Zhang, L.-F.; Cheng, N.-X.; Liu, X.-L.; Zheng, B.; Wen, Z.-S. Protective Effect of Polysaccharides of Sea Cucumber Acaudina Leucoprocta on Hydrogen Peroxide-Induced Oxidative Injury in RAW264.7 Cells. Int. J. Biol. Macromol. 2019, 139, 1133–1140. [Google Scholar] [CrossRef]
- Mukarram, M.; Choudhary, S.; Khan, M.A.; Poltronieri, P.; Khan, M.M.A.; Ali, J.; Kurjak, D.; Shahid, M. Lemongrass Essential Oil Components with Antimicrobial and Anticancer Activities. Antioxidants 2021, 11, 20. [Google Scholar] [CrossRef]
- Peng, L.-W.; Sheu, M.-J.; Lin, L.-Y.; Wu, C.-T.; Chiang, H.-M.; Lin, W.-H.; Lee, M.-C.; Chen, H.-C. Effect of Heat Treatments on the Essential Oils of Kumquat (Fortunella Margarita Swingle). Food Chem. 2013, 136, 532–537. [Google Scholar] [CrossRef]
- Li, Y.; Wei, J.; Ye, Z.; Ji, C.; Li, W.; Xu, L.; Zhou, Z. Essential oils from citrus peels promote calcium overload-induced calcicoptosis in U251 cells. Antioxidant 2024. submitted. [Google Scholar]
- Mahato, N.; Sharma, K.; Koteswararao, R.; Sinha, M.; Baral, E.; Cho, M.H. Citrus Essential Oils: Extraction, Authentication and Application in Food Preservation. Crit. Rev. Food Sci. Nutr. 2019, 59, 611–625. [Google Scholar] [CrossRef]
- Kim, Y.W.; Kim, M.J.; Chung, B.Y.; Bang, D.Y.; Lim, S.K.; Choi, S.M.; Lim, D.S.; Cho, M.C.; Yoon, K.; Kim, H.S.; et al. Safety Evaluation and Risk Assessment of D-Limonene. J. Toxicol. Environ. Health B Crit. Rev. 2013, 16, 17–38. [Google Scholar] [CrossRef] [PubMed]
- Rabi, T.; Bishayee, A. D -Limonene Sensitizes Docetaxel-Induced Cytotoxicity in Human Prostate Cancer Cells: Generation of Reactive Oxygen Species and Induction of Apoptosis. J. Carcinog. 2009, 8, 9. [Google Scholar] [PubMed]
- Pincigher, L.; Valenti, F.; Bergamini, C.; Prata, C.; Fato, R.; Amorati, R.; Jin, Z.; Farruggia, G.; Fiorentini, D.; Calonghi, N.; et al. Myrcene: A Natural Compound Showing Anticancer Activity in HeLa Cells. Molecules 2023, 28, 6728. [Google Scholar] [CrossRef] [PubMed]
- Salehi, B.; Upadhyay, S.; Erdogan Orhan, I.; Kumar Jugran, A.; L.D. Jayaweera, S.; A. Dias, D.; Sharopov, F.; Taheri, Y.; Martins, N.; Baghalpour, N.; et al. Therapeutic Potential of α- and β-Pinene: A Miracle Gift of Nature. Biomolecules 2019, 9, 738. [Google Scholar] [CrossRef]
- Wang, W.; Wu, N.; Zu, Y.G.; Fu, Y.J. Antioxidative Activity of Rosmarinus officinalis L. Essential Oil Compared to Its Main Components. Food Chem. 2008, 108, 1019–1022. [Google Scholar] [CrossRef] [PubMed]
- Aydin, E.; Türkez, H.; Geyikoğlu, F. Antioxidative, Anticancer and Genotoxic Properties of α-Pinene on N2a Neuroblastoma Cells. Biologia 2013, 68, 1004–1009. [Google Scholar] [CrossRef]
- Bouzenna, H.; Hfaiedh, N.; Giroux-Metges, M.-A.; Elfeki, A.; Talarmin, H. Potential Protective Effects of Alpha-Pinene against Cytotoxicity Caused by Aspirin in the IEC-6 Cells. Biomed. Pharmacother. 2017, 93, 961–968. [Google Scholar] [CrossRef] [PubMed]
- Russo, R.; Ciociaro, A.; Berliocchi, L.; Cassiano, M.G.V.; Rombolà, L.; Ragusa, S.; Bagetta, G.; Blandini, F.; Corasaniti, M.T. Implication of Limonene and Linalyl Acetate in Cytotoxicity Induced by Bergamot Essential Oil in Human Neuroblastoma Cells. Fitoterapia 2013, 89, 48–57. [Google Scholar] [CrossRef] [PubMed]
- Yang, C.; Chen, H.; Chen, H.; Zhong, B.; Luo, X.; Chun, J. Antioxidant and Anticancer Activities of Essential Oil from Gannan Navel Orange Peel. Molecules 2017, 22, 1391. [Google Scholar] [CrossRef]
- Perez-Martinez, P.; Garcia-Quintana, J.M.; Yubero-Serrano, E.M.; Tasset-Cuevas, I.; Tunez, I.; Garcia-Rios, A.; Delgado-Lista, J.; Marin, C.; Perez-Jimenez, F.; Roche, H.M.; et al. Postprandial Oxidative Stress Is Modified by Dietary Fat: Evidence from a Human Intervention Study. Clin. Sci. 2010, 119, 251–261. [Google Scholar] [CrossRef] [PubMed]
- Rubio, K.; Hernández-Cruz, E.Y.; Rogel-Ayala, D.G.; Sarvari, P.; Isidoro, C.; Barreto, G.; Pedraza-Chaverri, J. Nutriepigenomics in Environmental-Associated Oxidative Stress. Antioxidants 2023, 12, 771. [Google Scholar] [CrossRef] [PubMed]
- Block, G.; Dietrich, M.; Norkus, E.P.; Morrow, J.D.; Hudes, M.; Caan, B.; Packer, L. Factors Associated with Oxidative Stress in Human Populations. Am. J. Epidemiol. 2002, 156, 274–285. [Google Scholar] [CrossRef]
- Roberto, D.; Micucci, P.; Sebastian, T.; Graciela, F.; Anesini, C. Antioxidant Activity of Limonene on Normal Murine Lymphocytes: Relation to H2O2 Modulation and Cell Proliferation. Basic Clin. Pharmacol. Toxicol. 2010, 106, 38–44. [Google Scholar] [CrossRef] [PubMed]
- Porres-Martínez, M.; González-Burgos, E.; Carretero, M.E.; Gómez-Serranillos, M.P. Major Selected Monoterpenes α-Pinene and 1,8-Cineole Found in Salvia lavandulifolia (Spanish Sage) Essential Oil as Regulators of Cellular Redox Balance. Pharm. Biol. 2015, 53, 921–929. [Google Scholar] [CrossRef]
- Mitić-Ćulafić, D. Antigenotoxic Potential of Plant Monoterpenes Linalool, Myrcene and Eucalyptol against IQ- and PhIP- Induced DNA Damage. Bot. Serb. 2016, 40, 37–42. [Google Scholar]
- Ola, O.S.; Sofolahan, T.A. A Monoterpene Antioxidant, Linalool, Mitigates Benzene-Induced Oxidative Toxicities on Hematology and Liver of Male Rats. Egypt. J. Basic Appl. Sci. 2021, 8, 39–53. [Google Scholar] [CrossRef]
- Sabogal-Guáqueta, A.M.; Hobbie, F.; Keerthi, A.; Oun, A.; Kortholt, A.; Boddeke, E.; Dolga, A. Linalool Attenuates Oxidative Stress and Mitochondrial Dysfunction Mediated by Glutamate and NMDA Toxicity. Biomed. Pharmacother. 2019, 118, 109295. [Google Scholar] [CrossRef]
- Jena, S.; Ray, A.; Mohanta, O.; Das, P.K.; Sahoo, A.; Nayak, S.; Panda, P.C. Neocinnamomum Caudatum Essential Oil Ameliorates Lipopolysaccharide-Induced Inflammation and Oxidative Stress in RAW 264.7 Cells by Inhibiting NF-κB Activation and ROS Production. Molecules 2022, 27, 8193. [Google Scholar] [CrossRef] [PubMed]
- Liao, L.; Yang, S.; Li, R.; Zhou, W.; Xiao, Y.; Yuan, Y.; Cha, Y.; He, G.; Li, J. Anti-Inflammatory Effect of Essential Oil from Amomum Tsaoko Crevost et Lemarie. J. Funct. Foods 2022, 93, 105087. [Google Scholar] [CrossRef]
- Vieira, A.J.; Beserra, F.P.; Souza, M.C.; Totti, B.M.; Rozza, A.L. Limonene: Aroma of Innovation in Health and Disease. Chem. Biol. Interact. 2018, 283, 97–106. [Google Scholar] [CrossRef] [PubMed]
- Chen, J.; Li, D.-L.; Xie, L.-N.; Ma, Y.; Wu, P.-P.; Li, C.; Liu, W.-F.; Zhang, K.; Zhou, R.-P.; Xu, X.-T.; et al. Synergistic Anti-Inflammatory Effects of Silibinin and Thymol Combination on LPS-Induced RAW264.7 Cells by Inhibition of NF-κB and MAPK Activation. Phytomedicine 2020, 78, 153309. [Google Scholar] [CrossRef]
- Kim, K.-N.; Ko, Y.-J.; Yang, H.-M.; Ham, Y.-M.; Roh, S.W.; Jeon, Y.-J.; Ahn, G.; Kang, M.-C.; Yoon, W.-J.; Kim, D.; et al. Anti-Inflammatory Effect of Essential Oil and Its Constituents from Fingered Citron (Citrus medica L. var sarcodactylis) through Blocking JNK, ERK and NF-κB Signaling Pathways in LPS-Activated RAW 264.7. Cells. Food Chem. Toxicol. 2013, 57, 126–131. [Google Scholar] [PubMed]
- Plastina, P.; Apriantini, A.; Meijerink, J.; Witkamp, R.; Gabriele, B.; Fazio, A. In Vitro Anti-Inflammatory and Radical Scavenging Properties of Chinotto (Citrus myrtifolia Raf.) Essential Oils. Nutrients 2018, 10, 783. [Google Scholar] [CrossRef]
- Yoon, W.-J.; Lee, N.H.; Hyun, C.-G. Limonene Suppresses Lipopolysaccharide-Induced Production of Nitric Oxide, Prostaglandin E2, and pro-Inflammatory Cytokines in RAW 264.7 Macrophages. J. Oleo. Sci. 2010, 59, 415–421. [Google Scholar] [CrossRef] [PubMed]
- Kim, D.-S.; Lee, H.-J.; Jeon, Y.-D.; Han, Y.-H.; Kee, J.-Y.; Kim, H.-J.; Shin, H.-J.; Kang, J.; Lee, B.S.; Kim, S.-H.; et al. Alpha-Pinene Exhibits Anti-Inflammatory Activity Through the Suppression of MAPKs and the NF-κB Pathway in Mouse Peritoneal Macrophages. Am. J. Chin. Med. 2015, 43, 731–742. [Google Scholar] [CrossRef] [PubMed]
- Almarzooqi, S.; Venkataraman, B.; Raj, V.; Alkuwaiti, S.A.A.; Das, K.M.; Collin, P.D.; Adrian, T.E.; Subramanya, S.B. β-Myrcene Mitigates Colon Inflammation by Inhibiting MAP Kinase and NF-κB Signaling Pathways. Molecules 2022, 27, 8744. [Google Scholar] [CrossRef] [PubMed]
- Diaz-Moralli, S.; Tarrado-Castellarnau, M.; Miranda, A.; Cascante, M. Targeting Cell Cycle Regulation in Cancer Therapy. Pharmacol. Ther. 2013, 138, 255–271. [Google Scholar] [CrossRef]
- Guo, S.; Li, Z.; Feng, J.; Xiong, W.; Yang, J.; Lu, X.; Yang, S.; Xu, Y.; Wu, A.; Shen, Z. Cycloacceleration of Ferroptosis and Calcicoptosis for Magnetic Resonance Imaging-Guided Colorectal Cancer Therapy. Nano Today 2022, 47, 101663. [Google Scholar] [CrossRef]
- Machado, T.Q.; da Fonseca, A.C.C.; Duarte, A.B.S.; Robbs, B.K.; de Sousa, D.P. A Narrative Review of the Antitumor Activity of Monoterpenes from Essential Oils: An Update. Biomed Res. Int. 2022, 2022, 6317201. [Google Scholar] [CrossRef]
- Yu, J.-Q.; Lei, J.-C.; Zhang, X.-Q.; Yu, H.-D.; Tian, D.-Z.; Liao, Z.-X.; Zou, G. Anticancer, Antioxidant and Antimicrobial Activities of the Essential Oil of Lycopus Lucidus Turcz. Var. Hirtus Regel. Food Chem. 2011, 126, 1593–1598. [Google Scholar] [CrossRef] [PubMed]
- Liu, K.; Deng, W.; Hu, W.; Cao, S.; Zhong, B.; Chun, J. Extraction of “Gannanzao” Orange Peel Essential Oil by Response Surface Methodology and Its Effect on Cancer Cell Proliferation and Migration. Molecules 2019, 24, 499. [Google Scholar] [CrossRef]
- Mandal, D.; Sahu, B.R.; Parija, T. Combination of Tamoxifen and D-Limonene Enhances Therapeutic Efficacy in Breast Cancer Cells. Med. Oncol. 2023, 40, 216. [Google Scholar] [CrossRef] [PubMed]
- Lopez, J.; Tait, S.W.G. Mitochondrial Apoptosis: Killing Cancer Using the Enemy Within. Br. J. Cancer 2015, 112, 957–962. [Google Scholar] [CrossRef]
- Gottlieb, E.; Armour, S.M.; Harris, M.H.; Thompson, C.B. Mitochondrial Membrane Potential Regulates Matrix Configuration and Cytochrome c Release during Apoptosis. Cell Death Differ. 2003, 10, 709–717. [Google Scholar] [CrossRef] [PubMed]
- Um, H.-D. Bcl-2 Family Proteins as Regulators of Cancer Cell Invasion and Metastasis: A Review Focusing on Mitochondrial Respiration and Reactive Oxygen Species. Oncotarget 2016, 7, 5193–5203. [Google Scholar] [CrossRef] [PubMed]
- Jayaprakasha, G.K.; Murthy, K.N.C.; Uckoo, R.M.; Patil, B.S. Chemical Composition of Volatile Oil from Citrus Limettioides and Their Inhibition of Colon Cancer Cell Proliferation. Ind. Crop. Prod. 2013, 45, 200–207. [Google Scholar] [CrossRef]
- Pan, W.; Zhang, G. Linalool Monoterpene Exerts Potent Antitumor Effects in OECM 1 Human Oral Cancer Cells by Inducing Sub-G1 Cell Cycle Arrest, Loss of Mitochondrial Membrane Potential and Inhibition of PI3K/AKT Biochemical Pathway. JBUON 2019, 24, 323–328. [Google Scholar]
- Abe, M.; Asada, N.; Kimura, M.; Fukui, C.; Yamada, D.; Wang, Z.; Miyake, M.; Takarada, T.; Ono, M.; Aoe, M.; et al. Alpha-Pinene As a Novel Therapeutic Agent for T-Cell Tumors. Blood 2023, 142, 1441. [Google Scholar] [CrossRef]
- Salim, E.I.; Alabasy, M.M.; Nashar, E.M.E.; Al-Zahrani, N.S.; Alzahrani, M.A.; Guo, Z.; Beltagy, D.M.; Shahen, M. Molecular Interactions between Metformin and D-Limonene Inhibit Proliferation and Promote Apoptosis in Breast and Liver Cancer Cells. BMC Complement. Med. Ther. 2024, 24, 185. [Google Scholar] [CrossRef]
- Liu, J.; Fu, W.; Zheng, X.; Li, W.; Ren, L.; Wang, J.; Yang, C.; Du, G. Avasimibe Exerts Anticancer Effects on Human Glioblastoma Cells via Inducing Cell Apoptosis and Cell Cycle Arrest. Acta Pharmacol. Sin. 2021, 42, 97–107. [Google Scholar] [CrossRef] [PubMed]
- Igimi, H. Studies on the Metabolism of D-Limonene (p-Mentha-1,8-Diene). I. The Absorption, Distribution and Excretion of d-Limonene in Rats. Xenobiotica 1974, 2, 77–84. [Google Scholar] [CrossRef] [PubMed]
- Schmidt, L.; Göen, T. Human Metabolism of α-Pinene and Metabolite Kinetics after Oral Administration. Arch. Toxicol. 2017, 91, 677–687. [Google Scholar] [CrossRef]
- Wang, Y.-H.; Mondal, G.; Stevens, N.; Bascoul, C.; Osguthorpe, R.J.; Khan, I.A.; Yates, C.R. Development of a Liquid Chromatography–Tandem Mass Spectrometry (LC–MS/MS) Method for Characterizing Linalool Oral Pharmacokinetics in Humans. Molecules 2023, 28, 6457. [Google Scholar] [CrossRef]
- Li, G.; Xiang, S.; Pan, Y.; Long, X.; Cheng, Y.; Han, L.; Zhao, X. Effects of Cold-Pressing and Hydrodistillation on the Active Non-Volatile Components in Lemon Essential Oil and the Effects of the Resulting Oils on Aging-Related Oxidative Stress in Mice. Front. Nutr. 2021, 8, 689094. [Google Scholar] [CrossRef]
- Schmidt, L.; Göen, T. R-Limonene Metabolism in Humans and Metabolite Kinetics after Oral Administration. Arch. Toxicol. 2017, 91, 1175–1185. [Google Scholar] [CrossRef] [PubMed]
- Zhihong Zhang, H.C. Gas Chromatographic–Mass Spectrometric Analysis of Perillyl Alcohol and Metabolites in Plasma. J. Chromatogr. B 1999, 1, 85–95. [Google Scholar] [CrossRef] [PubMed]
- Chow, H.-H.S.; Salazar, D.; Hakim, I.A. Pharmacokinetics of Perillic Acid in Humans after a Single Dose Administration of a Citrus Preparation Rich in D-Limonene Content. Cancer Epidemiol. Biomark. Prev. 2002, 11, 1472–1476. [Google Scholar]
- Mukhtar, Y.M.; Wang, K.; Li, R.; Deng, W.; Adu-Frimpong, M.; Zhang, H.; Zhang, K.; Gu, C.; Xu, X.; Yu, J. Novel N-Arylamide Derivatives of (S)-Perillic Acid ((S)-PA): In Vitro and in Vivo Cytotoxicity and Antitumor Evaluation. RSC Adv. 2019, 9, 19973–19982. [Google Scholar] [CrossRef]
- Ou, M.; Cho, H.-Y.; Fu, J.; Thein, T.Z.; Wang, W.; Swenson, S.D.; Minea, R.O.; Stathopoulos, A.; Schönthal, A.H.; Hofman, F.M.; et al. Inhibition of Autophagy and Induction of Glioblastoma Cell Death by NEO214, a Perillyl Alcohol-Rolipram Conjugate. Autophagy 2023, 19, 3169–3188. [Google Scholar] [CrossRef]
- Cho, H.-Y.; Swenson, S.; Thein, T.Z.; Wang, W.; Wijeratne, N.R.; Marín-Ramos, N.I.; Katz, J.E.; Hofman, F.M.; Schönthal, A.H.; Chen, T.C. Pharmacokinetic Properties of the Temozolomide Perillyl Alcohol Conjugate (NEO212) in Mice. Neurooncol. Adv. 2020, 2, vdaa160. [Google Scholar] [CrossRef]
- Sheashea, A.A.; Ahmed, F.A.; El Zayat, E.; Ebeed, B.W.; Elberry, M.H.; Hassan, Z.K.M.; Hafez, M.M. In Vitro Antiviral and Anticancer Effects of Tanacetum Sinaicum Essential Oil on Human Cervical and Breast Cancer. Asian Pac. J. Cancer Prev. 2024, 25, 1457–1471. [Google Scholar] [CrossRef]







| No. | Citrus Resources | Latin Name | Locality (China) | Abbreviation | EO Content (%) |
|---|---|---|---|---|---|
| 1 | XingLuBiXiYou | Citrus paradisi Macf. | Zhangzhou, Fujian | XLB | 1.01 ± 0.04 |
| 2 | RongAnJinDan | Fortunella crassifolia Swingle cv. Chintan | Rongan, Guangxi | RA | 1.56 ± 0.05 |
| 3 | FengJieQiCheng | Citrus sinensis Osbeck cv. Fengjieqicheng | Fengjie, Chongqing | FJ | 1.27 ± 0.09 |
| 4 | JinCheng26 | Citrus sinensis Osbeck cv. Jincheng26 | Jiangjin, Chongqing | JC26 | 1.19 ± 0.12 |
| 5 | ShaTangJu | Citrus reticulata ’Shatang’ | Guilin, Guangxi | STJ | 1.33 ± 0.12 |
| Five Citrus Essential Oils Semi-Inhibitory Concentration | |||||
|---|---|---|---|---|---|
| U87 IC50 (µg/mL) | FJ | JC26 | STJ | XLB | RA |
| 84.81 ± 1.01 | 89.67 ± 0.87 | 82.05 ± 0.95 | 77.57 ± 0.95 | 81.02 ± 0.93 | |
Disclaimer/Publisher’s Note: The statements, opinions and data contained in all publications are solely those of the individual author(s) and contributor(s) and not of MDPI and/or the editor(s). MDPI and/or the editor(s) disclaim responsibility for any injury to people or property resulting from any ideas, methods, instructions or products referred to in the content. |
© 2024 by the authors. Licensee MDPI, Basel, Switzerland. This article is an open access article distributed under the terms and conditions of the Creative Commons Attribution (CC BY) license (https://creativecommons.org/licenses/by/4.0/).
Share and Cite
Li, Y.; Li, W.; Ye, Z.; Ji, C.; Zhou, Z. Antioxidant, Anti-Inflammatory, and Anticancer Activities of Five Citrus Peel Essential Oils. Antioxidants 2024, 13, 1562. https://doi.org/10.3390/antiox13121562
Li Y, Li W, Ye Z, Ji C, Zhou Z. Antioxidant, Anti-Inflammatory, and Anticancer Activities of Five Citrus Peel Essential Oils. Antioxidants. 2024; 13(12):1562. https://doi.org/10.3390/antiox13121562
Chicago/Turabian StyleLi, Yurong, Wenji Li, Zimao Ye, Chen Ji, and Zhiqin Zhou. 2024. "Antioxidant, Anti-Inflammatory, and Anticancer Activities of Five Citrus Peel Essential Oils" Antioxidants 13, no. 12: 1562. https://doi.org/10.3390/antiox13121562
APA StyleLi, Y., Li, W., Ye, Z., Ji, C., & Zhou, Z. (2024). Antioxidant, Anti-Inflammatory, and Anticancer Activities of Five Citrus Peel Essential Oils. Antioxidants, 13(12), 1562. https://doi.org/10.3390/antiox13121562

