Protective Effects of L-Cysteine Against Cisplatin-Induced Oxidative Stress-Mediated Reproductive Damage
Abstract
1. Introduction
2. Materials and Methods
2.1. Chemicals, Reagents, and Antibodies
2.2. Experimental Cell Model
2.3. Cell Viability Analysis
2.4. Testosterone Evaluation in the Culture Medium
2.5. 2,2-Diphenyl-1-Picrylhydrazyl (DPPH) Assay
2.6. Reactive Oxygen Species Measurement
2.7. Experimental Animal Model
2.8. Hematoxylin and Eosin (H&E) Staining
2.9. Sperm Analysis
2.10. Hormonal and Biochemical Estimations
2.11. Western Blot Analysis
2.12. Statistical Analysis
3. Results
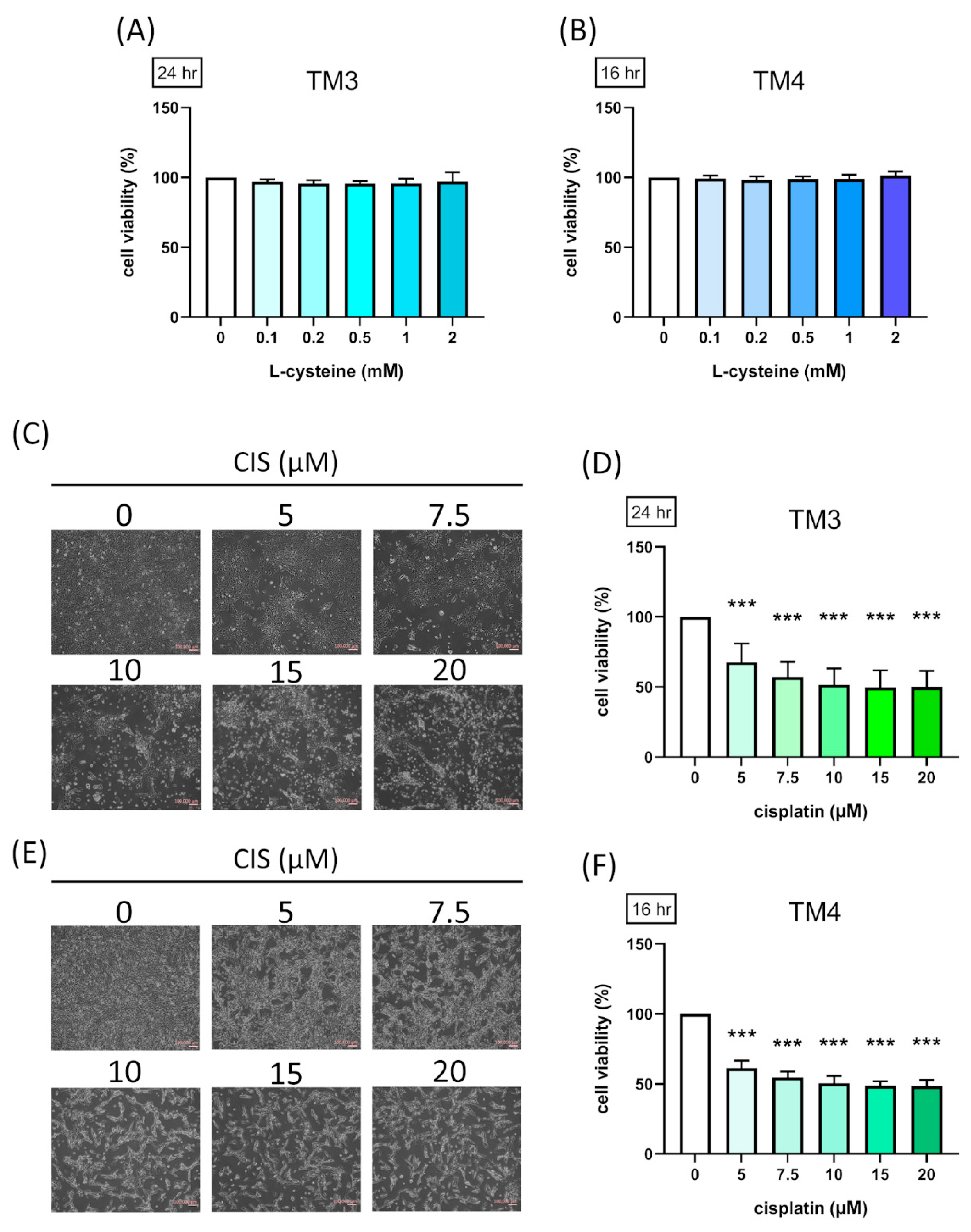
3.1. Effect of L-Cysteine and Cisplatin on TM3 and TM4 Cell Viability
3.2. L-Cysteine Attenuates Cisplatin-Induced Reduction in TM3 and TM4 Cell Viability
3.3. Antioxidative Ability of L-Cysteine Suppresses Reactive Oxygen Species Production in Cisplatin-Induced TM3 and TM4 Cells
3.4. L-Cysteine Attenuates Apoptosis in Cisplatin-Induced TM3 and TM4 Cells
3.5. L-Cysteine Reduces Inflammatory Responses in Cisplatin-Induced TM3 Cells
3.6. L-Cysteine Restored Blood–Testis Barrier Functional Protein Expression in Cisplatin-Induced TM4 Cells
3.7. Effect of L-Cysteine on Cisplatin-Induced Testicular Toxicity in In Vivo Study
3.8. Effects of L-Cysteine on Testis, Liver, Kidney, and Heart Functional Biochemical Indicators in Cisplatin-Induced Male Rats
3.9. L-Cysteine Recovers Testicular Histopathology in Cisplatin-Induced Male Rats
3.10. L-Cysteine Ameliorates Sperm Morphology and Viability in Cisplatin-Induced Male Rats
4. Discussion
5. Conclusions
Author Contributions
Funding
Institutional Review Board Statement
Informed Consent Statement
Data Availability Statement
Conflicts of Interest
References
- Zegers-Hochschild, F.; Adamson, G.D.; de Mouzon, J.; Ishihara, O.; Mansour, R.; Nygren, K.; Sullivan, E.; Vanderpoel, S. International Committee for Monitoring Assisted Reproductive Technology (ICMART) and the World Health Organization (WHO) revised glossary of ART terminology, 2009. Fertil. Steril. 2009, 92, 1520–1524. [Google Scholar] [CrossRef] [PubMed]
- Agarwal, A.; Mulgund, A.; Hamada, A.; Chyatte, M.R. A unique view on male infertility around the globe. Reprod. Biol. Endocrinol. 2015, 13, 37. [Google Scholar] [CrossRef]
- Jungwirth, A.; Giwercman, A.; Tournaye, H.; Diemer, T.; Kopa, Z.; Dohle, G.; Krausz, C. European Association of Urology guidelines on Male Infertility: The 2012 update. Eur. Urol. 2012, 62, 324–332. [Google Scholar] [CrossRef] [PubMed]
- Aitken, R.J.; Roman, S.D. Antioxidant systems and oxidative stress in the testes. Oxid. Med. Cell Longev. 2008, 1, 15–24. [Google Scholar] [CrossRef]
- Dasari, S.; Tchounwou, P.B. Cisplatin in cancer therapy: Molecular mechanisms of action. Eur. J. Pharmacol. 2014, 740, 364–378. [Google Scholar] [CrossRef] [PubMed]
- Reddy, K.P.; Madhu, P.; Reddy, P.S. Protective effects of resveratrol against cisplatin-induced testicular and epididymal toxicity in rats. Food Chem. Toxicol. 2016, 91, 65–72. [Google Scholar] [CrossRef]
- Salem, E.A.; Salem, N.A.; Maarouf, A.M.; Serefoglu, E.C.; Hellstrom, W.J. Selenium and lycopene attenuate cisplatin-induced testicular toxicity associated with oxidative stress in Wistar rats. Urology 2012, 79, 1184.e1–1184.e6. [Google Scholar] [CrossRef]
- Xu, B.; Xu, Y.; Ren, W.; Meng, S.; Hong, T.; Cao, Z.; Xiao, X.; Guo, X.; Yu, L.; Zhao, J.; et al. S-Methyl-L-cysteine targeting MsrA attenuates Ang II-induced oxidative stress and atrial remodeling via the p38 MAPK signaling pathway. Food Funct. 2024, 15, 9165–9175. [Google Scholar] [CrossRef]
- Adamczewska, D.; Słowikowska-Hilczer, J.; Walczak-Jędrzejowska, R. The Fate of Leydig Cells in Men with Spermatogenic Failure. Life 2022, 12, 570. [Google Scholar] [CrossRef]
- Darbandi, M.; Darbandi, S.; Agarwal, A.; Sengupta, P.; Durairajanayagam, D.; Henkel, R.; Sadeghi, M.R. Reactive oxygen species and male reproductive hormones. Reprod. Biol. Endocrinol. 2018, 16, 87. [Google Scholar] [CrossRef]
- Wang, Y.; Chen, F.; Ye, L.; Zirkin, B.; Chen, H. Steroidogenesis in Leydig cells: Effects of aging and environmental factors. Reproduction 2017, 154, r111–r122. [Google Scholar] [CrossRef] [PubMed]
- Tharmalingam, M.D.; Matilionyte, G.; Wallace, W.H.B.; Stukenborg, J.-B.; Jahnukainen, K.; Oliver, E.; Goriely, A.; Lane, S.; Guo, J.; Cairns, B.; et al. Cisplatin and carboplatin result in similar gonadotoxicity in immature human testis with implications for fertility preservation in childhood cancer. BMC Med. 2020, 18, 374. [Google Scholar] [CrossRef]
- Türk, G.; Ateşşahin, A.; Sönmez, M.; Ceribaşi, A.O.; Yüce, A. Improvement of cisplatin-induced injuries to sperm quality, the oxidant-antioxidant system, and the histologic structure of the rat testis by ellagic acid. Fertil. Steril. 2008, 89, 1474–1481. [Google Scholar] [CrossRef] [PubMed]
- Clemente Plaza, N.; Reig García-Galbis, M.; Martínez-Espinosa, R.M. Effects of the Usage of l-Cysteine (l-Cys) on Human Health. Molecules 2018, 23, 575. [Google Scholar] [CrossRef] [PubMed]
- Hashim, Y.; Ismail, I.; Jamal, P.; Othman, R.; Salleh, H. Production of Cysteine: Approaches, Challenges and Potential Solution. Int. J. Biotechnol. Wellness Ind. 2014, 3, 95–101. [Google Scholar] [CrossRef]
- Vasdev, S.; Singal, P.; Gill, V. The antihypertensive effect of cysteine. Int. J. Angiol. 2009, 18, 7–21. [Google Scholar] [CrossRef]
- Stipanuk, M.H. SULFUR AMINO ACID METABOLISM: Pathways for Production and Removal of Homocysteine and Cysteine. Annu. Rev. Nutr. 2004, 24, 539–577. [Google Scholar] [CrossRef]
- Zaman, M.; Zakariya, S.M.; Nusrat, S.; Chandel, T.I.; Meeran, S.M.; Ajmal, M.R.; Alam, P.; Wahiduzzaman; Khan, R.H. Cysteine as a potential anti-amyloidogenic agent with protective ability against amyloid induced cytotoxicity. Int. J. Biol. Macromol. 2017, 105, 556–565. [Google Scholar] [CrossRef]
- Salman, Z.K.; Refaat, R.; Selima, E.; El Sarha, A.; Ismail, M.A. The combined effect of metformin and L-cysteine on inflammation, oxidative stress and insulin resistance in streptozotocin-induced type 2 diabetes in rats. Eur. J. Pharmacol. 2013, 714, 448–455. [Google Scholar] [CrossRef]
- Abdel-Latif, R.; Fathy, M.; Anwar, H.A.; Naseem, M.; Dandekar, T.; Othman, E.M. Cisplatin-Induced Reproductive Toxicity and Oxidative Stress: Ameliorative Effect of Kinetin. Antioxidants 2022, 11, 863. [Google Scholar] [CrossRef]
- Dibal, N.; Garba, S.; Jacks, T. Morphological Assessment of Epididymal Sperm in Wistar Rats Using Different Histological Stains. Acta Vet. Eurasia 2020, 46, 132–136. [Google Scholar] [CrossRef]
- Kleshchev, M.; Osadchuk, A.; Osadchuk, L. Impaired semen quality, an increase of sperm morphological defects and DNA fragmentation associated with environmental pollution in urban population of young men from Western Siberia, Russia. PLoS ONE 2021, 16, e0258900. [Google Scholar] [CrossRef] [PubMed]
- Ramalingam, S.L.; Vellapandian, C.; Vetrivelan, V.R.; Sukumaran, E.S. Un-riped fruit pods of Prosopis cineraria (L.) Druce ameliorates Cisplatin therapy-induced partial testicular atrophy in male Wistar rats. J. Ethnopharmacol. 2020, 261, 113070. [Google Scholar] [CrossRef] [PubMed]
- Chiang, Y.F.; Huang, K.C.; Wang, K.L.; Huang, Y.J.; Chen, H.Y.; Ali, M.; Shieh, T.M.; Hsia, S.M. Protective Effects of an Oligo-Fucoidan-Based Formula against Osteoarthritis Development via iNOS and COX-2 Suppression following Monosodium Iodoacetate Injection. Mar. Drugs 2024, 22, 211. [Google Scholar] [CrossRef] [PubMed]
- Huang, K.C.; Chiang, Y.F.; Huang, T.C.; Chen, H.Y.; Lin, P.H.; Ali, M.; Hsia, S.M. Capsaicin alleviates cisplatin-induced muscle loss and atrophy in vitro and in vivo. J. Cachexia Sarcopenia Muscle 2023, 14, 182–197. [Google Scholar] [CrossRef]
- Aly, H.A.; Eid, B.G. Cisplatin induced testicular damage through mitochondria mediated apoptosis, inflammation and oxidative stress in rats: Impact of resveratrol. Endocr. J. 2020, 67, 969–980. [Google Scholar] [CrossRef]
- Cheng, C.Y.; Mruk, D.D. The blood-testis barrier and its implications for male contraception. Pharmacol. Rev. 2012, 64, 16–64. [Google Scholar] [CrossRef]
- Eid, A.H.; Abdelkader, N.F.; Abd El-Raouf, O.M.; Fawzy, H.M.; El-Denshary, E.S. Carvedilol alleviates testicular and spermatological damage induced by cisplatin in rats via modulation of oxidative stress and inflammation. Arch. Pharm. Res. 2016, 39, 1693–1702. [Google Scholar] [CrossRef]
- Fard, A.A.; Samadi, M.; Biabangard, A. Possible Protective Effects of Curcumin via Modulating of Androgen Receptor (AR) and Oct2 Gene Alterations in Cisplatin-Induced Testicular Toxicity in Rat. Endocr. Metab. Immune Disord. Drug Targets 2021, 21, 458–463. [Google Scholar] [CrossRef]
- Yadav, Y.C. Effect of cisplatin on pancreas and testies in Wistar rats: Biochemical parameters and histology. Heliyon 2019, 5, e02247. [Google Scholar] [CrossRef]
- Chen, L.; Deng, H.; Cui, H.; Fang, J.; Zuo, Z.; Deng, J.; Li, Y.; Wang, X.; Zhao, L. Inflammatory responses and inflammation-associated diseases in organs. Oncotarget 2018, 9, 7204–7218. [Google Scholar] [CrossRef]
- Milazzo, J.P.; Vaudreuil, L.; Cauliez, B.; Gruel, E.; Massé, L.; Mousset-Siméon, N.; Macé, B.; Rives, N. Comparison of conditions for cryopreservation of testicular tissue from immature mice. Hum. Reprod. 2008, 23, 17–28. [Google Scholar] [CrossRef] [PubMed]
- Leslie, S.W.; Siref, L.E.; Soon-Sutton, T.L.; Khan, M.A.B. Male Infertility. In StatPearls; StatPearls Publishing LLC.: Treasure Island, FL, USA, 2022. [Google Scholar]
- Ferrara, N.; Kerbel, R.S. Angiogenesis as a therapeutic target. Nature 2005, 438, 967–974. [Google Scholar] [CrossRef]
- Dohle, G.R. Male infertility in cancer patients: Review of the literature. Int. J. Urol. 2010, 17, 327–331. [Google Scholar] [CrossRef] [PubMed]
- Astolfi, L.; Ghiselli, S.; Guaran, V.; Chicca, M.; Simoni, E.; Olivetto, E.; Lelli, G.; Martini, A. Correlation of adverse effects of cisplatin administration in patients affected by solid tumours: A retrospective evaluation. Oncol. Rep. 2013, 29, 1285–1292. [Google Scholar] [CrossRef]
- Shibui, Y.; Sakai, R.; Manabe, Y.; Masuyama, T. Comparisons of l-cysteine and d-cysteine toxicity in 4-week repeated-dose toxicity studies of rats receiving daily oral administration. J. Toxicol. Pathol. 2017, 30, 217–229. [Google Scholar] [CrossRef]
- Nair, A.B.; Jacob, S. A simple practice guide for dose conversion between animals and human. J. Basic. Clin. Pharm. 2016, 7, 27–31. [Google Scholar] [CrossRef]
- Damia, G.; D’Incalci, M. Mechanisms of resistance to alkylating agents. Cytotechnology 1998, 27, 165–173. [Google Scholar] [CrossRef] [PubMed]
- Asadi, N.; Bahmani, M.; Kheradmand, A.; Rafieian-Kopaei, M. The Impact of Oxidative Stress on Testicular Function and the Role of Antioxidants in Improving it: A Review. J. Clin. Diagn. Res. 2017, 11, ie01–ie05. [Google Scholar] [CrossRef]
- García, M.M.; Acquier, A.; Suarez, G.; Gomez, N.V.; Gorostizaga, A.; Mendez, C.F.; Paz, C. Cisplatin inhibits testosterone synthesis by a mechanism that includes the action of reactive oxygen species (ROS) at the level of P450scc. Chem. Biol. Interact. 2012, 199, 185–191. [Google Scholar] [CrossRef]
- Hafezi, H.; Vahdati, A.; Forouzanfar, M.; Shariatic, M. Ameliorate effects of resveratrol and l-carnitine on the testicular tissue and sex hormones level in busulfan induced azoospermia rats. Theriogenology 2022, 191, 47–53. [Google Scholar] [CrossRef] [PubMed]
- Adewoyin, M.; Ibrahim, M.; Roszaman, R.; Isa, M.L.M.; Alewi, N.A.M.; Rafa, A.A.A.; Anuar, M.N.N. Male Infertility: The Effect of Natural Antioxidants and Phytocompounds on Seminal Oxidative Stress. Diseases 2017, 5, 9. [Google Scholar] [CrossRef] [PubMed]
- Pal, P.; De, A.; Roychowdhury, T.; Mukhopadhyay, P.K. Vitamin C and E supplementation can ameliorate NaF mediated testicular and spermatozoal DNA damages in adult Wistar rats. Biomarkers 2022, 27, 361–374. [Google Scholar] [CrossRef] [PubMed]
- Rauf, N.; Nawaz, A.; Ullah, H.; Ullah, R.; Nabi, G.; Ullah, A.; Wahab, F.; Jahan, S.; Fu, J. Therapeutic effects of chitosan-embedded vitamin C, E nanoparticles against cisplatin-induced gametogenic and androgenic toxicity in adult male rats. Environ. Sci. Pollut. Res. Int. 2021, 28, 56319–56332. [Google Scholar] [CrossRef]
- Yang, C.X.; Yang, Y.W.; Mou, Q.; Chen, L.; Wang, C.; Du, Z.Q. Proteomic changes induced by ascorbic acid treatment on porcine immature Sertoli cells. Theriogenology 2022, 188, 13–21. [Google Scholar] [CrossRef]
- Babaei, A.; Asadpour, R.; Mansouri, K.; Sabrivand, A.; Kazemi-Darabadi, S. Lycopene improves testicular damage and sperm quality in experimentally induced varicocele: Relationship with apoptosis, hypoxia, and hyperthermia. Food Sci. Nutr. 2022, 10, 1469–1480. [Google Scholar] [CrossRef]
- Cao, L.; Zhao, J.; Ma, L.; Chen, J.; Xu, J.; Rahman, S.U.; Feng, S.; Li, Y.; Wu, J.; Wang, X. Lycopene attenuates zearalenone-induced oxidative damage of piglet sertoli cells through the nuclear factor erythroid-2 related factor 2 signaling pathway. Ecotoxicol. Environ. Saf. 2021, 225, 112737. [Google Scholar] [CrossRef] [PubMed]
- Mohammadzadeh, S.; Kiani, A.; Amiri, M. Lycopene modulates hepatic toxicity and testis injury induced by etoposide in male rats. F S Sci. 2022, 4, 30–35. [Google Scholar] [CrossRef]
- Kumar, J.; Haldar, C.; Verma, R. Melatonin Ameliorates LPS-Induced Testicular Nitro-oxidative Stress (iNOS/TNFα) and Inflammation (NF-kB/COX-2) via Modulation of SIRT-1. Reprod. Sci. 2021, 28, 3417–3430. [Google Scholar] [CrossRef]
- Moradi, M.; Goodarzi, N.; Faramarzi, A.; Cheraghi, H.; Hashemian, A.H.; Jalili, C. Melatonin protects rats testes against bleomycin, etoposide, and cisplatin-induced toxicity via mitigating nitro-oxidative stress and apoptosis. Biomed. Pharmacother. 2021, 138, 111481. [Google Scholar] [CrossRef]
- Mirzaei, S.; Gholami, M.H.; Zabolian, A.; Saleki, H.; Bagherian, M.; Torabi, S.M.; Sharifzadeh, S.O.; Hushmandi, K.; Fives, K.R.; Khan, H.; et al. Resveratrol Augments Doxorubicin and Cisplatin Chemotherapy: A Novel Therapeutic Strategy. Curr. Mol. Pharmacol. 2022, 16, 280–306. [Google Scholar] [CrossRef]
- Wang, P.; Lin, M.; Chen, C.; Lv, Z.M. Autophagy modulation in resveratrol protective effects on steroidogenesis in high-fat diet-fed mice and H(2)O(2)-challenged TM3 cells. Mol. Biol. Rep. 2022, 49, 2973–2983. [Google Scholar] [CrossRef]
- Atkuri, K.R.; Mantovani, J.J.; Herzenberg, L.A.; Herzenberg, L.A. N-Acetylcysteine—A safe antidote for cysteine/glutathione deficiency. Curr. Opin. Pharmacol. 2007, 7, 355–359. [Google Scholar] [CrossRef]
- Xu, X.; Ma, C.; Wu, H.; Ma, Y.; Liu, Z.; Zhong, P.; Jin, C.; Ning, W.; Wu, X.; Zhang, Y.; et al. Fructose Induces Pulmonary Fibrotic Phenotype Through Promoting Epithelial-Mesenchymal Transition Mediated by ROS-Activated Latent TGF-β1. Front. Nutr. 2022, 9, 850689. [Google Scholar] [CrossRef] [PubMed]
- Chen, H.; Ma, N.; Song, X.; Wei, G.; Zhang, H.; Liu, J.; Shen, X.; Zhuge, X.; Chang, G. Protective Effects of N-Acetylcysteine on Lipopolysaccharide-Induced Respiratory Inflammation and Oxidative Stress. Antioxidants 2022, 11, 879. [Google Scholar] [CrossRef] [PubMed]
- Wang, F.; Liu, S.; Shen, Y.; Zhuang, R.; Xi, J.; Fang, H.; Pan, X.; Sun, J.; Cai, Z. Protective effects of N-acetylcysteine on cisplatin-induced oxidative stress and DNA damage in HepG2 cells. Exp. Ther. Med. 2014, 8, 1939–1945. [Google Scholar] [CrossRef]
- Wang, W.; Chen, E.; Ding, X.; Lu, P.; Chen, J.; Ma, P.; Lu, L. N-acetylcysteine protect inner hair cells from cisplatin by alleviated celluar oxidative stress and apoptosis. Toxicol. Vitr. 2022, 81, 105354. [Google Scholar] [CrossRef]
- Florea, A.M.; Büsselberg, D. Cisplatin as an anti-tumor drug: Cellular mechanisms of activity, drug resistance and induced side effects. Cancers 2011, 3, 1351–1371. [Google Scholar] [CrossRef]
- Cory, S.; Adams, J.M. The Bcl2 family: Regulators of the cellular life-or-death switch. Nat. Rev. Cancer 2002, 2, 647–656. [Google Scholar] [CrossRef]
- Janumyan, Y.; Cui, Q.; Yan, L.; Sansam, C.G.; Valentin, M.; Yang, E. G0 function of BCL2 and BCL-xL requires BAX, BAK, and p27 phosphorylation by Mirk, revealing a novel role of BAX and BAK in quiescence regulation. J. Biol. Chem. 2008, 283, 34108–34120. [Google Scholar] [CrossRef]
- Elsayed, A.; Elkomy, A.; Alkafafy, M.; Elkammar, R.; El-Shafey, A.; Soliman, A.; Aboubakr, M. Testicular toxicity of cisplatin in rats: Ameliorative effect of lycopene and N-acetylcysteine. Environ. Sci. Pollut. Res. Int. 2022, 29, 24077–24084. [Google Scholar] [CrossRef]
- Checa, J.; Aran, J.M. Reactive Oxygen Species: Drivers of Physiological and Pathological Processes. J. Inflamm. Res. 2020, 13, 1057–1073. [Google Scholar] [CrossRef] [PubMed]
- Mittal, M.; Siddiqui, M.R.; Tran, K.; Reddy, S.P.; Malik, A.B. Reactive oxygen species in inflammation and tissue injury. Antioxid. Redox Signal 2014, 20, 1126–1167. [Google Scholar] [CrossRef]
- Domingo, I.K.; Latif, A.; Bhavsar, A.P. Pro-Inflammatory Signalling PRRopels Cisplatin-Induced Toxicity. Int. J. Mol. Sci. 2022, 23, 7227. [Google Scholar] [CrossRef] [PubMed]
- Almeer, R.S.; Abdel Moneim, A.E. Evaluation of the Protective Effect of Olive Leaf Extract on Cisplatin-Induced Testicular Damage in Rats. Oxid. Med. Cell Longev. 2018, 2018, 8487248. [Google Scholar] [CrossRef] [PubMed]
- Nna, V.U.; Ujah, G.A.; Suleiman, J.B.; Mohamed, M.; Nwokocha, C.; Akpan, T.J.; Ekuma, H.C.; Fubara, V.V.; Kekung-Asu, C.B.; Osim, E.E. Tert-butylhydroquinone preserve testicular steroidogenesis and spermatogenesis in cisplatin-intoxicated rats by targeting oxidative stress, inflammation and apoptosis. Toxicology 2020, 441, 152528. [Google Scholar] [CrossRef] [PubMed]
- Yuan, L.; Yang, J.; Li, Y.; Yuan, L.; Liu, F.; Yuan, Y.; Tang, X. Matrine alleviates cisplatin-induced acute kidney injury by inhibiting mitochondrial dysfunction and inflammation via SIRT3/OPA1 pathway. J. Cell Mol. Med. 2022, 26, 3702–3715. [Google Scholar] [CrossRef]
- Fiorini, C.; Tilloy-Ellul, A.; Chevalier, S.; Charuel, C.; Pointis, G. Sertoli cell junctional proteins as early targets for different classes of reproductive toxicants. Reprod. Toxicol. 2004, 18, 413–421. [Google Scholar] [CrossRef]
- Hong, X.; Wang, Q.; Yang, Y.; Zheng, S.; Tong, X.; Zhang, S.; Tao, L.; Harris, A.L. Gap junctions propagate opposite effects in normal and tumor testicular cells in response to cisplatin. Cancer Lett. 2012, 317, 165–171. [Google Scholar] [CrossRef]
- Ahmed, E.A.; Omar, H.M.; Elghaffar, S.; Ragb, S.M.; Nasser, A.Y. The antioxidant activity of vitamin C, DPPD and L-cysteine against Cisplatin-induced testicular oxidative damage in rats. Food Chem. Toxicol. 2011, 49, 1115–1121. [Google Scholar] [CrossRef]
- Wang, T.E.; Lai, Y.H.; Yang, K.C.; Lin, S.J.; Chen, C.L.; Tsai, P.S. Counteracting Cisplatin-Induced Testicular Damages by Natural Polyphenol Constituent Honokiol. Antioxidants 2020, 9, 723. [Google Scholar] [CrossRef] [PubMed]
- Adelakun, S.A.; Ogunlade, B.; Iteire, K.A.; Adedotun, O.A. Ameliorating potential and fertility enhancing activities of nutritional dietary supplementation of D-Ribose-l-Cysteine in cisplatin induced oligoasthenoteratozoospermia and seminiferous epithelium degeneration in adult male Sprague-Dawley rats. Metabol. Open 2021, 12, 100128. [Google Scholar] [CrossRef] [PubMed]
- Nallella, K.P.; Sharma, R.K.; Aziz, N.; Agarwal, A. Significance of sperm characteristics in the evaluation of male infertility. Fertil. Steril. 2006, 85, 629–634. [Google Scholar] [CrossRef] [PubMed]










Disclaimer/Publisher’s Note: The statements, opinions and data contained in all publications are solely those of the individual author(s) and contributor(s) and not of MDPI and/or the editor(s). MDPI and/or the editor(s) disclaim responsibility for any injury to people or property resulting from any ideas, methods, instructions or products referred to in the content. |
© 2024 by the authors. Licensee MDPI, Basel, Switzerland. This article is an open access article distributed under the terms and conditions of the Creative Commons Attribution (CC BY) license (https://creativecommons.org/licenses/by/4.0/).
Share and Cite
Chiang, Y.-F.; Chen, Y.-T.; Huang, K.-C.; Hung, W.-L.; Chung, C.-P.; Shieh, T.-M.; Huang, Y.-J.; Ali, M.; Hsia, S.-M. Protective Effects of L-Cysteine Against Cisplatin-Induced Oxidative Stress-Mediated Reproductive Damage. Antioxidants 2024, 13, 1443. https://doi.org/10.3390/antiox13121443
Chiang Y-F, Chen Y-T, Huang K-C, Hung W-L, Chung C-P, Shieh T-M, Huang Y-J, Ali M, Hsia S-M. Protective Effects of L-Cysteine Against Cisplatin-Induced Oxidative Stress-Mediated Reproductive Damage. Antioxidants. 2024; 13(12):1443. https://doi.org/10.3390/antiox13121443
Chicago/Turabian StyleChiang, Yi-Fen, Yi-Tzu Chen, Ko-Chieh Huang, Wei-Lun Hung, Cheng-Pei Chung, Tzong-Ming Shieh, Yun-Ju Huang, Mohamed Ali, and Shih-Min Hsia. 2024. "Protective Effects of L-Cysteine Against Cisplatin-Induced Oxidative Stress-Mediated Reproductive Damage" Antioxidants 13, no. 12: 1443. https://doi.org/10.3390/antiox13121443
APA StyleChiang, Y.-F., Chen, Y.-T., Huang, K.-C., Hung, W.-L., Chung, C.-P., Shieh, T.-M., Huang, Y.-J., Ali, M., & Hsia, S.-M. (2024). Protective Effects of L-Cysteine Against Cisplatin-Induced Oxidative Stress-Mediated Reproductive Damage. Antioxidants, 13(12), 1443. https://doi.org/10.3390/antiox13121443

