Abstract
As an important mollusk in reef ecosystems, Tridacna squamosa forms pro-survival symbiotic relationships that hinge on an exquisite redox equilibrium between the host and the photosynthetic symbiont, zooxanthellae. The exact regulatory mechanisms thereof remain poorly understood. In this study, a novel Nfe2-like transcription factor in T. squamosa was identified and characterized with respect to its antioxidant and cytoprotective roles. Gene structure and phylogenetic analysis reveal that T. squamosa possesses a single transcription factor TsNfe2l in contrast to mammalian Nfe2l1 (Nrf1) and Nfe2l2 (Nrf2), belonging to protein members of the bZIP-NFE2 subfamily and functionally resembling the mammalian Nfe2l1. A conserved bZIP domain permits its binding to the antioxidant response element (ARE) in vitro and in HEK293T cells. Further analyses such as promoter prediction suggest that TsNfe2l target genes engage mainly in the regulation of multiple enzymes involved in antioxidation and allied pathways. Notably, TsNfe2l transcriptionally upregulates carnosine synthase (TsATPGD), which subsequently produces L-carnosine abundantly to shield cells from oxidative damage. Moreover, the blockage of TsNfe2l nucleic acid binding reduced the expression of TsATPGD and L-carnosine content in the gill, resulting in elevated lipid peroxidation. Collectively, our findings establish novel molecular insight into TsNfe2l as a critical regulator of redox homeostasis in T. squamosa through carnosine synthesis.
1. Introduction
The giant clam Tridacnidae squamosa is a symbiotic bivalve species endemic to the Indo-Pacific. Like corals, the majority of its nutrients are supplied by photosynthetic zooxanthellae of the genus Symbiodinium [1,2,3], which is housed almost exclusively in the giant clam’s iridescent mantel. Disruption to this exquisite symbiotic link is mechanistically analogous to the pathophysiology seen in coral bleaching. T. squamosa is thus increasingly being recognized as an ecologically and biologically significant organism worthy of illuminating the intricate processes of symbiosis as well as ecologically relevant to marine biodiversity in the face of climate change.
A multitude of regulatory pathways are involved in Tridacnidae squamosa–zooxanthellae symbiosis, which sustains such processes as oxidation resistance, calcium deposition, nitrogen metabolism, and tissue development [4,5,6]. During photosynthesis, however, the symbiont zooxanthellae not only supply energy to the host but also create some collateral antioxidant demands. When extrinsic conditions for photosynthesis turn unfavorable, an impaired photosynthetic electron transport chain in zooxanthellae starts to produce excessive amounts of reactive oxygen species (ROS) [7]. Sustained accumulation ROS in host tissues destroys Tridacnidae squamosa’s antioxidant capacity, leading to organismal injury, bleaching, or eventual death. In particular, bleaching is a phenomenon wherein the zooxanthellae become abnormally rejected from the host, rendering clam tissues white and incapable of photosynthesis, as characterized by severe lipid peroxidation [6,8]. A critical gap remains as to how Tridacnidae squamosa successfully manages oxidative stress in marine habitats.
The internal homeostasis of nearly all forms of aerobic life requires antioxidant defense mechanisms to cope with extrinsic assaults [9,10]. In mammals, this pivotal function is governed by bZIP-NFE2 family member proteins and their binding target, the antioxidant response element (ARE) [9,11,12]. Within this diverse family, NFE2, Nfe2l1, Nfe2l2, and Nfe2l3 are known to regulate cellular responses conducive to homeostasis [13,14]. Mammalian Nfe2l1 and Nfe2l2 have been extensively studied for their prominent roles in antioxidant defense in the contexts of human health and disease, such as cancer, aging, and metabolic disorders [15,16,17]. As one facet of cellular oxidative stress, lipid peroxidation is commonly initiated by excessive ROS [18], reactive nitrogen species (RNS) [19], and other reactive metabolites disruptive to cellular redox balance, leading to the secondary generation of reactive lipid species (RLS) and harmful oxidation footprints such as malondialdehyde (MDA). Lipid peroxidation, in turn, promotes cellular dysfunction and cell death (notably ferroptosis) to set in motion aging pathologies [20] and other diseases [21]. Genes such as glutathione peroxidases (GPX) and glutathione S transferase (GST) are well-known targets of the bZIP-NFE2L protein family, which alleviate lipid peroxidation directly or indirectly [22]. This highlights the critical roles of bZIP-NFE2L family members in combating lipid peroxidation. Still, little is known about how these Nfe2l-related pathways are regulated or utilized in the contexts of cross-species symbiosis. The ability of T. squamosa to maintain redox homeostasis in the presence of heterologous photosynthetic cells suggests its potential for complex defense against lipid peroxidation, with bZIP-NFE2L family members being evidently implicated. However, there are few known studies about antioxidant defense mechanisms in such symbiotic marine organisms.
The roles of bZIP-NFE2L family members are clearly underexamined in the T. squamosa antioxidant response, especially in the context of lipid peroxidation, which warrants some devoted investigation. From an evolutionary perspective, the coordinated antioxidant responses in lower animals as natural reductionist models present unique opportunities to scrutinize gene structure and function, which may be masked by biological complexity in higher animals [23,24,25]. In this study, through a combinatorial approach of omics data analyses and molecular biology, we addressed this gap by cloning an Nfe2-like gene in T. squamosa and advanced a detailed illustration of its cytoprotective function against lipid peroxidation mediated by a downstream effector gene, carnosine synthase (TsATPGD). The findings thus presented should aid the construction of a theoretical framework for the systematic conservation and breeding of T. squamosa.
2. Materials and Methods
2.1. Experimental Animals and Samples Collection
Adult individuals of Tridacna squamosa were obtained from the giant clam breeding base of South China Sea Institute of Oceanology, Chinese Academy of Sciences in Sanya, Hainan Province, China. The animals were kept in an indoor aquarium with circulating artificial seawater, maintained at 27 °C under a dark–light cycle (12 h: 12 h). Following acclimation for two weeks, different tissues including hemolymph, outer mantle, inner mantle, muscle, foot, heart, and gills were collected from three individuals at 6 h of the light phase. Total RNA was then extracted by means of the Trizol reagent according to the manufacturer’s instructions. DNA was extracted from the outer mantle by using the HiPure Mollusc DNA kit (Magen, Guangzhou, China). The remaining gill tissue was divided into 5 portions of an equal weight for tissue culture. Both RNA and DNA were stored at −80 °C for later use. This study was conducted in accordance with the ethical regulations set forth by the Animal Care and Use Committee of Life Sciences, South China Sea Institute of the Chinese Academy of Sciences, Guangzhou, China.
2.2. Analysis of TsNfe2l Protein Sequence
Human Nfe2l1 (NP_003195.1), Nfe2l2 (NP_006155.2), and Nfe2l3 (NP_004280.5) protein sequences were used as query entries, while all protein sequences predicted from the T. squamosa genome were used as subject entries in BlastP analysis to obtain a TsNfe2l reference sequence ID. After nucleic acid and protein sequences were extracted by using TBtool, BlastN/P was run with the NCBI NR database to verify integrity. The same method was used for the identification of TsMafK (query sequence NP_002351.1).
All sequences of the phylogenetic trees were obtained from NCBI. MAFFT was used for sequence alignment. IQTree was used for phylogenetic tree construction. The MEME function of MEME Suite was used to find TsNfe2l proteins’ motifs [26]. Functional domains of TsATPGD and TsMafK were predicted by using NCBI’s Batch CD-Search. The results above were summarized using TBtool [27].
For the analysis of interspecific gene families, all genomic data, except for those of T. squamosa, were retrieved from NCBI. Gene family members were obtained from NCBI. The results were summarized accordingly by using TBtool v2.119.
2.3. Molecular Cloning of TsNfe2l and TsMafK
The primers used for the PCR amplification of ORF (open reading frame) of the two genes are as shown in Table 1. All primers used were commercially synthesized (Tianyi Huiyuan, Beijing, China). RNA (about 1 µg) prepared from the T. squamosa outer mantle was reverse-transcribed into cDNA by using a PrimeScriptTM 1st Strand cDNA Synthesis Kit (TaKaRa, Osaka, Japan). The cDNA was diluted to about 100 ng/µL and used as a template for PCR by using TaKaRa Ex Taq (TaKaRa, Osaka, Japan), with the following conditions according to the manufacturer’s protocol: 95 °C (3 min); 95 °C (15 s), 60 °C (15 s), and 72 °C (30 s to 3 min) for 35 cycles; and 72 °C (5 min). Amplification products were purified with a HiPure Gel Pure DNA Mini Kit (Magen, Guangzhou, China) and then stored at −20 °C until use.
Table 1.
The primers used in this study (Notation: the giant clam genome project has been deposited at the NCBI under the BioProject number PRJNA673920).
2.4. Electrophoretic Mobility Shift Assay (EMSA) on TsNfe2l Activation
The CDS (coding sequence) regions of TsNfe2lMBR (TsNfe2l multiple binding region) and TsMafK were inserted between the EcoRI and XhoI sites of the pGEX-4T-1 vector by using the MonCloneTM Single Assembly Cloning Mix (Monad, Hangzhou, China). The primers used are as shown in Table 1. On confirmation of construct validity by sequencing, the plasmid was then used to transform the E. coli competent strain BL3. The transformants were cultured to the exponential phase in LB (Luria-Bertani) broth at room temperature. Then, the culture temperature was swapped to 16 °C and followed by induction with IPTG (0.5 mM) for 16 h to produce recombinant GST fusion proteins. The harvested proteins were purified on an affinity chromatography column packed with GST SefinoseTM Resin (BBI Life Sciences, Shanghai, China), dialyzed, and stored at −80 °C until use.
The ARE probe was generated by PCR by using the pARE-Luc (Beyotime, Haimen, China) as a template, which was then purified following verification via agarose gel electrophoresis. The probe for the promoter core element (TsARE) of the TsNfe2l target gene (TsATPGD) was synthesized by annealing a single-stranded nucleic acid. The primers and single-stranded nucleic acid used are as shown in Table 1. The aforementioned probes contain two TsNfe2l binding sites.
EMSA was performed by using the Molecular Probes fluorescence-based EMSA kit (Invitrogen, Carlsbad, CA, USA), according to the manufacturer’s instructions. Images for the EMSA results were acquired by the ChemiScope 6000 (Clinx Science Instruments Shanghai, Shanghai, China).
2.5. Dual-Luciferase Reporter Assay
Coding sequences of the recombinant fusion protein hNfe2l2ΔMBR-TsNfe2lMBR (containing a.a. 1-466 of hNfe2l2 and a.a. 714-885 of TsNfe2l), the recombinant fusion protein TsNfe2lΔMBR-hNfe2l2MBR (containing a.a. 467–605 of hNfe2l2 and a.a. 1–713 of TsNfe2l), the recombinant fusion protein hNfe2l2Neh4 + 5-TsNfe2lMBR (containing a.a. 109–219 of hNfe2l2 and a.a. 714–885 of TsNfe2l), and TsNfe2l were inserted between EcoRI and XhoI sites of pcDNA3.1-V5-HIS-A by using MonCloneTM Single Assembly Cloning Mix (Monad, Beijing, China). The hNfe2l2 fragment (NM_006164.5 as an insert sequence; Vigene, Shanghai, China) of the fusion protein was amplified by using pENTER-hNfe2l2 as a template. A segment spanning the ninth upstream base of the core element and the transcription start site of the predicted promoters of TsATPGD was inserted between the Xhol and HindIII sites of pGL3-Basic by using the abovementioned kit. pRL-TK had previously been prepared in the laboratory, and pARE-Luc was procured as described above.
HEK293T cells were maintained in DMEM supplemented with 100 U/mL penicillin-streptomycin and 10% FBS at 37 °C and 5% CO2. Prior to the experiments, the cells were seeded into 48-well plates in the same culture medium. Polyethylenimine linear (FuShen, Shanghai, China) was used for transfection, following the manufacturer’s instructions. After 48 h of recovery, cells were transfected with 10 ng pRL-TK, 100 ng reporter plasmid, a certain amount of the coding plasmids, and pcDNA3.1-V5-His-A to make up a total amount of 510 ng plasmids per well.
After 48 h post-transfection, luminescence signals were detected by using the Dual-Luciferase® Reporter Assay System (Promega, Fitchburg, MA, USA) and Infinite M200 PRO (Tecan, Grödig, Austria) following the manufacturer’s instructions. Statistical analysis on all assay results was performed with GraphPad 8. For multiple groups of data, a one-way ANOVA test was performed, followed by intergroup comparisons. For two groups of data, an unpaired t-test was performed, with significant difference being determined at p < 0.05.
2.6. Real-Time qPCR
About 100 ng/µL cDNA from different tissues was used as templates to perform real-time qPCR by using the LightCycler® 480 II (Roche, Basel, Switzerland), according to methods for MonAmpTM SYBR® Green qPCR Mix (Monad, Wuhan, China). The same types of tissues collected from different individuals constituted a set of replicates. TsGAPDH was used as a reference gene. The target T. squamosa gene sequences in qPCR were identified from the genome using BlastN/P and extracted with TBtool. The primers used in the experiments are as shown in Table 1. Statistical analysis on gene expression was performed with GraphPad 8. Heatmaps were drawn by using TBtool, with the results being normalized according to the tissue types.
2.7. Prediction of TsNfe2l Target Genes
According to the T. squamosa genome, 2000 bp upstream of all T. squamosa mRNAs was assumed to be a promoter region and extracted by using TBtool. The motif prediction for the promoter region was performed with the FIMO function of the MEME Suite, by using hNfe2l2 binding site matrix data from JASPAR (MA0150.1) [28].
GO enrichment of the predicted target genes was performed by TBtool, based on the results from GO genome annotation. Correlation analysis was performed between TsNfe2l tissue expression and transcriptomic data of different tissues. Venn diagrams for predicted and related genes were drawn with R script v4.2.2 and volcano plots with TBtool v2.119.
2.8. Gill Tissue Culture
L-15 was used as the culture medium, which was prepared with sterile artificial seawater, supplemented with 100 U/mL penicillin-streptomycin, 100 µg/mL kanamycin, 2 µg/mL nystatin, 1% gentamicin, and 10% BSA. The abovementioned antibiotics were prepared as disinfectants in sterile artificial seawater, as previously described [29,30,31]. Isolated gill tissue (weighing about 100 mg on average) from each T. squamosa individual was dissected into 5 parts. After sterilization with disinfectants for 50 min, the tissue was placed in the culture medium (3 mL) in a 6-well plate, followed by incubation for about 48 h. Two groups were left untreated. Then, ML385 (Cas No.:846557-71-9, MedChemExpress, Monmouth Junction, NJ, USA), a specific inhibitor of Nfe2l2, was added to another two groups to a concentration of 5 µM, while L-carnosine was added to the remaining group to yield a final concentration of 50 µg/mL upon adding ML385. Subsequently, a sample from the untreated group and a sample from the group of ML385-treated gill tissues were taken to extract RNA by using Trizol and stored at −80 °C for later use. Each of the remaining three groups of tissues was homogenized with 1 mL ddH2O and centrifuged at 12,000× g for 10 min to separate the supernatant, while the filtrate was obtained after 3 kDa ultrafiltration.
2.9. Assays on Lipid Peroxidation and Carnosine Content
A lipid peroxidation MDA assay kit (Beyotime, Shanghai, China) was used to determine lipid peroxidation levels of the filtrate. The content of L-carnosine in the filtrate of the untreated group and ML385 group was detected by LC-ESI-MS. The detection conditions were as follows: chromatographic column: C18; liquid phase: A: 0.1% formic acid, (v/v) B: methanol; sample volume: 30 µL; column temperature: 25 °C; absorbance: 210 nm; program: 0 min, 98% A; 6 min, 98% A; 15 min, 40% A; 15.01 min, 98% A, 20 min, 98% A; 25.00 min, 98% A. The chromatographic peak area and concentration of L-carnosine standard products (BBI Life Sciences, Shanghai, China) were used to draw a standard curve, and the content of the L-carnosine in each gill tissue was calculated accordingly [32].
3. Results
3.1. Molecular Cloning and Evolutionary Analysis of TsNfe2l
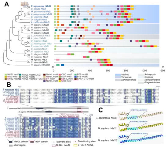
A TsNfe2l homolog was identified in T. squamosa through BLASTP searches using human NFE2L subfamily members (Nfe2l1, Nfe2l2, and Nfe2l3) as queries. The predicted TsNfe2l protein comprises 884 amino acids with an estimated molecular weight of 99.96 kDa and a theoretical isoelectric point of 4.98. Phylogenetic analysis placed TsNfe2l within the invertebrate NFE2L subfamily, distinct from the vertebrate lineage (Figure 1A, left), and a more detailed evolutionary tree with vertebrate Nfe2l1 and Nfe2l2 showed a similar topology (Figure S1), implying their ancient divergence.
Figure 1.
The evolutionary relationship and conserved motif of TsNfe2l and homologous proteins. (A). The ML cladogram and corresponding protein structure between TsNfe2l and animal homologous proteins of different phyla, as well as members of the human bZIP-NFE2L subfamily. Each square represents a motif, and the motif matrix is generated from the protein sequence in Supplementary Figure S1. TsNfe2l is shown in bold. The NCBI IDs of human NF-E2 and Nfe2l3 are NP_006154.1 and NP_004280.5, respectively, and other sequence IDs are shown in Supplementary Figure S1. (B). The sequence alignment results of the bZIP domain and the Neh2L domain of TsNfe2l with highly homologous proteins in other species. The DLG- and ETGE-conserved sequences in Neh2L were labeled with square boxes, and key DNA-binding residues in the bZIP domain were labeled with red spheres. (C). A comparison of the 3D structure of the bZIP domain DNA-binding regions between TsNfe2l and Nfe2l1.
TsNfe2l possesses an N-terminal Neh1-like domain, resembling Nfe2l1 rather than the typical Nfe2l2 structure (Figure 1A, right). Alignment of invertebrate TsNfe2l homologs with vertebrate Nfe2l1 displayed conserved Neh2L and bZIP domains with high sequence similarity, including a key motif (DLG and ETGE in Neh2L) essential for DNA binding (Figure 1B). Structural analysis of the bZIP domain showed similarity to human Nfe2l1 and Nfe2l2 (Figure 1C), suggesting conserved DNA-binding properties. Comparative genomic analysis indicated that TsNfe2l is unique to mollusks, with vertebrate genomes typically containing 2–4 NFE2L family members (Figure S2). Furthermore, the mollusk TsNfe2l homologs exhibit a higher number of exons (9–11 exons) and longer introns compared to their vertebrate counterparts (2–5 exons) (Figure S3), further supporting the independent evolution of Nfe2l after the divergence of the invertebrate–vertebrate NFE2L family.
3.2. TsNfe2l Is a Transcription Factor That Recognizes the Typical Sequences of ARE
To elucidate the transcriptional activity of TsNfe2l, we cloned and expressed TsMafK (Figure 2A), a putative heterodimerization partner of TsNfe2l [13,15,33]. Phylogenetic analysis confirmed TsMafK as a member of the Maf family, characterized by a conserved bZIP_Maf_small domain (Figure 2B). EMSA analysis demonstrated that both TsMafK and TsNfe2l-MBR (containing the TsNfe2l basic region-leucine zipper domain) could bind to the ARE probe, with enhanced binding being observed as the protein concentration increased (Figure 2C). To assess the transcriptional activity of TsNfe2l in vivo, we employed a dual-luciferase reporter assay using HEK293T cells due to the lack of bivalve cell lines [34]. While TsNfe2l and TsNfe2lΔMBR-hNfe2l2MBR failed to activate the ARE reporter, the fusion proteins hNfe2l2ΔMBR-TsNfe2lMBR and hNfe2l2Neh4 + 5-TsNfe2lMBR, containing the hNfe2l2 transactivation domain, exhibited robust transcriptional activation. These results indicate that the TsNfe2l DNA-binding domain can interact with the ARE but lacks an intrinsic transcriptional activation capacity (Figure 2D). It is noteworthy that TsNfe2lMBR and hNfe2l2 appeared to activate the ARE pathway in 293T cells without the need for the sMaf protein, which might be due to the presence of endogenous sMaf in the background of the 293T cells that facilitated binding. Further sMaf knockout experiments would help to clarify this.
Figure 2.
The EMSA and dual-luciferase validation of TsNfe2l on ARE-binding ability. (A). A schematic diagram of the fusion protein structure used for double-luciferase analysis and the binding of TsNfe2l and TsMafK to ARE after dimerization, in which the motif matrix ID corresponding to ARE is MA0150.1. (B). A schematic diagram of ML cladogram and respective domains between TsMafK and homologous proteins of different species. The sequence alignment shows the bZIP sMafK domain, in which the key DNA-binding residues are marked with red spheres and dimerization sites are marked with red diamonds. (C). EMSA verifies the binding ability of TsNfe2l to ARE. M refers to the nucleic acid marker, which contains bands corresponding to 2000 bp, 1000 bp, 750 bp, 500 bp, 250 bp, and 100 bp, respectively, from top to bottom. The probe length is 122bp, including two ARE sites. a. The migration bands of a double GST-TsMafK dimer ARE complex. b. The migration bands of a single GST-TsMafK dimer ARE complex. c. The migration bands of the double GST-TsNfe2lMBR-GST-TsMafK dimer ARE complex. d. The single GST-TsNfe2lMBR GST-TsMafK dimer ARE complex migration bands; a1, b1, c1, and d1 are the corresponding protein bands. (D). The TsNfe2l and dual-luciferase analysis results of each fusion protein. The result values were standardized with the mean of the transcription factor (plasmid 0 ng group), expressed as the mean ± S.D., where “*” indicates significant differences with other groups (p < 0.01, n = 4). Different letters indicate significant differences between groups (p < 0.01, n = 4).
3.3. Prediction and Validation of Downstream Genes of TsNfe2l
To identify potential TsNfe2l target genes, we predicted TsNfe2l binding sites within 2000 bp upstream of the T. squamosa gene start sites using a known Nfe2l2 binding motif. The overlapped genes with the predicted binding sites and the positively correlated expression with TsNfe2l were considered potential targets (Figure 3A). In total, 1308 genes with potential binding sites and 2231 genes that significantly positively correlated with TsNfe2l were identified, among which 131 genes intersected in the Tridacna genome (Figure 3B,D). Gene ontology (GO) enrichment analysis of these target genes revealed an overrepresentation of terms related to oxidoreductase activity and oxidation–reduction processes, consistent with the known functions of Nfe2l2. To validate potential target genes, we selected ten genes involved in cell homeostasis and oxidative stress resistance for further analysis. qPCR analysis demonstrated higher expression of these genes in gills compared to other tissues, suggesting a prominent role for the gills in antioxidant defense in T. squamosa (Figure 3E).
Figure 3.
The prediction of the downstream genes of TsNfe2l. (A). A flow chart of the prediction method. (B). Venn diagrams of the results of the two prediction methods. (C). The GO enrichment analysis results of FIMO prediction results, p < 0.05. MF: molecular function, BP: biological process, CC: cellular component. (D). A volcano map analysis of two prediction results. The x-axis r is the correlation coefficient of Pearson’s correlation analysis, and the dotted line indicates p = 0.05. The p value used in the y-axis comes from the p value corresponding to each gene in the FIMO analysis results. If a gene corresponds to multiple p values (multiple binding sites are predicted in the promoter), the minimum value is taken. (E). The tissue expression distribution of TsNfe2l, Keap1, TsMafK, and 10 downstream genes.
3.4. TsNfe2l Regulates Lipid Peroxidation Through TsATPGD
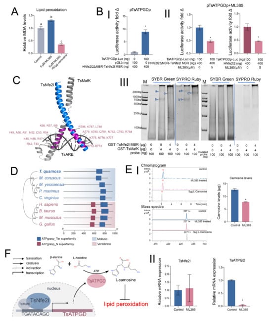
Interestingly, carnosine synthase (ATPGD), which can synthesize the potent antioxidant L-carnosine, has been identified in the TsNfe2l target gene set. To investigate the relationship between TsNfe2l and lipid peroxidation, we treated gill tissue with the Nfe2l2 inhibitor ML385. Increased lipid peroxidation levels and decreased L-carnosine content were observed following ML385 treatment (Figure 4A,E), suggesting a critical role of TsNfe2l in regulating antioxidant defense through TsATPGD.
Figure 4.
TsNfe2l inhibits lipid peroxidation by regulating TsATPGD expression. The bars of different colors in the histogram represent the different treatment groups for each experiment, with the treatment information for each group annotated on the horizontal axis. (A) The MDA level in gill tissue before and after ML385 treatment. The control group indicates that no treatment was performed. All values were standardized by the mean value of the control group, expressed as mean ± S.D. Different letters mean that the difference between the groups is significant (p < 0.01, n = 3). (B) The validation of the TsNfe2l binding ability to the core elements of the TsATPGD promoter. (I) A double-luciferase analysis of the activation ability of a TsNfe2lΔMBR-hNfe2l2MBR fusion protein to the reporter plasmid pTsATPGDp inserted with a TsATPGD promoter fragment. The data are standardized by the mean of the pGL3-basic group, expressed as mean ± S.D. An asterisk “*” indicates significant differences between groups (p < 0.01, n = 3). (II) A double-luciferase analysis of the effects of ML385 on TsNfe2lΔMBR-hNfe2l2MBR and hNfe2l2 on the activation of pTsATPGDp. The data are standardized by the mean of the ML385-untreated group, expressed as mean ± S.D. An asterisk “*” indicates a significant difference between the groups (p < 0.01, n = 3). (III) The EMSA results of the TsATPGD promoter core element (TsARE). The left figure shows the results of the normal probe (core sequence TGATACACG), and the right figure shows the results of the mutant probe (core sequence ACTTACAGC). M refers to the nucleic acid marker, which contains bands corresponding to 2000 bp, 1000 bp, 750 bp, 500 bp, 250 bp, and 100 bp, respectively, from top to bottom. The probe length is 59 bp, including two TsARE sites. a. A double GST-TsMafK dimer TsARE complex migration band. b. A single GST-TsMafK dimer TsARE complex migration band. c. A double GST-TsNfe2lMBR—GST-TsMafK dimer TsARE complex migration band. a1, b1, and c1 are the corresponding protein bands. (C) The 3D structure diagram of the TsNfe2l bZIP domain combined with TsARE. (D) An ML cladogram of TsATPGD and homologous proteins in mollusks and vertebrates and a schematic diagram of their domains. The sequences used for tree construction are Crassostrea virginica (XP_022325739.1), Pecten maximus (XP_033728500.1), Mizuhopecten yessoensis (XP_021350145.1), Mytilus coruscus (cac5423555.1), Homo sapiens (NP_001159694.1), Bos taurus (XP_024843397.1), Mus musculus (NP_598909.2), and Gallus gallus (NP_001166064.1). TsATPGD is shown in bold. (E) The effects of ML385 on TsATPGD expression and product synthesis in T. squamosa gill cells. (I) The changes in carnosine content in gill tissue before and after ML385 treatment. The figure on the left shows the LC-ESI-MS spectra of the untreated group, the treated group, and a 5 µg L-carnosine standard. A representative mass spectrum image was taken from the position, as indicated by the red arrow of chromatography. The right figure shows the change in carnosine content before and after treatment, calculated according to a standard curve and expressed as mean ± S.D. An asterisk “*” indicates a significant difference between the groups (p < 0.01, n = 3). (II) The expression of TsNfe2l and TsATPGD in gill cells before and after ML385 treatment. An asterisk “*” indicates that there is a significant difference between the groups (p < 0.01, n = 3). (F) A schematic diagram of TsNfe2l inhibiting lipid peroxidation by regulating TsATPGD expression.
Furthermore, dual-luciferase reporter assays demonstrated that TsNfe2l, in complex with TsMafK, activates the transcription of TsATPGD by binding to an ARE-like element in the TsATPGD promoter (Figure 4B). The EMSA assays confirmed the binding of TsNfe2l/TsMafK to the identified ARE motif (TGATACAGC), including the core element of the TsATPGD promoter. Meanwhile, the binding ability disappeared when the core element was mutated (ACTTACAGC, where the mutation site is underlined), even in the presence of TsMafK (Figure 4B). Phylogenetic analysis indicates that TsATPGD is a mollusk-specific carnosine synthase lacking the ATPgrasp_N domain found in vertebrate homologs (Figure 4D). After treatment with ML385 in gills, LC-MS analysis shows that carnosine content significantly decreased. Correspondingly, the expression of TsATPGD also significantly diminished, but the expression of TsNfe2l remained unaltered (Figure 4E). These findings demonstrate that TsNfe2l regulates lipid peroxidation by transcriptionally activating TsATPGD, leading to increased L-carnosine production and enhanced antioxidant capacity in T. squamosa gill tissue (Figure 4F).
4. Discussion
T. squamosa harbors symbiotic zooxanthellae, which contribute to its nutritional equilibrium while generating ROS as a byproduct of photosynthesis [6]. Suboptimal ROS generated during photosynthesis may negatively impact the redox equilibrium of the host. Interestingly, the host clam maintains redox homeostasis without apparent oxidative stress, suggesting efficient antioxidant defense mechanisms [35,36]. Our study identified TsNfe2l, a novel Nfe2l-like transcription factor, as a key regulator of this process. TsNfe2l expression was highest in the gill tissue, which is exposed to the external environment and likely experiences augmented oxidative stress. Moreover, growing evidence supports the notion that the initial assimilation of inorganic carbon (Ci), oxygen exchange, osmic regulation, and nutrient uptake also depend on the gill’s physiological activities [2,37,38,39]. Thus, oxygen consumption itself in various processes inevitably leads to some degree of unwanted ROS accumulation, and this Nfe2-like localization is consistent with the roles of Nfe2-like factors in keeping ROS homeostasis in the optimum against environmental stressors.
Comparative analysis reveals that TsNfe2l shares structural and functional similarities with mammalian Nfe2l1, including the presence of an N-terminal Neh1-like domain and a conserved bZIP domain [40]. However, TsNfe2l lacks the transcriptional activation domains found in Nfe2l1 and Nfe2l2, suggesting a distinct regulatory mechanism [40,41]. The absence of a Keap1-like protein in T. squamosa may also contribute to the differential regulation of TsNfe2l relative to its mammalian counterparts [15,17,40,42]. The bZIP domain, located at the C-terminus of bZIP-NFE2L family members, is highly conserved across species, including TsNfe2l. This conserved domain contains the DNA-binding motif, which is essential for recognizing ARE sequences [43]. Logically, the structural similarity of the bZIP domain between TsNfe2l and its mammalian counterparts likely enables TsNfe2l to bind to AREs with similar affinity and specificity. Moreover, the requirement for a Maf protein partner for efficient DNA-binding, a conserved feature of the bZIP-NFE2L family, is also maintained in TsNfe2l.
To identify potential target genes, we employed FIMO to predict TsNfe2l binding sites within 2000 bp upstream of the T. squamosa gene start sites. Gene ontology (GO) enrichment analysis of these predicted targets reveals TsNfe2l involvement in diverse biological processes, including neural regulation, development, and reproduction, in addition to the expected antioxidant functions [9,16,17]. This broad spectrum of potential target genes suggests that TsNfe2l may possess pleiotropic regulatory functions, similar to its mammalian counterparts Nfe2l1 and Nfe2l2 [44,45]. Nevertheless, motif-based prediction is not always accurate, especially in non-model unique bivalve species that lack substantial investigation. In conjunction with the expression correlation study, 131 predicted intersection genes were identified, and partial genes were functionally validated, supporting the successful finding of unknown transcriptional target genes by using our overlapping screening strategies. In particular, a couple of enzymes directly involved in antioxidant defense and cellular protection including carnosine synthase (TsATPGD), glutathione peroxidase (TsGPx), glutamine synthase (TsGS), NAD(P)H quinone oxidoreductase 1 (TsNQO1), acetaldehyde dehydrogenase (TsAD), and DNA synthase κ (TsDNApolκ) were identified, highlighting the essential role of Nfe2l in maintaining redox homeostasis across organisms from bivalves to humans [46,47,48]. Moreover, the genes TsHSP, TsTNFαIP3, TsFGF, and TsPXMP represent broader cellular functions such as stress response, inflammation, growth, and metabolism [49,50,51,52,53,54,55,56,57,58], strongly suggestive of TsNfe2l physiological importance in regulating a diverse set of target genes beyond its functions in antioxidant defense (Figure 3E).
Carnosine synthase (TsATPGD) catalyzes the synthesis of L-carnosine from β-alanine and L-histidine with the consumption of ATP [58,59]. L-carnosine and its analogs possess antioxidant properties and are found in mammalian muscle and nervous tissue, as well as in the adductor muscle of certain bivalves [59,60,61]. While the functional roles of carnosine synthase have been explored in mammals, its regulation in bivalves remains largely obscure. Our study reveals that TsNfe2l regulated TsATPGD’s transcription, which helps fill a major gap in the regulation of carnosine synthesis. Through the TsNfe2l-TsATPGD pathway, giant clams counteract the impact of lipid peroxidation by synthesizing L-carnosine, thereby maintaining redox equilibrium in the gill. Therefore, L-carnosine can not only augment the antioxidant properties of T. squamosa but also boost lipid metabolism and meat quality, thus improving growth parameters. Of note, under the condition of high-density and intensive culture, L-carnosine could effectively enhance immune function and the defense against certain diseases, which should improve breeding yields and promote the development of the marine product-based economy. In terms of application prospects, L-carnosine is envisioned to have strong potential for T. squamosa culture and other allied mariculture. However, it is worth noting that the inhibition of TsNfe2l did not completely reduce the content of L-carnosine (Figure 4E), suggesting that T. squamosa may possess other endogenous pathways controlling the synthesis of L-carnosine. A deepened understanding of T. squamosa and further investigating these pathways can help us explore the rational use of L-carnosine and unlock its potential.
In summary, TsNfe2l dictates antioxidant defense by activating the transcription of target genes. The identification of TsATPGD as a downstream target of TsNfe2l in this study has added some fresh mechanistic nuances to antioxidant defense strategies deployed in T. squamosa. The resultant elevation in L-carnosine production likely contributes to the host’s capacity to resolve oxidative stress. Therefore, the TsNfe2l-TsATPGD axis represents a novel facet of molecular mechanisms for maintaining the redox homeostasis necessary for photosymbiosis in this organism. In future, exploring the interactions between TsNfe2l and other antioxidant pathways would further advance our understanding of the redox regulatory networks in T. squamosa in ecologically relevant contexts such as coral reef bleaching. This work also provides insights into the practical protection of this rare and unique species and informs strategies for the artificial construction and restoration of certain island and reef ecosystems.
Supplementary Materials
The following supporting information can be downloaded at: https://www.mdpi.com/article/10.3390/antiox13111351/s1, Figure S1: Specific evolutionary relationship and conserved motif of TsNfe2l and homologous proteins.; Figure S2: Chromosome distribution of members of bZIP-NFE2L family in several mollusc species and vertebrates; Figure S3: Genetic structure of members of bZIP-NFE2L family in several mollusc species and vertebrates.
Author Contributions
Conceptualization, Z.Y. (Zhuo Yang) and Y.Z.; methodology, Z.Y. (Zhuo Yang), F.M. and Y.Z.; validation, Z.Y. (Zhuo Yang) and W.Y.; data curation, Z.Y. (Zhuo Yang) and N.-K.W.; writing—original draft preparation, Z.Y. (Zhuo Yang) and N.-K.W.; writing—review and editing, Z.Y. (Zhuo Yang), N.-K.W., S.W. and Y.Z.; visualization, Z.Y. (Zhuo Yang) and N.-K.W.; supervision, Z.Y. (Ziniu Yu) and Y.Z.; project administration, Z.Y. (Ziniu Yu) and Y.Z.; funding acquisition, Z.Y. (Ziniu Yu) and Y.Z. All authors have read and agreed to the published version of the manuscript.
Funding
This work has been graciously supported by grants from the National Science Foundation of China (42449303, 32073002, U22A20533, 22107045, 32471193); National Key Research and Development Program of China (2022YFD2400301); Young Elite Scientists Sponsorship Program by CAST 2023QNRC001; Science and Technology Program of Guangzhou, China (2024A04J6278, 2023A04J0096); Li Ka-Shing Foundation at Shantou University Medical College (510858044); Li Ka-Shing Foundation STU-GTIIT Joint-research Grant (2024LKSFG01); Chinese Academy of Medical Sciences and Peking Union Medical College, Shenzhen (E010221005); and Cooperation Fund of CHCAMS and SZCH (CFA202201006).
Institutional Review Board Statement
The project was conducted in accordance with the regulations established by the Animal Care and Use Committee of Life Sciences, South China Sea Institute of Chinese Academy of Sciences, Guangzhou, China. The animal ethical approval code is SCSIO-IACUC-2021-A0068.
Informed Consent Statement
Not applicable.
Data Availability Statement
The original contributions presented in this study are included in the article/Supplementary Materials. Further inquiries can be directed to the corresponding author(s).
Acknowledgments
We would like to acknowledge support for the LC-ESI-MS tests performed by the Instrument Center of the South China Sea Institute of Oceanology, Chinese Academy of Sciences, and for assistance from other members of the laboratory in various stages of this project. We appreciate Ziyuan Zhou for his assistance with the Nfe2 structure modeling.
Conflicts of Interest
The authors declare that there are no conflicts of interest.
Abbreviations
| CNC-bZIP | Cap’n’collar basic leucine zipper; |
| bZIP-NFE2L | Basic leucine zipper nuclear factor, erythroid-derived 2-like; |
| Nrf | Nuclear factor, erythroid 2 like; |
| BACH | Bric-a-brac domain and cap’n’collar homolog; |
| sMaf | Small musculoaponeurotic fibrosarcoma oncogene homolog; |
| Keap1 | Kelch-like ECH associated protein 1; |
| cDNA | Complementary deoxyribonucleic acid; |
| PCR | Polymerase chain reaction; |
| ORF | Open reading frame; |
| GAPDH | Glyceraldehyde-3-phosphate dehydrogenase; |
| qPCR | Quantitative real-time polymerase chain reaction; |
| EMSA | Electrophoretic mobility shift assay; |
| GO | Gene ontology; |
| MDA | Malondialdehyde; |
| LC-ESI-MS | Liquid chromatogram-electron spray ionization-mass spectrometer. |
References
- Leggat, W.; Rees, T.A.V.; Yellowlees, D. Meeting the photosynthetic demand for inorganic carbon in an alga-invertebrate association: Preferential use of CO2 by symbionts in the giant clam Tridacna gigas. Proc. R. Soc. B Biol. Sci. 2000, 267, 523–529. [Google Scholar] [CrossRef] [PubMed]
- Ip, Y.K.; Hiong, K.C.; Goh, E.J.K.; Boo, M.V.; Choo, C.Y.L.; Ching, B.; Wong, W.P.; Chew, S.F. The Whitish Inner Mantle of the Giant Clam, Tridacna squamosa, Expresses an Apical Plasma Membrane Ca2+-ATPase (PMCA) Which Displays Light-Dependent Gene and Protein Expressions. Front. Physiol. 2017, 8, 781. [Google Scholar] [CrossRef] [PubMed]
- Norton, J.H.; Shepherd, M.A.; Long, H.M.; Fitt, W.K. The Zooxanthellal tubular system in the giant clam. Biol. Bull. 1992, 183, 503–506. [Google Scholar] [CrossRef] [PubMed]
- Kurihara, T.; Yamada, H.; Inoue, K.; Iwai, K.; Hatta, M. Impediment to Symbiosis Establishment between Giant Clams and Symbiodinium Algae Due to Sterilization of Seawater. PLoS ONE 2013, 8, e61156. [Google Scholar] [CrossRef]
- Boo, M.V.; Hiong, K.C.; Goh, E.J.K.; Choo, C.Y.L.; Wong, W.P.; Chew, S.F.; Ip, Y.K. The ctenidium of the giant clam, Tridacna squamosa, expresses an ammonium transporter 1 that displays light-suppressed gene and protein expression and may be involved in ammonia excretion. J. Comp. Physiol. B Biochem. Syst. Environ. Physiol. 2018, 188, 765–777. [Google Scholar] [CrossRef]
- Hiong, K.C.; Koh, C.Z.Y.; Boo, M.V.; Choo, C.Y.L.; Wong, W.P.; Chew, S.F.; Ip, Y.K. The colorful mantle of the giant clam, Tridacna squamosa, expresses a light-dependent manganese superoxide dismutase to ameliorate oxidative stresses due to its symbiotic association with zooxanthellae. Coral Reefs 2018, 37, 1039–1051. [Google Scholar] [CrossRef]
- Roberty, S.; Fransolet, D.; Cardol, P.; Plumier, J.C.; Franck, F. Imbalance between oxygen photoreduction and antioxidant capacities in Symbiodinium cells exposed to combined heat and high light stress. Coral Reefs 2015, 34, 1063–1073. [Google Scholar] [CrossRef]
- Nielsen, D.A.; Petrou, K.; Gates, R.D. Coral bleaching from a single cell perspective. Isme J. 2018, 12, 1558–1567. [Google Scholar] [CrossRef]
- Raghunath, A.; Sundarraj, K.; Nagarajan, R.; Arfuso, F.; Bian, J.; Kumar, A.P.; Sethi, G.; Perumal, E. Antioxidant response elements: Discovery, classes, regulation and potential applications. Redox Biol. 2018, 17, 297–314. [Google Scholar] [CrossRef]
- Apel, K.; Hirt, H. Reactive oxygen species: Metabolism, oxidative stress, and signal transduction. Annu. Rev. Plant Biol. 2004, 55, 373–399. [Google Scholar] [CrossRef]
- Kwong, M.; Kan, Y.W.; Chan, J.Y. The CNC basic leucine zipper factor, Nrf1, is essential for cell survival in response to oxidative stress-inducing agents–Role for Nrf1 in gamma-gcs(L) and g(ss) expression in mouse fibroblasts. J. Biol. Chem. 1999, 274, 37491–37498. [Google Scholar] [CrossRef] [PubMed]
- Kansanen, E.; Kuosmanen, S.M.; Leinonen, H.; Levonen, A.-L. The Keap1-Nrf2 pathway: Mechanisms of activation and dysregulation in cancer. Redox Biol. 2013, 1, 45–49. [Google Scholar] [CrossRef] [PubMed]
- Lu, S.; Wang, J.; Chitsaz, F.; Derbyshire, M.K.; Geer, R.C.; Gonzales, N.R.; Gwadz, M.; Hurwitz, D.I.; Marchler, G.H.; Song, J.S.; et al. CDD/SPARCLE: The conserved domain database in 2020. Nucleic Acids Res. 2020, 48, D265–D268. [Google Scholar] [CrossRef] [PubMed]
- Andrews, N.C. The NF-E2 transcription factor. Int. J. Biochem. Cell Biol. 1998, 30, 429–432. [Google Scholar] [CrossRef] [PubMed]
- Ohtsuji, M.; Katsuoka, F.; Kobayashi, A.; Aburatani, H.; Hayes, J.D.; Yamamoto, M. Nrf1 and Nrf2 Play Distinct Roles in Activation of Antioxidant Response Element-dependent Genes. J. Biol. Chem. 2008, 283, 33554–33562. [Google Scholar] [CrossRef]
- Xiaoping, L.I.N.; Wen, L.I.; Huahao, S. Progress on antioxidant transcription factor-Nrf2. Chin. J. Pathophysiol. 2011, 27, 1234–1239. [Google Scholar]
- Yang, F.; Jia, M.; Dai, R.-Y.; Xiang, Y.-C. Progress on the Biological Functions of Transmembrane Factor Nrf1. Prog. Biochem. Biophys. 2020, 47, 582–594. [Google Scholar] [CrossRef]
- Hu, J.J.; Wong, N.-K.; Ye, S.; Chen, X.; Lu, M.-Y.; Zhao, A.Q.; Guo, Y.; Ma, A.C.-H.; Leung, A.Y.-H.; Shen, J.; et al. Fluorescent Probe HKSOX-1 for Imaging and Detection of Endogenous Superoxide in Live Cells and In Vivo. J. Am. Chem. Soc. 2015, 137, 6837–6843. [Google Scholar] [CrossRef]
- Peng, T.; Wong, N.-K.; Chen, X.; Chan, Y.-K.; Ho, D.H.-H.; Sun, Z.; Hu, J.J.; Shen, J.; El-Nezami, H.; Yang, D. Molecular Imaging of Peroxynitrite with HKGreen-4 in Live Cells and Tissues. J. Am. Chem. Soc. 2014, 136, 11728–11734. [Google Scholar] [CrossRef]
- Stockwell, B.R. Ferroptosis turns 10: Emerging mechanisms, physiological functions, and therapeutic applications. Cell 2022, 185, 2401–2421. [Google Scholar] [CrossRef]
- Che, Z.; Zhou, Z.; Li, S.-Q.; Gao, L.; Xiao, J.; Wong, N.-K. ROS/RNS as molecular signatures of chronic liver diseases. Trends Mol. Med. 2023, 29, 951–967. [Google Scholar] [CrossRef]
- Dodson, M.; Castro-Portuguez, R.; Zhang, D.D. NRF2 plays a critical role in mitigating lipid peroxidation and ferroptosis. Redox Biol. 2019, 23, 101107. [Google Scholar] [CrossRef] [PubMed]
- Hahn, M.E.; Timme-Laragy, A.R.; Karchner, S.I.; Stegeman, J.J. Nrf2 and Nrf2-related proteins in development and developmental toxicity: Insights from studies in zebrafish (Danio rerio). Free Radic. Biol. Med. 2015, 88, 275–289. [Google Scholar] [CrossRef] [PubMed]
- Wu, J.-L.; Liu, W.-X.; Wen, C.-G.; Qian, G.-M.; Hu, B.-Q.; Jian, S.-Q.; Yang, G.; Dong, J. Effect of microcystin on the expression of Nrf2 and its downstream antioxidant genes from Cristaria plicata. Aquat. Toxicol. 2020, 225, 105526. [Google Scholar] [CrossRef]
- Danielli, N.M.; Trevisan, R.; Mello, D.F.; Fischer, K.; Deconto, V.S.; Acosta, D.d.S.; Bianchini, A.; Dias Bainy, A.C.; Dafre, A.L. Upregulating Nrf2-dependent antioxidant defenses in Pacific oysters Crassostrea gigas: Investigating the Nrf2/Keapl pathway in bivalves. Comp. Biochem. Physiol. C-Toxicol. Pharmacol. 2017, 195, 16–26. [Google Scholar] [CrossRef]
- Bailey, T.L.; Johnson, J.; Grant, C.E.; Noble, W.S. The MEME Suite. Nucleic Acids Res. 2015, 43, W39–W49. [Google Scholar] [CrossRef]
- Chen, C.; Chen, H.; Zhang, Y.; Thomas, H.R.; Frank, M.H.; He, Y.; Xia, R. TBtools: An Integrative Toolkit Developed for Interactive Analyses of Big Biological Data. Mol. Plant 2020, 13, 1194–1202. [Google Scholar] [CrossRef]
- Grant, C.E.; Bailey, T.L.; Noble, W.S. FIMO: Scanning for occurrences of a given motif. Bioinformatics 2011, 27, 1017–1018. [Google Scholar] [CrossRef]
- Chan, Z.; Yong, Z.H.U.; Shui, X.U. Primary Culture Methods for Invertebrate Cells. Acta Zoonutrimenta Sin. 2011, 23, 203–209. [Google Scholar]
- Auzoux-Bordenave, S.; Fouchereau-Peron, M.; Helleouet, M.-N.; Doumenc, D. CGRP regulates the activity of mantle cells and hemocytes in abalone primary cell cultures (Haliotis tuberculata). J. Shellfish Res. 2007, 26, 887–894. [Google Scholar] [CrossRef]
- Gong, N.; Li, Q.; Huang, J.; Fang, Z.; Zhang, G.; Xie, L.; Zhang, R. Culture of outer epithelial cells from mantle tissue to study shell matrix protein secretion for biomineralization. Cell Tissue Res. 2008, 333, 493–501. [Google Scholar] [CrossRef] [PubMed]
- Mu-nan, H.A.N.; Xiao-hui, C.; Qi-ge, Q.I.; Xiao-ying, J.I.; Kai-shun, B.I. Determination of L-Carnosine and Its Related Substances by HPLC. Chin. Pharm. J. 2009, 44, 1111–1113. [Google Scholar]
- Maeda, K.; Ohno, T.; Igarashi, S.; Yoshimura, T.; Yamashiro, K.; Sakai, M. Aldehyde oxidase 1 gene is regulated by Nrf2 pathway. Gene 2012, 505, 374–378. [Google Scholar] [CrossRef] [PubMed]
- Wheeler, N.J.; Dinguirard, N.; Marquez, J.; Gonzalez, A.; Zamanian, M.; Yoshino, T.P.; Castillo, M.G. Sequence and structural variation in the genome of the Biomphalaria glabrata embryonic (Bge) cell line. Parasites Vectors 2018, 11, 496. [Google Scholar] [CrossRef] [PubMed]
- Tai, W.; Li, F.; Zhang, Z.; Li, C.; He, W.; Yin, D. Improved Antioxidative Efficacy of Turtles May be of Importance for Their Enhanced Longevity. Life Sci. Res. 2004, 8, 8–10. [Google Scholar]
- Nielsen, J.; Hedeholm, R.B.; Heinemeier, J.; Bushnell, P.G.; Christiansen, J.S.; Olsen, J.; Ramsey, C.B.; Brill, R.W.; Simon, M.; Steffensen, K.F.; et al. Eye lens radiocarbon reveals centuries of longevity in the Greenland shark (Somniosus microcephalus). Science 2016, 353, 702–704. [Google Scholar] [CrossRef]
- Ip, Y.K.; Hiong, K.C.; Lim, L.J.Y.; Choo, C.Y.L.; Boo, M.V.; Wong, W.P.; Neo, M.L.; Chew, S.F. Molecular characterization, light-dependent expression, and cellular localization of a host vacuolar-type H+-ATPase (VHA) subunit A in the giant clam, Tridacna squamosa, indicate the involvement of the host VHA in the uptake of inorganic carbon and its supply to the symbiotic zooxanthellae. Gene 2018, 659, 137–148. [Google Scholar] [CrossRef]
- Ip, Y.K.; Koh, C.Z.Y.; Hiong, K.C.; Choo, C.Y.L.; Boo, M.V.; Wong, W.P.; Neo, M.L.; Chew, S.F. Carbonic anhydrase 2-like in the giant clam, Tridacna squamosa: Characterization, localization, response to light, and possible role in the transport of inorganic carbon from the host to its symbionts. Physiol. Rep. 2017, 5, e13494. [Google Scholar] [CrossRef]
- Ip, Y.K.; Hiong, K.C.; Teng, J.H.Q.; Boo, M.V.; Choo, C.Y.L.; Wong, W.P.; Chew, S.F. The fluted giant clam (Tridacna squamosa) increases nitrate absorption and upregulates the expression of a homolog of SIALIN (H+:2NO(3)(-) cotransporter) in the ctenidium during light exposure. Coral Reefs 2020, 39, 451–465. [Google Scholar] [CrossRef]
- Bugno, M.; Daniel, M.; Chepelev, N.L.; Willmore, W.G. Changing gears in Nrf1 research, from mechanisms of regulation to its role in disease and prevention. Biochim. Et Biophys. Acta-Gene Regul. Mech. 2015, 1849, 1260–1276. [Google Scholar] [CrossRef]
- Zhang, Y.; Crouch, D.H.; Yamamoto, M.; Hayes, J.D. Negative regulation of the Nrf1 transcription factor by its N-terminal domain is independent of Keap1: Nrf1, but not Nrf2, is targeted to the endoplasmic reticulum. Biochem. J. 2006, 399, 373–385. [Google Scholar] [CrossRef] [PubMed]
- Husberg, C.; Murphy, P.; Martin, E.; Kolsto, A.B. Two domains of the human bZIP transcription factor TCF11 are necessary for transactivation. J. Biol. Chem. 2001, 276, 17641–17652. [Google Scholar] [CrossRef] [PubMed]
- Motohashi, H.; O’Connor, T.; Katsuoka, F.; Engel, J.D.; Yamamoto, M. Integration and diversity of the regulatory network composed of Maf and CNC families of transcription factors. Gene 2002, 294, 1–12. [Google Scholar] [CrossRef] [PubMed]
- Wu, Y.; Qian, J.; He, Y.; Li, X.; Gong, Y. Research progress in structure, function and expression regulation of transcription factor NRF3. Chin. J. Pathophysiol. 2021, 37, 1493–1498. [Google Scholar]
- Pepe, A.E.; Xiao, Q.; Zampetaki, A.; Zhang, Z.; Kobayashi, A.; Hu, Y.; Xu, Q. Crucial Role of Nrf3 in Smooth Muscle Cell Differentiation From Stem Cells. Circ. Res. 2010, 106, U870–U892. [Google Scholar] [CrossRef]
- Chen, N.; Hu, M.F.; Jiang, T.Y.; Xiao, P.; Duan, J.A. Insights into the molecular mechanisms, structure-activity relationships and application prospects of polysaccharides by regulating Nrf2-mediated antioxidant response. In Carbohydrate Polymers; Elsevier: Amsterdam, The Netherlands, 2024; p. 333. [Google Scholar] [CrossRef]
- Qi, P.Z.; Tang, Z.R. The Nrf2 molecule trigger antioxidant defense against acute benzo(a)pyrene exposure in the thick shell mussel Mytilus coruscus. In Aquatic Toxicology; Elsevier: Amsterdam, The Netherlands, 2020; p. 226. [Google Scholar] [CrossRef]
- Doonan, L.B.; Hartigan, A.; Okamura, B.; Long, P.F. Stress-Free Evolution: The Nrf-Coordinated Oxidative Stress Response in Early Diverging Metazoans. Integr. Comp. Biol. 2019, 59, 799–810. [Google Scholar] [CrossRef]
- Sutherland, M.; Shankaranarayanan, R.; Schewe, T.; Nigam, S. Evidence for the presence of phospholipid hydroperoxide glutathione peroxidase in human platelets: Implications for its involvement in the regulatory network of the 12-lipoxygenase pathway of arachidonic acid metabolism. Biochem. J. 2001, 353, 91–100. [Google Scholar] [CrossRef]
- Zhu, Z.; Fan, X.; Lv, Y.; Lin, Y.; Wu, D.; Zeng, W. Glutamine protects rabbit spermatozoa against oxidative stress via glutathione synthesis during cryopreservation. Reprod. Fertil. Dev. 2017, 29, 2183–2194. [Google Scholar] [CrossRef]
- Choi, H.; Tostes, R.C.; Webb, R.C. Mitochondrial aldehyde dehydrogenase prevents ROS-induced vascular contraction in angiotensin-II hypertensive mice. J. Am. Soc. Hypertens. 2011, 5, 154–160. [Google Scholar] [CrossRef]
- The-Vinh, T.; Shin, E.-J.; Jeong, J.H.; Lee, J.W.; Lee, Y.; Jang, C.-G.; Nah, S.-Y.; Lei, X.G.; Toriumi, K.; Yamada, K.; et al. Protective Potential of the Glutathione Peroxidase-1 Gene in Abnormal Behaviors Induced by Phencyclidine in Mice. Mol. Neurobiol. 2017, 54, 7042–7062. [Google Scholar] [CrossRef]
- Gerlach, V.L.; Feaver, W.J.; Fischhaber, P.L.; Friedberg, E.C. Purification and characterization of pol kappa, a DNA polymerase encoded by the human DINB1 gene. J. Biol. Chem. 2001, 276, 92–98. [Google Scholar] [CrossRef] [PubMed]
- Zhang, X.; Ibrahimi, O.A.; Olsen, S.K.; Umemori, H.; Mohammadi, M.; Ornitz, D.M. Receptor specificity of the fibroblast growth factor family–The complete mammalian FGF family. J. Biol. Chem. 2006, 281, 15694–15700. [Google Scholar] [CrossRef]
- YunWei, D.; ShuangLin, D.; TingTing, J.I. Research Advances in the Heat Shock Proteins in Aquatic Animals. J. Ocean Univ. China 2008, 38, 39–44. [Google Scholar]
- Gartner, J.; Brosius, U.; Obie, C.; Watkins, P.A.; Valle, D. Restoration of PEX2 peroxisome assembly defects by overexpression of PMP70. Eur. J. Cell Biol. 1998, 76, 237–245. [Google Scholar] [CrossRef] [PubMed]
- Song, H.Y.; Rothe, M.; Goeddel, D.V. The tumor necrosis factor-inducible zinc finger protein A20 interacts with TRAF1/TRAF2 and inhibits NF-kappa B activation. Proc. Natl. Acad. Sci. USA 1996, 93, 6721–6725. [Google Scholar] [CrossRef] [PubMed]
- Drozak, J.; Veiga-da-Cunha, M.; Vertommen, D.; Stroobant, V.; Van Schaftingen, E. Molecular Identification of Carnosine Synthase as ATP-grasp Domain-containing Protein 1 (ATPGD1). J. Biol. Chem. 2010, 285, 9346–9356. [Google Scholar] [CrossRef]
- Pan, C.; Wang, C.; Fan, M.; Zhang, X.; Yan, X.; Liao, Z. Quantification of Histidine-containing Dipeptide, and Expression Analysis of Carnosine Synthase /Carnosinase in Mytilus coruscus. Chin. J. Biochem. Mol. Biol. 2020, 36, 1321–1332. [Google Scholar]
- Wang, S.; Zhang, J.; Jiao, W.; Li, J.; Xun, X.; Sun, Y.; Guo, X.; Huan, P.; Dong, B.; Zhang, L.; et al. Scallop genome provides insights into evolution of bilaterian karyotype and development. Nat. Ecol. Evol. 2017, 1, 0120. [Google Scholar] [CrossRef]
- Zhang, G.; Fang, X.; Guo, X.; Li, L.; Luo, R.; Xu, F.; Yang, P.; Zhang, L.; Wang, X.; Qi, H.; et al. The oyster genome reveals stress adaptation and complexity of shell formation. Nature 2012, 490, 49–54. [Google Scholar] [CrossRef]
Disclaimer/Publisher’s Note: The statements, opinions and data contained in all publications are solely those of the individual author(s) and contributor(s) and not of MDPI and/or the editor(s). MDPI and/or the editor(s) disclaim responsibility for any injury to people or property resulting from any ideas, methods, instructions or products referred to in the content. |
© 2024 by the authors. Licensee MDPI, Basel, Switzerland. This article is an open access article distributed under the terms and conditions of the Creative Commons Attribution (CC BY) license (https://creativecommons.org/licenses/by/4.0/).



