Hyperbaric Oxygen Improves Cognitive Impairment Induced by Hypoxia via Upregulating the Expression of Oleic Acid and MBOAT2 of Mice
Abstract
1. Introduction
2. Materials and Methods
2.1. Animals and Treatment
2.2. Behavioral Tests
2.3. Nissl Staining and Immunofluorescence (IF)
2.4. Untargeted and Targeted Ultra-Performance Liquid Chromatography-Tandem Mass Spectrometry (UHPLC-MS) Analysis
2.5. Quantitative Real-Time Polymerase Chain Reaction (qRT-PCR) Analysis
2.6. Detection of Ferrous Ion Content (Fe2+), MDA and GSH Levels
2.7. Cell Culture and Cell Viability Assay
2.8. Western Blot Analysis
2.9. The Detection of Lipid Peroxidation in Cells
2.10. Statistical Analysis
3. Results
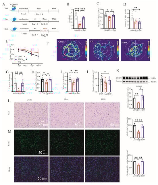
3.1. HBO Improved CI and Pathological Changes Induced by Hypoxia in Mice
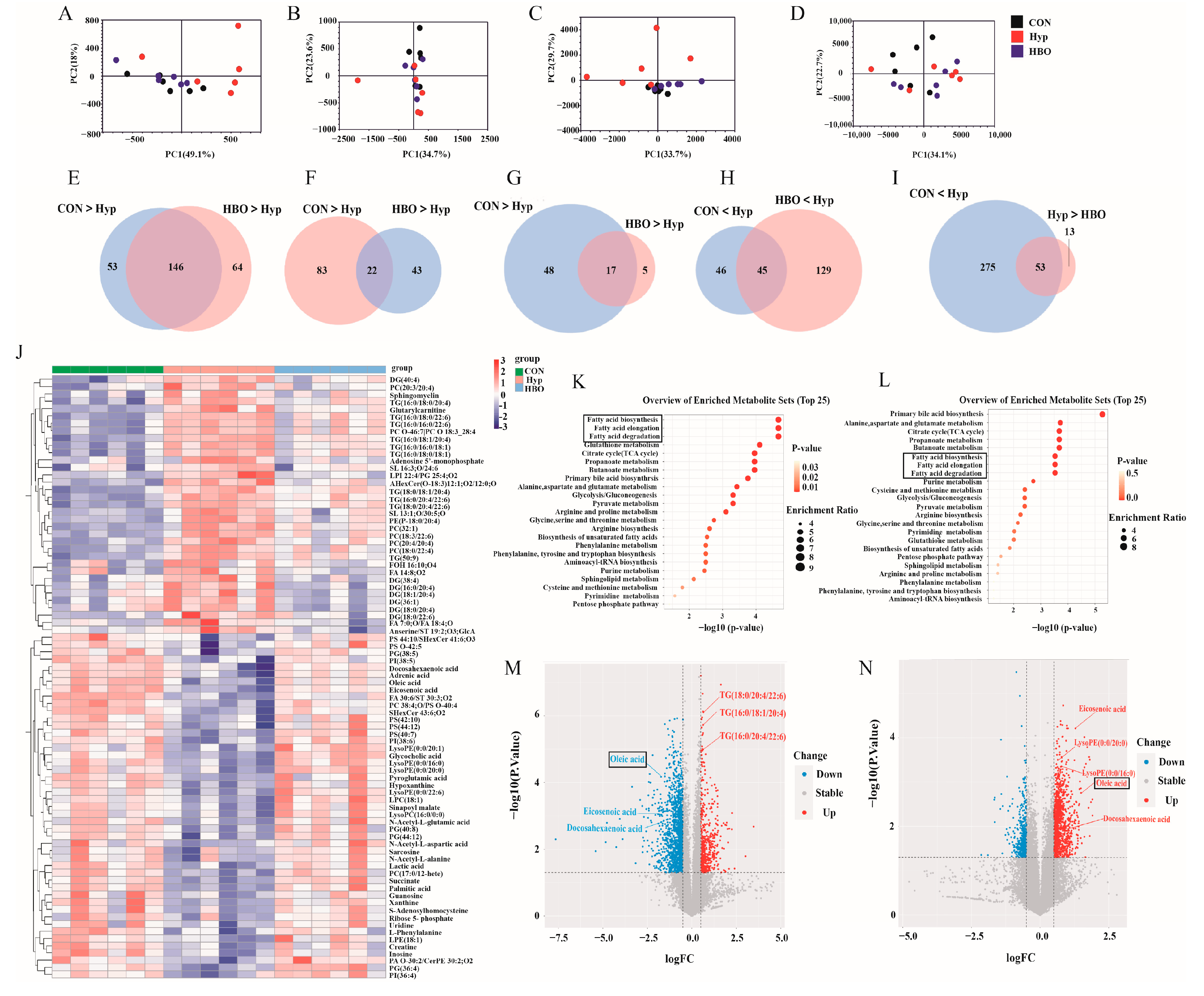
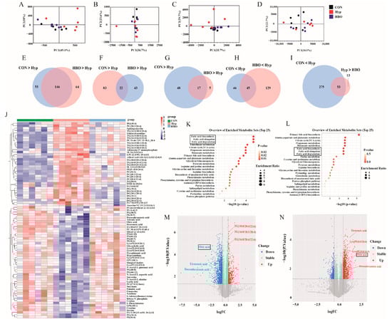
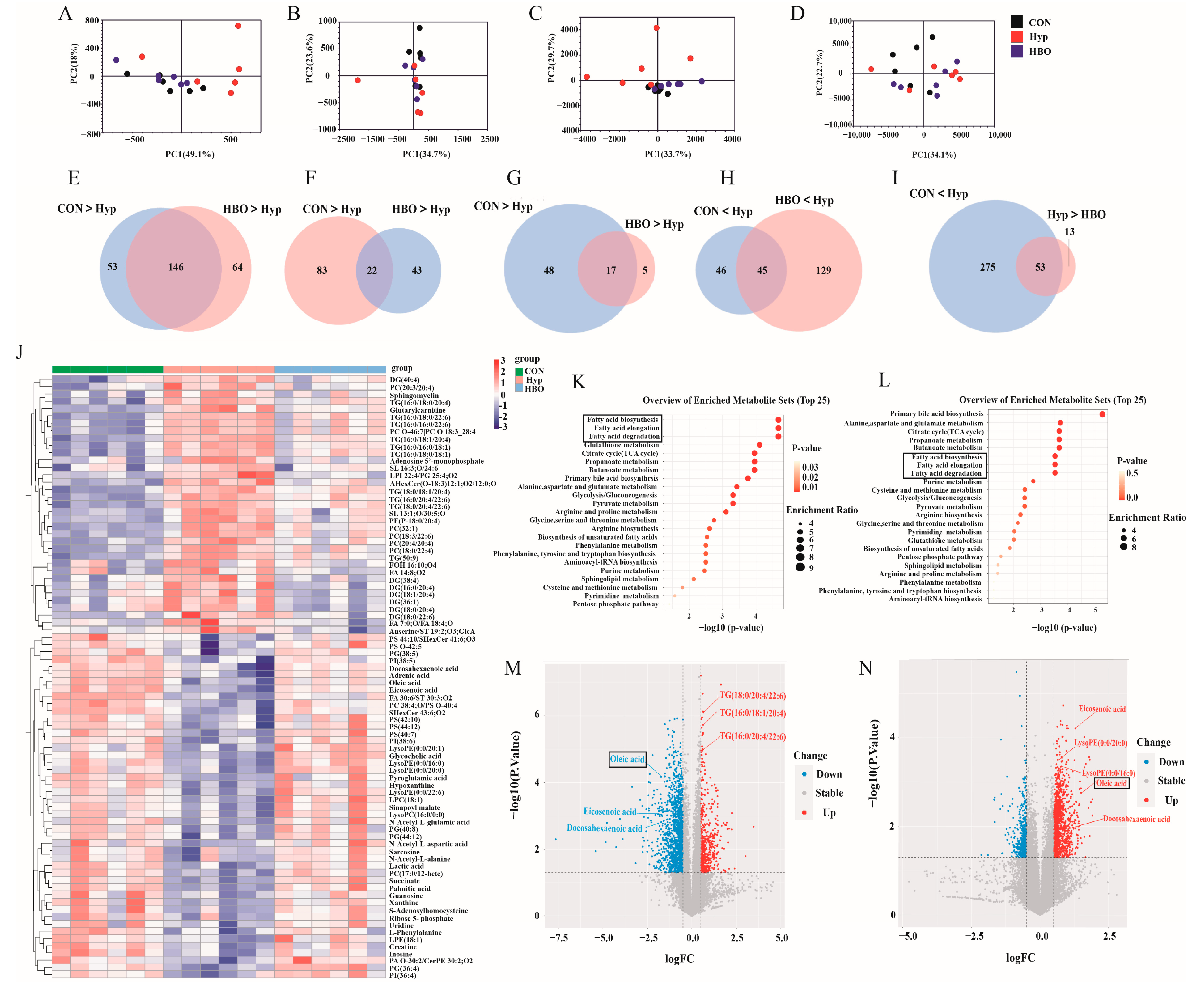
3.2. HBO Reversed Metabolic Disorders Induced by Hypoxia in Mice
3.3. HBO Reversed the Changes of OA and Membrane PLs Caused by Hypoxia in Mice

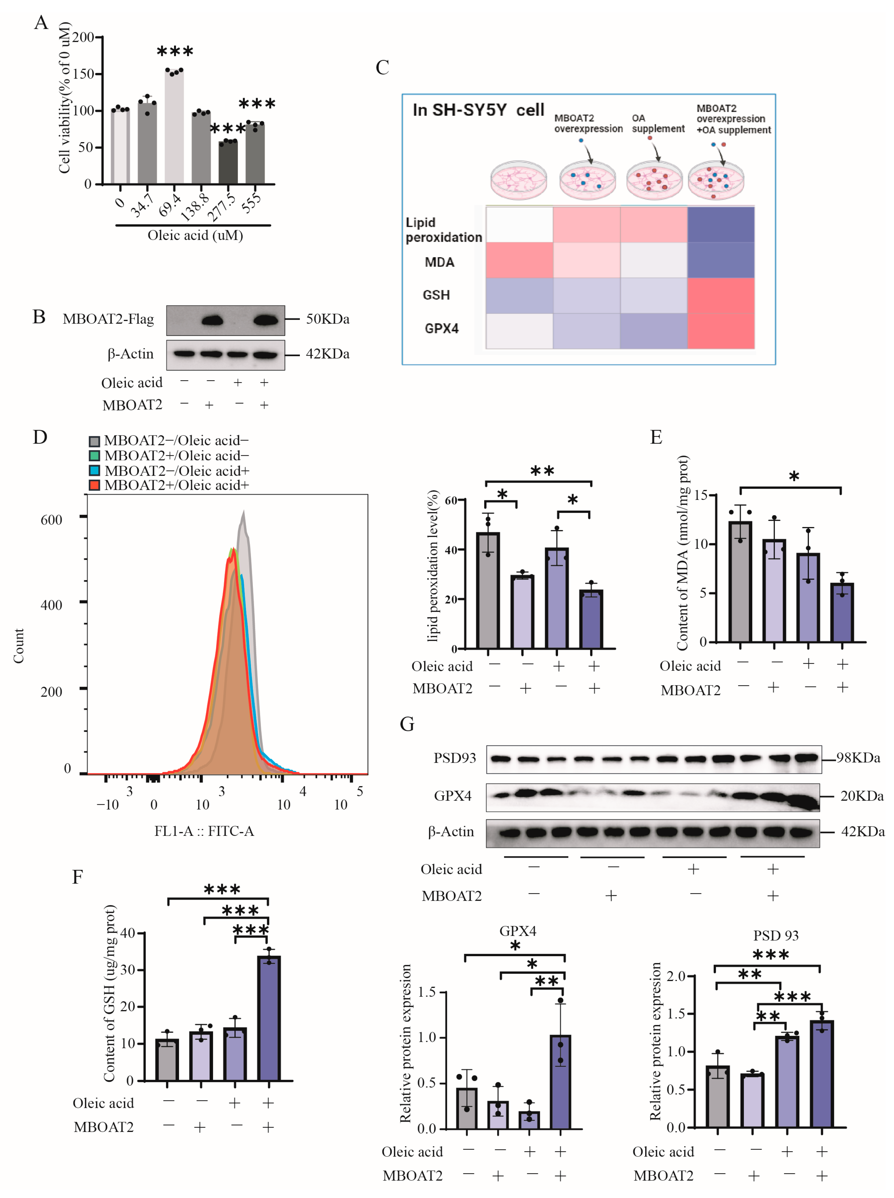
3.4. HBO Reversed the Descent of MBOAT2 Caused by Hypoxia in Mice
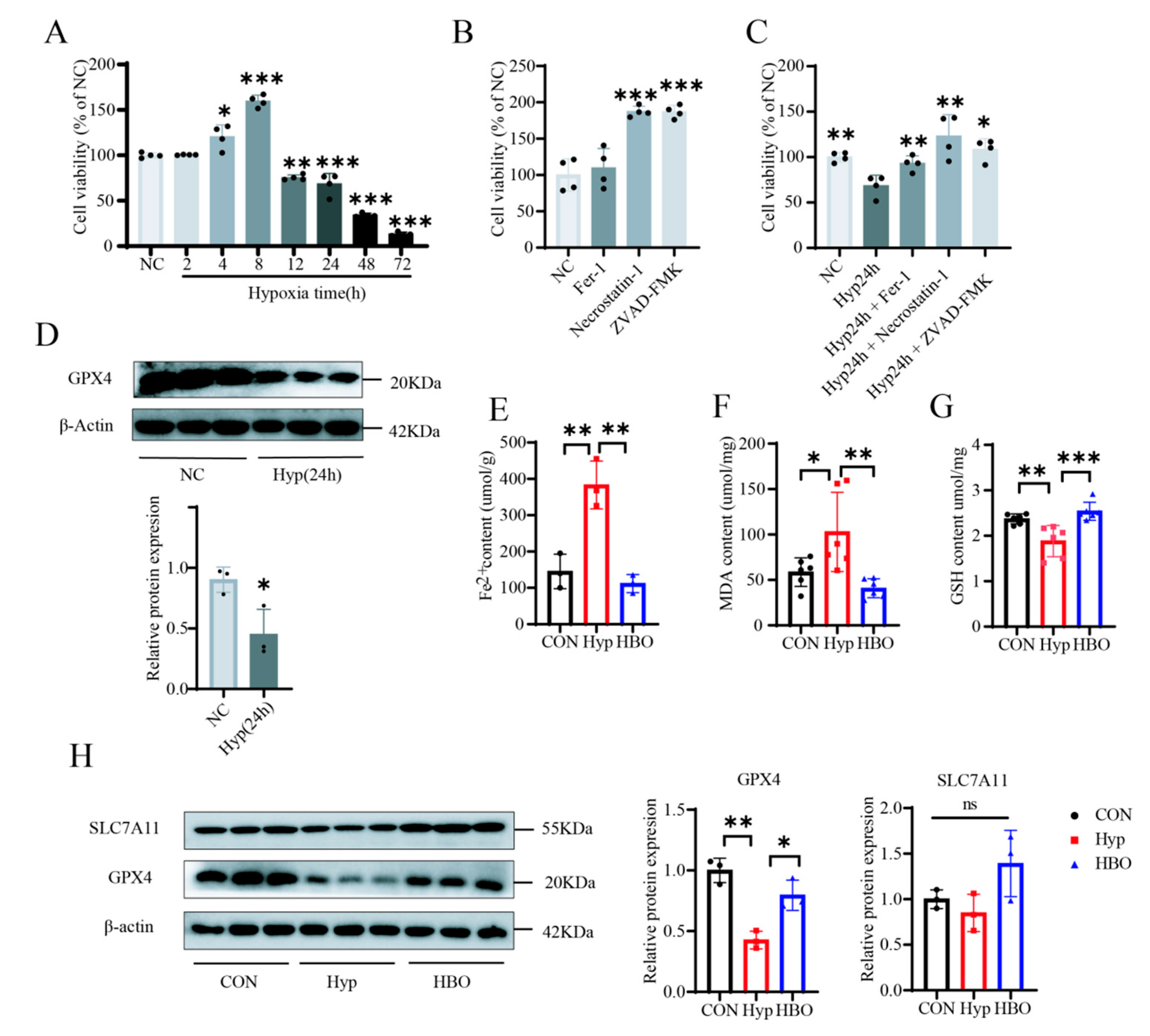
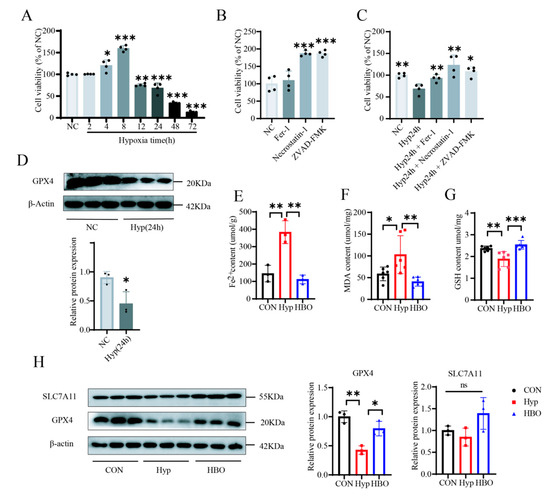
3.5. HBO Relieved FPT of Central Nerve Cell Caused by Hypoxia
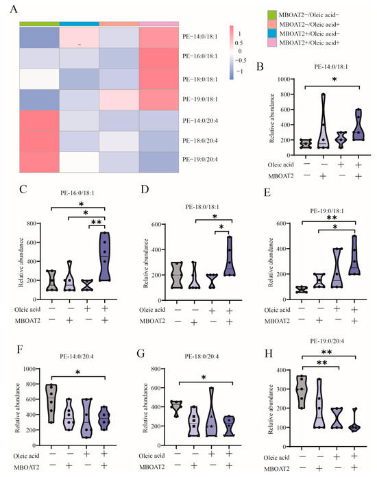
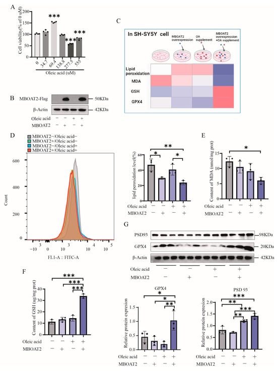
3.6. OA and MBOAT2 Induced PLs Remodeling in Neuronal Membrane Under Hypoxia in an Interdependent Manner, Alleviated the FPT
4. Discussion
5. Conclusions
Supplementary Materials
Author Contributions
Funding
Institutional Review Board Statement
Informed Consent Statement
Data Availability Statement
Conflicts of Interest
References
- Mavrodaris, A.; Powell, J.; Thorogood, M. Prevalences of dementia and cognitive impairment among older people in sub-Saharan Africa: A systematic review. Bull. World Health Organ. 2013, 91, 773–783. [Google Scholar] [CrossRef] [PubMed]
- Urrunaga-Pastor, D.; Chambergo-Michilot, D.; Runzer-Colmenares, F.M.; Pacheco-Mendoza, J.; Benites-Zapata, V.A. Prevalence of Cognitive Impairment and Dementia in Older Adults Living at High Altitude: A Systematic Review and Meta-Analysis. Dement. Geriatr. Cogn. Disord. 2021, 50, 124–134. [Google Scholar] [CrossRef] [PubMed]
- Su, R.; Jia, S.; Zhang, N.; Wang, Y.; Li, H.; Zhang, D.; Ma, H.; Su, Y. The effects of long-term high-altitude exposure on cognition: A meta-analysis. Neurosci. Biobehav. Rev. 2024, 161, 105682. [Google Scholar] [CrossRef]
- Chen, X.; Zhang, J.; Lin, Y.; Li, Y.; Wang, H.; Wang, Z.; Liu, H.; Hu, Y.; Liu, L. Mechanism, prevention and treatment of cognitive impairment caused by high altitude exposure. Front. Physiol. 2023, 14, 1191058. [Google Scholar]
- Liu, S.; Wang, F.; Zhang, C.; Zhang, Q.; Dang, Z.C.; Ng, C.H.; Xiang, Y.T. Cognitive Impairment and Its Associated Factors in Older Adults Living in High and Low Altitude Areas: A Comparative Study. Front. Psychiatry 2022, 13, 871414. [Google Scholar] [CrossRef]
- Li, S.; Hu, W.; Gong, S.; Zhang, P.; Cheng, J.; Wang, S.; Wang, Y.; Shi, W.; Li, Q.; Wang, F.; et al. The Role of PRRC2B in Cerebral Vascular Remodeling Under Acute Hypoxia in Mice. Adv. Sci. 2023, 10, e2300892. [Google Scholar] [CrossRef]
- Ji, W.; Zhang, Y.; Ge, R.L.; Wan, Y.; Liu, J. NMDA Receptor-Mediated Excitotoxicity Is Involved in Neuronal Apoptosis and Cognitive Impairment Induced by Chronic Hypobaric Hypoxia Exposure at High Altitude. High Alt. Med. Biol. 2021, 22, 45–57. [Google Scholar] [CrossRef]
- Wang, X.; Xie, Y.; Niu, Y.; Wan, B.; Lu, Y.; Luo, Q.; Zhu, L. CX3CL1/CX3CR1 signal mediates M1-type microglia and accelerates high-altitude-induced forgetting. Front. Cell. Neurosci. 2023, 17, 1189348. [Google Scholar] [CrossRef]
- Wang, L.; Sang, L.; Cui, Y.; Li, P.; Qiao, L.; Wang, Q.; Zhao, W.; Hu, Q.; Zhang, N.; Zhang, Y.; et al. Effects of acute high-altitude exposure on working memory: A functional near-infrared spectroscopy study. Brain Behav. 2022, 12, e2776. [Google Scholar] [CrossRef]
- Li, Y.; Wang, Y. Effects of Long-Term Exposure to High Altitude Hypoxia on Cognitive Function and Its Mechanism: A Narrative Review. Brain Sci. 2022, 12, 808. [Google Scholar] [CrossRef]
- Yan, X. Cognitive impairments at high altitudes and adaptation. High Alt. Med. Biol. 2014, 15, 141–145. [Google Scholar] [CrossRef] [PubMed]
- Herridge, M.S.; Moss, M.; Hough, C.L.; Hopkins, R.O.; Rice, T.W.; Bienvenu, O.J.; Azoulay, E. Recovery and outcomes after the acute respiratory distress syndrome (ARDS) in patients and their family caregivers. Intensive Care Med. 2016, 42, 725–738. [Google Scholar] [PubMed]
- Wilcox, M.E.; Brummel, N.E.; Archer, K.; Ely, E.W.; Jackson, J.C.; Hopkins, R.O. Cognitive dysfunction in ICU patients: Risk factors, predictors, and rehabilitation interventions. Crit. Care Med. 2013, 41 (Suppl. S1), S81–S98. [Google Scholar] [CrossRef]
- Liu, W.C.; Yang, S.N.; Wu, C.W.; Chen, L.W.; Chan, J.Y. Hyperbaric Oxygen Therapy Alleviates Carbon Monoxide Poisoning-Induced Delayed Memory Impairment by Preserving Brain-Derived Neurotrophic Factor-Dependent Hippocampal Neurogenesis. Crit. Care Med. 2016, 44, e25–e39. [Google Scholar] [CrossRef]
- Sasannejad, C.; Ely, E.W.; Lahiri, S. Long-term cognitive impairment after acute respiratory distress syndrome: A review of clinical impact and pathophysiological mechanisms. Crit. Care 2019, 23, 352. [Google Scholar]
- Huijts, M.; van Oostenbrugge, R.J.; Duits, A.; Burkard, T.; Muzzarelli, S.; Maeder, M.T.; Schindler, R.; Pfisterer, M.E.; Brunner-La Rocca, H.P.; TIME-CHF Investigators. Cognitive impairment in heart failure: Results from the Trial of Intensified versus standard Medical therapy in Elderly patients with Congestive Heart Failure (TIME-CHF) randomized trial. Eur. J. Heart Fail. 2013, 15, 699–707. [Google Scholar] [CrossRef]
- El Husseini, N.; Katzan, I.L.; Rost, N.S.; Blake, M.L.; Byun, E.; Pendlebury, S.T.; Aparicio, H.J.; Marquine, M.J.; Gottesman, R.F.; Smith, E.E.; et al. Cognitive Impairment After Ischemic and Hemorrhagic Stroke: A Scientific Statement From the American Heart Association/American Stroke Association. Stroke 2023, 54, e272–e291. [Google Scholar]
- Mikkelsen, M.E.; Christie, J.D.; Lanken, P.N.; Biester, R.C.; Thompson, B.T.; Bellamy, S.L.; Localio, A.R.; Demissie, E.; Hopkins, R.O.; Angus, D.C. The adult respiratory distress syndrome cognitive outcomes study: Long-term neuropsychological function in survivors of acute lung injury. Am. J. Respir. Crit. Care Med. 2012, 185, 1307–1315. [Google Scholar] [CrossRef]
- Hopkins, R.O.; Weaver, L.K.; Pope, D.; Orme, J.F.; Bigler, E.D.; Larson-Lohr, V. Neuropsychological sequelae and impaired health status in survivors of severe acute respiratory distress syndrome. Am. J. Respir. Crit. Care Med. 1999, 160, 50–56. [Google Scholar] [CrossRef]
- Solevåg, A.L.; Schmölzer, G.M.; Cheung, P.Y. Novel interventions to reduce oxidative-stress related brain injury in neonatal asphyxia. Free Radic. Biol. Med. 2019, 142, 113–122. [Google Scholar]
- Sarada, S.; Himadri, P.; Mishra, C.; Geetali, P.; Ram, M.S.; Ilavazhagan, G. Role of oxidative stress and NFkB in hypoxia-induced pulmonary edema. Exp. Biol. Med. 2008, 233, 1088–1098. [Google Scholar] [CrossRef] [PubMed]
- Zhao, M.; Wang, S.; Zuo, A.; Zhang, J.; Wen, W.; Jiang, W.; Chen, H.; Liang, D.; Sun, J.; Wang, M. HIF-1α/JMJD1A signaling regulates inflammation and oxidative stress following hyperglycemia and hypoxia-induced vascular cell injury. Cell. Mol. Biol. Lett. 2021, 26, 40. [Google Scholar] [CrossRef] [PubMed]
- Li, J.; Cao, F.; Yin, H.L.; Huang, Z.J.; Lin, Z.T.; Mao, N.; Sun, B.; Wang, G. Ferroptosis: Past, present and future. Cell Death Dis. 2020, 11, 88. [Google Scholar] [CrossRef] [PubMed]
- Conrad, M.; Kagan, V.E.; Bayir, H.; Pagnussat, G.C.; Head, B.; Traber, M.G.; Stockwell, B.R. Regulation of lipid peroxidation and ferroptosis in diverse species. Genes Dev. 2018, 32, 602–619. [Google Scholar] [CrossRef] [PubMed]
- Chen, X.; Kang, R.; Kroemer, G.; Tang, D. Broadening horizons: The role of ferroptosis in cancer. Nat. Rev. Clin. Oncol. 2021, 18, 280–296. [Google Scholar] [CrossRef]
- Zhu, X.; Guan, R.; Zou, Y.; Li, M.; Chen, J.; Zhang, J.; Luo, W. Cold-inducible RNA binding protein alleviates iron overload-induced neural ferroptosis under perinatal hypoxia insult. Cell Death Differ. 2024, 31, 524–539. [Google Scholar] [CrossRef]
- Yuan, Z.; Zhou, X.; Zou, Y.; Zhang, B.; Jian, Y.; Wu, Q.; Chen, S.; Zhang, X. Hypoxia Aggravates Neuron Ferroptosis in Early Brain Injury Following Subarachnoid Hemorrhage via NCOA4-Meditated Ferritinophagy. Antioxidants 2023, 12, 2097. [Google Scholar] [CrossRef]
- Li, Y.; Feng, D.; Wang, Z.; Zhao, Y.; Sun, R.; Tian, D.; Liu, D.; Zhang, F.; Ning, S.; Yao, J.; et al. Ischemia-induced ACSL4 activation contributes to ferroptosis-mediated tissue injury in intestinal ischemia/reperfusion. Cell Death Differ. 2019, 26, 2284–2299. [Google Scholar] [CrossRef]
- Marcinkowska, A.B.; Mankowska, N.D.; Kot, J.; Winklewski, P.J. Impact of Hyperbaric Oxygen Therapy on Cognitive Functions: A Systematic Review. Neuropsychol. Rev. 2022, 32, 99–126. [Google Scholar] [CrossRef]
- Thom, S.R. Hyperbaric-oxygen therapy for acute carbon monoxide poisoning. N. Engl. J. Med. 2002, 347, 1105–1106. [Google Scholar] [CrossRef]
- Hampson, N.B. Hyperbaric Oxygen Therapy: 1999 Committee Report; Undersea and Hyperbaric Medical Society: North Palm Beach, FL, USA, 1999. [Google Scholar]
- Yang, C.; Liu, G.; Zeng, X.; Xiang, Y.; Chen, X.; Le, W. Therapeutic effects of long-term HBOT on Alzheimer’s disease neuropathologies and cognitive impairment in APPswe/PS1dE9 mice. Redox Biol. 2024, 70, 103006. [Google Scholar] [CrossRef] [PubMed]
- Feng, Z.; Liu, J.; Ju, R. Hyperbaric oxygen treatment promotes neural stem cell proliferation in the subventricular zone of neonatal rats with hypoxic-ischemic brain damage. Neural Regen. Res. 2013, 8, 1220–1227. [Google Scholar] [PubMed]
- Ribeiro, A.F.; Vieira, J.G.; Moniz, M.; Escobar, C.; Abadesso, C.; Amaro, C.; Cavalheiro, D.; Guerreiro, F.; Luis, C.; Nunez, P. Hyperbaric oxygen therapy for hypoxic-ischemic encephalopathy in non-fatal drowning. Undersea Hyperb. Med. 2021, 48, 53–56. [Google Scholar] [CrossRef] [PubMed]
- Sankaran, R.; Radhakrishnan, K.; Sundaram, K.R. Hyperbaric oxygen therapy in patients with hypoxic ischemic encephalopathy. Neurol. India 2019, 67, 728–731. [Google Scholar] [CrossRef]
- Zhu, M.; Lu, M.; Li, Q.J.; Zhang, Z.; Wu, Z.Z.; Li, J.; Qian, L.; Xu, Y.; Wang, Z.Y. Hyperbaric oxygen suppresses hypoxic-ischemic brain damage in newborn rats. J. Child Neurol. 2015, 30, 75–82. [Google Scholar] [CrossRef]
- Yin, X.; Meng, F.; Wang, Y.; Wei, W.; Li, A.; Chai, Y.; Feng, Z. Effect of hyperbaric oxygen on neurological recovery of neonatal rats following hypoxic-ischemic brain damage and its underlying mechanism. Int. J. Clin. Exp. Pathol. 2013, 6, 66–75. [Google Scholar]
- Zhai, X.; Lin, H.; Chen, Y.; Chen, X.; Shi, J.; Chen, O.; Li, J.; Sun, X. Hyperbaric oxygen preconditioning ameliorates hypoxia-ischemia brain damage by activating Nrf2 expression in vivo and in vitro. Free Radic. Res. 2016, 50, 454–466. [Google Scholar] [CrossRef]
- Wang, X.L.; Yang, Y.J.; Xie, M.; Yu, X.H.; Liu, C.T.; Wang, X. Proliferation of neural stem cells correlates with Wnt-3 protein in hypoxic-ischemic neonate rats after hyperbaric oxygen therapy. Neuroreport 2007, 18, 1753–1756. [Google Scholar] [CrossRef]
- Ren, H.; Zhu, Y.P.; Su, R.; Li, H.; Pan, Y.Y. Hyperbaric intervention ameliorates the negative effects of long-term high-altitude exposure on cognitive control capacity. Front. Physiol. 2024, 15, 1378987. [Google Scholar] [CrossRef]
- Hadanny, A.; Golan, H.; Fishlev, G.; Bechor, Y.; Volkov, O.; Suzin, G.; Ben-Jacob, E.; Efrati, S. Hyperbaric oxygen can induce neuroplasticity and improve cognitive functions of patients suffering from anoxic brain damage. Restor. Neurol. Neurosci. 2015, 33, 471–486. [Google Scholar] [CrossRef]
- Liu, X.H.; Yan, H.; Xu, M.; Zhao, Y.L.; Li, L.M.; Zhou, X.H.; Wang, M.X.; Ma, L. Hyperbaric oxygenation reduces long-term brain injury and ameliorates behavioral function by suppression of apoptosis in a rat model of neonatal hypoxia-ischemia. Neurochem. Int. 2013, 62, 922–930. [Google Scholar] [CrossRef] [PubMed]
- Liu, Z.; Xiong, T.; Meads, C. Clinical effectiveness of treatment with hyperbaric oxygen for neonatal hypoxic-ischaemic encephalopathy: Systematic review of Chinese literature. BMJ 2006, 333, 374. [Google Scholar] [CrossRef] [PubMed]
- Leach, R.M.; Rees, P.J.; Wilmshurst, P. Hyperbaric oxygen therapy. BMJ 1998, 317, 1140–1143. [Google Scholar] [CrossRef] [PubMed]
- Zheng, H.; Su, Y.; Sun, Y.; Tang, T.; Zhang, D.; He, X.; Wang, J. Echinacoside alleviates hypobaric hypoxia-induced memory impairment in C57 mice. Phytother. Res. 2019, 33, 1150–1160. [Google Scholar] [CrossRef]
- Kumar, G.; Chhabra, A.; Mishra, S.; Kalam, H.; Kumar, D.; Meena, R.; Ahmad, Y.; Bhargava, K.; Prasad, D.N.; Sharma, M. H2S Regulates Hypobaric Hypoxia-Induced Early Glio-Vascular Dysfunction and Neuro-Pathophysiological Effects. EBioMedicine 2016, 6, 171–189. [Google Scholar] [CrossRef]
- Zhang, L.D.; Ma, L.; Zhang, L.; Dai, J.G.; Chang, L.G.; Huang, P.L.; Tian, X.Q. Hyperbaric Oxygen and Ginkgo Biloba Extract Ameliorate Cognitive and Memory Impairment via Nuclear Factor Kappa-B Pathway in Rat Model of Alzheimer’s Disease. Chin. Med. J. 2015, 128, 3088–3093. [Google Scholar] [CrossRef]
- Xiong, F.; Gong, K.; Xu, H.; Tu, Y.; Lu, J.; Zhou, Y.; He, W.; Li, W.; Li, C.; Zhao, L.; et al. Optimized integration of metabolomics and lipidomics reveals brain region-specific changes of oxidative stress and neuroinflammation in type 1 diabetic mice with cognitive decline. J. Adv. Res. 2023, 43, 233–245. [Google Scholar] [CrossRef]
- Casella, G.; Berger, R.L. Statical Inference; Prentice Hall International (UK) Ltd.: Hertfordshire, UK, 2002. [Google Scholar]
- Field, A. Discovering Statistics Using IBM SPSS Statistics; Sage Publications Ltd.: Thousand Oaks, CA, USA, 2013. [Google Scholar]
- Liu, Z.; Dai, X.; Zhang, H.; Shi, R.; Hui, Y.; Jin, X.; Zhang, W.; Wang, L.; Wang, Q.; Wang, D.; et al. Gut microbiota mediates intermittent-fasting alleviation of diabetes-induced cognitive impairment. Nat. Commun. 2020, 11, 855. [Google Scholar] [CrossRef]
- Jassim, A.H.; Nsiah, N.Y.; Inman, D.M. Ocular Hypertension Results in Hypoxia within Glia and Neurons throughout the Visual Projection. Antioxidants 2022, 11, 888. [Google Scholar] [CrossRef]
- Kagan, V.E.; Mao, G.; Qu, F.; Angeli, J.P.; Doll, S.; Croix, C.S.; Dar, H.H.; Liu, B.; Tyurin, V.A.; Ritov, V.B.; et al. Oxidized arachidonic and adrenic PEs navigate cells to ferroptosis. Nat. Chem. Biol. 2017, 13, 81–90. [Google Scholar] [CrossRef]
- Astudillo, A.M.; Balboa, M.A.; Balsinde, J. Compartmentalized regulation of lipid signaling in oxidative stress and inflammation: Plasmalogens, oxidized lipids and ferroptosis as new paradigms of bioactive lipid research. Prog. Lipid Res. 2023, 89, 101207. [Google Scholar] [CrossRef] [PubMed]
- Kang, M.J.; Fujino, T.; Sasano, H.; Minekura, H.; Yabuki, N.; Nagura, H.; Iijima, H.; Yamamoto, T.T. A novel arachidonate-preferring acyl-CoA synthetase is present in steroidogenic cells of the rat adrenal, ovary, and testis. Proc. Natl. Acad. Sci. USA 1997, 94, 2880–2884. [Google Scholar] [CrossRef]
- Liang, D.; Minikes, A.M.; Jiang, X. Ferroptosis at the intersection of lipid metabolism and cellular signaling. Mol. Cell 2022, 82, 2215–2227. [Google Scholar] [CrossRef] [PubMed]
- Liu, X.; Zhang, Y.; Zhuang, L.; Olszewski, K.; Gan, B. NADPH debt drives redox bankruptcy: SLC7A11/xCT-mediated cystine uptake as a double-edged sword in cellular redox regulation. Genes Dis. 2020, 8, 731–745. [Google Scholar] [CrossRef] [PubMed]
- Hyder, F.; Rothman, D.L.; Bennett, M.R. Cortical energy demands of signaling and nonsignaling components in brain are conserved across mammalian species and activity levels. Proc. Natl. Acad. Sci. USA 2013, 110, 3549–3554. [Google Scholar] [CrossRef]
- Kewal, K. Jain: Textbook of Hyperbaric Medicine; Hogrefe-Verlag: Göttingen, Germany, 2009. [Google Scholar]
- Tishchenko, A.T. Giperbaricheskaia oksigenoterapiia v klinike psikhicheskikh narusheniĭ pri tiazheloĭ cherepno-mozgovoĭ travme [Hyperbaric oxygen therapy in the clinical treatment of mental disorders accompanying severe cranio-cerebral trauma]. Zhurnal Nevropatol. Psikhiatrii Imeni SS Korsakova 1976, 76, 262–268. [Google Scholar]
- Rockswold, S.B.; Rockswold, G.L.; Zaun, D.A.; Zhang, X.; Cerra, C.E.; Bergman, T.A.; Liu, J. A prospective, randomized clinical trial to compare the effect of hyperbaric to normobaric hyperoxia on cerebral metabolism, intracranial pressure, and oxygen toxicity in severe traumatic brain injury. J. Neurosurg. 2010, 112, 1080–1094. [Google Scholar] [CrossRef]
- Peacock, A.J. ABC of oxygen: Oxygen at high altitude. BMJ 1998, 317, 1063–1066. [Google Scholar] [CrossRef]
- Cantor, J.R.; Abu-Remaileh, M.; Kanarek, N.; Freinkman, E.; Gao, X.; Louissaint, A., Jr.; Lewis, C.A.; Sabatini, D.M. Physiologic Medium Rewires Cellular Metabolism and Reveals Uric Acid as an Endogenous Inhibitor of UMP Synthase. Cell 2017, 169, 258–272.e17. [Google Scholar] [CrossRef]
- Yi, J.; Zhu, J.; Wu, J.; Thompson, C.B.; Jiang, X. Oncogenic activation of PI3K-AKT-mTOR signaling suppresses ferroptosis via SREBP-mediated lipogenesis. Proc. Natl. Acad. Sci. USA 2020, 117, 31189–31197. [Google Scholar] [CrossRef]
- Rosales, F.J. No differential effect between docosahexaenoic acid and oleic acid in preventing cognitive decline. Am. J. Clin. Nutr. 2011, 93, 476–477. [Google Scholar] [CrossRef] [PubMed]
- Dakterzada, F.; Jové, M.; Cantero, J.L.; Mota-Martorell, N.; Pamplona, R.; Piñoll-Ripoll, G. The shift in the fatty acid composition of the circulating lipidome in Alzheimer’s disease. Alzheimers Dement. 2024, 20, 3322–3333. [Google Scholar] [CrossRef] [PubMed]
- Kandel, P.; Semerci, F.; Mishra, R.; Choi, W.; Bajic, A.; Baluya, D.; Ma, L.; Chen, K.; Cao, A.C.; Phongmekhin, T.; et al. Oleic acid is an endogenous ligand of TLX/NR2E1 that triggers hippocampal neurogenesis. Proc. Natl. Acad. Sci. USA 2022, 119, e2023784119. [Google Scholar] [CrossRef] [PubMed]
- Sakurai, K.; Shen, C.; Shiraishi, I.; Inamura, N.; Hisatsune, T. Consumption of Oleic Acid on the Preservation of Cognitive Functions in Japanese Elderly Individuals. Nutrients 2021, 13, 284. [Google Scholar] [CrossRef] [PubMed]
- Ubellacker, J.M.; Tasdogan, A.; Ramesh, V.; Shen, B.; Mitchell, E.C.; Martin-Sandoval, M.S.; Gu, Z.; McCormick, M.L.; Durham, A.B.; Spitz, D.R.; et al. Lymph protects metastasizing melanoma cells from ferroptosis. Nature 2020, 585, 113–118. [Google Scholar] [CrossRef]
- Tesfay, L.; Paul, B.T.; Konstorum, A.; Deng, Z.; Cox, A.O.; Lee, J.; Furdui, C.M.; Hegde, P.; Torti, F.M.; Torti, S.V. Stearoyl-CoA Desaturase 1 Protects Ovarian Cancer Cells from Ferroptotic Cell Death. Cancer Res. 2019, 79, 5355–5366. [Google Scholar] [CrossRef]
- Xie, Y.; Wang, B.; Zhao, Y.; Tao, Z.; Wang, Y.; Chen, G.; Hu, X. Mammary adipocytes protect triple-negative breast cancer cells from ferroptosis. J. Hematol. Oncol. 2022, 15, 72. [Google Scholar] [CrossRef]
- Mann, J.; Reznik, E.; Santer, M.; Fongheiser, M.A.; Smith, N.; Hirschhorn, T.; Zandkarimi, F.; Soni, R.K.; Dafré, A.L.; Miranda-Vizuete, A.; et al. Ferroptosis inhibition by oleic acid mitigates iron-overload-induced injury. Cell Chem. Biol. 2024, 31, 249–264.e7. [Google Scholar] [CrossRef]
- Magtanong, L.; Ko, P.J.; To, M.; Cao, J.Y.; Forcina, G.C.; Tarangelo, A.; Ward, C.C.; Cho, K.; Patti, G.J.; Nomura, D.K.; et al. Exogenous Monounsaturated Fatty Acids Promote a Ferroptosis-Resistant Cell State. Cell Chem. Biol. 2019, 26, 420–432.e9. [Google Scholar] [CrossRef]
- Zhu, M.; Peng, L.; Huo, S.; Peng, D.; Gou, J.; Shi, W.; Tao, J.; Jiang, T.; Jiang, Y.; Wang, Q.; et al. STAT3 signaling promotes cardiac injury by upregulating NCOA4-mediated ferritinophagy and ferroptosis in high-fat-diet fed mice. Free Radic. Biol. Med. 2023, 201, 111–125. [Google Scholar] [CrossRef]
- Lim, J.H.; Gerhart-Hines, Z.; Dominy, J.E.; Lee, Y.; Kim, S.; Tabata, M.; Xiang, Y.K.; Puigserver, P. Oleic acid stimulates complete oxidation of fatty acids through protein kinase A-dependent activation of SIRT1-PGC1α complex. J. Biol. Chem. 2013, 288, 7117–7126. [Google Scholar] [CrossRef]
- Liang, D.; Feng, Y.; Zandkarimi, F.; Wang, H.; Zhang, Z.; Kim, J.; Cai, Y.; Gu, W.; Stockwell, B.R.; Jiang, X. Ferroptosis surveillance independent of GPX4 and differentially regulated by sex hormones. Cell 2023, 186, 2748–2764.e22. [Google Scholar] [CrossRef]





Disclaimer/Publisher’s Note: The statements, opinions and data contained in all publications are solely those of the individual author(s) and contributor(s) and not of MDPI and/or the editor(s). MDPI and/or the editor(s) disclaim responsibility for any injury to people or property resulting from any ideas, methods, instructions or products referred to in the content. |
© 2024 by the authors. Licensee MDPI, Basel, Switzerland. This article is an open access article distributed under the terms and conditions of the Creative Commons Attribution (CC BY) license (https://creativecommons.org/licenses/by/4.0/).
Share and Cite
Li, Z.; Fu, J.; Jiang, K.; Gao, J.; Guo, Y.; Li, C.; Zhao, L.; Nam, J.; Gao, H. Hyperbaric Oxygen Improves Cognitive Impairment Induced by Hypoxia via Upregulating the Expression of Oleic Acid and MBOAT2 of Mice. Antioxidants 2024, 13, 1320. https://doi.org/10.3390/antiox13111320
Li Z, Fu J, Jiang K, Gao J, Guo Y, Li C, Zhao L, Nam J, Gao H. Hyperbaric Oxygen Improves Cognitive Impairment Induced by Hypoxia via Upregulating the Expression of Oleic Acid and MBOAT2 of Mice. Antioxidants. 2024; 13(11):1320. https://doi.org/10.3390/antiox13111320
Chicago/Turabian StyleLi, Zhen, Jun Fu, Kaiyuan Jiang, Jie Gao, Yuejun Guo, Chen Li, Liangcai Zhao, Jutaek Nam, and Hongchang Gao. 2024. "Hyperbaric Oxygen Improves Cognitive Impairment Induced by Hypoxia via Upregulating the Expression of Oleic Acid and MBOAT2 of Mice" Antioxidants 13, no. 11: 1320. https://doi.org/10.3390/antiox13111320
APA StyleLi, Z., Fu, J., Jiang, K., Gao, J., Guo, Y., Li, C., Zhao, L., Nam, J., & Gao, H. (2024). Hyperbaric Oxygen Improves Cognitive Impairment Induced by Hypoxia via Upregulating the Expression of Oleic Acid and MBOAT2 of Mice. Antioxidants, 13(11), 1320. https://doi.org/10.3390/antiox13111320
