Hyperkalemic or Low Potassium Cardioplegia Protects against Reduction of Energy Metabolism by Oxidative Stress
Abstract
1. Introduction
2. Material and Methods
2.1. Reagents
2.2. Cell Lines, Culture Conditions, and Treatments
2.3. Metabolomics
2.4. Cell Morphology
2.5. ROS Detection
2.6. Statistical Analysis
3. Results
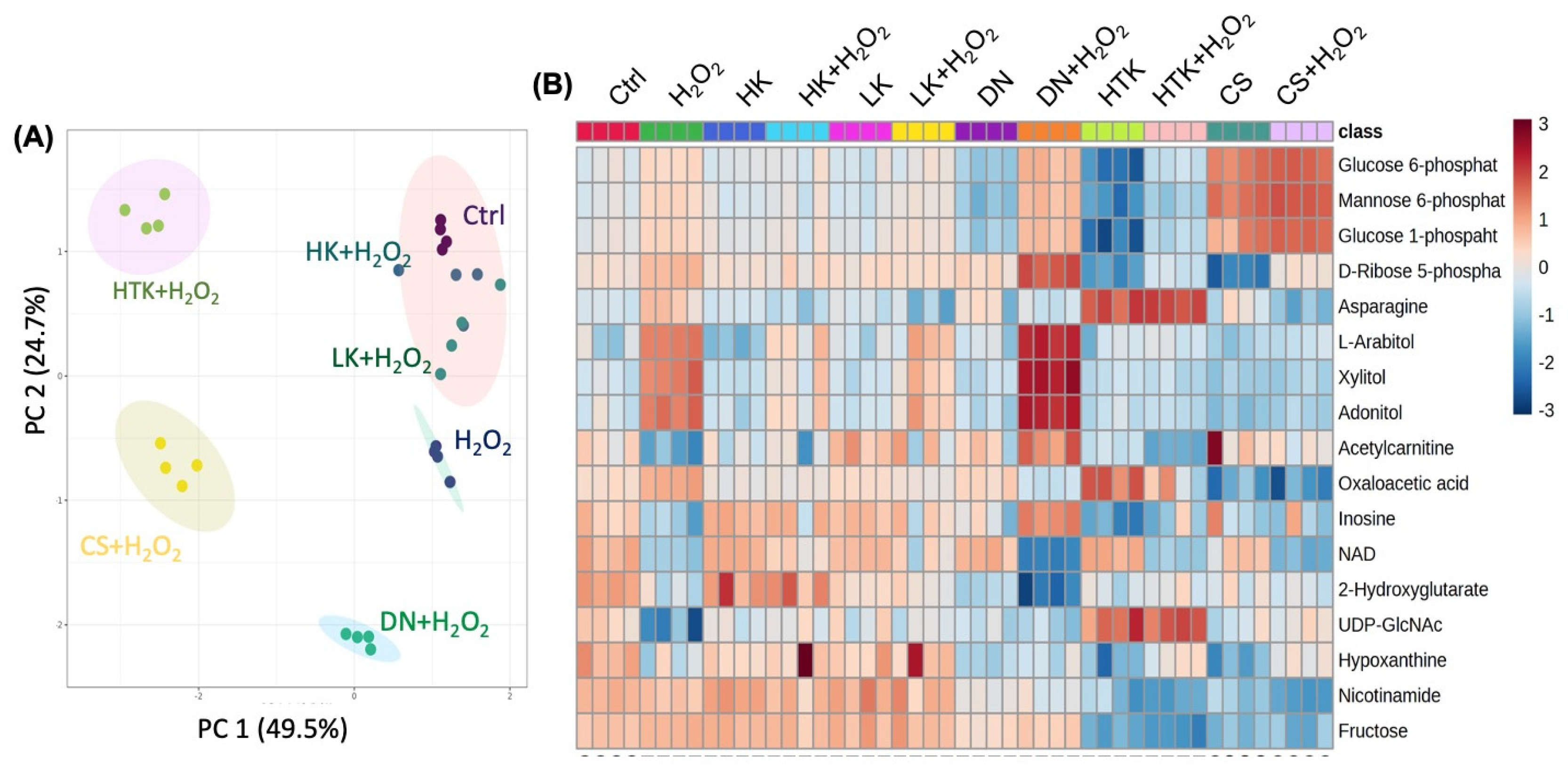
3.1. Effects of Cardioplegic Solutions on the Metabolome
3.2. Metabolic Profiles of Oxidative Stress and Impact of Cardioplegic Solutions
3.3. Protection against ROS Generation
4. Discussion
Supplementary Materials
Author Contributions
Funding
Institutional Review Board Statement
Informed Consent Statement
Data Availability Statement
Acknowledgments
Conflicts of Interest
Abbreviations
References
- Spadaccio, C.; Benedetto, U. Coronary artery bypass grafting (CABG) vs. percutaneous coronary intervention (PCI) in the treatment of multivessel coronary disease: Quo vadis?—A review of the evidences on coronary artery disease. Ann. Cardiothorac. Surg. 2018, 7, 506–515. [Google Scholar] [CrossRef] [PubMed]
- Doenst, T.; Haverich, A.; Serruys, P.; Bonow, R.O.; Kappetein, P.; Falk, V.; Velazquez, E.; Diegeler, A.; Sigusch, H. PCI and CABG for Treating Stable Coronary Artery Disease: JACC Review Topic of the Week. J. Am. Coll. Cardiol. 2019, 73, 964–976. [Google Scholar] [CrossRef]
- Welt, F.G.P. CABG versus PCI—End of the Debate? N. Engl. J. Med. 2022, 386, 185–187. [Google Scholar] [CrossRef] [PubMed]
- Pahwa, S.; Bernabei, A.; Schaff, H.; Stulak, J.; Greason, K.; Pochettino, A.; Daly, R.; Dearani, J.; Bagameri, G.; King, K.; et al. Impact of postoperative complications after cardiac surgery on long-term survival. J. Card. Surg. 2021, 36, 2045–2052. [Google Scholar] [CrossRef]
- Raedschelders, K.; Ansley, D.M.; Chen, D.D. The cellular and molecular origin of reactive oxygen species generation during myocardial ischemia and reperfusion. Pharmacol. Ther. 2012, 133, 230–255. [Google Scholar]
- Chen, Q.M. Nrf2 for protection against oxidant generation and mitochondrial damage in cardiac injury. Free Radic. Biol. Med. 2022, 179, 133–143. [Google Scholar] [CrossRef]
- Chen, Y.R.; Zweier, J.L. Cardiac mitochondria and reactive oxygen species generation. Circ. Res. 2014, 114, 524–537. [Google Scholar] [CrossRef] [PubMed]
- Kalogeris, T.; Bao, Y.; Korthuis, R.J. Mitochondrial reactive oxygen species: A double edged sword in ischemia/reperfusion vs preconditioning. Redox Biol. 2014, 2, 702–714. [Google Scholar] [CrossRef]
- Bugger, H.; Pfeil, K. Mitochondrial ROS in myocardial ischemia reperfusion and remodeling. Biochim. Biophys. Acta Mol. Basis Dis. 2020, 1866, 165768. [Google Scholar] [CrossRef]
- Granger, D.N.; Kvietys, P.R. Reperfusion injury and reactive oxygen species: The evolution of a concept. Redox Biol. 2015, 6, 524–551. [Google Scholar]
- Lazzarino, G.; Raatikainen, P.; Nuutinen, M.; Nissinen, J.; Tavazzi, B.; Di Pierro, D.; Giardina, B.; Peuhkurinen, K. Myocardial release of malondialdehyde and purine compounds during coronary bypass surgery. Circulation 1994, 90, 291–297. [Google Scholar] [CrossRef]
- Habertheuer, A.; Kocher, A.; Laufer, G.; Andreas, M.; Szeto, W.Y.; Petzelbauer, P.; Ehrlich, M.; Wiedemann, D. Cardioprotection: A review of current practice in global ischemia and future translational perspective. Biomed. Res. Int. 2014, 2014, 325725. [Google Scholar] [CrossRef] [PubMed]
- Ji, M.J.; Hong, J.H. A Cardioplegic Solution with an Understanding of a Cardiochannelopathy. Antioxidants 2021, 10, 1878. [Google Scholar] [CrossRef]
- Francica, A.; Tonelli, F.; Rossetti, C.; Tropea, I.; Luciani, G.B.; Faggian, G.; Dobson, G.P.; Onorati, F. Cardioplegia between Evolution and Revolution: From Depolarized to Polarized Cardiac Arrest in Adult Cardiac Surgery. J. Clin. Med. 2021, 10, 4485. [Google Scholar] [CrossRef]
- Llosa, J.C.; Rodriguez Lambert, J.L.; Naya, J.L.; Gosalbez, F.; Valle, J.M. Celsior, a novel cardioplegic solution for arrest and storage in heart transplantation. Transplant. Proc. 2000, 32, 2589–2590. [Google Scholar] [CrossRef] [PubMed]
- Dobson, G.P.; Faggian, G.; Onorati, F.; Vinten-Johansen, J. Hyperkalemic cardioplegia for adult and pediatric surgery: End of an era? Front. Physiol. 2013, 4, 228. [Google Scholar] [CrossRef] [PubMed]
- Chambers, D.J.; Fallouh, H.B. Cardioplegia and cardiac surgery: Pharmacological arrest and cardioprotection during global ischemia and reperfusion. Pharmacol. Ther. 2010, 127, 41–52. [Google Scholar] [CrossRef]
- Takahashi, A.; Chambers, D.J.; Braimbridge, M.V.; Hearse, D.J. Optimal myocardial protection during crystalloid cardioplegia. Interrelationship between volume and duration of infusion. J. Thorac. Cardiovasc. Surg. 1988, 96, 730–740. [Google Scholar] [CrossRef]
- Griffin, J.L.; Atherton, H.; Shockcor, J.; Atzori, L. Metabolomics as a tool for cardiac research. Nat. Rev. Cardiol. 2011, 8, 630–643. [Google Scholar] [CrossRef]
- Turer, A.T. Using metabolomics to assess myocardial metabolism and energetics in heart failure. J. Mol. Cell Cardiol. 2013, 55, 12–18. [Google Scholar] [CrossRef]
- Gu, H.; Zhang, P.; Zhu, J.; Raftery, D. Globally Optimized Targeted Mass Spectrometry: Reliable Metabolomics Analysis with Broad Coverage. Anal. Chem. 2015, 87, 12355–12362. [Google Scholar] [CrossRef] [PubMed]
- Shi, X.; Wang, S.; Jasbi, P.; Turner, C.; Hrovat, J.; Wei, Y.; Liu, J.; Gu, H. Database-Assisted Globally Optimized Targeted Mass Spectrometry (dGOT-MS): Broad and Reliable Metabolomics Analysis with Enhanced Identification. Anal. Chem. 2019, 91, 13737–13745. [Google Scholar] [CrossRef] [PubMed]
- Jasbi, P.; Shi, X.; Chu, P.; Elliott, N.; Hudson, H.; Jones, D.; Serrano, G.; Chow, B.; Beach, T.G.; Liu, L.; et al. Metabolic Profiling of Neocortical Tissue Discriminates Alzheimer’s Disease from Mild Cognitive Impairment, High Pathology Controls, and Normal Controls. J. Proteome Res. 2021, 20, 4303–4317. [Google Scholar] [CrossRef] [PubMed]
- Zhu, C.; Gu, H.; Jin, Y.; Wurm, D.; Freidhof, B.; Lu, Y.; Chen, Q.M. Metabolomics of oxidative stress: Nrf2 independent depletion of NAD or increases of sugar alcohols. Toxicol. Appl. Pharmacol. 2022, 442, 115949. [Google Scholar] [CrossRef]
- He, H.; Shi, X.; Lawrence, A.; Hrovat, J.; Turner, C.; Cui, J.Y.; Gu, H. 2,2′,4,4′-tetrabromodiphenyl ether (BDE-47) induces wide metabolic changes including attenuated mitochondrial function and enhanced glycolysis in PC12 cells. Ecotoxicol. Environ. Saf. 2020, 201, 110849. [Google Scholar] [CrossRef]
- Dai, W.; Qu, H.; Zhang, J.; Thongkum, A.; Dinh, T.N.; Kappeler, K.V.; Chen, Q.M. Far Upstream Binding Protein 1 (FUBP1) participates in translational regulation of Nrf2 protein under oxidative stress. Redox Biol. 2021, 41, 101906. [Google Scholar] [CrossRef]
- Grill, H.P.; Zweier, J.L.; Kuppusamy, P.; Weisfeldt, M.L.; Flaherty, J.T. Direct measurement of myocardial free radical generation in an in vivo model: Effects of postischemic reperfusion and treatment with human recombinant superoxide dismutase. J. Am. Coll. Cardiol. 1992, 20, 1604–1611. [Google Scholar] [CrossRef]
- Sies, H. Hydrogen peroxide as a central redox signaling molecule in physiological oxidative stress: Oxidative eustress. Redox Biol. 2017, 11, 613–619. [Google Scholar] [CrossRef]
- Matte, G.S.; del Nido, P.J. History and use of del Nido cardioplegia solution at Boston Children’s Hospital. J. Extra Corpor. Technol. 2012, 44, 98–103. [Google Scholar]
- Jacob, S.; Kallikourdis, A.; Sellke, F.; Dunning, J. Is blood cardioplegia superior to crystalloid cardioplegia? Interact. Cardiovasc. Thorac. Surg. 2008, 7, 491–498. [Google Scholar] [CrossRef]
- Li, Y.; Lin, H.; Zhao, Y.; Li, Z.; Liu, D.; Wu, X.; Ji, B.; Gao, B. Del Nido Cardioplegia for Myocardial Protection in Adult Cardiac Surgery: A Systematic Review and Meta-Analysis. ASAIO J. 2018, 64, 360–367. [Google Scholar] [CrossRef] [PubMed]
- Ribeiro, R.V.P.; Friedrich, J.O.; Ouzounian, M.; Yau, T.; Lee, J.; Yanagawa, B.; Canadian Cardiovascular Surgery Meta-Analysis Working Group. Supplemental Cardioplegia During Donor Heart Implantation: A Systematic Review and Meta-Analysis. Ann. Thorac. Surg. 2020, 110, 545–552. [Google Scholar] [CrossRef] [PubMed]
- Karduz, G.; Yaman, M.O.; Altan, M.; Sahin, G.; Toraman, F.; Aksu, U. Thomas and del Nido cardioplegia are superior to Custodiol cardioplegia in a rat model of donor heart. Scand. Cardiovasc. J. 2021, 55, 122–128. [Google Scholar] [CrossRef] [PubMed]
- Sharma, A.; Dixit, S.; Mittal, S.; Sharma, M.; Sharma, D.; Mawar, K.K. DelNido cardioplegia versus St Thomas cardioplegia solution in double valve replacement: A single centre experience. Perfusion 2021, 36, 476–481. [Google Scholar] [CrossRef] [PubMed]
- Lenoir, M.; Bouhout, I.; Jelassi, A.; Cartier, R.; Poirier, N.; El-Hamamsy, I.; Demers, P. Del Nido cardioplegia versus blood cardioplegia in adult aortic root surgery. J. Thorac. Cardiovasc. Surg. 2021, 162, 514–522.e2. [Google Scholar] [CrossRef]
- Velez, D.A.; Morris, C.D.; Budde, J.M.; Muraki, S.; Otto, R.N.; Guyton, R.A.; Vinten-Johansen, J. All-blood (miniplegia) versus dilute cardioplegia in experimental surgical revascularization of evolving infarction. Circulation 2001, 104, I296–I302. [Google Scholar] [CrossRef][Green Version]
- Fang, Y.; Long, C.; Lou, S.; Guan, Y.; Fu, Z. Blood versus crystalloid cardioplegia for pediatric cardiac surgery: A meta-analysis. Perfusion 2015, 30, 529–536. [Google Scholar] [CrossRef]
- Carlucci, F.; Tabucchi, A.; Biagioli, B.; Simeone, F.; Scolletta, S.; Rosi, F.; Marinello, E. Cardiac surgery: Myocardial energy balance, antioxidant status and endothelial function after ischemia–reperfusion. Biomed. Pharmacother. 2002, 56, 483–491. [Google Scholar] [CrossRef]
- Nguyen, B.A.; Suleiman, M.S.; Anderson, J.R.; Evans, P.C.; Fiorentino, F.; Reeves, B.C.; Angelini, G.D. Metabolic derangement and cardiac injury early after reperfusion following intermittent cross-clamp fibrillation in patients undergoing coronary artery bypass graft surgery using conventional or miniaturized cardiopulmonary bypass. Mol. Cell. Biochem. 2014, 395, 167–175. [Google Scholar] [CrossRef]
- Maltesen, R.G.; Rasmussen, B.S.; Pedersen, S.; Hanifa, M.A.; Kucheryavskiy, S.; Kristensen, S.R.; Wimmer, R. Metabotyping Patients’ Journeys Reveals Early Predisposition to Lung Injury after Cardiac Surgery. Sci. Rep. 2017, 7, 40275. [Google Scholar] [CrossRef]
- Galvez, A.S.; Ulloa, J.A.; Chiong, M.; Criollo, A.; Eisner, V.; Barros, L.F.; Lavandero, S. Aldose reductase induced by hyperosmotic stress mediates cardiomyocyte apoptosis: Differential effects of sorbitol and mannitol. J. Biol. Chem. 2003, 278, 38484–38494. [Google Scholar] [CrossRef]
- Chiong, M.; Parra, V.; Eisner, V.; Ibarra, C.; Maldonado, C.; Criollo, A.; Bravo, R.; Quiroga, C.; Contreras, A.; Vicencio, J.M.; et al. Parallel activation of Ca(2+)-induced survival and death pathways in cardiomyocytes by sorbitol-induced hyperosmotic stress. Apoptosis 2010, 15, 887–903. [Google Scholar] [CrossRef]
- Son, N.H.; Ananthakrishnan, R.; Yu, S.; Khan, R.S.; Jiang, H.; Ji, R.; Akashi, H.; Li, Q.; O’Shea, K.; Homma, S.; et al. Cardiomyocyte aldose reductase causes heart failure and impairs recovery from ischemia. PLoS ONE 2012, 7, e46549. [Google Scholar] [CrossRef]
- Wu, J.; Jin, Z.; Zheng, H.; Yan, L.J. Sources and implications of NADH/NAD(+) redox imbalance in diabetes and its complications. Diabetes Metab. Syndr. Obes. 2016, 9, 145–153. [Google Scholar]
- Jaswal, J.S.; Keung, W.; Wang, W.; Ussher, J.R.; Lopaschuk, G.D. Targeting fatty acid and carbohydrate oxidation—A novel therapeutic intervention in the ischemic and failing heart. Biochim. Biophys. Acta 2011, 1813, 1333–1350. [Google Scholar] [CrossRef]
- Ojuka, E.; Andrew, B.; Bezuidenhout, N.; George, S.; Maarman, G.; Madlala, H.P.; Mendham, A.; Osiki, P.O. Measurement of beta-oxidation capacity of biological samples by respirometry: A review of principles and substrates. Am. J. Physiol. Endocrinol. Metab 2016, 310, E715–E723. [Google Scholar] [CrossRef] [PubMed]
- Aitken-Buck, H.M.; Krause, J.; Zeller, T.; Jones, P.P.; Lamberts, R.R. Long-Chain Acylcarnitines and Cardiac Excitation-Contraction Coupling: Links to Arrhythmias. Front. Physiol. 2020, 11, 577856. [Google Scholar] [CrossRef] [PubMed]
- Marsh, J.D.; Smith, T.S. Calcium overload and ischemic myocardial injury. Circulation 1991, 83, 709–711. [Google Scholar] [CrossRef]
- Kubrova, E.; Su, M.; Galeano-Garces, C.; Galvan, M.L.; Jerez, S.; Dietz, A.B.; Smith, J.; Qu, W.; van Wijnen, A.J. Differences in Cytotoxicity of Lidocaine, Ropivacaine, and Bupivacaine on the Viability and Metabolic Activity of Human Adipose-Derived Mesenchymal Stem Cells. Am. J. Phys. Med. Rehabil. 2021, 100, 82–91. [Google Scholar] [CrossRef] [PubMed]
- Nishimura, Y.; Kanada, A.; Yamaguchi, J.Y.; Horimoto, K.; Kobayashi, M.; Tatsuishi, T.; Kanemaru, K.; Ueno, S.Y.; Oyama, Y. Cytometric analysis of lidocaine-induced cytotoxicity: A model experiment using rat thymocytes. Toxicology 2006, 218, 48–57. [Google Scholar] [CrossRef]
- Jin, H.; Yu, J. Lidocaine protects H9c2 cells from hypoxia-induced injury through regulation of the MAPK/ERK/NF-kappaB signaling pathway. Exp. Ther Med. 2019, 18, 4125–4131. [Google Scholar] [PubMed]
- Kaczmarek, D.J.; Herzog, C.; Larmann, J.; Gillmann, H.J.; Hildebrand, R.; Schmitz, M.; Westermann, A.; Harendza, T.; Werdehausen, R.; Osthaus, A.W.; et al. Lidocaine protects from myocardial damage due to ischemia and reperfusion in mice by its antiapoptotic effects. Anesthesiology 2009, 110, 1041–1049. [Google Scholar] [CrossRef]
- Canyon, S.J.; Dobson, G.P. Protection against ventricular arrhythmias and cardiac death using adenosine and lidocaine during regional ischemia in the in vivo rat. Am. J. Physiol Heart Circ. Physiol. 2004, 287, H1286–H1295. [Google Scholar] [CrossRef] [PubMed]
- Dias, R.R.; Stolf, N.A.; Dalva, M.; Dias, A.R.; Moreira, L.F.; Oliveira, S.A. Inclusion of lidocaine in cardioplegic solutions provides additional myocardial protection. J. Cardiovasc. Surg. (Torino) 2004, 45, 551–555. [Google Scholar]
- Lesnefsky, E.J.; VanBenthuysen, K.M.; McMurtry, I.F.; Shikes, R.H.; Johnston, R.B., Jr.; Horwitz, L.D. Lidocaine reduces canine infarct size and decreases release of a lipid peroxidation product. J. Cardiovasc. Pharmacol. 1989, 13, 895–901. [Google Scholar] [CrossRef]
- Lee, R.; Nitta, T.; Schmid, R.A.; Schuessler, R.B.; Harris, K.M.; Gay, W.A., Jr. Retrograde infusion of lidocaine or L-arginine before reperfusion reduces myocardial infarct size. Ann. Thorac. Surg. 1998, 65, 1353–1359. [Google Scholar] [CrossRef] [PubMed]
- Stefenelli, T.; Wikman-Coffelt, J.; Wu, S.T.; Parmley, W.W. Intracellular calcium during pacing-induced ventricular fibrillation. Effects of lidocaine. J. Electrocardiol. 1992, 25, 221–228. [Google Scholar] [CrossRef]
- Ma, J.; Song, Y.; Shryock, J.C.; Hu, L.; Wang, W.; Yan, X.; Zhang, P.; Belardinelli, L. Ranolazine attenuates hypoxia- and hydrogen peroxide-induced increases in sodium channel late openings in ventricular myocytes. J. Cardiovasc. Pharmacol. 2014, 64, 60–68. [Google Scholar] [CrossRef]
- Baron, D.W.; Sunamori, M.; Harrison, C.E. Preservation of oxidative phosphorylation by lidocaine in ischemic and reperfused myocardium. Adv. Myocardiol. 1983, 4, 567–573. [Google Scholar]
- Kyo, S.; Laraia, P.J.; Magrassi, P.; Levine, F.H.; Tsai, C.H.; Austen, W.G.; Buckley, M.J. Myocardial protection by lidocaine during cardioplegia. J. Surg. Res. 1983, 34, 533–542. [Google Scholar] [CrossRef]
- Egar, J.; Ali, A.; Howlett, S.E.; Friesen, C.H.; O’Blenes, S. The Na+/Ca2+ exchange inhibitor SEA0400 limits intracellular Ca2+ accumulation and improves recovery of ventricular function when added to cardioplegia. J. Cardiothorac. Surg. 2014, 9, 11. [Google Scholar] [CrossRef] [PubMed]
- Namekata, I.; Shimada, H.; Kawanishi, T.; Tanaka, H.; Shigenobu, K. Reduction by SEA0400 of myocardial ischemia-induced cytoplasmic and mitochondrial Ca2+ overload. Eur. J. Pharmacol. 2006, 543, 108–115. [Google Scholar] [CrossRef] [PubMed]





indicates significant difference from H2O2-treated cells (C). These data were analyzed for the significant differences by one-way ANOVA using GraphPad Prism 9 software.
indicates significant difference from H2O2-treated cells (C). These data were analyzed for the significant differences by one-way ANOVA using GraphPad Prism 9 software.

| Ratio (Blood: Crystalloid) | Con (mM) | K+ | Ca2+ | Na+ | Mg2+ | Mannitol | Lidocaine | Histidine | ||
|---|---|---|---|---|---|---|---|---|---|---|
| Type | ||||||||||
| Blood cardioplegia | 4:1 | HK | 19.3 | 1.3 | 147 | 7.0 | – | 0.085 | – | |
| 4:1 | LK | 9.3 | 0.8 | 153 | 1.2 | – | 0.085 | – | ||
| 1:4 | DN | 25.6 | 0.2 | 152.6 | 15.8 | 3.6 | 0.444 | – | ||
| Crystalloid cardioplegia | – | * HTK | 10 | 0.02 | 15 | 4 | – | – | 198 | |
| – | ** CS | 15 | 0.25 | 100 | 13 | 60 | – | 30 | ||
Disclaimer/Publisher’s Note: The statements, opinions and data contained in all publications are solely those of the individual author(s) and contributor(s) and not of MDPI and/or the editor(s). MDPI and/or the editor(s) disclaim responsibility for any injury to people or property resulting from any ideas, methods, instructions or products referred to in the content. |
© 2023 by the authors. Licensee MDPI, Basel, Switzerland. This article is an open access article distributed under the terms and conditions of the Creative Commons Attribution (CC BY) license (https://creativecommons.org/licenses/by/4.0/).
Share and Cite
Diao, H.; Gu, H.; Chen, Q.M. Hyperkalemic or Low Potassium Cardioplegia Protects against Reduction of Energy Metabolism by Oxidative Stress. Antioxidants 2023, 12, 452. https://doi.org/10.3390/antiox12020452
Diao H, Gu H, Chen QM. Hyperkalemic or Low Potassium Cardioplegia Protects against Reduction of Energy Metabolism by Oxidative Stress. Antioxidants. 2023; 12(2):452. https://doi.org/10.3390/antiox12020452
Chicago/Turabian StyleDiao, Hongting, Haiwei Gu, and Qin M. Chen. 2023. "Hyperkalemic or Low Potassium Cardioplegia Protects against Reduction of Energy Metabolism by Oxidative Stress" Antioxidants 12, no. 2: 452. https://doi.org/10.3390/antiox12020452
APA StyleDiao, H., Gu, H., & Chen, Q. M. (2023). Hyperkalemic or Low Potassium Cardioplegia Protects against Reduction of Energy Metabolism by Oxidative Stress. Antioxidants, 12(2), 452. https://doi.org/10.3390/antiox12020452
