Overexpression of an Antioxidant Enzyme APX1 in cpr5 Mutant Restores its Pleiotropic Growth Phenotype
Abstract
1. Introduction
2. Materials and Methods
2.1. Plant Materials and Growth Conditions
2.2. Next-Generation Sequencing (NGS)-Based DELT9 Cloning
2.3. Plasmid Construction and Transgenic Plant Generation
2.4. RNA Isolation and qRT-PCR
2.5. Protein Extraction and Immunoblot Analysis
2.6. Measurement of APX Activity
2.7. ROS Detection by Luminol-Based Chemiluminescence Assay
2.8. ROS Detection by 3,3′-Diaminobenzidine (DAB) Staining
2.9. ROS Detection by Fluorescent 2,7-Dichlorodihydrofluorescein Diacetate (H2DCFDA) Staining
2.10. Mitochondrial Superoxide Detection by MitoSOX Red Staining
2.11. H2O2 Quantification by Titanium Sulfate Assay
2.12. Trichome Imaging
2.13. Bacterial Growth Assay
3. Results
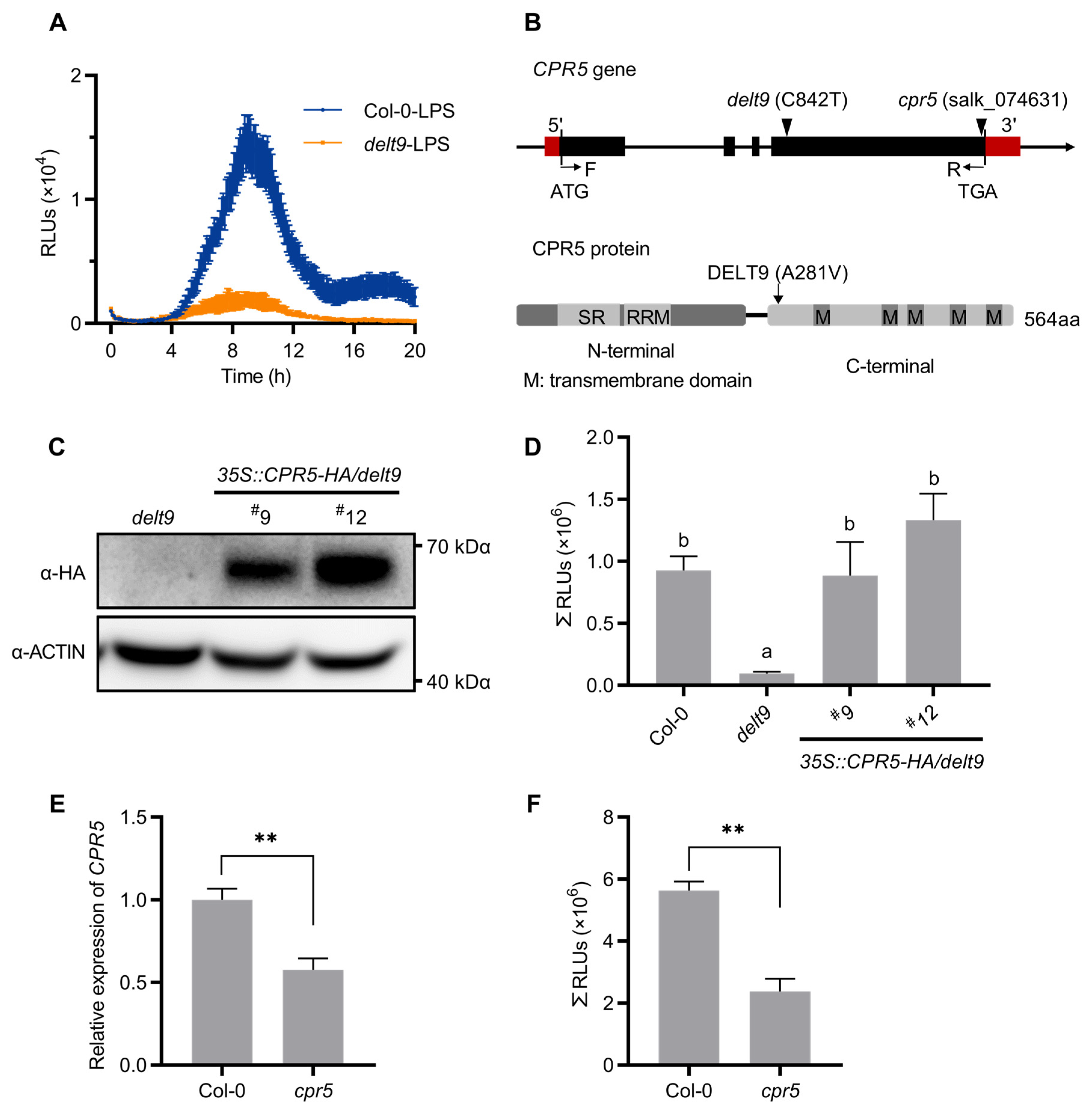
3.1. DELT9 Encodes CPR5
3.2. delt9 and cpr5 Mutants Accumulate Excessive ROS
3.3. Autoimmunity Is not Responsible for Premature Leaf Senescence in cpr5 Mutants
3.4. cpr5 Mutants Displayed Reduced APX1 Abundance
3.5. APX1 Overexpression in cpr5 Mutants Removes Excessive ROS
3.6. APX1 Overexpression in cpr5 Mutants Suppresses Pleiotropic Growth Phenotype, but Not Pathogen Resistance
4. Discussion
5. Conclusions
Supplementary Materials
Author Contributions
Funding
Institutional Review Board Statement
Informed Consent Statement
Data Availability Statement
Acknowledgments
Conflicts of Interest
References
- Bowling, S.A.; Clarke, J.D.; Liu, Y.D.; Klessig, D.F.; Dong, X.N. The cpr5 mutant of Arabidopsis expresses both NPR1-dependent and NPR1-independent resistance. Plant Cell 1997, 9, 1573–1584. [Google Scholar] [CrossRef] [PubMed]
- Peng, S.; Guo, D.B.; Guo, Y.; Zhao, H.Y.; Mei, J.; Han, Y.K.; Guan, R.; Wang, T.H.; Song, T.; Sun, K.K.; et al. CONSTITUTIVE EXPRESSER OF PATHOGENESIS-RELATED GENES 5 is an RNA-binding protein controlling plant immunity via an RNA processing complex. Plant Cell 2022, 34, 1724–1744. [Google Scholar] [CrossRef] [PubMed]
- Gu, Y.; Zebell, S.G.; Liang, Z.; Wang, S.; Kang, B.H.; Dong, X. Nuclear pore permeabilization is a convergent signaling event in effector-triggered immunity. Cell 2016, 166, 1526–1538. [Google Scholar] [CrossRef] [PubMed]
- Boch, J.; Verbsky, M.L.; Robertson, T.L.; Larkin, J.C.; Kunkel, B.N. Analysis of resistance gene-mediated defense responses in Arabidopsis thaliana plants carrying a mutation in CPR5. Mol. Plant Microbe Interact. 1998, 11, 1196–1206. [Google Scholar] [CrossRef]
- Kirik, V.; Bouyer, D.; Schobinger, U.; Bechtold, N.; Herzog, M.; Bonneville, J.M.; Hulskamp, M. CPR5 is involved in cell proliferation and cell death control and encodes a novel trans membrane protein. Curr. Biol. 2001, 11, 1891–1895. [Google Scholar] [CrossRef]
- Jing, H.C.; Sturre, M.J.G.; Hille, J.; Dijkwel, P.P. Arabidopsis onset of leaf death mutants identify a regulatory pathway controlling leaf senescence. Plant J. 2002, 32, 51–63. [Google Scholar] [CrossRef]
- Miura, K.; Okamoto, H.; Okuma, E.; Shiba, H.; Kamada, H.; Hasegawa, P.M.; Murata, Y. SIZ1 deficiency causes reduced stomatal aperture and enhanced drought tolerance via controlling salicylic acid-induced accumulation of reactive oxygen species in Arabidopsis. Plant J. 2013, 73, 91–104. [Google Scholar] [CrossRef] [PubMed]
- Peng, S.; Sun, K.; Guo, Y.; Liu, Y.; Wang, S. Arabidopsis nucleoporin CPR5 controls trichome cell death through the core cell cycle regulator CKI. Plant Biol. 2020, 22, 337–345. [Google Scholar] [CrossRef]
- Roychoudhury, A.; Aftab, T. Phytohormones, plant growth regulators and signaling molecules: Cross-talk and stress responses. Plant Cell Rep. 2021, 40, 1301–1303. [Google Scholar] [CrossRef]
- Jing, H.C.; Dijkwel, P.P. CPR5: A Jack of all trades in plants. Plant Signal. Behav. 2008, 3, 562–563. [Google Scholar] [CrossRef][Green Version]
- Jing, H.C.; Hebeler, R.; Oeljeklaus, S.; Sitek, B.; Stuehler, K.; Meyer, H.E.; Sturre, M.J.G.; Hille, J.; Warscheid, B.; Dijkwel, P.P. Early leaf senescence is associated with an altered cellular redox balance in Arabidopsis cpr5/old1 mutants. Plant Biol. 2008, 10, 85–98. [Google Scholar] [CrossRef] [PubMed]
- Mittler, R. ROS are good. Trends Plant Sci. 2017, 22, 11–19. [Google Scholar] [CrossRef] [PubMed]
- Pitzschke, A.; Forzani, C.; Hirt, H. Reactive oxygen species signaling in plants. Antioxid. Redox Signal. 2006, 8, 1757–1764. [Google Scholar] [CrossRef] [PubMed]
- Mittler, R.; Zandalinas, S.I.; Fichman, Y.; Van Breusegem, F. Reactive oxygen species signalling in plant stress responses. Nat. Rev. Mol. Cell Biol. 2022, 23, 663–679. [Google Scholar] [CrossRef]
- Mittler, R. Oxidative stress, antioxidants and stress tolerance. Trends Plant Sci. 2002, 7, 405–410. [Google Scholar] [CrossRef] [PubMed]
- Bruggeman, Q.; Raynaud, C.; Benhamed, M.; Delarue, M. To die or not to die? Lessons from lesion mimic mutants. Front. Plant Sci. 2015, 6, 24–46. [Google Scholar] [CrossRef]
- Radojicic, A.; Li, X.; Zhang, Y.L. Salicylic acid: A double-edged sword for programed cell death in plants. Front. Plant Sci. 2018, 9, 1133. [Google Scholar] [CrossRef]
- Mittler, R.; Vanderauwera, S.; Gollery, M.; Van Breusegem, F. Reactive oxygen gene network of plants. Trends Plant Sci. 2004, 9, 490–498. [Google Scholar] [CrossRef] [PubMed]
- Torres, M.A.; Dangl, J.L.; Jones, J.D.G. Arabidopsis gp91(phox) homologues AtrbohD and AtrbohF are required for accumulation of reactive oxygen intermediates in the plant defense response. Proc. Natl. Acad. Sci. USA 2002, 99, 517–522. [Google Scholar] [CrossRef]
- Carocho, M.; Ferreira, I.C.F.R. A review on antioxidants, prooxidants and related controversy: Natural and synthetic compounds, screening and analysis methodologies and future perspectives. Food Chem. Toxicol. 2013, 51, 15–25. [Google Scholar] [CrossRef]
- Apel, K.; Hirt, H. Reactive oxygen species: Metabolism, oxidative stress, and signal transduction. Annu. Rev. Plant Biol. 2004, 55, 373–399. [Google Scholar] [CrossRef] [PubMed]
- Davletova, S.; Rizhsky, L.; Liang, H.J.; Zhong, S.Q.; Oliver, D.J.; Coutu, J.; Shulaev, V.; Schlauch, K.; Mittler, R. Cytosolic ascorbate peroxidase 1 is a central component of the reactive oxygen gene network of Arabidopsis. Plant Cell 2005, 17, 268–281. [Google Scholar] [CrossRef] [PubMed]
- Badawi, G.H.; Kawano, N.; Yamauchi, Y.; Shimada, E.; Sasaki, R.; Kubo, A.; Tanaka, K. Over-expression of ascorbate peroxidase in tobacco chloroplasts enhances the tolerance to salt stress and water deficit. Physiol. Plant. 2004, 121, 231–238. [Google Scholar] [CrossRef] [PubMed]
- Koussevitzky, S.; Suzuki, N.; Huntington, S.; Armijo, L.; Sha, W.; Cortes, D.; Shulaev, V.; Mittler, R. Ascorbate peroxidase 1 plays a key role in the response of Arabidopsis thaliana to stress combination. J. Biol. Chem. 2008, 283, 34197–34203. [Google Scholar] [CrossRef] [PubMed]
- Jiang, L.; Chen, Z.P.; Gan, Q.C.; Ci, L.K.; Cao, S.Y.; Han, Y.; Wang, W.Y. Loss-of-function mutations in the APX1 gene result in enhanced selenium tolerance in Arabidopsis thaliana. Plant Cell Environ. 2016, 39, 2133–2144. [Google Scholar] [CrossRef]
- Hong, X.F.; Qi, F.; Wang, R.; Jia, Z.Y.; Lin, F.C.; Yuan, M.H.; Xin, X.F.; Liang, Y. Ascorbate peroxidase 1 allows monitoring of cytosolic accumulation of effector-triggered reactive oxygen species using a luminol-based assay. Plant Physiol. 2022. [Google Scholar] [CrossRef]
- Li, Q.Y.; Li, P.; Htwe, N.M.P.S.; Shangguan, K.K.; Liang, Y. Antepenultimate residue at the C-terminus of NADPH oxidase RBOHD is critical for its function in the production of reactive oxygen species in Arabidopsis. J. Zhejiang Univ. Sci. B 2019, 20, 713–727. [Google Scholar] [CrossRef]
- Li, P.; Zhao, L.L.; Qi, F.; Htwe, N.M.P.S.; Li, Q.Y.; Zhang, D.W.; Lin, F.C.; Shang-Guan, K.K.; Liang, Y. The receptor-like cytoplasmic kinase RIPK regulates broad-spectrum ROS signaling in multiple layers of plant immune system. Mol. Plant 2021, 14, 1652–1667. [Google Scholar] [CrossRef]
- Clough, S.J.; Bent, A.F. Floral dip: A simplified method for agrobacterium-mediated transformation of Arabidopsis thaliana. Plant J. 1998, 16, 735–743. [Google Scholar] [CrossRef]
- Livak, K.J.; Schmittgen, T.D. Analysis of relative gene expression data using real-time quantitative PCR and the 2(-Delta Delta C(T)) Method. Methods 2001, 25, 402–408. [Google Scholar] [CrossRef]
- Kielkopf, C.L.; Bauer, W.; Urbatsch, I.L. Bradford Assay for Determining Protein Concentration. Cold Spring Harb. Protoc. 2020, 2020, 102269. [Google Scholar] [CrossRef] [PubMed]
- Yuan, M.; Jiang, Z.; Bi, G.; Nomura, K.; Liu, M.; Wang, Y.; Cai, B.; Zhou, J.M.; He, S.Y.; Xin, X.F. Pattern-recognition receptors are required for NLR-mediated plant immunity. Nature 2021, 592, 105–109. [Google Scholar] [CrossRef] [PubMed]
- Robinson, K.M.; Janes, M.S.; Beckman, J.S. The selective detection of mitochondrial superoxide by live cell imaging. Nat. Protoc. 2008, 3, 941–947. [Google Scholar] [CrossRef] [PubMed]
- Tiryaki, D.; Aydin, I.; Atici, O. Psychrotolerant bacteria isolated from the leaf apoplast of cold-adapted wild plants improve the cold resistance of bean (Phaseolus vulgaris L.) under low temperature. Cryobiology 2019, 86, 111–119. [Google Scholar] [CrossRef] [PubMed]
- Daudi, A.; O’Brien, J.A. Detection of hydrogen peroxide by DAB staining in Arabidopsis Leaves. Bio-Protocol 2012, 2, 263. [Google Scholar] [CrossRef]
- Patterson, B.D.; Macrae, E.A.; Ferguson, I.B. Estimation of hydrogen-peroxide in plant-extracts using titanium(Iv). Anal. Biochem. 1984, 139, 487–492. [Google Scholar] [CrossRef] [PubMed]
- Oparka, M.; Walczak, J.; Malinska, D.; van Oppen, L.M.P.E.; Szczepanowska, J.; Koopman, W.J.H.; Wieckowski, M.R. Quantifying ROS levels using CM-H(2)DCFDA and HyPer. Methods 2016, 109, 3–11. [Google Scholar] [CrossRef] [PubMed]
- Kadota, Y.; Shirasu, K.; Zipfel, C. Regulation of the NADPH oxidase RBOHD during plant immunity. Plant Cell Physiol. 2015, 56, 1472–1480. [Google Scholar] [CrossRef]
- Wu, Y.J.; Gao, Y.; Zhan, Y.Y.; Kui, H.; Liu, H.Y.; Yan, L.; Kemmerling, B.; Zhou, J.M.; He, K.; Li, J. Loss of the common immune coreceptor BAK1 leads to NLR-dependent cell death. Proc. Natl. Acad. Sci. USA 2020, 117, 27044–27053. [Google Scholar] [CrossRef]
- Wang, S.; Gu, Y.N.; Zebell, S.G.; Anderson, L.K.; Wang, W.; Mohan, R.; Dong, X.N. A noncanonical role for the CKI-RB-E2F cell-cycle signaling pathway in plant effector-triggered immunity. Cell Host Microbe 2014, 16, 787–794. [Google Scholar] [CrossRef]
- Maruta, T.; Inoue, T.; Noshi, M.; Tamoi, M.; Yabuta, Y.; Yoshimura, K.; Ishikawa, T.; Shigeoka, S. Cytosolic ascorbate peroxidase 1 protects organelles against oxidative stress by wounding- and jasmonate-induced H2O2 in Arabidopsis plants. Biochim. Biophys. Acta BBA Gen. Subj. 2012, 1820, 1901–1907. [Google Scholar] [CrossRef] [PubMed]
- Brown, J.K.M. A cost of disease resistance: Paradigm or peculiarity? Trends Genet. 2003, 19, 667–671. [Google Scholar] [CrossRef]
- Nelson, R.; Wiesner-Hanks, T.; Wisser, R.; Balint-Kurti, P. Navigating complexity to breed disease-resistant crops. Nat. Rev. Genet. 2018, 19, 21–33. [Google Scholar] [CrossRef] [PubMed]
- Wang, Y.M.; Dong, S.M. A new roadmap for the breeding of disease-resistant and high-yield crops. Stress Biol. 2021, 1, 21. [Google Scholar] [CrossRef]
- Xu, G.Y.; Uan, M.Y.; Ai, C.R.; Liu, L.J.; Zhuang, E.; Karapetyan, S.; Wang, S.; Dong, X.N. uORF-mediated translation allows engineered plant disease resistance without fitness costs. Nature 2017, 545, 491–494. [Google Scholar] [CrossRef]
- Liu, M.M.; Shi, Z.Y.; Zhang, X.H.; Wang, M.X.; Zhang, L.; Zheng, K.Z.; Liu, J.Y.; Hu, X.M.; Di, C.R.; Qian, Q.; et al. Inducible overexpression of Ideal Plant Architecture1 improves both yield and disease resistance in rice. Nat. Plants 2019, 5, 389–400. [Google Scholar] [CrossRef] [PubMed]
- Chen, C.M.; Galon, Y.; Ishka, M.R.; Malihi, S.; Shimanovsky, V.; Twito, S.; Rath, A.; Vatamaniuk, O.K.; Miller, G. ASCORBATE PEROXIDASE 6 delays the onset of age-dependent leaf senescence. Plant Physiol. 2021, 185, 441–456. [Google Scholar] [CrossRef] [PubMed]
- Fleury, C.; Mignotte, B.; Vayssiere, J.L. Mitochondrial reactive oxygen species in cell death signaling. Biochimie 2002, 84, 131–141. [Google Scholar] [CrossRef] [PubMed]
- Mou, Z.L.; He, Y.K.; Dai, Y.; Liu, X.F.; Li, J.Y. Deficiency in fatty acid synthase leads to premature cell death and dramatic alterations in plant morphology. Plant Cell 2000, 12, 405–417. [Google Scholar] [CrossRef]
- Wu, J.; Sun, Y.F.; Zhao, Y.N.; Zhang, J.; Luo, L.L.; Li, M.; Wang, J.L.; Yu, H.; Liu, G.F.; Yang, L.S.; et al. Deficient plastidic fatty acid synthesis triggers cell death by modulating mitochondrial reactive oxygen species. Cell Res. 2015, 25, 621–633. [Google Scholar] [CrossRef]
- Zhao, Y.N.; Luo, L.L.; Xu, J.S.; Xin, P.Y.; Guo, H.Y.; Wu, J.; Bai, L.; Wang, G.D.; Chu, J.F.; Zuo, J.R.; et al. Malate transported from chloroplast to mitochondrion triggers production of ROS and PCD in Arabidopsis thaliana. Cell Res. 2018, 28, 448–461. [Google Scholar] [CrossRef] [PubMed]
- Cvetkovska, M.; Vanlerberghe, G.C. Alternative oxidase modulates leaf mitochondrial concentrations of superoxide and nitric oxide. New Phytol. 2012, 195, 32–39. [Google Scholar] [CrossRef] [PubMed]
- Liu, J.; Li, Z.; Wang, Y.Q.; Xing, D. Overexpression of ALTERNATIVE OXIDASE1a alleviates mitochondria-dependent programmed cell death induced by aluminium phytotoxicity in Arabidopsis. J. Exp. Bot. 2014, 65, 4465–4478. [Google Scholar] [CrossRef]
- Liu, Y.D.; Ren, D.T.; Pike, S.; Pallardy, S.; Gassmann, W.; Zhang, S.Q. Chloroplast-generated reactive oxygen species are involved in hypersensitive response-like cell death mediated by a mitogen-activated protein kinase cascade. Plant J. 2007, 51, 941–954. [Google Scholar] [CrossRef] [PubMed]
- Nakagami, H.; Soukupova, H.; Schikora, A.; Zarsky, V.; Hirt, H. A mitogen-activated protein kinase kinase kinase mediates reactive oxygen species homeostasis in Arabidopsis. J. Biol. Chem. 2006, 281, 38697–38704. [Google Scholar] [CrossRef] [PubMed]
- Ding, P.T.; Ding, Y.L. Stories of salicylic acid: A plant defense hormone. Trends Plant Sci. 2020, 25, 549–565. [Google Scholar] [CrossRef]
- Herrera-Vasquez, A.; Salinas, P.; Holuigue, L. Salicylic acid and reactive oxygen species interplay in the transcriptional control of defense genes expression. Front. Plant Sci. 2015, 6, 171. [Google Scholar] [CrossRef]
- Lukan, T.; Coll, A. Intertwined roles of reactive oxygen species and salicylic acid signaling are crucial for the plant response to biotic stress. Int. J. Mol. Sci. 2022, 23, 5568. [Google Scholar] [CrossRef]
- Liu, Y.K.; He, C.Z. Regulation of plant reactive oxygen species (ROS) in stress responses: Learning from AtRBOHD. Plant Cell Rep. 2016, 35, 995–1007. [Google Scholar] [CrossRef]
- Lukan, T.; Pompe-Novak, M.; Baebler, S.; Tusek-Znidaric, M.; Kladnik, A.; Kriznik, M.; Blejec, A.; Zagorscak, M.; Stare, K.; Dusak, B.; et al. Precision transcriptomics of viral foci reveals the spatial regulation of immune-signaling genes and identifies RBOHD as an important player in the incompatible interaction between potato virus Y and potato. Plant J. 2020, 104, 645–661. [Google Scholar] [CrossRef]







Disclaimer/Publisher’s Note: The statements, opinions and data contained in all publications are solely those of the individual author(s) and contributor(s) and not of MDPI and/or the editor(s). MDPI and/or the editor(s) disclaim responsibility for any injury to people or property resulting from any ideas, methods, instructions or products referred to in the content. |
© 2023 by the authors. Licensee MDPI, Basel, Switzerland. This article is an open access article distributed under the terms and conditions of the Creative Commons Attribution (CC BY) license (https://creativecommons.org/licenses/by/4.0/).
Share and Cite
Qi, F.; Li, J.; Hong, X.; Jia, Z.; Wu, B.; Lin, F.; Liang, Y. Overexpression of an Antioxidant Enzyme APX1 in cpr5 Mutant Restores its Pleiotropic Growth Phenotype. Antioxidants 2023, 12, 301. https://doi.org/10.3390/antiox12020301
Qi F, Li J, Hong X, Jia Z, Wu B, Lin F, Liang Y. Overexpression of an Antioxidant Enzyme APX1 in cpr5 Mutant Restores its Pleiotropic Growth Phenotype. Antioxidants. 2023; 12(2):301. https://doi.org/10.3390/antiox12020301
Chicago/Turabian StyleQi, Fan, Jianwei Li, Xiufang Hong, Zhiyi Jia, Binyan Wu, Fucheng Lin, and Yan Liang. 2023. "Overexpression of an Antioxidant Enzyme APX1 in cpr5 Mutant Restores its Pleiotropic Growth Phenotype" Antioxidants 12, no. 2: 301. https://doi.org/10.3390/antiox12020301
APA StyleQi, F., Li, J., Hong, X., Jia, Z., Wu, B., Lin, F., & Liang, Y. (2023). Overexpression of an Antioxidant Enzyme APX1 in cpr5 Mutant Restores its Pleiotropic Growth Phenotype. Antioxidants, 12(2), 301. https://doi.org/10.3390/antiox12020301

