Mitochondrial Peroxiredoxin III Protects against Non-Alcoholic Fatty Liver Disease Caused by a Methionine-Choline Deficient Diet
Abstract
1. Introduction
2. Material and Methods
2.1. Animals
2.2. Measurements of Blood Parameter
2.3. Immunoblotting
2.4. Histology and Immunohistology Assays
2.5. Quantitative Real-Time Polymerase Chain Reaction (PCR)
2.6. Statistical Analysis
3. Results
3.1. MCD Diet-Induced Mitochondrial ROS Production Contributes to Accelerated Hepatic Lipid Accumulation
3.2. MCD Diet Induces Liver Injury and Oxidative Damage Is Exacerbated by Ablation of Prx III
3.3. Deficiency of Mitochondrial Prx III Further Exacerbates Liver Lipogenesis in Mice Fed the MCD Diet
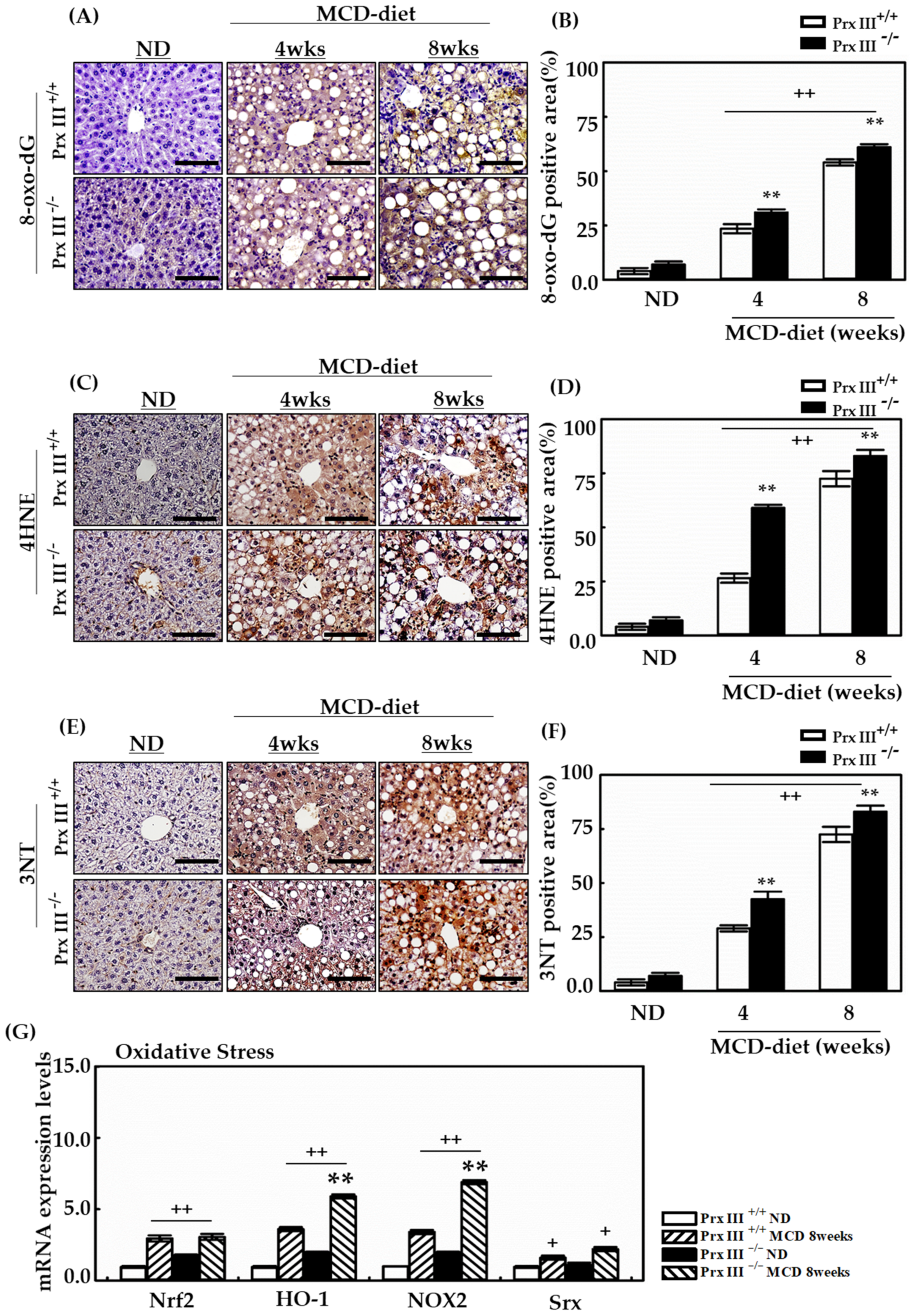
3.4. Ablation of Mitochondrial Prx III Induces Highly Enhanced Oxidative Stress in Mice Fed the MCD Diet
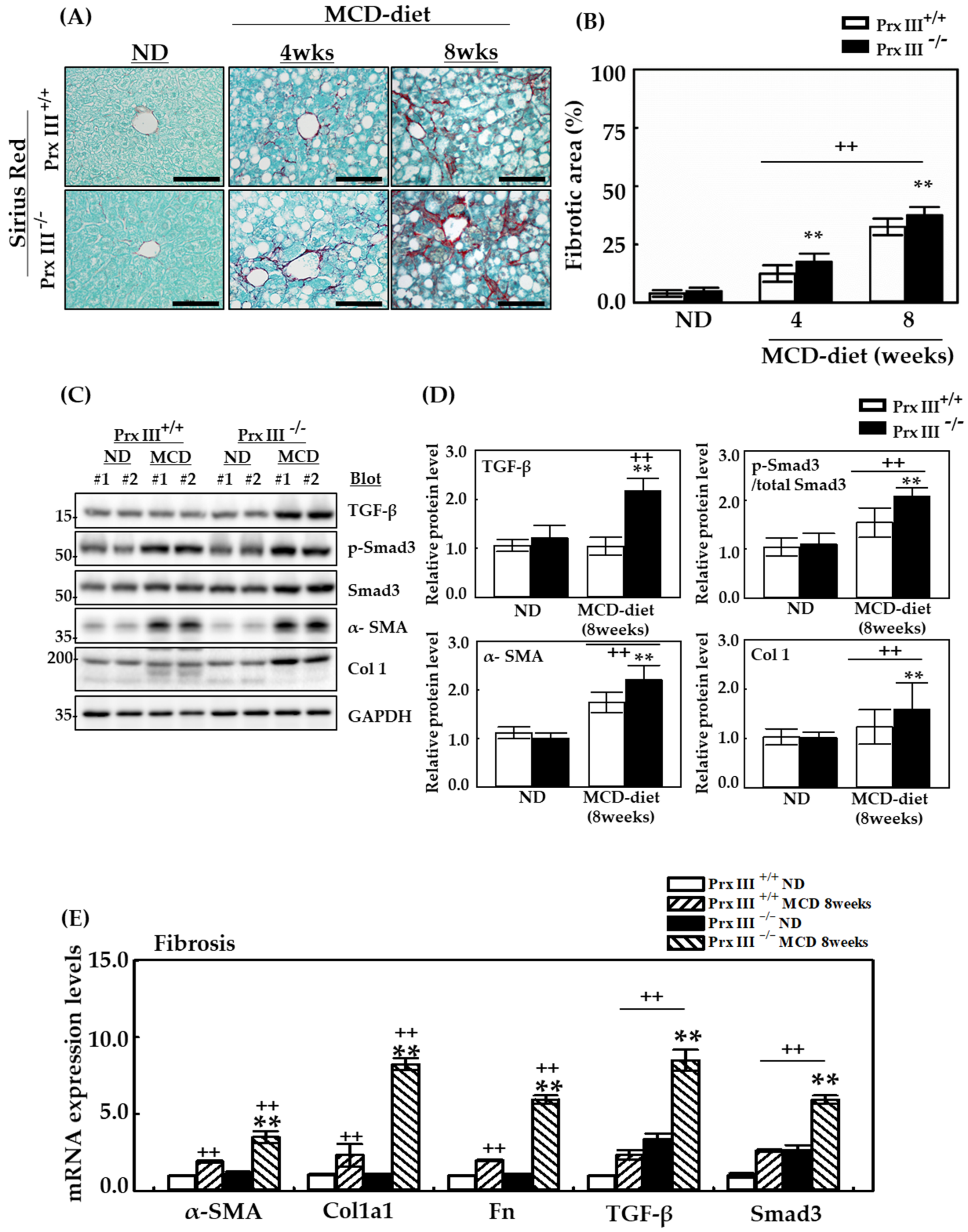
3.5. Ablation of Mitochondrial Prx III Promotes MCD Diet-Induced Inflammatory Responses and Fibrosis in Mice Liver Tissues
4. Discussion
5. Conclusions
Author Contributions
Funding
Institutional Review Board Statement
Informed Consent Statement
Data Availability Statement
Conflicts of Interest
References
- Baffy, G. MicroRNAs in Nonalcoholic Fatty Liver Disease. J. Clin. Med. 2015, 4, 1977–1988. [Google Scholar] [CrossRef] [PubMed]
- Hanson, A.; Wilhelmsen, D.; DiStefano, J.K. The Role of Long Non-Coding RNAs (lncRNAs) in the Development and Progression of Fibrosis Associated with Nonalcoholic Fatty Liver Disease (NAFLD). Non-Coding RNA 2018, 4, 18. [Google Scholar] [CrossRef] [PubMed]
- Hardy, T.; Oakley, F.; Anstee, Q.M.; Day, C.P. Nonalcoholic Fatty Liver Disease: Pathogenesis and Disease Spectrum. Annu. Rev. Pathol. Mech. Dis. 2016, 11, 451–496. [Google Scholar] [CrossRef] [PubMed]
- Day, C.P.; James, O.F. Hepatic steatosis: Innocent bystander or guilty party? Hepatology 1998, 27, 1463–1466. [Google Scholar] [CrossRef] [PubMed]
- Altinbas, A.; Sowa, J.P.; Hasenberg, T.; Canbay, A. The diagnosis and treatment of non-alcoholic fatty liver disease. Minerva Gastroenterol. Dietol. 2015, 61, 159–169. [Google Scholar]
- Diehl, A.M. Lessons from animal models of NASH. Hepatol. Res. 2005, 33, 138–144. [Google Scholar] [CrossRef]
- Jou, J.; Choi, S.S.; Diehl, A.M. Mechanisms of Disease Progression in Nonalcoholic Fatty Liver Disease. Semin. Liver Dis. 2008, 28, 370–379. [Google Scholar] [CrossRef]
- Tariq, Z.; Green, C.J.; Hodson, L. Are oxidative stress mechanisms the common denominator in the progression from hepatic steatosis towards non-alcoholic steatohepatitis (NASH)? Liver Int. 2014, 34, e180–e190. [Google Scholar] [CrossRef]
- Day, C.P. Non-alcoholic steatohepatitis (NASH): Where are we now and where are we going? Gut 2002, 50, 585–588. [Google Scholar] [CrossRef]
- Videla, L.A.; Rodrigo, R.; Araya, J.; Poniachik, J. Insulin resistance and oxidative stress interdependency in non-alcoholic fatty liver disease. Trends Mol. Med. 2006, 12, 555–558. [Google Scholar] [CrossRef]
- Nassir, F.; Ibdah, J.A. Role of Mitochondria in Nonalcoholic Fatty Liver Disease. Int. J. Mol. Sci. 2014, 15, 8713–8742. [Google Scholar] [CrossRef]
- Gentile, C.L.; Pagliassotti, M.J. The role of fatty acids in the development and progression of nonalcoholic fatty liver disease. J. Nutr. Biochem. 2008, 19, 567–576. [Google Scholar] [CrossRef]
- Takaki, A.; Kawai, D.; Yamamoto, K. Multiple Hits, Including Oxidative Stress, as Pathogenesis and Treatment Target in Non-Alcoholic Steatohepatitis (NASH). Int. J. Mol. Sci. 2013, 14, 20704–20728. [Google Scholar] [CrossRef]
- Novo, E.; Busletta, C.; di Bonzo, L.V.; Povero, D.; Paternostro, C.; Mareschi, K.; Ferrero, I.; David, E.; Bertolani, C.; Caligiuri, A.; et al. Intracellular reactive oxygen species are required for directional migration of resident and bone marrow-derived hepatic pro-fibrogenic cells. J. Hepatol. 2011, 54, 964–974. [Google Scholar] [CrossRef]
- Rhee, S.G.; Woo, H.A. Multiple functions of peroxiredoxins: Peroxidases, sensors and regulators of the intracellular messenger H2O2, and protein chaperones. Antioxid. Redox Signal. 2011, 15, 781–794. [Google Scholar] [CrossRef]
- Perkins, A.; Nelson, K.J.; Parsonage, D.; Poole, L.B.; Karplus, P.A. Peroxiredoxins: Guardians against oxidative stress and modulators of peroxide signaling. Trends Biochem. Sci. 2015, 40, 435–445. [Google Scholar] [CrossRef]
- Cox, A.G.; Winterbourn, C.C.; Hampton, M.B. Mitochondrial peroxiredoxin involvement in antioxidant defence and redox signalling. Biochem. J. 2009, 425, 313–325. [Google Scholar] [CrossRef]
- Noh, Y.H.; Baek, J.Y.; Jeong, W.; Rhee, S.G.; Chang, T.-S. Sulfiredoxin Translocation into Mitochondria Plays a Crucial Role in Reducing Hyperoxidized Peroxiredoxin III. J. Biol. Chem. 2009, 284, 8470–8477. [Google Scholar] [CrossRef]
- Bae, S.H.; Sung, S.H.; Cho, E.J.; Lee, S.K.; Lee, H.E.; Woo, H.A.; Yu, D.-Y.; Kil, I.S.; Rhee, S.G. Concerted action of sulfiredoxin and peroxiredoxin I protects against alcohol-induced oxidative injury in mouse liver. Hepatology 2011, 53, 945–953. [Google Scholar] [CrossRef]
- Bae, S.H.; Sung, S.H.; Lee, H.E.; Kang, H.T.; Lee, S.K.; Oh, S.Y.; Woo, H.A.; Kil, I.S.; Rhee, S.G. Peroxiredoxin III and Sulfiredoxin Together Protect Mice from Pyrazole-Induced Oxidative Liver Injury. Antioxid. Redox Signal. 2012, 17, 1351–1361. [Google Scholar] [CrossRef]
- Zhang, Y.; Park, J.; Han, S.-J.; Park, I.; Huu, T.N.; Kim, J.-S.; Woo, H.A.; Lee, S.-R. The critical role of redox regulation of PTEN and peroxiredoxin III in alcoholic fatty liver. Free Radic. Biol. Med. 2021, 162, 141–148. [Google Scholar] [CrossRef] [PubMed]
- Han, S.-J.; Ahn, Y.; Park, I.; Zhang, Y.; Kim, I.; Kim, H.W.; Ku, C.-S.; Chay, K.-O.; Yang, S.Y.; Ahn, B.W.; et al. Assay of the redox state of the tumor suppressor PTEN by mobility shift. Methods 2015, 77–78, 58–62. [Google Scholar] [CrossRef] [PubMed]
- Kang, S.W.; Chae, H.Z.; Seo, M.S.; Kim, K.; Baines, I.C.; Rhee, S.G. Mammalian Peroxiredoxin Isoforms Can Reduce Hydrogen Peroxide Generated in Response to Growth Factors and Tumor Necrosis Factor-α. J. Biol. Chem. 1998, 273, 6297–6302. [Google Scholar] [CrossRef] [PubMed]
- Seo, M.S.; Kang, S.W.; Kim, K.; Baines, I.C.; Lee, T.H.; Rhee, S.G. Identification of a New Type of Mammalian Peroxiredoxin That Forms an Intramolecular Disulfide as a Reaction Intermediate. J. Biol. Chem. 2000, 275, 20346–20354. [Google Scholar] [CrossRef] [PubMed]
- Browning, J.D.; Horton, J.D. Molecular mediators of hepatic steatosis and liver injury. J. Clin. Investig. 2004, 114, 147–152. [Google Scholar] [CrossRef]
- Kohli, R.; Feldstein, A.E. NASH animal models: Are we there yet? J. Hepatol. 2011, 55, 941–943. [Google Scholar] [CrossRef]
- Rinella, M.E.; Green, R.M. The methionine-choline deficient dietary model of steatohepatitis does not exhibit insulin resistance. J. Hepatol. 2004, 40, 47–51. [Google Scholar] [CrossRef]
- Reddy, J.K.; Mannaerts, G.P. Peroxisomal lipid metabolism. Annu. Rev. Nutr. 1994, 14, 343–370. [Google Scholar] [CrossRef]
- Galligan, J.J.; Smathers, R.L.; Fritz, K.S.; Epperson, L.E.; Hunter, L.E.; Petersen, D.R. Protein Carbonylation in a Murine Model for Early Alcoholic Liver Disease. Chem. Res. Toxicol. 2012, 25, 1012–1021. [Google Scholar] [CrossRef]
- Brunt, E.M.; Kleiner, D.E.; Wilson, L.A.; Unalp, A.; Behling, C.E.; Lavine, J.E.; Neuschwander-Tetri, B.A.; NASH Clinical Research Network. Portal chronic inflammation in nonalcoholic fatty liver disease (NAFLD): A histologic marker of advanced NAFLD-Clinicopathologic correlations from the nonalcoholic steatohepatitis clinical research network. Hepatology 2009, 49, 809–820. [Google Scholar] [CrossRef]
- Stienstra, R.; Mandard, S.; Patsouris, D.; Maass, C.; Kersten, S.; Müller, M. Peroxisome Proliferator-Activated Receptor α Protects against Obesity-Induced Hepatic Inflammation. Endocrinology 2007, 148, 2753–2763. [Google Scholar] [CrossRef]
- Angulo, P.; Hui, J.M.; Marchesini, G.; Bugianesi, E.; George, J.; Farrell, G.C.; Enders, F.; Saksena, S.; Burt, A.D.; Bida, J.P.; et al. The NAFLD fibrosis score: A noninvasive system that identifies liver fibrosis in patients with NAFLD. Hepatology 2007, 45, 846–854. [Google Scholar] [CrossRef]
- Angulo, P. Nonalcoholic fatty liver disease. N. Engl. J. Med. 2002, 346, 1221–1231. [Google Scholar] [CrossRef]
- Chitturi, S.; Abeygunasekera, S.; Farrell, G.C.; Holmes-Walker, J.; Hui, J.M.; Fung, C.; Karim, R.; Lin, R.; Samarasinghe, D.; Liddle, C.; et al. NASH and insulin resistance: Insulin hypersecretion and specific association with the insulin resistance syndrome. Hepatology 2002, 35, 373–379. [Google Scholar] [CrossRef]
- Marchesini, G.; Bugianesi, E.; Forlani, G.; Cerrelli, F.; Lenzi, M.; Manini, R.; Natale, S.; Vanni, E.; Villanova, N.; Melchionda, N.; et al. Nonalcoholic fatty liver, steatohepatitis, and the metabolic syndrome. Hepatology 2003, 37, 917–923. [Google Scholar] [CrossRef]
- Zhang, Y.-K.J.; Yeager, R.L.; Tanaka, Y.; Klaassen, C.D. Enhanced expression of Nrf2 in mice attenuates the fatty liver produced by a methionine- and choline-deficient diet. Toxicol. Appl. Pharmacol. 2010, 245, 326–334. [Google Scholar] [CrossRef]
- Marra, F.; Gastaldelli, A.; Baroni, G.S.; Tell, G.; Tiribelli, C. Molecular basis and mechanisms of progression of non-alcoholic steatohepatitis. Trends Mol. Med. 2008, 14, 72–81. [Google Scholar] [CrossRef]
- Tilg, H.; Diehl, A.M. Cytokines in Alcoholic and Nonalcoholic Steatohepatitis. N. Engl. J. Med. 2000, 343, 1467–1476. [Google Scholar] [CrossRef]
- Rinella, M.E.; Elias, M.S.; Smolak, R.R.; Fu, T.; Borensztajn, J.; Green, R.M. Mechanisms of hepatic steatosis in mice fed a lipogenic methionine choline-deficient diet. J. Lipid Res. 2008, 49, 1068–1076. [Google Scholar] [CrossRef]
- Masarone, M.; Rosato, V.; Dallio, M.; Gravina, A.G.; Aglitti, A.; Loguercio, C.; Federico, A.; Persico, M. Role of Oxidative Stress in Pathophysiology of Nonalcoholic Fatty Liver Disease. Oxid. Med. Cell. Longev. 2018, 2018, 9547613. [Google Scholar] [CrossRef]
- Lau, J.K.C.; Zhang, X.; Yu, J. Animal models of non-alcoholic fatty liver disease: Current perspectives and recent advances. J. Pathol. 2017, 241, 36–44. [Google Scholar] [CrossRef] [PubMed]
- Brunt, E.M.; Wong, V.W.; Nobili, V.; Day, C.P.; Sookoian, S.; Maher, J.J.; Bugianesi, E.; Sirlin, C.B.; Neuschwander-Tetri, B.A.; Rinella, M.E. Nonalcoholic fatty liver disease. Nat. Rev. Dis. Primers 2015, 1, 15080. [Google Scholar] [CrossRef] [PubMed]






| Genes | Forward Primer | Reverse Primer | Accession No. |
|---|---|---|---|
| SREBP | CATCGACTACATCCGCTTCTTACA | GTCTTTCAGTGATTTGCTTTTGTGA | NM_001358315.1 |
| FAS | TGGTGGGTTTGGTGAATTGTC | GCTTGTCCTGCTCTAACTGGAAGT | NM_007988.3 |
| C/EBP-β | GCCGAGATAAAGCCAAACAA | CCTTGACCAAGGAGCTCTCA | NM_007679.4 |
| PPAR-γ | TTTTCAAGGGTGCCAGTTTC | TTATTCATCAGGGAGGCCAG | NM_001308354.1 |
| Nrf 2 | CTCTCTGAACTCCTGGACGG | GGGTCTCCGTAAATGGAAG | NM_010902.5 |
| HO-1 | CACGCATATACCCGCTACCT | CCAGAGTGTTCATTCGAGCA | NM_010442.2 |
| NOX2 | ACTCCTTGGGTCAGCACTGG | GTTCCTGTCCAGTTGTCTTCG | NM_007807.5 |
| Srx | GGAAGGAAGAAAGGAGATGG | AGAGTTCAGGCTATGGGGAT | NM_029688.5 |
| IL-1β | TCGTGCTGTCGGACCCATAT | GTCGTTGCTTGGTTCTCCTTGT | NM_008361.4 |
| IL-6 | ACAACCACGGCCTTCCCTACTT | CACGATTTCCCAGAGAACATGTG | NM_031168.1 |
| IL-10 | GCATGGCCCAGAAATCAAGG | AGGGGAGAAATCGATGACAGC | NM_010548.2 |
| ICAM-1 | GCCTTGGTAGAGGTGACTGAG | GACCGGAGCTGAAAAGTTGTA | NM_010493.3 |
| VCAM | TGCCGAGCTAAATTACACATTG | CCTTCTTGGAGGGATGTACAGA | NM_011693.3 |
| MCP1 | GCTCAGCCAGATGCAGTTAA | TCTTGAGCTTGGTGACAAAAACT | NM_011333.3 |
| TNFα | GCCACCACGCTCTTCTG | GGTGTGGGTGAGGAGCA | NM_013693.3 |
| α-SMA | TCGCTGTCAGGAACCCTGAGACG | ATCATCACCAGCGAAGCCGGC | NM_007392.3 |
| Col1a1 | ACCTGTGTGTTCCCTACTCA | GACTGTTGCCTTCGCCTCTG | NM_007742.4 |
| Fn1 | CAACAACCGGAATTACACCG | GGTCTCGGAGCTGGGAGTAG | NM_001276413.1 |
| TGFβ | CCGCAACAACGCCATCTATG | CTCTGCACGGGACAGCAAT | NM_009368.3 |
| Smad3 | GTCAAAGAACACCGATTCCA | TCAAGCCACCAGAACAGAAG | NM_016769.4 |
| GAPDH | AGAACATCATCCCTGCATCC | GGTCCTCAGTGTAGCCCAAG | NM_001289726.1 |
Disclaimer/Publisher’s Note: The statements, opinions and data contained in all publications are solely those of the individual author(s) and contributor(s) and not of MDPI and/or the editor(s). MDPI and/or the editor(s) disclaim responsibility for any injury to people or property resulting from any ideas, methods, instructions or products referred to in the content. |
© 2022 by the authors. Licensee MDPI, Basel, Switzerland. This article is an open access article distributed under the terms and conditions of the Creative Commons Attribution (CC BY) license (https://creativecommons.org/licenses/by/4.0/).
Share and Cite
Park, J.; Kim, N.H.; Yi, H.J.; Rhee, S.G.; Woo, H.A. Mitochondrial Peroxiredoxin III Protects against Non-Alcoholic Fatty Liver Disease Caused by a Methionine-Choline Deficient Diet. Antioxidants 2023, 12, 9. https://doi.org/10.3390/antiox12010009
Park J, Kim NH, Yi HJ, Rhee SG, Woo HA. Mitochondrial Peroxiredoxin III Protects against Non-Alcoholic Fatty Liver Disease Caused by a Methionine-Choline Deficient Diet. Antioxidants. 2023; 12(1):9. https://doi.org/10.3390/antiox12010009
Chicago/Turabian StylePark, Jiyoung, Nam Hee Kim, Ho Jin Yi, Sue Goo Rhee, and Hyun Ae Woo. 2023. "Mitochondrial Peroxiredoxin III Protects against Non-Alcoholic Fatty Liver Disease Caused by a Methionine-Choline Deficient Diet" Antioxidants 12, no. 1: 9. https://doi.org/10.3390/antiox12010009
APA StylePark, J., Kim, N. H., Yi, H. J., Rhee, S. G., & Woo, H. A. (2023). Mitochondrial Peroxiredoxin III Protects against Non-Alcoholic Fatty Liver Disease Caused by a Methionine-Choline Deficient Diet. Antioxidants, 12(1), 9. https://doi.org/10.3390/antiox12010009

