Novel Insights into Total Flavonoids of Rhizoma Drynariae against Meat Quality Deterioration Caused by Dietary Aflatoxin B1 Exposure in Chickens
Abstract
1. Introduction
2. Materials and Methods
2.1. Animal Ethics
2.2. Animal Experiment
2.3. Sample Collection
2.4. Analysis of Meat Color and of the Breast Muscle
2.5. Analysis of Water-Holding Capacity (WHC) of the Breast Muscle
2.6. Analysis of Shear Force of the Breast Muscle
2.7. Texture Profile Analysis (TPA) Determination
2.8. LF-NMR Transverse Relaxation
2.9. Analysis of Raman Spectroscopy of the Breast Muscle
2.10. Determination of Antioxidant Enzyme Activity in Plasma
2.11. RNA Extraction and qRT- PCR Analysis
2.12. Breast Muscle Metabolite Analysis by Widely Targeted Metabolomics
2.13. Statistical Analysis
3. Results
3.1. Color Evaluation of Breast Muscle on
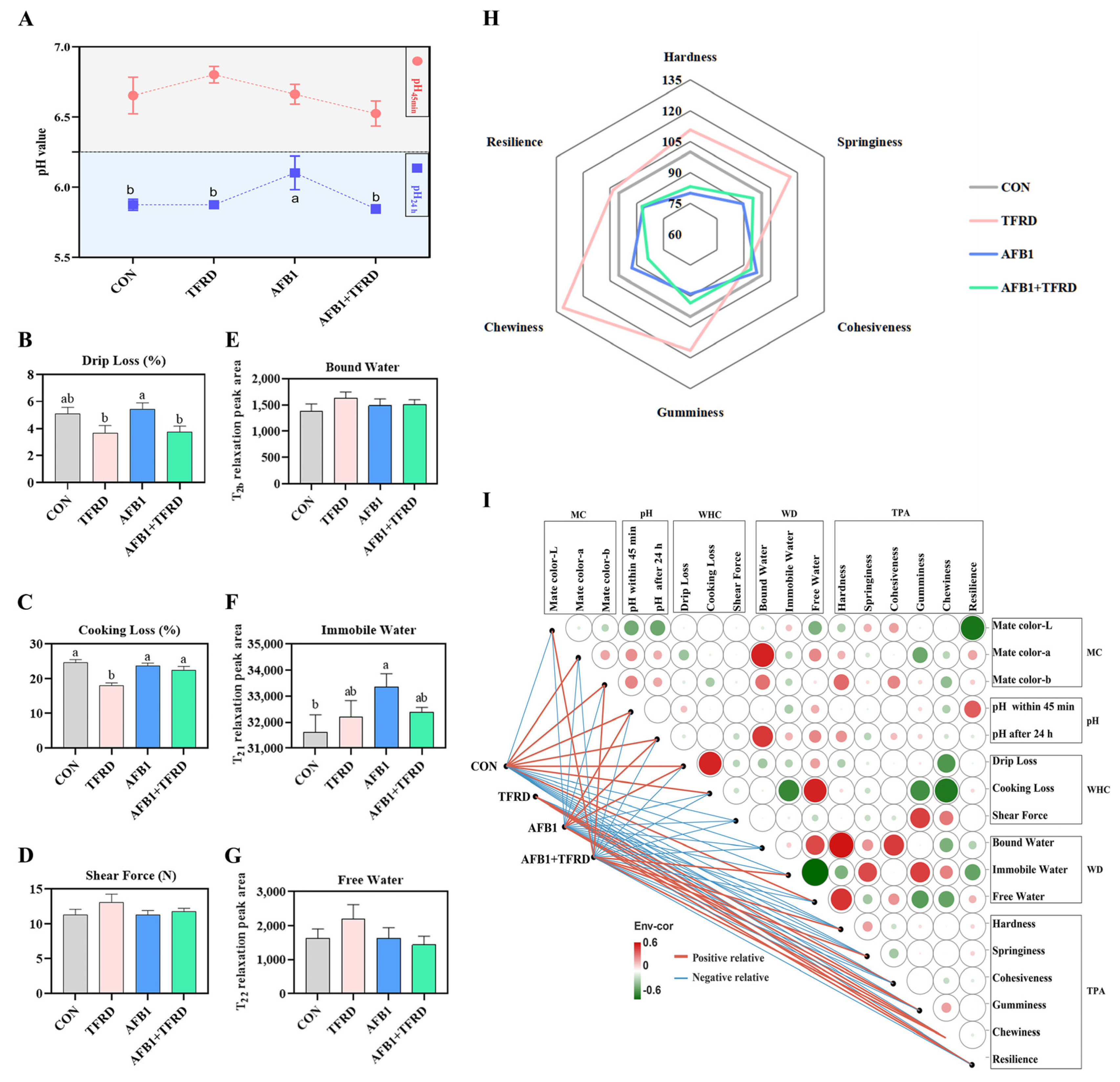
3.2. Meat Quality Assessment
3.3. Analysis of Breast Muscle Metabolic Profiles after TFRD Treatment in AFB1-Exposed Chickens
3.4. Metabolomics Screening of Significantly Different Metabolites in Breast Muscles of AFB1 Chickens after TFRD Treatment
3.5. Integrated Analysis of Significantly Differential Metabolites and Meat Quality-Related Parameters
3.6. Analysis of the Protein Secondary Structure of Myofibrillar in Breast Muscle after TFRD Treatment in AFB1 Chickens
3.7. Effect of TFRD on Antioxidant Activity and Inflammatory Factors
4. Discussion
5. Conclusions
Supplementary Materials
Author Contributions
Funding
Institutional Review Board Statement
Informed Consent Statement
Data Availability Statement
Acknowledgments
Conflicts of Interest
References
- Guo, Y.; Zhao, L.; Ma, Q.; Ji, C. Novel strategies for degradation of aflatoxins in food and feed: A review. Food Res. Int. 2020, 140, 109878. [Google Scholar] [CrossRef] [PubMed]
- Vaičiulienė, G.; Bakutis, B.; Jovaišienė, J.; Falkauskas, R.; Gerulis, G.; Kerzienė, S.; Baliukonienė, V. Prevalence of Mycotoxins and Endotoxins in Total Mixed Rations and Different Types of Ensiled Forages for Dairy Cows in Lithuania. Toxins 2021, 13, 890. [Google Scholar] [CrossRef] [PubMed]
- Kong, A.; Zhang, C.; Cao, Y.; Cao, Q.; Liu, F.; Yang, Y.; Tong, Z.; Rehman, M.U.; Wang, X.; Huang, S. The fungicide thiram perturbs gut microbiota community and causes lipid metabolism disorder in chickens. Ecotoxicol. Environ. Saf. 2020, 206, 111400. [Google Scholar] [CrossRef] [PubMed]
- Kademi, H.I.; Saad, F.T.; Ulusoy, B.H.; Baba, I.A.; Hecer, C. Mathematical model for aflatoxins risk mitigation in food. J. Food Eng. 2019, 263, 25–29. [Google Scholar] [CrossRef]
- Hernández-Ramírez, J.O.; Nava-Ramírez, M.J.; Merino-Guzmán, R.; Téllez-Isaías, G.; Vázquez-Durán, A.; Méndez-Albores, A. The effect of moderate-dose aflatoxin B1 and Salmonella Enteritidis infection on intestinal permeability in broiler chickens. Mycotoxin Res. 2019, 36, 31–39. [Google Scholar] [CrossRef] [PubMed]
- Elahi, U.; Ma, Y.; Wu, S.; Wang, J.; Zhang, H.; Qi, G. Growth performance, carcass characteristics, meat quality and serum profile of broiler chicks fed on housefly maggot meal as a replacement of soybean meal. J. Anim. Physiol. Anim. Nutr. 2019, 104, 1075–1084. [Google Scholar] [CrossRef]
- Cao, Q.-Q.; Kong, A.-A.; Tao, K.-S.; Zheng, S.-H.; Tong, C.; Wang, X.-B.; Tong, Z.-X.; Rehman, M.U.; Huang, S.-C. Characterization of growth performance, meat quality and serum biochemical parameters in chickens suffering from tibial dyschondroplasia. Livest. Sci. 2020, 233, 103956. [Google Scholar] [CrossRef]
- Cao, Q.-Q.; Lin, L.-X.; Xu, T.-T.; Lu, Y.; Zhang, C.-D.; Yue, K.; Huang, S.-C.; Dong, H.-J.; Jian, F.-C. Aflatoxin B1 alters meat quality associated with oxidative stress, inflammation, and gut-microbiota in sheep. Ecotoxicol. Environ. Saf. 2021, 225, 112754. [Google Scholar] [CrossRef]
- Mir, N.A.; Rafiq, A.; Kumar, F.; Singh, V.; Shukla, V. Determinants of broiler chicken meat quality and factors affecting them: A review. J. Food Sci. Technol. 2017, 54, 2997–3009. [Google Scholar] [CrossRef]
- de Huidobro, F.R.; Miguel, E.; Blázquez, B.; Onega, E. A comparison between two methods (Warner–Bratzler and texture profile analysis) for testing either raw meat or cooked meat. Meat Sci. 2005, 69, 527–536. [Google Scholar] [CrossRef]
- Straadt, I.K.; Rasmussen, M.; Andersen, H.J.; Bertram, H.C. Aging-induced changes in microstructure and water distribution in fresh and cooked pork in relation to water-holding capacity and cooking loss—A combined confocal laser scanning microscopy (CLSM) and low-field nuclear magnetic resonance relaxation study. Meat Sci. 2007, 75, 687–695. [Google Scholar] [CrossRef]
- Li, G.; Xing, Y.H. Research progress of total flavonoids from rhizoma drynariae. Chem. Eng. 2020, 34, 48–50+69. [Google Scholar] [CrossRef]
- Mu, P.; Hu, Y.; Ma, X.; Shi, J.; Zhong, Z.; Huang, L. Total flavonoids of Rhizoma Drynariae combined with calcium attenuate osteoporosis by reducing reactive oxygen species generation. Exp. Ther. Med. 2021, 21, 618. [Google Scholar] [CrossRef]
- Li, S.; Liu, R.; Wei, G.; Guo, G.; Yu, H.; Zhang, Y.; Ishfaq, M.; Fazilani, S.A.; Zhang, X. Curcumin protects against Aflatoxin B1-induced liver injury in broilers via the modulation of long non-coding RNA expression. Ecotoxicol. Environ. Saf. 2021, 208, 111725. [Google Scholar] [CrossRef]
- Xiao, Q.I.; Wang, J.L.; Zhen-Liang, L.I.; Dang, J.N.; Zhang, Z.Q. Microwave-assisted extraction and antioxidant activities of flavonoids from drynaria rhizome. Fine Chem. 2018, 35, 1170–1175+1181. [Google Scholar] [CrossRef]
- Lin, L.; Fu, P.; Chen, N.; Gao, N.; Cao, Q.; Yue, K.; Xu, T.; Zhang, C.; Zhang, C.; Liu, F.; et al. Total flavonoids of Rhizoma Drynariae protect hepatocytes against aflatoxin B1-induced oxidative stress and apoptosis in broiler chickens. Ecotoxicol. Environ. Saf. 2022, 230, 113148. [Google Scholar] [CrossRef]
- Huang, S.-C.; Cao, Q.-Q.; Cao, Y.-B.; Yang, Y.-R.; Xu, T.-T.; Yue, K.; Liu, F.; Tong, Z.-X.; Wang, X.-B. Morinda officinalis polysaccharides improve meat quality by reducing oxidative damage in chickens suffering from tibial dyschondroplasia. Food Chem. 2020, 344, 128688. [Google Scholar] [CrossRef]
- Aguirre, M.; Owens, C.; Miller, R.; Alvarado, C. Descriptive sensory and instrumental texture profile analysis of woody breast in marinated chicken. Poult. Sci. 2018, 97, 1456–1461. [Google Scholar] [CrossRef] [PubMed]
- Zhang, Y.; Wang, P.; Xu, X.; Xia, T.; Li, Z.; Zhao, T. Effect of wooden breast myopathy on water-holding capacity and rheological and gelling properties of chicken broiler breast batters. Poult. Sci. 2020, 99, 3742–3751. [Google Scholar] [CrossRef]
- Zhao, G.; Bai, X.; Tian, W.; Ru, A.; Li, J.; Wang, H.; Wang, K.; Xiao, K.; Zhu, C.; Li, H. The effect of shower time, electrolyte treatment, and electrical stimulation on meat quality of cattle longissimus thoracis muscle in cold weather. Meat Sci. 2021, 184, 108664. [Google Scholar] [CrossRef]
- Susi, H.; Byler, D.M. Fourier Deconvolution of the Amide I Raman Band of Proteins as Related to Conformation. Appl. Spectrosc. 1988, 42, 819–826. [Google Scholar] [CrossRef]
- Pearce, K.L.; Rosenvold, K.; Andersen, H.J.; Hopkins, D.L. Water distribution and mobility in meat during the conversion of muscle to meat and ageing and the impacts on fresh meat quality attributes—A review. Meat Sci. 2011, 89, 111–124. [Google Scholar] [CrossRef] [PubMed]
- Herrero, A.M. Raman spectroscopy a promising technique for quality assessment of meat and fish: A review. Food Chem. 2008, 107, 1642–1651. [Google Scholar] [CrossRef]
- Pillai, K.; Sambandam, R.; Nagarajan, M.; Harishchandra, R. Nutritional Interventions to Improve Breast Meat Yield in Broilers—Review. Int. J. Livest. Res. 2019, 9, 49–61. [Google Scholar] [CrossRef]
- Liu, S.; Kang, W.; Mao, X.; Ge, L.; Du, H.; Li, J.; Hou, L.; Liu, D.; Yin, Y.; Liu, Y.; et al. Melatonin mitigates aflatoxin B1-induced liver injury via modulation of gut microbiota/intestinal FXR/liver TLR4 signaling axis in mice. J. Pineal Res. 2022, 73, e12812. [Google Scholar] [CrossRef]
- Rushing, B.R.; Selim, M.I. Aflatoxin B1: A review on metabolism, toxicity, occurrence in food, occupational exposure, and detoxification methods. Food Chem. Toxicol. 2019, 124, 81–100. [Google Scholar] [CrossRef]
- Qiao, M.; Fletcher, D.L.; Northcutt, J.K.; Smith, D.P. The Relationship Between Raw Broiler Breast Meat Color and Composition. Poult. Sci. 2002, 81, 422–427. [Google Scholar] [CrossRef]
- Brewer, S. Irradiation effects on meat color—A review. Meat Sci. 2004, 68, 1–17. [Google Scholar] [CrossRef]
- Wang, R.J.; Fui, S.X.; Miao, C.H.; Feng, D.Y. Effects of Different Mycotoxin Adsorbents on Performance, Meat Characteristics and Blood Profiles of Avian Broilers Fed Mold Contaminated Corn. Asian-Australas. J. Anim. Sci. 2005, 19, 72–79. [Google Scholar] [CrossRef]
- Glamoclija, N.; Starcevic, M.; Janjic, J.; Ivanovic, J.; Boskovic, M.; Djordjevic, J.; Markovic, R.; Baltic, M.Z. The Effect of Breed Line and Age on Measurements of pH-value as Meat Quality Parameter in Breast Muscles (m. Pectoralis Major) of Broiler Chickens. Procedia Food Sci. 2015, 5, 89–92. [Google Scholar] [CrossRef]
- Bertram, H.C.; Andersen, H.J.; Karlsson, A.H. Comparative study of low-field NMR relaxation measurements and two traditional methods in the determination of water holding capacity of pork. Meat Sci. 2000, 57, 125–132. [Google Scholar] [CrossRef]
- Sun, X.B.; Huang, J.C.; Li, T.T.; Ang, Y.; Xu, X.L.; Huang, M. Effects of preslaughter shackling on postmortem glycolysis, meat quality, changes of water distribution, and protein structures of broiler breast meat. Poult. Sci. 2019, 98, 4212–4220. [Google Scholar] [CrossRef]
- Zhang, T.; Chen, C.; Xie, K.; Wang, J.; Pan, Z. Current State of Metabolomics Research in Meat Quality Analysis and Authentication. Foods 2021, 10, 2388. [Google Scholar] [CrossRef]
- Muroya, S.; Ueda, S.; Komatsu, T.; Miyakawa, T.; Ertbjerg, P. MEATabolomics: Muscle and Meat Metabolomics in Domestic Animals. Metabolites 2020, 10, 188. [Google Scholar] [CrossRef]
- Jia, W.; Fan, Z.; Shi, Q.; Zhang, R.; Wang, X.; Shi, L. LC-MS-based metabolomics reveals metabolite dynamic changes during irradiation of goat meat. Food Res. Int. 2021, 150, 110721. [Google Scholar] [CrossRef]
- Berri, C.; Besnard, J.; Relandeau, C. Increasing Dietary Lysine Increases Final pH and Decreases Drip Loss of Broiler Breast Meat. Poult. Sci. 2008, 87, 480–484. [Google Scholar] [CrossRef]
- Jiao, P.; Guo, Y.; Yang, X.; Long, F. Effects of Dietary Arginine and Methionine Levels on Broiler Carcass Traits and Meat Quality. J. Anim. Veter- Adv. 2010, 9, 1546–1551. [Google Scholar] [CrossRef]
- Zampiga, M.; Soglia, F.; Petracci, M.; Meluzzi, A.; Sirri, F. Effect of different arginine-to-lysine ratios in broiler chicken diets on the occurrence of breast myopathies and meat quality attributes. Poult. Sci. 2019, 98, 2691–2697. [Google Scholar] [CrossRef]
- Sakomura, N.K.; Ekmay, R.; Mei, S.J.; Coon, C.N. Lysine, methionine, phenylalanine, arginine, valine, isoleucine, leucine, and threonine maintenance requirements of broiler breeders. Poult. Sci. 2015, 94, 2715–2721. [Google Scholar] [CrossRef]
- Qu, K.-C.; Li, H.-Q.; Tang, K.-K.; Wang, Z.-Y.; Fan, R.-F. Selenium Mitigates Cadmium-Induced Adverse Effects on Trace Elements and Amino Acids Profiles in Chicken Pectoral Muscles. Biol. Trace Element Res. 2019, 193, 234–240. [Google Scholar] [CrossRef]
- Liu, R.; Zhao, S.-M.; Liu, Y.-M.; Yang, H.; Xiong, S.-B.; Xie, B.-J.; Qin, L.-H. Effect of pH on the gel properties and secondary structure of fish myosin. Food Chem. 2010, 121, 196–202. [Google Scholar] [CrossRef]
- Bertram, H.C.; Kohler, A.; Böcker, U.; Ofstad, R.; Andersen, H.J. Heat-Induced Changes in Myofibrillar Protein Structures and Myowater of Two Pork Qualities. A Combined FT-IR Spectroscopy and Low-Field NMR Relaxometry Study. J. Agric. Food Chem. 2006, 54, 1740–1746. [Google Scholar] [CrossRef]
- Singh, K.B.; Maurya, B.K.; Trigun, S.K. Activation of oxidative stress and inflammatory factors could account for histopathological progression of aflatoxin-B1 induced hepatocarcinogenesis in rat. Mol. Cell. Biochem. 2014, 401, 185–196. [Google Scholar] [CrossRef]
- Owumi, S.; Najophe, E.S.; Farombi, E.O.; Oyelere, A.K. Gallic acid protects against Aflatoxin B1-induced oxidative and inflammatory stress damage in rats kidneys and liver. J. Food Biochem. 2020, 44, e13316. [Google Scholar] [CrossRef]
- Ana, Y.; Marquez, J.R.; Fozzatti, L.; Baigorrí, R.; Marin, C.; Maletto, B.; Cerbán, F.; Radi, R.; Piacenza, L.; Stempin, C. An exacerbated metabolism and mitochondrial reactive oxygen species contribute to mitochondrial alterations and apoptosis in CD4 T cells during the acute phase of Trypanosoma cruzi infection. Free Radic. Biol. Med. 2020, 163, 268–280. [Google Scholar] [CrossRef]
- Allameh, A.; Farahani, M.; Zarghi, A. Kinetic studies of aflatoxin B1-glutathione conjugate formation in liver and kidneys of adult and weanling rats. Mech. Ageing Dev. 2000, 115, 73–83. [Google Scholar] [CrossRef]
- Kövesi, B.; Cserháti, M.; Erdélyi, M.; Zándoki, E.; Mézes, M.; Balogh, K. Long-Term Effects of Ochratoxin A on the Glutathione Redox System and Its Regulation in Chicken. Antioxidants 2019, 8, 178. [Google Scholar] [CrossRef]
- Bhatti, S.A.; Khan, M.Z.; Saleemi, M.K.; Hassan, Z.U. Combating immunotoxicity of aflatoxin B1 by dietary carbon supplementation in broiler chickens. Environ. Sci. Pollut. Res. 2021, 28, 49089–49101. [Google Scholar] [CrossRef]
- Mascaraque, C.; Aranda, C.; Ocón, B.; Monte, M.J.; Suárez, M.D.; Zarzuelo, A.; Marín, J.J.G.; Martínez-Augustin, O.; de Medina, F.S. Rutin has intestinal antiinflammatory effects in the CD4+ CD62L+ T cell transfer model of colitis. Pharmacol. Res. 2014, 90, 48–57. [Google Scholar] [CrossRef] [PubMed]
- Wallner, S.; Hermetter, A.; Mayer, B.; Wascher, T.C. The alpha-amino group of l -arginine mediates its antioxidant effect. Eur. J. Clin. Investig. 2001, 31, 98–102. [Google Scholar] [CrossRef]
- Jia, X.; Naito, H.; Yetti, H.; Tamada, H.; Kitamori, K.; Hayashi, Y.; Wang, D.; Yanagiba, Y.; Wang, J.; Ikeda, K.; et al. Dysregulated Bile Acid Synthesis, Metabolism and Excretion in a High Fat-Cholesterol Diet-Induced Fibrotic Steatohepatitis in Rats. Dig. Dis. Sci. 2013, 58, 2212–2222. [Google Scholar] [CrossRef] [PubMed]
- Ozay, R.; Uzar, E.; Aktas, A.; Uyar, M.E.; Gürer, B.; Evliyaoglu, O.; Cetinalp, N.E.; Turkay, C. The role of oxidative stress and inflammatory response in high-fat diet induced peripheral neuropathy. J. Chem. Neuroanat. 2014, 55, 51–57. [Google Scholar] [CrossRef] [PubMed]







Disclaimer/Publisher’s Note: The statements, opinions and data contained in all publications are solely those of the individual author(s) and contributor(s) and not of MDPI and/or the editor(s). MDPI and/or the editor(s) disclaim responsibility for any injury to people or property resulting from any ideas, methods, instructions or products referred to in the content. |
© 2022 by the authors. Licensee MDPI, Basel, Switzerland. This article is an open access article distributed under the terms and conditions of the Creative Commons Attribution (CC BY) license (https://creativecommons.org/licenses/by/4.0/).
Share and Cite
Yue, K.; Liu, K.-L.; Zhu, Y.-D.; Ding, W.-L.; Xu, B.-W.; Shaukat, A.; He, Y.-F.; Lin, L.-X.; Zhang, C.; Huang, S.-C. Novel Insights into Total Flavonoids of Rhizoma Drynariae against Meat Quality Deterioration Caused by Dietary Aflatoxin B1 Exposure in Chickens. Antioxidants 2023, 12, 83. https://doi.org/10.3390/antiox12010083
Yue K, Liu K-L, Zhu Y-D, Ding W-L, Xu B-W, Shaukat A, He Y-F, Lin L-X, Zhang C, Huang S-C. Novel Insights into Total Flavonoids of Rhizoma Drynariae against Meat Quality Deterioration Caused by Dietary Aflatoxin B1 Exposure in Chickens. Antioxidants. 2023; 12(1):83. https://doi.org/10.3390/antiox12010083
Chicago/Turabian StyleYue, Ke, Kai-Li Liu, Yao-Di Zhu, Wen-Li Ding, Bo-Wen Xu, Aftab Shaukat, Yan-Feng He, Lu-Xi Lin, Cai Zhang, and Shu-Cheng Huang. 2023. "Novel Insights into Total Flavonoids of Rhizoma Drynariae against Meat Quality Deterioration Caused by Dietary Aflatoxin B1 Exposure in Chickens" Antioxidants 12, no. 1: 83. https://doi.org/10.3390/antiox12010083
APA StyleYue, K., Liu, K.-L., Zhu, Y.-D., Ding, W.-L., Xu, B.-W., Shaukat, A., He, Y.-F., Lin, L.-X., Zhang, C., & Huang, S.-C. (2023). Novel Insights into Total Flavonoids of Rhizoma Drynariae against Meat Quality Deterioration Caused by Dietary Aflatoxin B1 Exposure in Chickens. Antioxidants, 12(1), 83. https://doi.org/10.3390/antiox12010083

