A Mutation in Endogenous saRNA miR-23a Influences Granulosa Cells Response to Oxidative Stress
Abstract
:1. Introduction
2. Methods
2.1. Samples
2.2. Bioinformatic Analysis
2.3. Cell Culture, Transfection and Quantitative Real-Time PCR (qRT-PCR)
2.4. Flow Cytometry
2.5. Subcellular Localization of miR-23a
2.6. Plasmid Construction and Dual-Luciferase Reporter Assays
2.7. ChIP
2.8. Western Blotting
2.9. H2O2 Treatment
2.10. DNA Extraction, Genotyping, and Association Analysis
2.11. Statistical Analysis
3. Results
3.1. miR-23a Is a Pro-Apoptotic miRNA in pGCs
3.2. miR-23a Activates the Transcription and Function of lncRNA NORHA
3.3. miR-23a Is a saRNA of lncRNA NORHA
3.4. g.−398C > T Mutation in the miR-23a Promoter Decreases Its Transcriptional Activity
3.5. g.−398C > T Mutation in the miR-23a Promoter Creates a Novel Binding Site for the Transcription Factor SMAD4
3.6. The SNV g.−398C > T Affects the SMAD4 Inhibition of miR-23a Expression
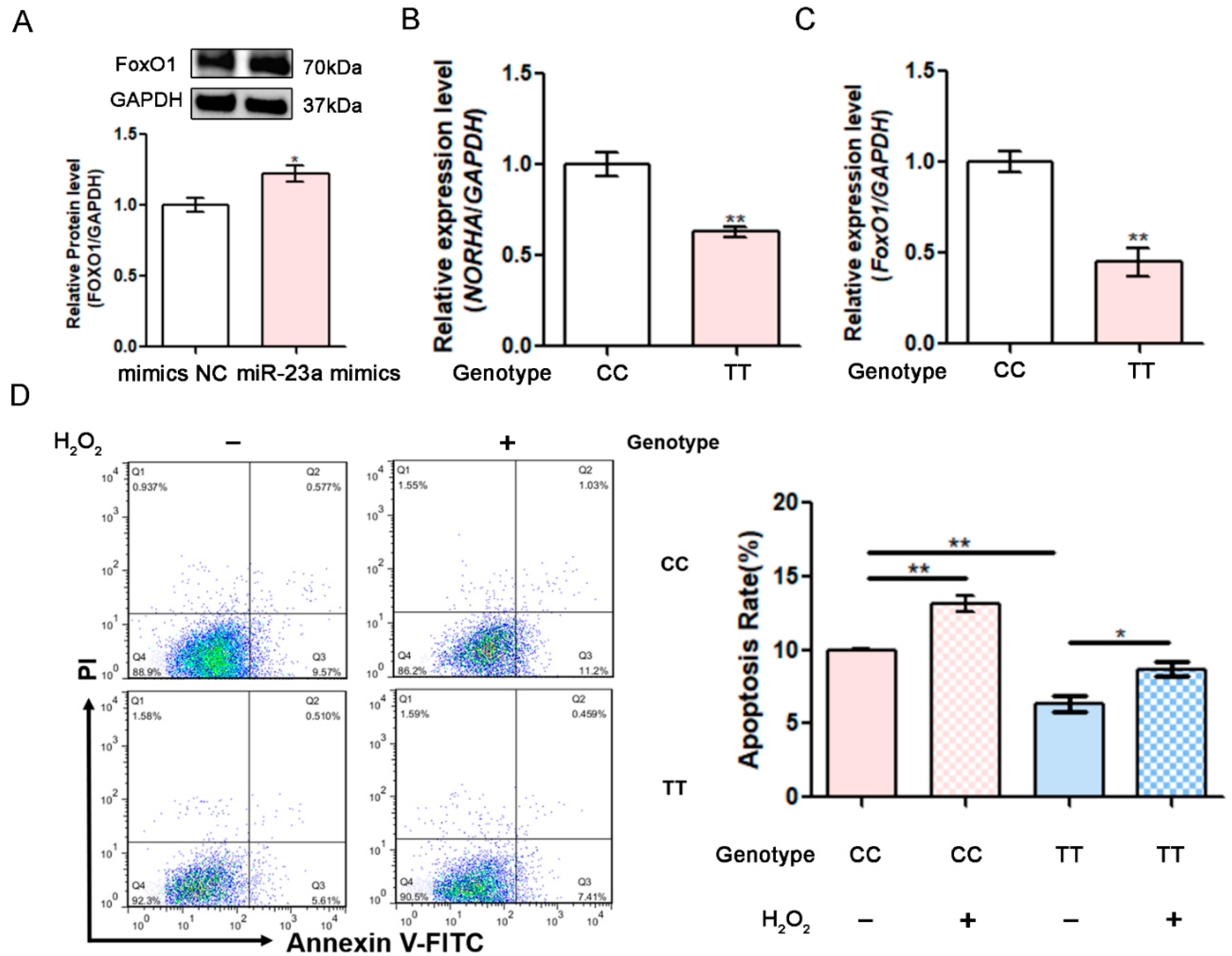
3.7. The miR-23a SNV g.−398C > T Affects the Resistance of GCs to Oxidative Stress
3.8. The miR-23a SNV g.−398C > T is Significantly Associated with Sow Fertility Traits
4. Discussion
5. Conclusions
Supplementary Materials
Author Contributions
Funding
Institutional Review Board Statement
Informed Consent Statement
Data Availability Statement
Conflicts of Interest
References
- Bartel, D.P. Metazoan microRNAs. Cell 2018, 173, 20–51. [Google Scholar] [CrossRef] [Green Version]
- Krol, J.; Loedige, I.; Filipowicz, W. The widespread regulation of microRNA biogenesis, function and decay. Nat. Rev. Genet. 2010, 11, 597–610. [Google Scholar] [CrossRef]
- Wilczynska, A.; Bushell, M. The complexity of miRNA-mediated repression. Cell Death Differ. 2015, 22, 22–33. [Google Scholar] [CrossRef] [Green Version]
- Politz, J.C.; Hogan, E.M.; Pederson, T. MicroRNAs with a nucleolar location. RNA 2009, 15, 1705–1715. [Google Scholar] [CrossRef] [Green Version]
- Wong, J.J.; Ritchie, W.; Gao, D.; Lau, K.A.; Gonzalez, M.; Choudhary, A.; Taft, R.J.; Rasko, J.E.; Holst, J. Identification of nuclear-enriched miRNAs during mouse granulopoiesis. J. Hematol. Oncol. 2014, 7, 42. [Google Scholar] [CrossRef] [Green Version]
- Ghanbarian, H.; Aghamiri, S.; Eftekhary, M.; Wagner, N.; Wagner, K.D. Small Activating RNAs: Towards the development of new therapeutic agents and clinical treatments. Cells 2021, 10, 591. [Google Scholar] [CrossRef]
- Barlak, N.; Capik, O.; Kilic, A.; Sanli, F.; Aytatli, A.; Yazici, A.; Karatas, E.A.; Ortucu, S.; Karatas, O.F. MicroRNA-145 transcriptionally regulates Semaphorin 3A expression in prostate cancer cells. Cell Biol. Int. 2021, 45, 1082–1090. [Google Scholar] [CrossRef]
- Huang, V.; Place, R.F.; Portnoy, V.; Wang, J.; Qi, Z.; Jia, Z.; Yu, A.; Shuman, M.; Yu, J.; Li, L.C. Upregulation of Cyclin B1 by miRNA and its implications in cancer. Nucleic Acids Res. 2012, 40, 1695–1707. [Google Scholar] [CrossRef] [Green Version]
- Findlay, G.M.; Daza, R.M.; Martin, B.; Zhang, M.D.; Leith, A.P.; Gasperini, M.; Janizek, J.D.; Huang, X.; Starita, L.M.; Shendure, J. Accurate classification of BRCA1 variants with saturation genome editing. Nature 2018, 562, 217–222. [Google Scholar] [CrossRef]
- Zhang, Z.; Liu, X.; Li, L.; Yang, Y.; Yang, J.; Wang, Y.; Wu, J.; Wu, X.; Shan, L.; Pei, F.; et al. SNP rs4971059 predisposes to breast carcinogenesis and chemoresistance via TRIM46-mediated HDAC1 degradation. EMBO J. 2021, 40, e107974. [Google Scholar] [CrossRef]
- Clop, A.; Marcq, F.; Takeda, H.; Pirottin, D.; Tordoir, X.; Bibe, B.; Bouix, J.; Caiment, F.; Elsen, J.M.; Eychenne, F.; et al. A mutation creating a potential illegitimate microRNA target site in the myostatin gene affects muscularity in sheep. Nat. Genet. 2006, 38, 813–818. [Google Scholar] [CrossRef]
- Du, X.; Liu, L.; Wu, W.; Li, P.; Pan, Z.; Zhang, L.; Liu, J.; Li, Q. SMARCA2 is regulated by NORFA-miR-29c, a novel pathway that controls granulosa cell apoptosis and is related to female fertility. J. Cell Sci. 2020, 133, jcs249961. [Google Scholar] [CrossRef]
- Le, C.; Nguyen, T.L.; Nguyen, T.D.; Nguyen, T.A. Human disease-associated single nucleotide polymorphism changes the orientation of DROSHA on pri-mir-146a. RNA 2020, 26, 1777–1786. [Google Scholar] [CrossRef]
- Hou, G.; Harley, I.; Lu, X.; Zhou, T.; Xu, N.; Yao, C.; Qin, Y.; Ouyang, Y.; Ma, J.; Zhu, X.; et al. SLE non-coding genetic risk variant determines the epigenetic dysfunction of an immune cell specific enhancer that controls disease-critical microRNA expression. Nat. Commun. 2021, 12, 135. [Google Scholar] [CrossRef]
- Hill, C.G.; Jabbari, N.; Matyunina, L.V.; McDonald, J.F. Functional and evolutionary significance of human microRNA seed region mutations. PLoS ONE 2014, 9, e115241. [Google Scholar] [CrossRef]
- Ghanbari, M.; Ikram, M.A.; de Looper, H.; Hofman, A.; Erkeland, S.J.; Franco, O.H.; Dehghan, A. Genome-wide identification of microRNA-related variants associated with risk of Alzheimer’s disease. Sci. Rep. 2016, 6, 28387. [Google Scholar] [CrossRef] [Green Version]
- Imperatore, J.A.; Then, M.L.; McDougal, K.B.; Mihailescu, M.R. Characterization of a G-Quadruplex structure in pre-miRNA-1229 and in its Alzheimer’s disease-associated variant rs2291418: Implications for miRNA-1229 maturation. Int. J. Mol. Sci. 2020, 21, 767. [Google Scholar] [CrossRef] [Green Version]
- Nie, M.; Yu, S.; Peng, S.; Fang, Y.; Wang, H.; Yang, X. miR-23a and miR-27a promote human granulosa cell apoptosis by targeting SMAD5. Biol. Reprod. 2015, 93, 98. [Google Scholar] [CrossRef]
- Yao, W.; Pan, Z.; Du, X.; Zhang, J.; Liu, H.; Li, Q. NORHA, a novel follicular atresia-related lncRNA, promotes porcine granulosa cell apoptosis via the miR-183-96-182 cluster and FoxO1 axis. J. Anim. Sci. Biotechnol. 2021, 12, 103. [Google Scholar] [CrossRef]
- Liu, J.; Du, X.; Zhou, J.; Pan, Z.; Liu, H.; Li, Q. MicroRNA-26b functions as a proapoptotic factor in porcine follicular Granulosa cells by targeting Sma-and Mad-related protein 4. Biol. Reprod. 2014, 91, 146. [Google Scholar] [CrossRef]
- Li, X.; Lin, Y.; Yao, J.; Pan, B.; Zhan, X.; Chen, Z.; Bai, Y.; Zhang, H.; Wang, B.; Chen, S.; et al. Protegrin-1 inhibits porcine ovarian granulosa cell apoptosis from H2O2-induced oxidative stress via the PERK/eIF2α/CHOP signaling pathway in vitro. Theriogenology 2021, 179, 117–127. [Google Scholar] [CrossRef]
- Wang, L.; Du, X.; Li, Q.; Wu, W.; Pan, Z.; Li, Q. miR-2337 induces TGF-beta1 production in granulosa cells by acting as an endogenous small activating RNA. Cell Death Discov. 2021, 7, 253. [Google Scholar] [CrossRef]
- Meng, X.; Jiang, Q.; Chang, N.; Wang, X.; Liu, C.; Xiong, J.; Cao, H.; Liang, Z. Small activating RNA binds to the genomic target site in a seed-region-dependent manner. Nucleic Acids Res. 2016, 44, 2274–2282. [Google Scholar] [CrossRef] [Green Version]
- Li, L.C.; Okino, S.T.; Zhao, H.; Pookot, D.; Place, R.F.; Urakami, S.; Enokida, H.; Dahiya, R. Small dsRNAs induce transcriptional activation in human cells. Proc. Natl. Acad. Sci. USA 2006, 103, 17337–17342. [Google Scholar] [CrossRef] [Green Version]
- Zhou, J.; Lei, B.; Li, H.; Zhu, L.; Wang, L.; Tao, H.; Mei, S.; Li, F. MicroRNA-144 is regulated by CP2 and decreases COX-2 expression and PGE2 production in mouse ovarian granulosa cells. Cell Death Dis. 2017, 8, e2597. [Google Scholar] [CrossRef]
- Liu, J.; Li, X.; Yao, Y.; Li, Q.; Pan, Z.; Li, Q. miR-1275 controls granulosa cell apoptosis and estradiol synthesis by impairing LRH-1/CYP19A1 axis. Biochim. Biophys. Acta Gene Regul. Mech. 2018, 1861, 246–257. [Google Scholar] [CrossRef]
- Yuan, C.; Li, Z.; Zhao, Y.; Wang, X.; Chen, L.; Zhao, Z.; Cao, M.; Chen, T.; Iqbal, T.; Zhang, B.; et al. Follicular fluid exosomes: Important modulator in proliferation and steroid synthesis of porcine granulosa cells. FASEB J. 2021, 35, e21610. [Google Scholar] [CrossRef]
- Lin, J.; Huang, H.; Lin, L.; Li, W.; Huang, J. MiR-23a induced the activation of CDC42/PAK1 pathway and cell cycle arrest in human cov434 cells by targeting FGD4. J. Ovarian Res. 2020, 13, 90. [Google Scholar] [CrossRef]
- Luo, H.; Han, Y.; Liu, J.; Zhang, Y. Identification of microRNAs in granulosa cells from patients with different levels of ovarian reserve function and the potential regulatory function of miR-23a in granulosa cell apoptosis. Gene 2019, 686, 250–260. [Google Scholar] [CrossRef]
- Morey, T.M.; Roufayel, R.; Johnston, D.S.; Fletcher, A.S.; Mosser, D.D. Heat shock inhibition of CDK5 increases NOXA levels through miR-23a repression. J. Biol. Chem. 2015, 290, 11443–11454. [Google Scholar] [CrossRef] [Green Version]
- Jin, A.; Bao, R.; Roth, M.; Liu, L.; Yang, X.; Tang, X.; Yang, X.; Sun, Q.; Lu, S. microRNA-23a contributes to asthma by targeting BCL2 in airway epithelial cells and CXCL12 in fibroblasts. Cell. Physiol. 2019, 234, 21153–21165. [Google Scholar] [CrossRef]
- Chen, G.; Li, Y.; He, Y.; Zeng, B.; Yi, C.; Wang, C.; Zhang, X.; Zhao, W.; Yu, D. Upregulation of circular RNA circATRNL1 to sensitize oral squamous cell carcinoma to irradiation. Mol. Ther. Nucleic Acids. 2020, 19, 961–973. [Google Scholar] [CrossRef]
- Faghihi, M.A.; Modarresi, F.; Khalil, A.M.; Wood, D.E.; Sahagan, B.G.; Morgan, T.E.; Finch, C.E.; St, L.G.R.; Kenny, P.J.; Wahlestedt, C. Expression of a noncoding RNA is elevated in Alzheimer’s disease and drives rapid feed-forward regulation of beta-secretase. Nat. Med. 2008, 14, 723–730. [Google Scholar] [CrossRef] [Green Version]
- Keniry, A.; Oxley, D.; Monnier, P.; Kyba, M.; Dandolo, L.; Smits, G.; Reik, W. The H19 lincRNA is a developmental reservoir of miR-675 that suppresses growth and Igf1r. Nat. Cell Biol. 2012, 14, 659–665. [Google Scholar] [CrossRef]
- Hennessy, E.J.; van Solingen, C.; Scacalossi, K.R.; Ouimet, M.; Afonso, M.S.; Prins, J.; Koelwyn, G.J.; Sharma, M.; Ramkhelawon, B.; Carpenter, S.; et al. The long noncoding RNA CHROME regulates cholesterol homeostasis in primate. Nat. Metab. 2019, 1, 98–110. [Google Scholar] [CrossRef]
- Liu, T.; Zhang, H.; Zheng, J.; Lin, J.; Huang, Y.; Chen, J.; Yu, Z.; Guo, L.; Pan, W.; Xiong, Y.; et al. SPION-mediated miR-141 promotes the differentiation of HuAESCs into dopaminergic neuron-like cells via suppressing lncRNA-HOTAIR. J. Cell Mol. Med. 2018, 22, 2299–2310. [Google Scholar] [CrossRef] [Green Version]
- Zhao, X.; Reebye, V.; Hitchen, P.; Fan, J.; Jiang, H.; Saetrom, P.; Rossi, J.; Habib, N.A.; Huang, K.W. Mechanisms involved in the activation of C/EBPalpha by small activating RNA in hepatocellular carcinoma. Oncogene 2019, 38, 3446–3457. [Google Scholar] [CrossRef]
- Wang, C.; Peng, R.; Zeng, M.; Zhang, Z.; Liu, S.; Jiang, D.; Lu, Y.; Zou, F. An autoregulatory feedback loop of miR-21/VMP1 is responsible for the abnormal expression of miR-21 in colorectal cancer cells. Cell Death Dis. 2020, 11, 1067. [Google Scholar] [CrossRef]
- Place, R.F.; Li, L.C.; Pookot, D.; Noonan, E.J.; Dahiya, R. MicroRNA-373 induces expression of genes with complementary promoter sequences. Proc. Natl. Acad. Sci. USA 2008, 105, 1608–1613. [Google Scholar] [CrossRef] [Green Version]
- Zhang, Y.; Liu, W.; Chen, Y.; Liu, J.; Wu, K.; Su, L.; Zhang, W.; Jiang, Y.; Zhang, X.; Zhang, Y.; et al. A cellular microRNA facilitates regulatory T lymphocyte development by targeting the FOXP3 promoter TATA-box motif. J. Immunol. 2018, 200, 1053–1063. [Google Scholar] [CrossRef] [Green Version]
- Li, H.; Zhan, J.; Zhao, Y.; Fan, J.; Yuan, S.; Yin, Z.; Dai, B.; Chen, C.; Wang, D.W. Identification of ncRNA-mediated functions of nucleus-localized miR-320 in cardiomyocytes. Mol. Ther. Nucleic Acids. 2020, 19, 132–143. [Google Scholar] [CrossRef]
- Gacita, A.M.; Fullenkamp, D.E.; Ohiri, J.; Pottinger, T.; Puckelwartz, M.J.; Nobrega, M.A.; McNally, E.M. Genetic variation in enhancers modifies cardiomyopathy gene expression and progression. Circulation 2021, 143, 1302–1316. [Google Scholar] [CrossRef]
- Sucharov, C.C.; Nakano, S.J.; Slavov, D.; Schwisow, J.A.; Rodriguez, E.; Nunley, K.; Medway, A.; Stafford, N.; Nelson, P.; McKinsey, T.A.; et al. A PDE3A promoter polymorphism regulates cAMP-induced transcriptional activity in failing human myocardium. J. Am. Coll. Cardiol. 2019, 73, 1173–1184. [Google Scholar] [CrossRef]
- Vahdat-Lasemi, M.; Hosseini, S.; Jajarmi, V.; Kazemi, B.; Salehi, M. Intraovarian injection of miR-224 as a marker of polycystic ovarian syndrome declines oocyte competency and embryo development. J. Cell. Physiol. 2019, 234, 13858–13866. [Google Scholar] [CrossRef]
- Fortin, J.; Boehm, U.; Deng, C.X.; Treier, M.; Bernard, D.J. Follicle-stimulating hormone synthesis and fertility depend on SMAD4 and FOXL2. FASEB J. 2014, 28, 3396–3410. [Google Scholar] [CrossRef] [Green Version]
- Guglielmi, L.; Heliot, C.; Kumar, S.; Alexandrov, Y.; Gori, I.; Papaleonidopoulou, F.; Barrington, C.; East, P.; Economou, A.D.; French, P.; et al. Smad4 controls signaling robustness and morphogenesis by differentially contributing to the Nodal and BMP pathways. Nat. Commun. 2021, 12, 6374. [Google Scholar] [CrossRef]
- Li, X.; Du, X.; Yao, W.; Pan, Z.; Li, Q. TGF-beta/SMAD4 signaling pathway activates the HAS2-HA system to regulate granulosa cell state. J. Cell. Physiol. 2020, 235, 2260–2272. [Google Scholar] [CrossRef]
- Monsivais, D.; Clementi, C.; Peng, J.; Titus, M.M.; Barrish, J.P.; Creighton, C.J.; Lydon, J.P.; DeMayo, F.J.; Matzuk, M.M. Uterine ALK3 is essential during the window of implantation. Proc. Natl. Acad. Sci. USA 2016, 113, E387–E395. [Google Scholar]
- Du, X.; Li, Q.; Cao, Q.; Wang, S.; Liu, H.; Li, Q. Integrated analysis of miRNA-mRNA interaction network in porcine granulosa cells undergoing oxidative stress. Oxid. Med. Cell. Longev. 2019, 2019, 1041583. [Google Scholar] [CrossRef] [Green Version]
- Zhang, J.; Gao, B.; Wang, J.; Ren, Q.; Chen, J.; Ma, Q.; Zhang, Z.; Xing, B. Critical role of FoxO1 in granulosa cell apoptosis caused by oxidative stress and protective effects of grape seed procyanidin B2. Oxid. Med. Cell. Longev. 2016, 2016, 6147345. [Google Scholar]
- Wang, L.; Tang, J.; Wang, L.; Tan, F.; Song, H.; Zhou, J.; Li, F. Oxidative stress in oocyte aging and female reproduction. J. Cell. Physiol. 2021, 236, 7966–7983. [Google Scholar] [CrossRef]
- Sewastianik, T.; Szydlowski, M.; Jablonska, E.; Bialopiotrowicz, E.; Kiliszek, P.; Gorniak, P.; Polak, A.; Prochorec-Sobieszek, M.; Szumera-Cieckiewicz, A.; Kaminski, T.S.; et al. FOXO1 is a TXN- and p300-dependent sensor and effector of oxidative stress in diffuse large B-cell lymphomas characterized by increased oxidative metabolism. Oncogene 2016, 35, 5989–6000. [Google Scholar] [CrossRef]
- Poulsen, R.C.; Knowles, H.J.; Carr, A.J.; Hulley, P.A. Cell differentiation versus cell death: Extracellular glucose is a key determinant of cell fate following oxidative stress exposure. Cell Death Dis. 2014, 5, e1074. [Google Scholar] [CrossRef] [Green Version]
- Bae, J.H.; Jeong, H.J.; Kim, H.; Leem, Y.E.; Ryu, D.; Park, S.C.; Lee, Y.I.; Cho, S.C.; Kang, J.S. ZNF746/PARIS overexpression induces cellular senescence through FoxO1/p21 axis activation in myoblasts. Cell Death Dis. 2020, 11, 359. [Google Scholar] [CrossRef]
- Zhang, C.; Tan, Z.; Xie, Y.; Zhao, Y.; Huang, T.Y.; Lu, Z.; Luo, H.; Can, D.; Xu, H.; Zhang, Y.W.; et al. Appoptosin mediates lesions induced by oxidative stress through the JNK-FoxO1 pathway. Front. Aging Neurosci. 2019, 11, 243. [Google Scholar] [CrossRef] [Green Version]
- Rajendran, N.K.; Houreld, N.N.; Abrahamse, H. Photobiomodulation reduces oxidative stress in diabetic wounded fibroblast cells by inhibiting the FOXO1 signaling pathway. J. Cell Commun. Signal. 2021, 15, 195–206. [Google Scholar] [CrossRef]
- Tang, Q.; Huang, K.; Liu, J.; Wu, S.; Shen, D.; Dai, P.; Li, C. Fine particulate matter from pig house induced immune response by activating TLR4/MAPK/NF-kappaB pathway and NLRP3 inflammasome in alveolar macrophages. Chemosphere 2019, 236, 124373. [Google Scholar] [CrossRef]
- Zhang, H.; Pan, Z.; Ju, J.; Xing, C.; Li, X.; Shan, M.; Sun, S. DRP1 deficiency induces mitochondrial dysfunction and oxidative stress-mediated apoptosis during porcine oocyte maturation. J. Anim. Sci. Biotechnol. 2020, 11, 77. [Google Scholar] [CrossRef]
- Camerlink, I.; Bolhuis, J.E.; Duijvesteijn, N.; van Arendonk, J.A.; Bijma, P. Growth performance and carcass traits in pigs selected for indirect genetic effects on growth rate in two environments. J. Anim. Sci. 2014, 92, 2612–2619. [Google Scholar] [CrossRef]
- Chen, S.Y.; Freitas, P.; Oliveira, H.R.; Lazaro, S.F.; Huang, Y.J.; Howard, J.T.; Gu, Y.; Schinckel, A.P.; Brito, L.F. Genotype-by-environment interactions for reproduction, body composition, and growth traits in maternal-line pigs based on single-step genomic reaction norms. Genet. Sel. Evol. 2021, 53, 51. [Google Scholar] [CrossRef]
- Freitas, P.H.F.; Johnson, J.S.; Chen, S.; Oliveira, H.R.; Tiezzi, F.; Lázaro, S.F.; Huang, Y.; Gu, Y.; Schinckel, A.P.; Brito, L.F. Definition of environmental variables and critical periods to evaluate heat tolerance in Large White pigs based on single-step genomic reaction norms. Front. Genet. 2021, 12, 717409. [Google Scholar] [CrossRef]
- Paloviita, P.; Hyden-Granskog, C.; Yohannes, D.A.; Paluoja, P.; Kere, J.; Tapanainen, J.S.; Krjutskov, K.; Tuuri, T.; Vosa, U.; Vuoristo, S. Small RNA expression and miRNA modification dynamics in human oocytes and early embryos. Genome Res. 2021, 31, 1474–1485. [Google Scholar] [CrossRef]
- Kim, Y.S.; Kim, H.R.; Kim, H.; Yang, S.C.; Park, M.; Yoon, J.A.; Lim, H.J.; Hong, S.H.; DeMayo, F.J.; Lydon, J.P.; et al. Deficiency in DGCR8-dependent canonical microRNAs causes infertility due to multiple abnormalities during uterine development in mice. Sci. Rep. 2016, 6, 20242. [Google Scholar] [CrossRef] [Green Version]
- Cho, S.H.; Kim, J.H.; An, H.J.; Kim, Y.R.; Ahn, E.H.; Lee, J.R.; Kim, J.O.; Ko, J.J.; Kim, N.K. Genetic polymorphisms in miR-604A > G, miR-938G > A, miR-1302-3C > T and the risk of idiopathic recurrent pregnancy loss. Int. J. Mol. Sci. 2021, 22, 6127. [Google Scholar] [CrossRef]
- Lei, B.; Gao, S.; Luo, L.F.; Xia, X.Y.; Jiang, S.W.; Deng, C.Y.; Xiong, Y.Z.; Li, F.E. A SNP in the miR-27a gene is associated with litter size in pigs. Mol. Biol. Rep. 2011, 38, 3725–3729. [Google Scholar] [CrossRef]
- Przygrodzka, E.; Sokolowska, G.; Myszczynski, K.; Krawczynski, K.; Kaczmarek, M.M. Clustered microRNAs: The molecular mechanism supporting the maintenance of luteal function during early pregnancy. FASEB J. 2020, 34, 6582–6597. [Google Scholar] [CrossRef] [Green Version]
- Du, X.; Wang, L.; Li, Q.; Wu, W.; Shang, P.; Chamba, Y.; Pan, Z.; Li, Q. miR-130a/TGF-beta1 axis is involved in sow fertility by controlling granulosa cell apoptosis. Theriogenology 2020, 157, 407–417. [Google Scholar] [CrossRef]











Publisher’s Note: MDPI stays neutral with regard to jurisdictional claims in published maps and institutional affiliations. |
© 2022 by the authors. Licensee MDPI, Basel, Switzerland. This article is an open access article distributed under the terms and conditions of the Creative Commons Attribution (CC BY) license (https://creativecommons.org/licenses/by/4.0/).
Share and Cite
Wang, S.; Li, Y.; Zeng, Q.; Yang, L.; Du, X.; Li, Q. A Mutation in Endogenous saRNA miR-23a Influences Granulosa Cells Response to Oxidative Stress. Antioxidants 2022, 11, 1174. https://doi.org/10.3390/antiox11061174
Wang S, Li Y, Zeng Q, Yang L, Du X, Li Q. A Mutation in Endogenous saRNA miR-23a Influences Granulosa Cells Response to Oxidative Stress. Antioxidants. 2022; 11(6):1174. https://doi.org/10.3390/antiox11061174
Chicago/Turabian StyleWang, Siqi, Yuqi Li, Qiang Zeng, Liu Yang, Xing Du, and Qifa Li. 2022. "A Mutation in Endogenous saRNA miR-23a Influences Granulosa Cells Response to Oxidative Stress" Antioxidants 11, no. 6: 1174. https://doi.org/10.3390/antiox11061174
APA StyleWang, S., Li, Y., Zeng, Q., Yang, L., Du, X., & Li, Q. (2022). A Mutation in Endogenous saRNA miR-23a Influences Granulosa Cells Response to Oxidative Stress. Antioxidants, 11(6), 1174. https://doi.org/10.3390/antiox11061174

