MicroRNA-4732-3p Is Dysregulated in Breast Cancer Patients with Cardiotoxicity, and Its Therapeutic Delivery Protects the Heart from Doxorubicin-Induced Oxidative Stress in Rats
Abstract
1. Introduction
2. Materials and Methods
2.1. Patients
2.2. Clinical Data Collection
2.3. Main Study Parameters/Endpoints
2.4. Echocardiography in Patients
2.5. Sample Collection
2.6. Animal Ethics Statements
2.7. Primary Cell Cultures and Cell Lines
2.8. Cell Transfection, Cell Transduction and Doxorubicin Treatment
2.9. RNA Sequencing
2.10. qPCR Detection of miRNAs in Blood Samples and Cell Cultures
2.11. RT-qPCR
2.12. Western Blotting
2.13. Cell Viability CCK8 Assay
2.14. Annexin-V Staining
2.15. Lactate Dehydrogenase Assay
2.16. Oxidative Stress Assessment In Vitro
2.17. Experimental Model of Doxorubicin Induced Cardiotoxicity and Histological Analysis
2.17.1. Animals
2.17.2. Doxorubicin Treatment and In Vivo Administration of miR-4732-3p
2.17.3. Echocardiography in Rats
2.17.4. Measurement of Fibrosis
2.17.5. Immunofluorescence
2.17.6. TUNEL
2.17.7. Measurement of Cardiomyocyte Cross-Sectional Area in Cardiac Tissue by WGA Staining
2.18. Gene Ontology Analysis of Putative miR-4732-3p Target Genes
2.19. Interactome Analysis
2.20. Statistical Analysis
3. Results
3.1. Characterization of the Patient Cohorts
3.2. Assessment of Discriminating miRNAs between Cases and Controls
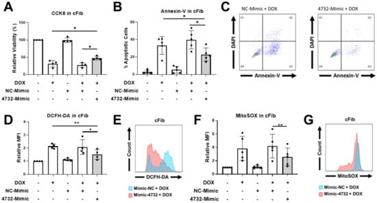
3.3. miR-4732-3p Is Present in Cardiac Cells and Confers Protection against Doxorubicin Challenge
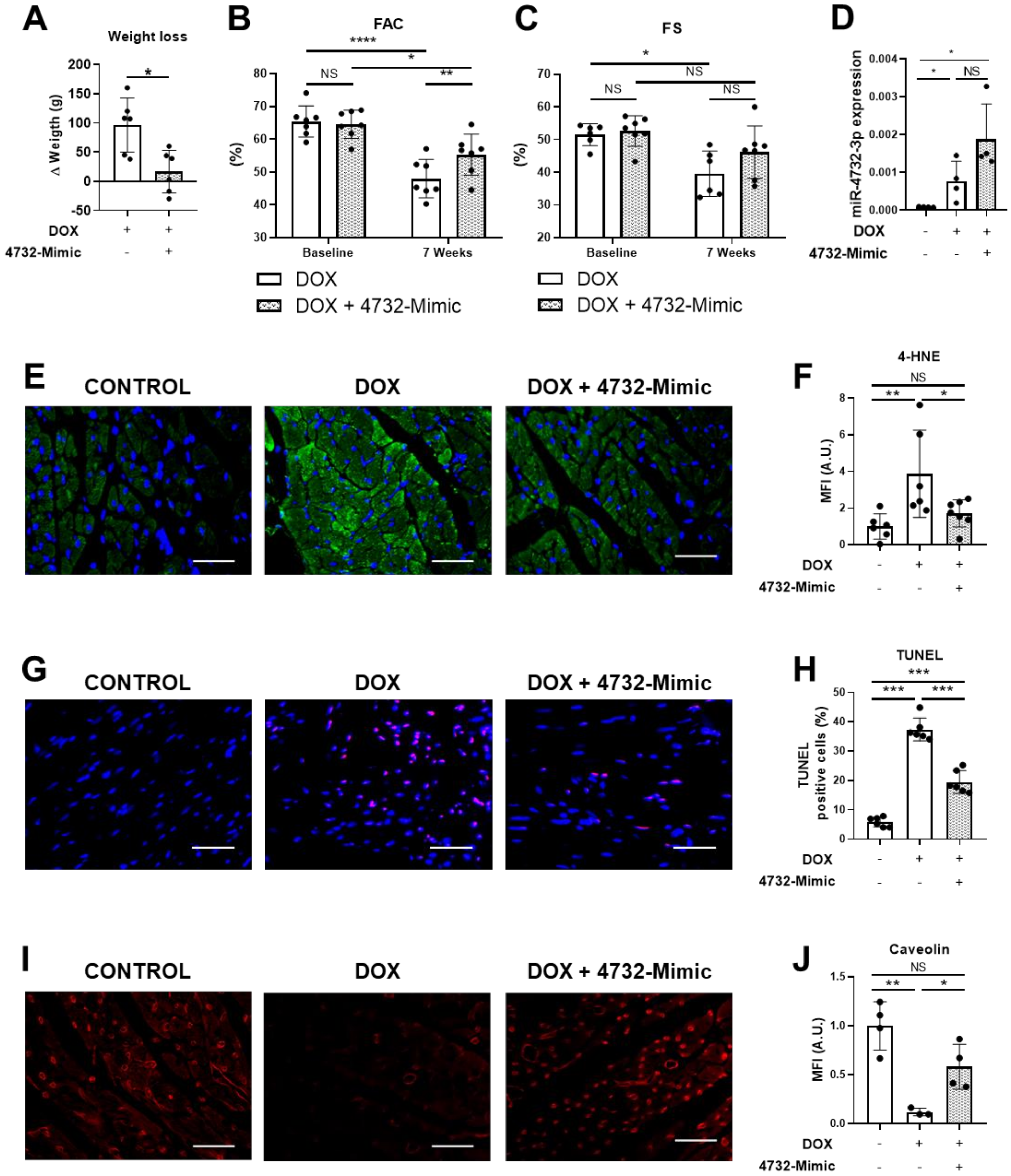
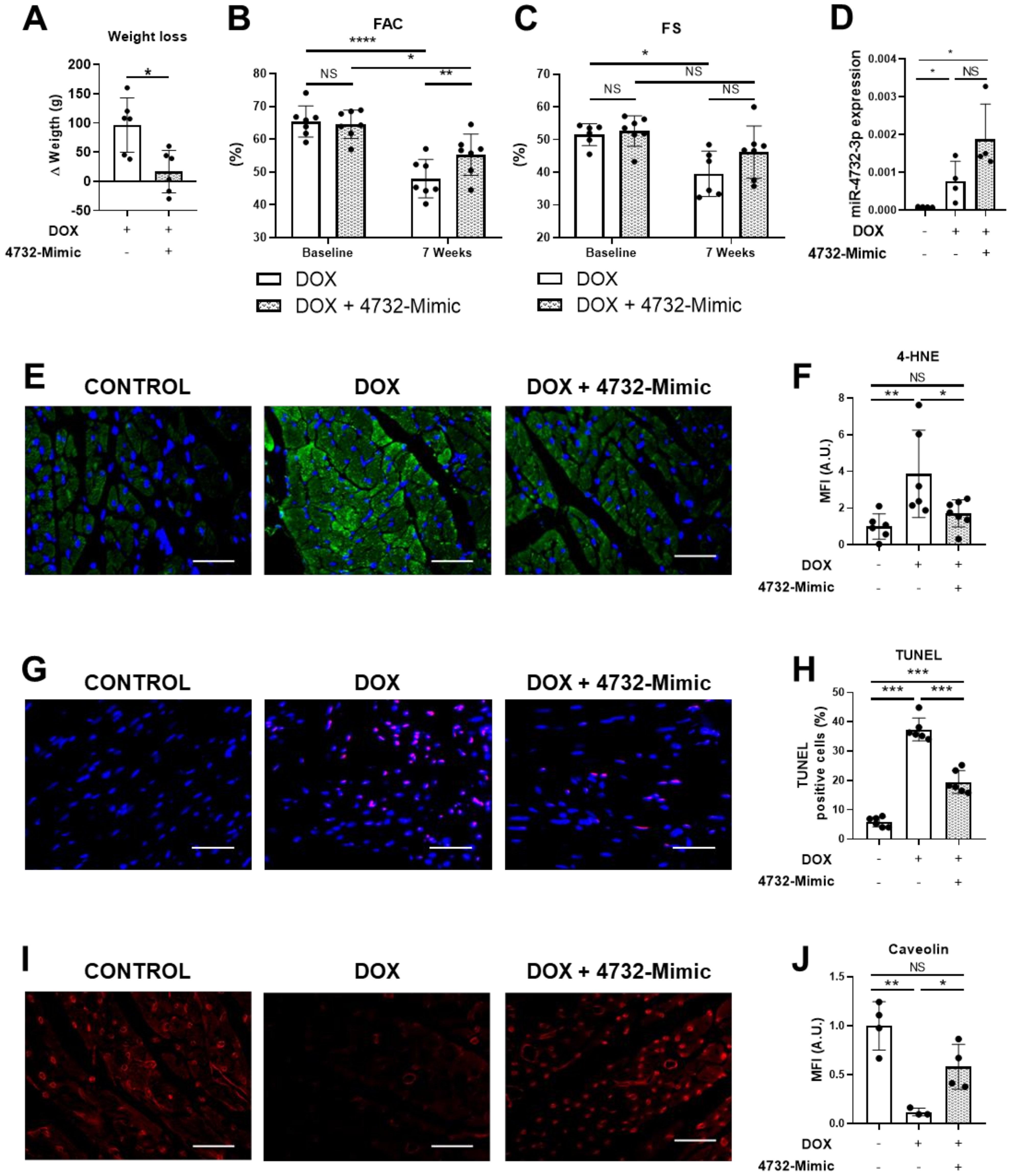
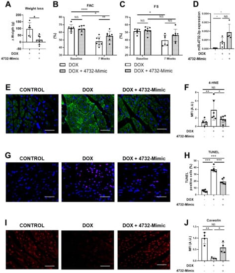
3.4. miR-4732-3p Administration Preserves Cardiac Function after Doxorubicin Challenge
3.5. miRNA-4732-3p Reduces Fibrosis after Doxorubicin Challenge in Rats
3.6. Identification and Validation of Putative miR-4732-3p Target Genes
4. Discussion
5. Conclusions
Supplementary Materials
Author Contributions
Funding
Institutional Review Board Statement
Informed Consent Statement
Data Availability Statement
Acknowledgments
Conflicts of Interest
References
- Palmieri, C.; Krell, J.; James, C.R.; Harper-Wynne, C.; Misra, V.; Cleator, S.; Miles, D. Rechallenging with anthracyclines and taxanes in metastatic breast cancer. Nat. Rev. Clin. Oncol. 2010, 7, 561–574. [Google Scholar] [CrossRef]
- Yeh, E.T.H.; Bickford, C.L. Cardiovascular complications of cancer therapy: Incidence, pathogenesis, diagnosis, and management. J. Am. Coll. Cardiol. 2009, 53, 2231–2247. [Google Scholar] [CrossRef]
- Groarke, J.D.; Nohria, A. Editorial: Anthracycline cardiotoxicity a new paradigm for an old classic. Circulation 2015, 131, 1946–1949. [Google Scholar] [CrossRef]
- Cardinale, D.; Colombo, A.; Bacchiani, G.; Tedeschi, I.; Meroni, C.A.; Veglia, F.; Civelli, M.; Lamantia, G.; Colombo, N.; Curigliano, G.; et al. Early detection of anthracycline cardiotoxicity and improvement with heart failure therapy. Circulation 2015, 131, 1981–1988. [Google Scholar] [CrossRef]
- Ewer, M.S.; Ewer, S.M. Cardiotoxicity of anticancer treatments. Nat. Rev. Cardiol. 2015, 12, 547–558. [Google Scholar] [CrossRef]
- Levis, B.E.; Binkley, P.F.; Shapiro, C.L. Cardiotoxic effects of anthracycline-based therapy: What is the evidence and what are the potential harms? Lancet Oncol. 2017, 18, e445–e456. [Google Scholar] [CrossRef]
- Zamorano, J.L.; Lancellotti, P.; Muñoz, D.R.; Aboyans, V.; Asteggiano, R.; Galderisi, M.; Habib, G.; Lenihan, D.J.; Lip, G.Y.H.; Lyon, A.R.; et al. 2016 ESC position paper on cancer treatments and cardiovascular toxicity developed under the auspices of the ESC committee for practice guidelines: The task force for cancer treatments and cardiovascular toxicity of the european society of cardiology (ESC). Russ. J. Cardiol. 2017, 143, 105–139. [Google Scholar] [CrossRef]
- Vacchi-Suzzi, C.; Bauer, Y.; Berridge, B.R.; Bongiovanni, S.; Gerrish, K.; Hamadeh, H.K.; Letzkus, M.; Lyon, J.; Moggs, J.; Paules, R.S.; et al. Perturbation of microRNAs in rat heart during chronic doxorubicin treatment. PLoS ONE 2012, 7, e40395. [Google Scholar] [CrossRef]
- Toxicol, A.; Chaudhari, U.; Nemade, H.; Antonydas, J.; Hescheler, J.; Hengstler, J.G.; Sachinidis, A. MicroRNAs as early toxicity signatures of doxorubicin in human—induced pluripotent stem cell—derived cardiomyocytes. Arch. Toxicol. 2016, 90, 3087–3098. [Google Scholar] [CrossRef]
- Leger, K.J.; Leonard, D.; Nielson, D.; de Lemos, J.A.; Mammen, P.P.A.; Winick, N.J. Circulating microRNAs: Potential Markers of Cardiotoxicity in Children and Young Adults Treated With Anthracycline Chemotherapy. J. Am. Heart Assoc. 2017, 6, e004653. [Google Scholar] [CrossRef]
- Gioffré, S.; Chiesa, M.; Cardinale, D.M.; Ricci, V.; Vavassori, C.; Cipolla, C.M.; Masson, S.; Sandri, M.T.; Salvatici, M.; Ciceri, F.; et al. Circulating MicroRNAs as Potential Predictors of Anthracycline-Induced Troponin Elevation in Breast Cancer Patients: Diverging Effects of Doxorubicin and Epirubicin. J. Clin. Med. 2020, 9, 1418. [Google Scholar] [CrossRef]
- Ananthan, K.; Lyon, A.R. The Role of Biomarkers in Cardio-Oncology. J. Cardiovasc. Transl. Res. 2020, 13, 431–450. [Google Scholar] [CrossRef]
- Mendell, J.T.; Olson, E.N. MicroRNAs in stress signaling and human disease. Cell 2012, 148, 1172–1187. [Google Scholar] [CrossRef]
- Van Rooij, E.; Sutherland, L.B.; Liu, N.; Williams, A.H.; McAnally, J.; Gerard, R.D.; Richardson, J.A.; Olson, E.N. A signature pattern of stress-responsive microRNAs that can evoke cardiac hypertrophy and heart failure. Proc. Natl. Acad. Sci. USA 2006, 103, 18255–18260. [Google Scholar] [CrossRef]
- Allegra, A.; Alonci, A.; Campo, S.; Penna, G.; Petrungaro, A.; Gerace, D.; Musolino, C. Circulating microRNAs: New biomarkers in diagnosis, prognosis and treatment of cancer (Review). Int. J. Oncol. 2012, 41, 1897–1912. [Google Scholar] [CrossRef]
- Piegari, E.; Cozzolino, A.; Ciuffreda, L.P.; Cappetta, D.; De Angelis, A.; Urbanek, K.; Rossi, F.; Berrino, L. Cardioprotective effects of miR-34a silencing in a rat model of doxorubicin toxicity. Sci. Rep. 2020, 10, 12250. [Google Scholar] [CrossRef]
- Tong, Z.; Jiang, B.; Wu, Y.; Liu, Y.; Li, Y.; Gao, M.; Jiang, Y.; Lv, Q.; Xiao, X. MiR-21 protected cardiomyocytes against doxorubicin-induced apoptosis by targeting BTG2. Int. J. Mol. Sci. 2015, 16, 14511–14525. [Google Scholar] [CrossRef]
- Tony, H.; Yu, K.; Qiutang, Z. MicroRNA-208a silencing attenuates doxorubicin induced myocyte apoptosis and cardiac dysfunction. Oxid. Med. Cell Longev. 2015, 2015, 597032. [Google Scholar] [CrossRef]
- Han, D.; Wang, Y.; Wang, Y.; Dai, X.; Zhou, T.; Chen, J.; Tao, B.; Zhang, J.; Cao, F. The Tumor-Suppressive Human Circular RNA CircITCH Sponges miR-330-5p to Ameliorate Doxorubicin-Induced Cardiotoxicity through Upregulating SIRT6, Survivin, and SERCA2a. Circ. Res. 2020, 127, E108–E125. [Google Scholar] [CrossRef]
- Gholaminejad, A.; Zare, N.; Dana, N.; Shafie, D.; Mani, A.; Javanmard, S.H. A meta-analysis of microRNA expression profiling studies in heart failure. Heart Fail. Rev. 2021, 26, 997–1021. [Google Scholar] [CrossRef]
- Sánchez-Sánchez, R.; Gómez-Ferrer, M.; Reinal, I.; Buigues, M.; Villanueva-Bádenas, E.; Ontoria-Oviedo, I.; Hernándiz, A.; González-King, H.; Peiró-Molina, E.; Dorronsoro, A.; et al. miR-4732-3p in Extracellular Vesicles From Mesenchymal Stromal Cells Is Cardioprotective During Myocardial Ischemia. Front. Cell Dev. Biol. 2021, 9, 734143. [Google Scholar] [CrossRef]
- Armenian, S.H.; Lacchetti, C.; Barac, A.; Carver, J.; Constine, L.S.; Denduluri, N.; Dent, S.; Douglas, P.S.; Durand, J.B.; Ewer, M.; et al. Prevention and monitoring of cardiac dysfunction in survivors of adult cancers: American society of clinical oncology clinical practice guideline. J. Clin. Oncol. 2017, 35, 893–911. [Google Scholar] [CrossRef]
- Čelutkienė, J.; Pudil, R.; López-Fernández, T.; Grapsa, J.; Nihoyannopoulos, P.; Bergler-Klein, J.; Cohen-Solal, A.; Farmakis, D.; Tocchetti, C.G.; von Haehling, S.; et al. Role of cardiovascular imaging in cancer patients receiving cardiotoxic therapies: A position statement on behalf of the Heart Failure Association (HFA), the European Association of Cardiovascular Imaging (EACVI) and the Cardio-Oncology Council of the European Society of Cardiology (ESC). Eur. J. Heart Fail. 2020, 22, 1504–1524. [Google Scholar] [CrossRef]
- Armiñán, A.; Gandía, C.; García-Verdugo, J.M.; Lledó, E.; Mullor, J.L.; Montero, J.A.; Sepúlveda, P. Cardiac transcription factors driven lineage-specification of adult stem cells. J. Cardiovasc. Transl. Res. 2010, 3, 61–65. [Google Scholar] [CrossRef]
- Prüfer, K.; Stenzel, U.; Dannemann, M.; Green, R.E.; Lachmann, M.; Kelso, J. PatMaN: Rapid alignment of short sequences to large databases. Bioinformatics 2008, 24, 1530–1531. [Google Scholar] [CrossRef]
- Litwin, S.E.; Katz, S.E.; Morgan, J.P.; Douglas, P.S. Serial echocardiographic assessment of left ventricular geometry and function after large myocardial infarction in the rat. Circulation 1994, 89, 345–354. [Google Scholar] [CrossRef]
- Sticht, C.; De La Torre, C.; Parveen, A.; Gretz, N. miRWalk: An online resource for prediction of microRNA binding sites. PLoS ONE 2018, 13, e0206239. [Google Scholar] [CrossRef]
- Tokar, T.; Pastrello, C.; Rossos, A.E.M.; Abovsky, M.; Hauschild, A.C.; Tsay, M.; Lu, R.; Jurisica, I. mirDIP 4.1-integrative database of human microRNA target predictions. Nucleic Acids Res. 2018, 46, D360–D370. [Google Scholar] [CrossRef]
- Gerstner, N.; Kehl, T.; Lenhof, K.; Müller, A.; Mayer, C.; Eckhart, L.; Grammes, N.L.; Diener, C.; Hart, M.; Hahn, O.; et al. GeneTrail 3: Advanced high-throughput enrichment analysis. Nucleic Acids Res. 2020, 48, W515–W520. [Google Scholar] [CrossRef]
- Di, Y.; Emerson, S.C.; Schafer, D.W.; Kimbrel, J.A.; Chang, J.H. Higher order asymptotics for negative binomial regression inferences from RNA-sequencing data. Stat. Appl. Genet. Mol. Biol. 2013, 12, 49–70. [Google Scholar] [CrossRef][Green Version]
- Breiman, L. Random Forests. Mach. Learn. 2001, 45, 5–32. [Google Scholar] [CrossRef]
- Zou, H.; Hastie, T. Regularization and variable selection via the elastic net. J. R. Stat. Soc. Ser. B Stat. Methodol. 2005, 67, 301–320. [Google Scholar] [CrossRef]
- Love, M.I.; Huber, W.; Anders, S. Moderated estimation of fold change and dispersion for RNA-seq data with DESeq2. Genome Biol. 2014, 15, 550. [Google Scholar] [CrossRef]
- Eggler, A.L.; Small, E.; Hannink, M.; Mesecar, A.D. Cul3-mediated Nrf2 ubiquitination and antioxidant response element (ARE) activation are dependent on the partial molar volume at position 151 of Keap1. Biochem. J. 2009, 422, 171–180. [Google Scholar] [CrossRef]
- Huang, H.C.; Nguyen, T.; Pickett, C.B. Regulation of the antioxidant response element by protein kinase C-mediated phosphorylation of NF-E2-related factor 2. Proc. Natl. Acad. Sci. USA 2000, 97, 12475–12480. [Google Scholar] [CrossRef]
- Chandrasekarar, E.V.; Davidson, E.A. Glycosaminoglycans of Normal and Malignant Cultured Human Mammary Cells. Cancer Res. 1979, 39, 870–880. [Google Scholar]
- Kanisicak, O.; Khalil, H.; Ivey, M.J.; Karch, J.; Maliken, B.D.; Correll, R.N.; Brody, M.J.; Lin, S.C.J.; Aronow, B.J.; Tallquist, M.D.; et al. Genetic lineage tracing defines myofibroblast origin and function in the injured heart. Nat. Commun. 2016, 7, 12260. [Google Scholar] [CrossRef]
- Nagaraju, C.K.; Robinson, E.L.; Abdesselem, M.; Trenson, S.; Dries, E.; Gilbert, G.; Janssens, S.; Van Cleemput, J.; Rega, F.; Meyns, B.; et al. Myofibroblast Phenotype and Reversibility of Fibrosis in Patients With End-Stage Heart Failure. J. Am. Coll. Cardiol. 2019, 73, 2267–2282. [Google Scholar] [CrossRef]
- Wehbe, N.; Nasser, S.A.; Pintus, G.; Badran, A.; Eid, A.H.; Baydoun, E. MicroRNAs in Cardiac Hypertrophy. Int. J. Mol. Sci. 2019, 20, 4714. [Google Scholar] [CrossRef]
- Doss, J.F.; Corcoran, D.L.; Jima, D.D.; Telen, M.J.; Dave, S.S.; Chi, J.T. A comprehensive joint analysis of the long and short RNA transcriptomes of human erythrocytes. BMC Genom. 2015, 16, 952. [Google Scholar] [CrossRef]
- Liu, S.; Tang, L.; Zhao, X.; Nguyen, B.; Heallen, T.R.; Li, M.; Wang, J.; Wang, J.; Martin, J.F. Yap Promotes Noncanonical Wnt Signals From Cardiomyocytes for Heart Regeneration. Circ. Res. 2021, 129, 782–797. [Google Scholar] [CrossRef]
- Xin, M.; Kim, Y.; Sutherland, L.B.; Murakami, M.; Qi, X.; McAnally, J.; Porrello, E.R.; Mahmoud, A.I.; Tan, W.; Shelton, J.M.; et al. Hippo pathway effector Yap promotes cardiac regeneration. Proc. Natl. Acad. Sci. USA 2013, 110, 13839–13844. [Google Scholar] [CrossRef]
- Wang, J.; Liu, S.; Heallen, T.; Martin, J.F. The Hippo pathway in the heart: Pivotal roles in development, disease, and regeneration. Nat. Rev. Cardiol. 2018, 15, 672–684. [Google Scholar] [CrossRef]
- Roca-Alonso, L.; Castellano, L.; Mills, A.; Dabrowska, A.F.; Sikkel, M.B.; Pellegrino, L.; Jacob, J.; Frampton, A.E.; Krell, J.; Coombes, R.C.; et al. Myocardial MiR-30 downregulation triggered by doxorubicin drives alterations in β-adrenergic signaling and enhances apoptosis. Cell Death Dis. 2015, 6, e1754. [Google Scholar] [CrossRef]
- Pereira, J.D.; Tosatti, J.A.G.; Simões, R.; Luizon, M.R.; Gomes, K.B.; Alves, M.T. microRNAs associated to anthracycline-induced cardiotoxicity in women with breast cancer: A systematic review and pathway analysis. Biomed. Pharmacother. 2020, 131, 110709. [Google Scholar] [CrossRef]
- Oliveira-Carvalho Rigaud, V.; Ferreira, L.R.; Ayub-Ferreira, S.M.; Ávila, M.S.; Brandão, S.M.; Cruz, F.D.; Santos, M.H.; BBV Cruz, C.; Alves, M.S.; Issa, V.S.; et al. Circulating miR-1 as a potential biomarker of doxorubicin-induced cardiotoxicity in breast cancer patients. Oncotarget 2017, 8, 6994. [Google Scholar]
- Su, Y.; Sun, Y.; Tang, Y.; Li, H.; Wang, X.; Pan, X.; Liu, W.; Zhang, X.; Zhang, F.; Xu, Y.; et al. Circulating mir-19b-3p as a novel prognostic biomarker for acute heart failure. J. Am. Heart Assoc. 2021, 10, e022304. [Google Scholar] [CrossRef]
- Meng, Z.; Moroishi, T.; Guan, K. Mechanisms of Hippo pathway regulation. Genes Dev. 2016, 30, 1–17. [Google Scholar] [CrossRef]
- Sun, X.; Sun, P.; Zhen, D.; Xu, X.; Yang, L.; Fu, D.; Wei, C.; Niu, X.; Tian, J.; Li, H. Melatonin alleviates doxorubicin-induced mitochondrial oxidative damage and ferroptosis in cardiomyocytes by regulating YAP expression. Toxicol. Appl. Pharmacol. 2022, 437, 115902. [Google Scholar] [CrossRef]
- Goukassian, D.; Arakelyan, A.; Brojakowska, A.; Bisserier, M.; Hakobyan, S.; Hadri, L.; Rai, A.K.; Evans, A.; Sebastian, A.; Truongcao, M.; et al. Space flight associated changes in astronauts’ plasma-derived small extracellular vesicle microRNA: Biomarker identification. Clin. Transl. Med. 2022, 12, e845. [Google Scholar] [CrossRef]
- Dronkers, E.; Wauters, M.M.M.; Goumans, M.J.; Smits, A.M. Epicardial TGFβ and BMP Signaling in Cardiac Regeneration: What Lesson Can We Learn from the Developing Heart? Biomolecules 2020, 10, 404. [Google Scholar] [CrossRef]
- Collén, A.; Bergenhem, N.; Carlsson, L.; Chien, K.R.; Hoge, S.; Gan, L.M.; Fritsche-Danielson, R. VEGFA mRNA for regenerative treatment of heart failure. Nat. Rev. Drug Discov. 2022, 21, 79–80. [Google Scholar] [CrossRef]
- Van Rooij, E.; Sutherland, L.B.; Thatcher, J.E.; DiMaio, J.M.; Naseem, R.H.; Marshall, W.S.; Hill, J.A.; Olson, E.N. Dysregulation of microRNAs after myocardial infarction reveals a role of miR-29 in cardiac fibrosis. Proc. Natl. Acad. Sci. USA 2008, 105, 13027–13032. [Google Scholar] [CrossRef]
- Luo, Y.; Dong, H.Y.; Zhang, B.; Feng, Z.; Liu, Y.; Gao, Y.Q.; Dong, M.Q.; Li, Z.C. miR-29a-3p attenuates hypoxic pulmonary hypertension by inhibiting pulmonary adventitial fibroblast activation. Hypertension 2015, 65, 414–420. [Google Scholar] [CrossRef]
- Sun, S.; Li, L.; Dong, L.; Cheng, J.; Zhao, C.; Bao, C.; Wang, H. Circulating mRNA and microRNA profiling analysis in patients with ischemic stroke. Mol. Med. Rep. 2020, 22, 792–802. [Google Scholar] [CrossRef]
- Yao, D.; Zhou, Z.; Wang, P.; Zheng, L.; Huang, Y.; Duan, Y.; Liu, B.; Li, Y. MiR-125-5p/IL-6R axis regulates macrophage inflammatory response and intestinal epithelial cell apoptosis in ulcerative colitis through JAK1/STAT3 and NF-κB pathway. Cell Cycle 2021, 20, 2547–2564. [Google Scholar] [CrossRef]
- Mayorga, M.E.; Penn, M.S. miR-145 is differentially regulated by TGF-β1 and ischaemia and targets Disabled-2 expression and wnt/β-catenin activity. J. Cell Mol. Med. 2012, 16, 1106–1113. [Google Scholar] [CrossRef]
- Hong, Y.; He, H.; Jiang, G.; Zhang, H.; Tao, W.; Ding, Y.; Yuan, D.; Liu, J.; Fan, H.; Lin, F.; et al. miR-155-5p inhibition rejuvenates aged mesenchymal stem cells and enhances cardioprotection following infarction. Aging Cell 2020, 19, e13128. [Google Scholar] [CrossRef]
- Gryshkova, V.; Fleming, A.; Mcghan, P.; De Ron, P.; Fleurance, R.; Valentin, J.; Nogueira, A. miR-21-5p as a potential biomarker of in fl ammatory in fi ltration in the heart upon acute drug-induced cardiac injury in rats. Toxicol. Lett. 2018, 286, 31–38. [Google Scholar] [CrossRef]
- Raso, A.; Dirkx, E.; Philippen, L.E.; Fernandez-Celis, A.; De Majo, F.; Sampaio-Pinto, V.; Sansonetti, M.; Juni, R.; el Azzouzi, H.; Calore, M.; et al. Therapeutic Delivery of miR-148a Suppresses Ventricular Dilation in Heart Failure. Mol. Ther. 2019, 27, 584–599. [Google Scholar] [CrossRef]
- Foinquinos, A.; Batkai, S.; Genschel, C.; Viereck, J.; Rump, S.; Gyöngyösi, M.; Traxler, D.; Riesenhuber, M.; Spannbauer, A.; Lukovic, D.; et al. Preclinical development of a miR-132 inhibitor for heart failure treatment. Nat. Commun. 2020, 11, 633. [Google Scholar] [CrossRef] [PubMed]
- Gao, F.; Kataoka, M.; Liu, N.; Liang, T.; Huang, Z.P.; Gu, F.; Ding, J.; Liu, J.; Zhang, F.; Ma, Q.; et al. Therapeutic role of miR-19a/19b in cardiac regeneration and protection from myocardial infarction. Nat. Commun. 2019, 10, 1802. [Google Scholar] [CrossRef] [PubMed]






| Main Cohort | p-Value | Validation Cohort | p-Value | |||
|---|---|---|---|---|---|---|
| Controls (n = 10) | Cases (n = 10) | Controls vs. Cases | Controls (n = 25) | Cases (n = 7) | Controls vs. Cases | |
| Mean ± SD (Range) | Mean ± SD (Range) | Mean ± SD (Range) | Mean ± SD (Range) | |||
| Age (years) | 51.1 ± 9.5 (35–69) | 53.2 ± 13.5 (38–70) | 0.694 | 53.3 ± 10.2 (33–73) | 46.3 ± 12.9 (34–80) | 0.093 |
| BMI | 24.8 ± 3.1 (19–30) | 25.6 ± 2.4 (23–30) | 0.87 | 28.9 ± 5.4 (19–43) | 30.7 ± 6.2 (21–37) | 0.491 |
| Medical history | n (%) | n (%) | n (%) | n (%) | ||
| Hypertension (%) | 0 (0%) | 2 (20%) | 0.171 | 6 (24%) | 1 (14%) | 0.551 |
| DMT2 (%) | 1 (10%) | 2 (20%) | 0.453 | 2 (8%) | 0 (0%) | 0.430 |
| Dyslipidemia (%) | 3(30%) | 4 (40%) | 0.478 | 3 (12%) | 0 (0%) | 0.325 |
| Smoking (%) | 1 (10%) | 2 (20%) | 0.231 | 7 (28%) | 4 (57%) | 0.173 |
| Cancer subtype | ||||||
| Triple Negative | 2 (20%) | 6 (60%) | 0.068 | 1 (4.16%) | 0 (0%) | 0.591 |
| Luminal A | 1 (10%) | 1 (10%) | 1.000 | 8 (33.3%) | 2 (29%) | 0.864 |
| Luminal B | 6 (60%) | 1 (10%) | 0.019 | 13 (54.1%) | 3 (4%) | 0.669 |
| HER2/positive | 0 (0%) | 2 (20%) | 0.136 | 2 (8.33%) | 2 (29%) | 0.440 |
| HER2 negative | 1 (10%) | 0 (0%) | 0.305 | 1 (4.16%) | 0 (0%) | 0.591 |
| Cumulative dose | ||||||
| TAC (mg/m2) | 293 ± 15 | 295 ± 0.57 | 0.779 | 501.5 ± 160 | 547.2 ± 215 | 0.562 |
| AC (mg/m2) | 242 ± 34 | 255.7 ± 65 | 0.673 | 481.24 ± 152 | 489 ± 110.4 | 0.903 |
| Main Cohort | Validation Cohort | ||||||
|---|---|---|---|---|---|---|---|
| Biochemical | Controls (n = 10) Cases (n = 10) | Controls (n = 25) Cases (n = 7) | |||||
| Parameters | Mean ± SD | Mean ± SD | |||||
| Pre | Post | Pre | Post | ||||
| Cholesterol (mg/dL) | Control | 223 ± 35 | 221 ± 34 | 214 ± 26 | 205 ± 36 | ||
| Cases | 225 ± 46 | 216 ± 57 | 212 ± 22 | 190 ± 27 | |||
| Triglycerides (mg/dL) | Control | 85 ± 24 | 189 ± 216 | 108 ± 48 | 131 ± 79 †† | ||
| Cases | 85 ± 22 | 96 ± 25 | 96 ± 62 | 99 ± 47 | |||
| Glucose (mg/dL) | Control | 96 ± 6 | 99 ± 20 | 95 ± 15 | 99 ± 17 | ||
| Cases | 113 ± 41 | 102 ± 40 | 87 ± 3 | 88 ± 8 | |||
| Creatinine (mg/dL) | Control | 0.68 ± 0.1 | 0.59 ± 0.1 * | 0.59 ± 0.09 | 0.56 ± 0.1 | ||
| Cases | 0.68 ± 0.1 | 0.56 ± 0.1 * | 0.60 ± 0.12 | 0.6 ± 0.12 | |||
| usTnT (ng/L) | Control | 3.1 ± 0.2 | 12.5 ± 9.6 ‡ | 4.9 ± 4.6 | 9.3 ± 5.8 * | ||
| Cases | 4.6 ± 2.9 | 17.9 ± 8.6 † | 3.4 ± 0.68 | 5.3 ± 2.2 | |||
| NTproBNP (pg/mL) | Control | 104.9 ± 60.8 | 99.4 ± 97.6 | 43.5 ± 36.9 | 79.8 ± 96.7 | ||
| Cases | 62.2 ± 50.7 | 125.5 ± 87.1 * | 58.0 ± 28.5 | 46.4 ± 44.3 | |||
| Echocardio. | Controls (n = 10) Cases (n = 10) | Controls (n = 25) Cases (n = 7) | |||||
| Parameters | Mean ± SD | Mean ± SD | |||||
| Pre | Post | Rev | Pre | Post | |||
| LVEF (%) | Control | 68 ± 4 | 65 ± 5 † | 63 ± 4 ‡ | 62.0 ± 5.2 | 61.3 ± 5.6 | |
| Cases | 65 ± 5 | 57 ± 1 ‡# | 49 ± 1 ‡# | 63.0 ± 6.9 | 53.0 ± 4.0 †# | ||
| LVEDV (mL) | Control | 94 ± 2 | 84 ± 2 | 86 ± 2 | 92.3 ± 10.1 | 89.0 ± 9.9 | |
| Cases | 90 ± 4 | 92 ± 3 | 92 ± 4 | 106 ± 37 | 108 ± 28 || | ||
| LVESV (mL) | Control | 21 ± 6 | 20 ± 6 | 21 ± 2 | 34.5 ± 6.7 | 34.3 ± 6.8 | |
| Cases | 23 ± 1 | 23 ± 1 || | 26 ± 12 # | 42 ± 21 | 52 ± 18 †# | ||
| GLS (%) | Control | −17.3 ± 1.5 | −16.1 ± 2.8 | −17.2 ± 1.7 | −22.4 ± 1.7 | −21.7 ± 1.6 | |
| Cases | −16.8 ± 2.7 | −15.5 ± 2.2 | −12.9 ± 1.4 *§ | −21.0 ± 1.5 | −19 ± 2.5 *§ | ||
Publisher’s Note: MDPI stays neutral with regard to jurisdictional claims in published maps and institutional affiliations. |
© 2022 by the authors. Licensee MDPI, Basel, Switzerland. This article is an open access article distributed under the terms and conditions of the Creative Commons Attribution (CC BY) license (https://creativecommons.org/licenses/by/4.0/).
Share and Cite
Sánchez-Sánchez, R.; Reinal, I.; Peiró-Molina, E.; Buigues, M.; Tejedor, S.; Hernándiz, A.; Selva, M.; Hervás, D.; Cañada, A.J.; Dorronsoro, A.; et al. MicroRNA-4732-3p Is Dysregulated in Breast Cancer Patients with Cardiotoxicity, and Its Therapeutic Delivery Protects the Heart from Doxorubicin-Induced Oxidative Stress in Rats. Antioxidants 2022, 11, 1955. https://doi.org/10.3390/antiox11101955
Sánchez-Sánchez R, Reinal I, Peiró-Molina E, Buigues M, Tejedor S, Hernándiz A, Selva M, Hervás D, Cañada AJ, Dorronsoro A, et al. MicroRNA-4732-3p Is Dysregulated in Breast Cancer Patients with Cardiotoxicity, and Its Therapeutic Delivery Protects the Heart from Doxorubicin-Induced Oxidative Stress in Rats. Antioxidants. 2022; 11(10):1955. https://doi.org/10.3390/antiox11101955
Chicago/Turabian StyleSánchez-Sánchez, Rafael, Ignacio Reinal, Esteban Peiró-Molina, Marc Buigues, Sandra Tejedor, Amparo Hernándiz, Marta Selva, David Hervás, Antonio J. Cañada, Akaitz Dorronsoro, and et al. 2022. "MicroRNA-4732-3p Is Dysregulated in Breast Cancer Patients with Cardiotoxicity, and Its Therapeutic Delivery Protects the Heart from Doxorubicin-Induced Oxidative Stress in Rats" Antioxidants 11, no. 10: 1955. https://doi.org/10.3390/antiox11101955
APA StyleSánchez-Sánchez, R., Reinal, I., Peiró-Molina, E., Buigues, M., Tejedor, S., Hernándiz, A., Selva, M., Hervás, D., Cañada, A. J., Dorronsoro, A., Santaballa, A., Salvador, C., Caiment, F., Kleinjans, J., Martínez-Dolz, L., Moscoso, I., Lage, R., González-Juanatey, J. R., Panadero, J., ... Sepúlveda, P. (2022). MicroRNA-4732-3p Is Dysregulated in Breast Cancer Patients with Cardiotoxicity, and Its Therapeutic Delivery Protects the Heart from Doxorubicin-Induced Oxidative Stress in Rats. Antioxidants, 11(10), 1955. https://doi.org/10.3390/antiox11101955

