A Novel Vasoactive Peptide “PG1” from Buffalo Ice-Cream Protects from Angiotensin-Evoked High Blood Pressure
Abstract
1. Introduction
2. Materials and Methods
2.1. Characterization, Synthesis and Quantification of Buffalo Ice Cream (PG1) Peptide
2.1.1. Identification of PG1 Peptide in Buffalo Ice Cream Digest
2.1.2. Fmoc-Based Solid-Phase Peptide Synthesis (SPPS) of PG1 Peptide
2.1.3. Quantification of PG1 Peptide in Buffalo Ice Cream Digest
2.2. Determination of Pharmacokinetic Properties of PG1 Peptide
2.2.1. Chemical and Biochemical Stability of Pentapeptide
2.2.2. In Vitro Intestinal Transepithelial Transport Studies
Crystal Violet Assay for Determining Viability of Cultured Cells
Caco-2 Cell Monolayers Permeation Experiments
Immunofluorescence Analysis on Caco-2 Cell Monolayers
2.2.3. Microsomal Stability Assay
2.2.4. In Vivo Determination of PG1 Bioavailability
2.3. Animals
2.4. Vascular Reactivity Studies
2.5. Assesment of Oxidative Stress
2.6. BP Measurements in Mice
2.7. Protein Extraction and Immunoblot Analysis
2.8. Statistical Analysis
3. Results
3.1. Identification and Synthesis of PG1 Peptide
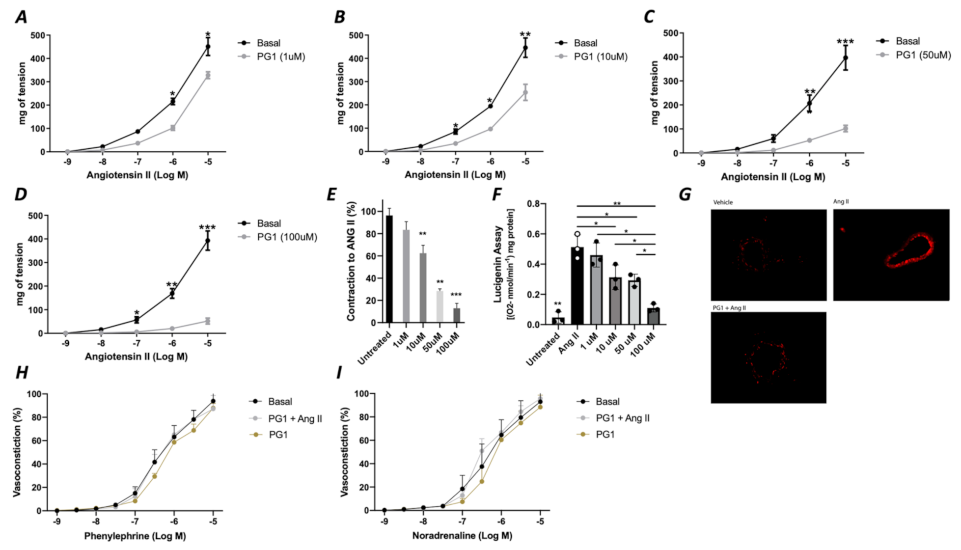
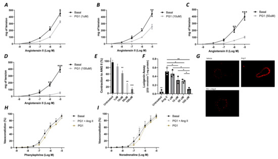
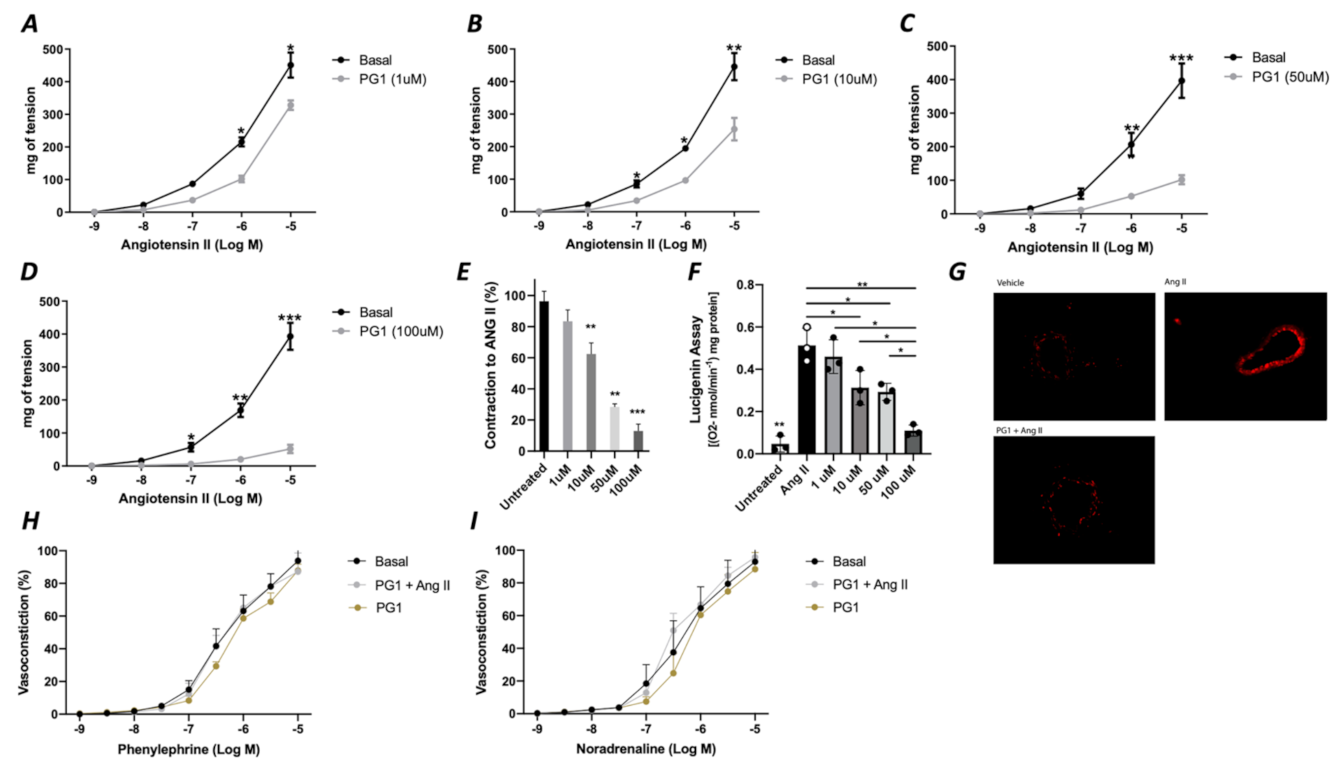
3.2. Evaluation of the Vascular Effects of PG1 on Mice Resistance Arteries
3.3. Assessment of PG1 Antioxidant Effect
3.4. Pharmacokinetics Properties of PG1 Peptide
3.4.1. Pancreatic Digestion
3.4.2. Intestinal Bioavailability
3.4.3. Microsomal Stability
3.5. Evaluation of the Haemodynamic Effect of PG1 during In Vivo Treatment
3.6. PG1 Effects on Vascular Function of Resistance Vessels
3.7. Evaluation of PG1 Vascular and Hemodynamic Effects in eNOS Deficiency Condition
4. Discussion
5. Conclusions
6. Study Limitation and Perspectives
Supplementary Materials
Author Contributions
Funding
Institutional Review Board Statement
Informed Consent Statement
Data Availability Statement
Acknowledgments
Conflicts of Interest
References
- Weycker, D.; Nichols, G.A.; O’Keeffe-Rosetti, M.; Edelsberg, J.; Khan, Z.M.; Kaura, S.; Oster, G. Risk-Factor Clustering and Cardiovascular Disease Risk in Hypertensive Patients. Am. J. Hypertens. 2007, 20, 599–607. [Google Scholar] [CrossRef]
- Touyz, R.M. Reactive oxygen species, vascular oxidative stress, and redox signaling in hypertension: What is the clinical significance? Hypertension 2004, 44, 248–252. [Google Scholar] [CrossRef] [PubMed]
- Touyz, R.M. Intracellular mechanisms involved in vascular remodelling of resistance arteries in hypertension: Role of angiotensin II. Exp Physiol. 2005, 90, 449–455. [Google Scholar] [CrossRef] [PubMed]
- Harvey, A.; Montezano, A.C.; Lopes, R.A.; Rios, F.; Touyz, R.M. Vascular Fibrosis in Aging and Hypertension: Molecular Mechanisms and Clinical Implications. Can. J. Cardiol. 2016, 32, 659–668. [Google Scholar] [CrossRef]
- Carrizzo, A.; Forte, M.; Lembo, M.; Formisano, L.; Puca, A.A.; Vecchione, C. Rac-1 as a new therapeutic target in cerebro- and cardio-vascular diseases. Curr. Drug Targets 2014, 15, 1231–1246. [Google Scholar] [CrossRef]
- Drummond, G.R.; Sobey, C.G. Endothelial NADPH oxidases: Which NOX to target in vascular disease? Trends Endocrinol. Metab. 2014, 25, 452–463. [Google Scholar] [CrossRef]
- Sedeek, M.; Nasrallah, R.; Touyz, R.M.; Hebert, R.L. NADPH oxidases, reactive oxygen species, and the kidney: Friend and foe. J. Am. Soc. Nephrol. 2013, 24, 1512–1518. [Google Scholar] [CrossRef]
- Burtenshaw, D.; Hakimjavadi, R.; Redmond, E.M.; Cahill, P.A. Nox, Reactive Oxygen Species and Regulation of Vascular Cell Fate. Antioxidants 2017, 6, 90. [Google Scholar] [CrossRef] [PubMed]
- Zafari, A.M.; Ushio-Fukai, M.; Akers, M.; Yin, Q.; Shah, A.; Harrison, D.G.; Taylor, W.R.; Griendling, K.K. Role of NADH/NADPH oxidase-derived H2O2 in angiotensin II-induced vascular hypertrophy. Hypertension 1998, 32, 488–495. [Google Scholar] [CrossRef] [PubMed]
- Vecchione, C.; Patrucco, E.; Marino, G.; Barberis, L.; Poulet, R.; Aretini, A.; Maffei, A.; Gentile, M.T.; Storto, M.; Azzolino, O.; et al. Protection from angiotensin II-mediated vasculotoxic and hypertensive response in mice lacking PI3Kgamma. J. Exp. Med. 2005, 201, 1217–1228. [Google Scholar] [CrossRef]
- Williams, B.; Mancia, G.; Spiering, W.; Rosei, E.A.; Azizi, M.; Burnier, M.; Clement, D.L.; Coca, A.; de Simone, G.; Dominiczak, A.; et al. 2018 ESC/ESH Guidelines for the management of arterial hypertension. Eur. Heart J. 2018, 39, 3021–3104. [Google Scholar] [CrossRef] [PubMed]
- Ives, C.W.; Oparil, S. What is the first choice for blood pressure treatment? Lancet 2019, 394, 1782–1784. [Google Scholar] [CrossRef]
- Carrizzo, A.; Izzo, C.; Forte, M.; Sommella, E.; Di Pietro, P.; Venturini, E.; Ciccarelli, M.; Galasso, G.; Rubattu, S.; Campiglia, P.; et al. A Novel Promising Frontier for Human Health: The Beneficial Effects of Nutraceuticals in Cardiovascular Diseases. Int. J. Mol. Sci. 2020, 21, 8706. [Google Scholar] [CrossRef] [PubMed]
- Cicero, A.F.G.; Colletti, A. An update on the safety of nutraceuticals and effects on lipid parameters. Expert Opin. Drug Saf. 2018, 17, 303–313. [Google Scholar] [CrossRef] [PubMed]
- Dima, C.; Assadpour, E.; Dima, S.; Jafari, S.M. Bioavailability of nutraceuticals: Role of the food matrix, processing conditions, the gastrointestinal tract, and nanodelivery systems. Compr. Rev. Food Sci. Food Saf. 2020, 19, 954–994. [Google Scholar] [CrossRef] [PubMed]
- Carrizzo, A.; Conte, G.M.; Sommella, E.; Damato, A.; Ambrosio, M.; Sala, M.; Scala, M.C.; Aquino, R.P.; De Lucia, M.; Madonna, M.; et al. Novel Potent Decameric Peptide of Spirulina platensis Reduces Blood Pressure Levels Through a PI3K/AKT/eNOS-Dependent Mechanism. Hypertension 2019, 73, 449–457. [Google Scholar] [CrossRef] [PubMed]
- Drevet, P. Evidence of antihypertensive effect of a land snail (Helix aspersa) by-product hydrolysate-Identification of involved peptides. Ann. Cardiol. Angeiol. 2017, 66, 140–148. [Google Scholar] [CrossRef]
- Dabarera, M.C.; Athiththan, L.V.; Perera, R.P. Antihypertensive peptides from curd. Int. Q. J. Res. 2015, 36, 214–219. [Google Scholar] [CrossRef] [PubMed]
- McGregor, R.A.; Poppitt, S.D. Milk protein for improved metabolic health: A review of the evidence. Nutr. Metab. 2013, 10, 46. [Google Scholar] [CrossRef] [PubMed]
- Pepe, G.; Pagano, F.; Adesso, S.; Sommella, E.; Ostacolo, C.; Manfra, M.; Chieppa, M.; Sala, M.; Russo, M.; Marzocco, S.; et al. Bioavailable Citrus sinensis extract: Polyphenolic composition and biological activity. Molecules 2017, 22, 623. [Google Scholar] [CrossRef]
- Chan, C.O.; Jing, J.; Xiao, W.; Tan, Z.X.; Lv, Q.Y.; Yang, J.Y.; Chen, S.B. Enhanced Intestinal Permeability of Bufalin by a Novel Bufalin-Peptide-Dendrimer Inclusion through Caco-2 Cell Monolayer. Molecules 2017, 22, 2088. [Google Scholar] [CrossRef] [PubMed]
- Hubatsch, I.; Ragnarsson, E.G.E.; Artursson, P. Determination of drug permeability and prediction of drug absorption in Caco-2 monolayers. Nat. Protoc. 2007, 2, 2111–2119. [Google Scholar] [CrossRef]
- Ranieri, R.; Ciaglia, E.; Amodio, G.; Picardi, P.; Proto, M.C.; Gazzerro, P.; Laezza, C.; Remondelli, P.; Bifulco, M.; Pisanti, S. N6-isopentenyladenosine dual targeting of AMPK and Rab7 prenylation inhibits melanoma growth through the impairment of autophagic flux. Cell Death Differ. 2018, 25, 353–367. [Google Scholar] [CrossRef] [PubMed]
- Carrizzo, A.; Moltedo, O.; Damato, A.; Martinello, K.; Di Pietro, P.; Oliveti, M.; Acernese, F.; Giugliano, G.; Izzo, R.; Sommella, E.; et al. New Nutraceutical Combination Reduces Blood Pressure and Improves Exercise Capacity in Hypertensive Patients Via a Nitric Oxide-Dependent Mechanism. J. Am. Heart. Assoc. 2020, 9, e014923. [Google Scholar] [CrossRef] [PubMed]
- Persico, M.; Masarone, M.; Damato, A.; Ambrosio, M.; Federico, A.; Rosato, V.; Bucci, T.; Carrizzo, A.; Vecchione, C. Non alcoholic fatty liver disease and eNOS dysfunction in humans. BMC Gastroenterol. 2017, 17, 35. [Google Scholar] [CrossRef]
- Huang, H.; Rabenstein, D.L. A cleavage cocktail for methionine-containing peptides. J. Pept. Res. 1999, 53, 548–553. [Google Scholar] [CrossRef]
- Di, L. Strategic approaches to optimizing peptide ADME properties. Aaps. J. 2015, 17, 134–143. [Google Scholar] [CrossRef]
- Woodley, J.F. Enzymatic barriers for GI peptide and protein delivery. Crit. Rev. Drug Carr. Syst. 1994, 11, 61–95. [Google Scholar]
- Abdel-Hamid, M.; Otte, J.; De Gobba, C.; Osman, A.; Hamad, E. Angiotensin I-converting enzyme inhibitory activity and antioxidant capacity of bioactive peptides derived from enzymatic hydrolysis of buffalo milk proteins. Int. Dairy J. 2017, 66, 91–98. [Google Scholar] [CrossRef]
- Shazly, A.B.; He, Z.Y.; El-Aziz, M.A.; Zeng, M.M.; Zhang, S.; Qin, F.; Chen, J. Fractionation and identification of novel antioxidant peptides from buffalo and bovine casein hydrolysates. Food Chem. 2017, 232, 753–762. [Google Scholar] [CrossRef]
- Shazly, A.B.; Mu, H.B.; Liu, Z.M.; Aziz, M.A.; Zeng, M.M.; Qin, F.; Zhang, S.; He, Z.Y.; Chen, J. Release of antioxidant peptides from buffalo and bovine caseins: Influence of proteases on antioxidant capacities. Food Chem. 2019, 274, 261–267. [Google Scholar] [CrossRef]
- Nakamura, Y.; Yamamoto, N.; Sakai, K.; Okubo, A.; Yamazaki, S.; Takano, T. Purification and Characterization of Angiotensin I-Converting Enzyme-Inhibitors from Sour Milk. J. Dairy Sci. 1995, 78, 777–783. [Google Scholar] [CrossRef]
- Ariyoshi, Y. Angiotensin-Converting Enzyme-Inhibitors Derived from Food Proteins. Trends Food Sci. Tech. 1993, 4, 139–144. [Google Scholar] [CrossRef]
- Donkor, O.N.; Henriksson, A.; Singh, T.K.; Vasiljevic, T.; Shah, N.P. ACE-inhibitory activity of probiotic yoghurt. Int. Dairy J. 2007, 17, 1321–1331. [Google Scholar] [CrossRef]
- Papadimitriou, C.G.; Vafopoulou-Mastrojiannaki, A.; Silva, S.V.; Gomes, A.M.; Malcata, F.X.; Alichanidis, E. Identification of peptides in traditional and probiotic sheep milk yoghurt with angiotensin I-converting enzyme (ACE)-inhibitory activity. Food Chem. 2007, 105, 647–656. [Google Scholar] [CrossRef]
- Tonouchi, H.; Suzuki, M.; Uchida, M.; Oda, M. Antihypertensive effect of an angiotensin converting enzyme inhibitory peptide from enzyme modified cheese. J. Dairy Res. 2008, 75, 284–290. [Google Scholar] [CrossRef] [PubMed]
- Ai, L.Z.; Guo, B.H.; Zhang, H.; Wu, Z.J.; Chen, W.; Wang, Y.Y.; Tang, J.A. Isolation and antihypertensive effect of exopolysaccharides from Lactobacillus casei LC2W. Milchwissenschaft 2008, 63, 3–6. [Google Scholar]
- Pepe, G.; Basilicata, M.G.; Carrizzo, A.; Adesso, S.; Ostacolo, C.; Sala, M.; Sommella, E.; Ruocco, M.; Cascioferro, S.; Ambrosio, M.; et al. beta-Lactoglobulin Heptapeptide Reduces Oxidative Stress in Intestinal Epithelial Cells and Angiotensin II-Induced Vasoconstriction on Mouse Mesenteric Arteries by Induction of Nuclear Factor Erythroid 2-Related Factor 2 (Nrf2) Translocation. Oxid. Med. Cell Longev. 2019, 2019, 1616239. [Google Scholar] [CrossRef]
- Basilicata, M.G.; Pepe, G.; Sommella, E.; Ostacolo, C.; Manfra, M.; Sosto, G.; Pagano, G.; Novellino, E.; Campiglia, P. Peptidome profiles and bioactivity elucidation of buffalo-milk dairy products after gastrointestinal digestion. Food Res. Int. 2018, 105, 1003–1010. [Google Scholar] [CrossRef]
- Quiros, A.; Contreras, M.D.; Ramos, M.; Amigo, L.; Recio, I. Stability to gastrointestinal enzymes and structure-activity relationship of beta-casein-peptides with antihypertensive properties. Peptides 2009, 30, 1848–1853. [Google Scholar] [CrossRef]
- Carrizzo, A.; Vecchione, C.; Damato, A.; di Nonno, F.; Ambrosio, M.; Pompeo, F.; Cappello, E.; Capocci, L.; Peruzzi, M.; Valenti, V.; et al. Rac1 Pharmacological Inhibition Rescues Human Endothelial Dysfunction. J. Am. Heart Assoc. 2017, 6, e004746. [Google Scholar] [CrossRef]
- Gaspari, T.A.; Vinh, A.; Jones, E.S.; Widdop, R.E. Ganging up on Angiotensin II Type 1 Receptors in Vascular Remodeling. Hypertension 2012, 60, 17–19. [Google Scholar] [CrossRef][Green Version]
- Xu, J.A.; Carretero, O.A.; Liao, T.D.; Peng, H.M.; Shesely, E.G.; Xu, J.X.; Liu, T.S.; Yang, J.J.; Reudelhuber, T.L.; Yang, X.P. Local angiotensin II aggravates cardiac remodeling in hypertension. Am. J. Physiol. Heart 2010, 299, H1328–H1338. [Google Scholar] [CrossRef] [PubMed]
- Zhou, M.S.; Adam, A.; Raij, L. Interaction among angiotensin II, nitric oxide and oxidative stress. J. Renin Angiotensin Aldosterone Syst. 2001, 2, S59–S63. [Google Scholar] [CrossRef]
- Forte, M.; Conti, V.; Damato, A.; Ambrosio, M.; Puca, A.A.; Sciarretta, S.; Frati, G.; Vecchione, C.; Carrizzo, A. Targeting Nitric Oxide with Natural Derived Compounds as a Therapeutic Strategy in Vascular Diseases. Oxid Med. Cell Longev. 2016, 2016, 7364138. [Google Scholar] [CrossRef] [PubMed]
- Chakrabarti, S.; Guha, S.; Majumder, K. Food-Derived Bioactive Peptides in Human Health: Challenges and Opportunities. Nutrients 2018, 10, 1738. [Google Scholar] [CrossRef] [PubMed]
- Carey, R.M.; Muntner, P.; Bosworth, H.B.; Whelton, P.K. Prevention and Control of Hypertension JACC Health Promotion Serie. J. Am. Coll Cardiol 2018, 72, 2996–3011. [Google Scholar] [CrossRef]
- Baumann, M.; Sollinger, D.; Roos, M.; Lutz, J.; Heemann, U. Prehypertensive Preconditioning Improves Adult Antihypertensive and Cardioprotective Treatment. J. Pharm. Exp. 2010, 332, 1121–1126. [Google Scholar] [CrossRef]
- McNiece, K.L.; Poffenbarger, T.S.; Turner, J.L.; Franco, K.D.; Sorof, J.M.; Portman, R.J. Prevalence of hypertension and pre-hypertension among adolescents. J. Pediatr. 2007, 150, 640–644. [Google Scholar] [CrossRef]
- Julius, S.; Nesbitt, S.; Egan, B.; Kaciroti, N.; Schork, M.A.; Grozinski, M.; Michelson, E.; Grp, T.S. Trial of Preventing Hypertension-Design and 2-year progress report. Hypertension 2004, 44, 146–151. [Google Scholar] [CrossRef]
- Kaplan, N.M. Trial of Preventing Hypertension (TROPHY)-Design and 2-year progress report. Hypertension 2004, 44, 125–126. [Google Scholar] [CrossRef] [PubMed]
- Meltzer, J.I. A specialist in clinical hypertension critiques the trophy trial. Am. J. Hypertens. 2006, 19, 1098–1100. [Google Scholar] [CrossRef] [PubMed]





| Protein | RT (min) | Mass | Error ppm | Amino Acid | Identified Peptide | Length |
|---|---|---|---|---|---|---|
| αS1-casein | 3.265 | 631.2999 | 0.6 | 146–150 | Q.QKEPM.I | 5 |
| αS1-casein | 8.382 | 551.2227 | −1.9 | 172–176 | L.DAYPS.G | 5 |
| αS1-casein | 9.825 | 674.2759 | −3.0 | 99–104 | K.EDVPSE.R | 6 |
| β-lactoglobulin | 11.268 | 564.2544 | −1.6 | 168–172 | L.SFNPT.Q | 5 |
| β-casein | 12.125 | 574.2751 | 1.0 | 172–176 | M.FPPQS.V | 5 |
| β-casein | 12.312 | 634.2962 | −1.4 | 208–212 | L.YQEPV.L | 5 |
| αS1-casein | 12.498 | 570.3013 | −0.9 | 125–129 | L.EIVPN.L | 5 |
| ĸ-casein | 12.925 | 559.2853 | −0.9 | 138–142 | K.TEIPT.I | 5 |
| β-casein | 15.215 | 603.2904 | −0.3 | 129–133 | K.YPVEP.F | 5 |
| β-lactoglobulin | 15.892 | 627.3228 | −4.0 | 65–70 | L.KPTPEG.D | 6 |
| β-casein | 18.335 | 575.3431 | 0.4 | 149–153 | L.HLPLP.L | 5 |
| β-casein | 19.678 | 851.4905 | −1.2 | 76–83 | Y.PFPGPIPK.S | 8 |
| αS1-casein | 22.055 | 754.3861 | −0.3 | 195–201 | F.SDIPNPI.G | 7 |
| β-casein | 24.028 | 750.3588 | −0.4 | 129–134 | K.YPVEPF.T | 6 |
| β-casein | 24.735 | 529.2900 | 0.0 | 218–222 | R.GPFPI.I | 5 |
| β-casein | 25.515 | 1000.5229 | 1.0 | 208–216 | L.YQEPVLGPV.R | 9 |
| β-casein | 26.125 | 1113.6222 | 0.5 | 74–83 | L.VYPFPGPIPK.S | 10 |
| β-casein | 30.342 | 1226.7063 | −0.2 | 73–83 | S.LVYPFPGPIPK.S | 11 |
| αS1-casein | 33.015 | 904.4694 | −0.8 | 39–46 | F.FVAPFPEV.F | 8 |
| β-casein | 36.248 | 977.5546 | −1.5 | 84–92 | K.SLPQNIPPL.T | 9 |
Publisher’s Note: MDPI stays neutral with regard to jurisdictional claims in published maps and institutional affiliations. |
© 2021 by the authors. Licensee MDPI, Basel, Switzerland. This article is an open access article distributed under the terms and conditions of the Creative Commons Attribution (CC BY) license (http://creativecommons.org/licenses/by/4.0/).
Share and Cite
Carrizzo, A.; Basilicata, M.G.; Pepe, G.; Sørensen, K.K.; Ciccarelli, M.; Sarno, V.D.; Damato, A.; Venturini, E.; Borrelli, A.; Musella, S.; et al. A Novel Vasoactive Peptide “PG1” from Buffalo Ice-Cream Protects from Angiotensin-Evoked High Blood Pressure. Antioxidants 2021, 10, 441. https://doi.org/10.3390/antiox10030441
Carrizzo A, Basilicata MG, Pepe G, Sørensen KK, Ciccarelli M, Sarno VD, Damato A, Venturini E, Borrelli A, Musella S, et al. A Novel Vasoactive Peptide “PG1” from Buffalo Ice-Cream Protects from Angiotensin-Evoked High Blood Pressure. Antioxidants. 2021; 10(3):441. https://doi.org/10.3390/antiox10030441
Chicago/Turabian StyleCarrizzo, Albino, Manuela Giovanna Basilicata, Giacomo Pepe, Kasper K. Sørensen, Michele Ciccarelli, Veronica Di Sarno, Antonio Damato, Eleonora Venturini, Anna Borrelli, Simona Musella, and et al. 2021. "A Novel Vasoactive Peptide “PG1” from Buffalo Ice-Cream Protects from Angiotensin-Evoked High Blood Pressure" Antioxidants 10, no. 3: 441. https://doi.org/10.3390/antiox10030441
APA StyleCarrizzo, A., Basilicata, M. G., Pepe, G., Sørensen, K. K., Ciccarelli, M., Sarno, V. D., Damato, A., Venturini, E., Borrelli, A., Musella, S., Abate, M., Pietro, P. D., Ostacolo, C., Campiglia, P., & Vecchione, C. (2021). A Novel Vasoactive Peptide “PG1” from Buffalo Ice-Cream Protects from Angiotensin-Evoked High Blood Pressure. Antioxidants, 10(3), 441. https://doi.org/10.3390/antiox10030441

