The Dose-Dependent Effects of Fluorocitrate on the Metabolism and Activity of Astrocytes and Neurons
Abstract
1. Introduction
2. Materials and Methods
2.1. Animals
2.2. Drugs
2.3. Surgical Preparations for Two-Photon Imaging
2.4. Ca2+ Imaging in the Layer 5 Neurons and Layer 1 Astrocytes Expressing GCaMP
2.5. ATP Imaging of the Neurons and Astrocytes
2.6. Imaging of the Dendritic Spine Dynamics
2.7. Manipulating the Astrocyte Activity with CNO-DREADD
2.8. Analysis of Intracellular ATP Levels
2.9. Analysis of Somatic and Dendritic Ca2+
2.10. Analysis of Dendritic Spine Size
2.11. Statistical Analyses
3. Results
3.1. FC Causes a Reduction in Intracellular ATP in the Astrocytes
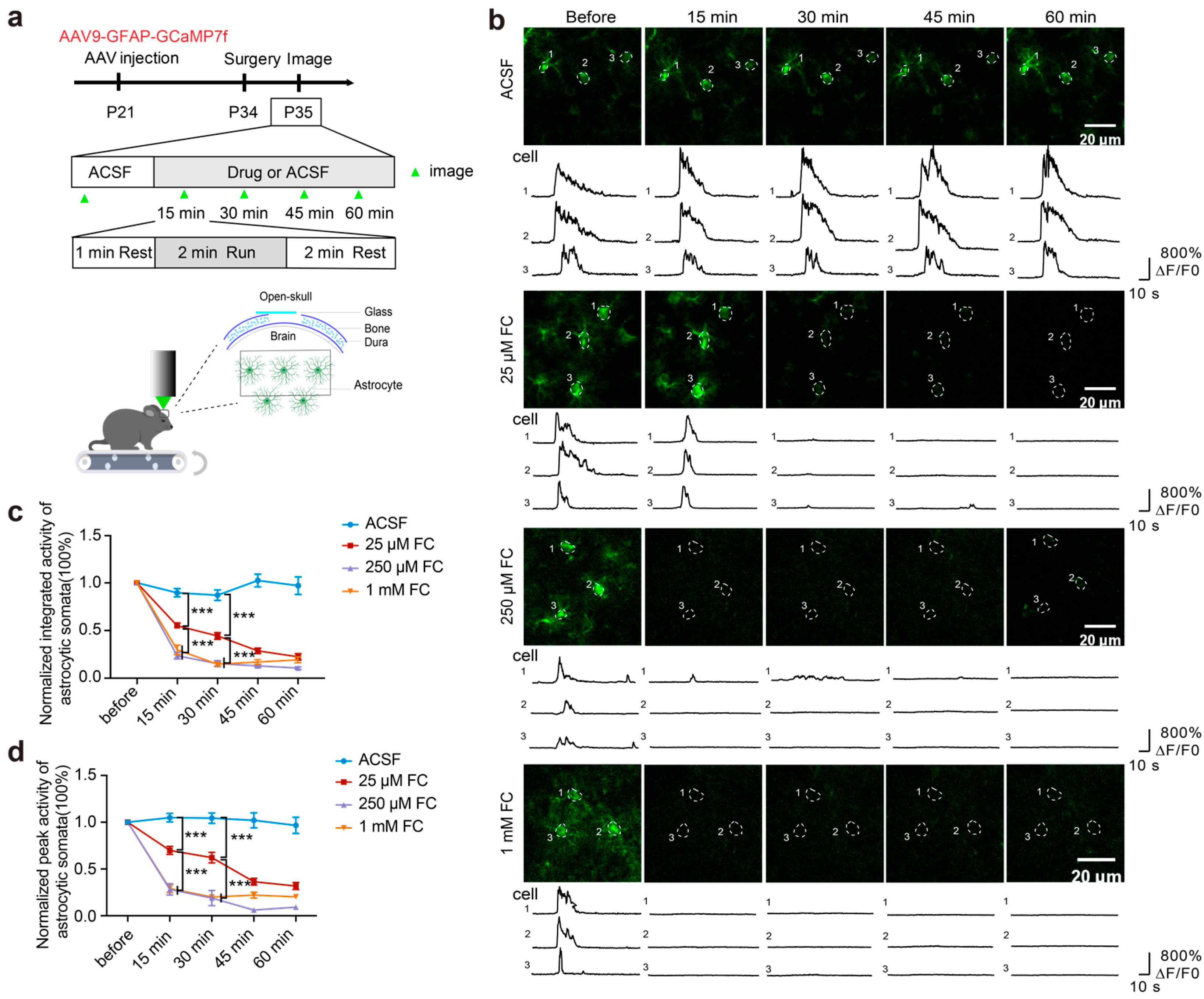
3.2. FC Reduces Astrocytic Ca2+ in the Motor Cortex
3.3. FC Causes a Reduction in Intracellular ATP in the Neuronal Processes
3.4. The Dose-Dependent Effects of FC on Dendritic Ca2+ Activity
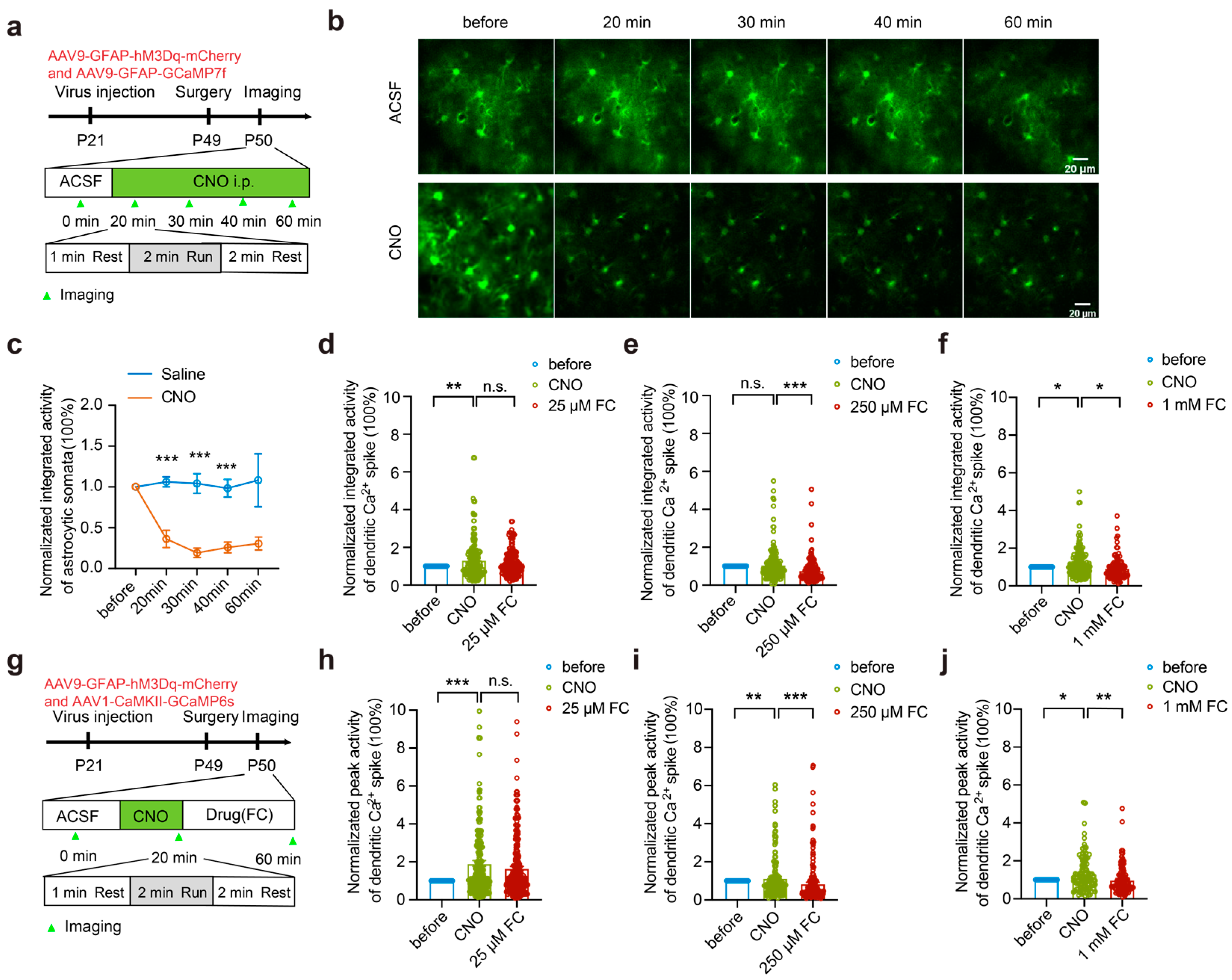
3.5. High Concentrations of FC Reduce the Dendritic Ca2+ Activity in the Absence of Astrocytic Ca2+ Activity
3.6. High Concentrations of FC Increase the Size of the Dendritic Spines
4. Discussion
5. Conclusions
Supplementary Materials
Author Contributions
Funding
Institutional Review Board Statement
Data Availability Statement
Acknowledgments
Conflicts of Interest
Abbreviations
| AAV | Adeno-associated virus |
| ACSF | Artificial cerebrospinal fluid |
| ATP | Adenosine triphosphate |
| CaMKII | Calcium/calmodulin-dependent protein kinase II |
| CNO | Clozapine N-oxide |
| DREADD | Designer receptors exclusively activated by designer drug |
| FC | Fluorocitrate |
| GCaMP | Genetically encoded calcium indicator |
| GFAP | Glial fibrillary acidic protein |
| hM3Dq | Human M3 muscarinic receptor DREADD |
| SPSS | Statistical Package for the Social Sciences |
| TCA | Tricarboxylic acid |
| YFP | Yellow fluorescent protein |
References
- Hayakawa, K.; Nakano, T.; Irie, K.; Higuchi, S.; Fujioka, M.; Orito, K.; Iwasaki, K.; Jin, G.; Lo, E.H.; Mishima, K.; et al. Inhibition of reactive astrocytes with fluorocitrate retards neurovascular remodeling and recovery after focal cerebral ischemia in mice. J. Cereb. Blood Flow Metab. 2010, 30, 871–882. [Google Scholar] [CrossRef] [PubMed]
- Clarke, D.; Nicklas, W.; Berl, S. Tricarboxylic acid-cycle metabolism in brain. Effect of fluoroacetate and fluorocitrate on the labelling of glutamate aspartate, glutamine and γ-amino butyrate. Biochem. J. 1970, 120, 345–351. [Google Scholar] [CrossRef]
- Peters, R.A. Mechanism of the toxicity of the active constituent of Dichapetalum cymosum and related compounds. Adv. Enzymol. Relat. Subj. Biochem. 1957, 18, 113–159. [Google Scholar] [CrossRef] [PubMed]
- Lian, X.Y.; Stringer, J.L. Energy failure in astrocytes increases the vulnerability of neurons to spreading depression. Eur. J. Neurosci. 2004, 19, 2446–2454. [Google Scholar] [CrossRef] [PubMed]
- Voloboueva, L.A.; Suh, S.W.; Swanson, R.A.; Giffard, R.G. Inhibition of mitochondrial function in astrocytes: Implications for neuroprotection. J. Neurochem. 2007, 102, 1383–1394. [Google Scholar] [CrossRef] [PubMed]
- Fonnum, F.; Johnsen, A.; Hassel, B. Use of fluorocitrate and fluoroacetate in the study of brain metabolism. Glia 1997, 21, 106–113. [Google Scholar] [CrossRef]
- Largo, C.; Cuevas, P.; Somjen, G.G.; Martín Del Río, R.; Herreras, O. The effect of depressing glial function in rat brain in situ on ion homeostasis, synaptic transmission, and neuron survival. J. Neurosci. 1996, 16, 1219–1229. [Google Scholar] [CrossRef]
- Hassel, B.; Paulsen, R.E.; Johnsen, A.; Fonnum, F. Selective inhibition of glial cell metabolism in vivo by fluorocitrate. Brain Res. 1992, 576, 120–124. [Google Scholar] [CrossRef]
- Paulsen, R.E.; Contestabile, A.; Villani, L.; Fonnum, F. An in vivo model for studying function of brain tissue temporarily devoid of glial cell metabolism: The use of fluorocitrate. J. Neurochem. 1987, 48, 1377–1385. [Google Scholar] [CrossRef] [PubMed]
- Gibbs, M.E.; Bowser, D.N. Astrocytes and interneurons in memory processing in the chick hippocampus: Roles for G-coupled protein receptors, GABA(B) and mGluR1. Neurochem. Res. 2009, 34, 1712–1720. [Google Scholar] [CrossRef]
- Wang, L.; Li, C.C.; Wang, G.W.; Cai, J.X. The effects of centrally administered fluorocitrate via inhibiting glial cells on working memory in rats. Sci. China C Life Sci. 2009, 52, 701–709. [Google Scholar] [CrossRef]
- Wang, Y.; Xie, L.; Gao, C.; Zhai, L.; Zhang, N.; Guo, L. Astrocytes activation contributes to the antidepressant-like effect of ketamine but not scopolamine. Pharmacol. Biochem. Behav. 2018, 170, 1–8. [Google Scholar] [CrossRef]
- Shang, X.L.; Wang, Q.B.; Liu, X.P.; Yao, X.Q.; Cao, F.Y.; Wang, Q.; Zhang, J.Y.; Wang, J.Z.; Liu, G.P. Fluorocitrate induced the alterations of memory-related proteins and tau hyperphosphorylation in SD rats. Neurosci. Lett. 2015, 584, 230–235. [Google Scholar] [CrossRef]
- Adermark, L.; Stomberg, R.; Söderpalm, B.; Ericson, M. Astrocytic regulation of endocannabinoid-dependent synaptic plasticity in the dorsolateral striatum. Int. J. Mol. Sci. 2024, 25, 581. [Google Scholar] [CrossRef] [PubMed]
- Wang, T.; Xu, G.; Zhang, X.; Ren, Y.; Yang, T.; Xiao, C.; Zhou, C. Malfunction of astrocyte and cholinergic input is involved in postoperative impairment of hippocampal synaptic plasticity and cognitive function. Neuropharmacology 2022, 217, 109191. [Google Scholar] [CrossRef] [PubMed]
- Swanson, R.A.; Graham, S.H. Fluorocitrate and fluoroacetate effects on astrocyte metabolism in vitro. Brain Res. 1994, 664, 94–100. [Google Scholar] [CrossRef] [PubMed]
- Wenker, I.C.; Kréneisz, O.; Nishiyama, A.; Mulkey, D.K. Astrocytes in the retrotrapezoid nucleus sense H+ by inhibition of a Kir4.1-Kir5.1-like current and may contribute to chemoreception by a purinergic mechanism. J. Neurophysiol. 2010, 104, 3042–3052. [Google Scholar] [CrossRef] [PubMed][Green Version]
- Sobrinho, C.R.; Gonçalves, C.M.; Takakura, A.C.; Mulkey, D.K.; Moreira, T.S. Fluorocitrate-mediated depolarization of astrocytes in the retrotrapezoid nucleus stimulates breathing. J. Neurophysiol. 2017, 118, 1690–1697. [Google Scholar] [CrossRef]
- Tanahashi, S.; Yamamura, S.; Nakagawa, M.; Motomura, E.; Okada, M. Clozapine, but not haloperidol, enhances glial D-serine and L-glutamate release in rat frontal cortex and primary cultured astrocytes. Br. J. Pharmacol. 2012, 165, 1543–1555. [Google Scholar] [CrossRef] [PubMed]
- Murakami, G.; Nakamura, M.; Takita, M.; Ishida, Y.; Ueki, T.; Nakahara, D. Brain Rewarding Stimulation Reduces Extracellular Glutamate Through Glial Modulation in Medial Prefrontal Cortex of Rats. Neuropsychopharmacology 2015, 40, 2686–2695. [Google Scholar] [CrossRef]
- Yamada, K.; Senzaki, K.; Komori, Y.; Nikai, T.; Sugihara, H.; Nabeshima, T. Changes in extracellular nitrite and nitrate levels after inhibition of glial metabolism with fluorocitrate. Brain Res. 1997, 762, 72–78. [Google Scholar] [CrossRef] [PubMed]
- Kelleher, J.A.; Chan, T.Y.; Chan, P.H.; Gregory, G.A. Protection of astrocytes by fructose 1,6-bisphosphate and citrate ameliorates neuronal injury under hypoxic conditions. Brain Res. 1996, 726, 167–173. [Google Scholar] [CrossRef] [PubMed]
- Beltran-Castillo, S.; Olivares, M.J.; Contreras, R.A.; Zuniga, G.; Llona, I.; Von Bernhardi, R.; Eugenin, J.L. D-serine released by astrocytes in brainstem regulates breathing response to CO(2) levels. Nat. Commun. 2017, 8, 838. [Google Scholar] [CrossRef] [PubMed]
- Henneberger, C.; Papouin, T.; Oliet, S.H.; Rusakov, D.A. Long-term potentiation depends on release of D-serine from astrocytes. Nature 2010, 463, 232–236. [Google Scholar] [CrossRef]
- Greene, J.G.; Greenamyre, J.T. Bioenergetics and glutamate excitotoxicity. Prog. Neurobiol. 1996, 48, 613–634. [Google Scholar] [CrossRef]
- Tennant, K.A.; Adkins, D.L.; Donlan, N.A.; Asay, A.L.; Thomas, N.; Kleim, J.A.; Jones, T.A. The organization of the forelimb representation of the C57BL/6 mouse motor cortex as defined by intracortical microstimulation and cytoarchitecture. Cereb. Cortex 2011, 21, 865–876. [Google Scholar] [CrossRef]
- Yang, G.; Pan, F.; Chang, P.C.; Gooden, F.; Gan, W.B. Transcranial two-photon imaging of synaptic structures in the cortex of awake head-restrained mice. Methods Mol. Biol. 2013, 1010, 35–43. [Google Scholar] [CrossRef]
- Imamura, H.; Nhat, K.P.; Togawa, H.; Saito, K.; Iino, R.; Kato-Yamada, Y.; Nagai, T.; Noji, H. Visualization of ATP levels inside single living cells with fluorescence resonance energy transfer-based genetically encoded indicators. Proc. Natl. Acad. Sci. USA 2009, 106, 15651–15656. [Google Scholar] [CrossRef] [PubMed]
- Kotera, I.; Iwasaki, T.; Imamura, H.; Noji, H.; Nagai, T. Reversible dimerization of Aequorea victoria fluorescent proteins increases the dynamic range of FRET-based indicators. ACS Chem. Biol. 2010, 5, 215–222. [Google Scholar] [CrossRef]
- Grutzendler, J.; Kasthuri, N.; Gan, W.B. Long-term dendritic spine stability in the adult cortex. Nature 2002, 420, 812–816. [Google Scholar] [CrossRef]
- Yang, G.; Pan, F.; Gan, W.B. Stably maintained dendritic spines are associated with lifelong memories. Nature 2009, 462, 920–924. [Google Scholar] [CrossRef]
- Yang, G.; Pan, F.; Parkhurst, C.N.; Grutzendler, J.; Gan, W.B. Thinned-skull cranial window technique for long-term imaging of the cortex in live mice. Nat. Protoc. 2010, 5, 201–208. [Google Scholar] [CrossRef] [PubMed]
- Zuo, Y.; Yang, G.; Kwon, E.; Gan, W.B. Long-term sensory deprivation prevents dendritic spine loss in primary somatosensory cortex. Nature 2005, 436, 261–265. [Google Scholar] [CrossRef] [PubMed]
- Bai, Y.; Li, M.; Zhou, Y.; Ma, L.; Qiao, Q.; Hu, W.; Li, W.; Wills, Z.P.; Gan, W.B. Abnormal dendritic calcium activity and synaptic depotentiation occur early in a mouse model of Alzheimer’s disease. Mol. Neurodegener. 2017, 12, 86. [Google Scholar] [CrossRef]
- Zhao, R.; Hu, W.; Tsai, J.; Li, W.; Gan, W.B. Microglia limit the expansion of beta-amyloid plaques in a mouse model of Alzheimer’s disease. Mol. Neurodegener. 2017, 12, 47. [Google Scholar] [CrossRef] [PubMed]
- Pan, F.; Aldridge, G.M.; Greenough, W.T.; Gan, W.B. Dendritic spine instability and insensitivity to modulation by sensory experience in a mouse model of fragile X syndrome. Proc. Natl. Acad. Sci. USA 2010, 107, 17768–17773. [Google Scholar] [CrossRef] [PubMed]
- Hofer, S.B.; Mrsic-Flogel, T.D.; Bonhoeffer, T.; Hübener, M. Experience leaves a lasting structural trace in cortical circuits. Nature 2009, 457, 313–317. [Google Scholar] [CrossRef] [PubMed]
- Willoughby, J.O.; Mackenzie, L.; Broberg, M.; Thoren, A.E.; Medvedev, A.; Sims, N.R.; Nilsson, M. Fluorocitrate-mediated astroglial dysfunction causes seizures. J. Neurosci. Res. 2003, 74, 160–166. [Google Scholar] [CrossRef] [PubMed]
- Adermark, L.; Lagström, O.; Loftén, A.; Licheri, V.; Havenäng, A.; Loi, E.A.; Stomberg, R.; Söderpalm, B.; Domi, A.; Ericson, M. Astrocytes modulate extracellular neurotransmitter levels and excitatory neurotransmission in dorsolateral striatum via dopamine D2 receptor signaling. Neuropsychopharmacology 2022, 47, 1493–1502. [Google Scholar] [CrossRef]
- Bonansco, C.; Couve, A.; Perea, G.; Ferradas, C.; Roncagliolo, M.; Fuenzalida, M. Glutamate released spontaneously from astrocytes sets the threshold for synaptic plasticity. Eur. J. Neurosci. 2011, 33, 1483–1492. [Google Scholar] [CrossRef] [PubMed]
- Paulsen, R.E.; Contestabile, A.; Villani, L.; Fonnum, F. The effect of fluorocitrate on transmitter amino acid release from rat striatal slices. Neurochem. Res. 1988, 13, 637–641. [Google Scholar] [CrossRef]
- Padmashri, R.; Suresh, A.; Boska, M.D.; Dunaevsky, A. Motor-skill learning is dependent on astrocytic activity. Neural Plast. 2015, 2015, 938023. [Google Scholar] [CrossRef]
- Koenig, H. Acute axonal dystrophy caused by fluorocitrate: The role of mitochondrial swelling. Science 1969, 164, 310–312. [Google Scholar] [CrossRef] [PubMed]
- Hassel, B.; Westergaard, N.; Schousboe, A.; Fonnum, F. Metabolic differences between primary cultures of astrocytes and neurons from cerebellum and cerebral cortex. Effects of fluorocitrate. Neurochem. Res. 1995, 20, 413–420. [Google Scholar] [CrossRef]
- Spector, G.J.; Carr, C.D. Fluorocitrate ototoxicity. A morphologic and cytochemical model for primary neural degeneration in the guinea pig cochlea. Ann. Otol. Rhinol. Laryngol. 1976, 85, 185–197. [Google Scholar] [CrossRef] [PubMed]
- Hatashita, Y.; Wu, Z.; Fujita, H.; Kumamoto, T.; Livet, J.; Li, Y.; Tanifuji, M.; Inoue, T. Spontaneous and multifaceted ATP release from astrocytes at the scale of hundreds of synapses. Glia 2023, 71, 2250–2265. [Google Scholar] [CrossRef]
- Nikkar, R.; Esmaeili-Bandboni, A.; Badrikoohi, M.; Babaei, P. Effects of inhibiting astrocytes and BET/BRD4 chromatin reader on spatial memory and synaptic proteins in rats with Alzheimer’s disease. Metab. Brain Dis. 2022, 37, 1119–1131. [Google Scholar] [CrossRef] [PubMed]
- Li Puma, D.D.; Marcocci, M.E.; Lazzarino, G.; De Chiara, G.; Tavazzi, B.; Palamara, A.T.; Piacentini, R.; Grassi, C. Ca2+-dependent release of ATP from astrocytes affects herpes simplex virus type 1 infection of neurons. Glia 2021, 69, 201–215. [Google Scholar] [CrossRef] [PubMed]
- Tesler, F.; Linne, M.-L.; Destexhe, A. Modeling the relationship between neuronal activity and the BOLD signal: Contributions from astrocyte calcium dynamics. Sci. Rep. 2023, 13, 6451. [Google Scholar] [CrossRef]
- Schipke, C.G.; Kettenmann, H. Astrocyte responses to neuronal activity. Glia 2004, 47, 226–232. [Google Scholar] [CrossRef] [PubMed]
- Heuser, K.; Nome, C.G.; Pettersen, K.H.; Åbjørsbråten, K.S.; Jensen, V.; Tang, W.; Sprengel, R.; Taubøll, E.; Nagelhus, E.A.; Enger, R. Ca2+ signals in astrocytes facilitate spread of epileptiform activity. Cereb. Cortex 2018, 28, 4036–4048. [Google Scholar] [CrossRef] [PubMed]
- Semyanov, A.; Henneberger, C.; Agarwal, A. Making sense of astrocytic calcium signals—From acquisition to interpretation. Nat. Rev. Neurosci. 2020, 21, 551–564. [Google Scholar] [CrossRef]
- Zhang, X.; Shen, X.; Dong, J.; Liu, W.C.; Song, M.; Sun, Y.; Shu, H.; Towse, C.L.; Liu, W.; Liu, C.F.; et al. Inhibition of reactive astrocytes with fluorocitrate ameliorates learning and memory impairment through upregulating CRTC1 and synaptophysin in ischemic stroke rats. Cell. Mol. Neurobiol. 2019, 39, 1151–1163. [Google Scholar] [CrossRef]
- Díaz, F.; Aguilar, F.; Wellmann, M.; Martorell, A.; González-Arancibia, C.; Chacana-Véliz, L.; Negrón-Oyarzo, I.; Chávez, A.E.; Fuenzalida, M.; Nualart, F.; et al. Enhanced astrocyte activity and excitatory synaptic function in the hippocampus of pentylenetetrazole kindling model of epilepsy. Int. J. Mol. Sci. 2023, 24, 14506. [Google Scholar] [CrossRef]
- Borczyk, M.; Śliwińska, M.A.; Caly, A.; Bernas, T.; Radwanska, K. Neuronal plasticity affects correlation between the size of dendritic spine and its postsynaptic density. Sci. Rep. 2019, 9, 1693. [Google Scholar] [CrossRef]
- O’donnell, C.; Nolan, M.F.; Van Rossum, M.C. Dendritic spine dynamics regulate the long-term stability of synaptic plasticity. J. Neurosci. 2011, 31, 16142–16156. [Google Scholar] [CrossRef] [PubMed]
- Araya, R.; Vogels, T.P.; Yuste, R. Activity-dependent dendritic spine neck changes are correlated with synaptic strength. Proc. Natl. Acad. Sci. USA 2014, 111, E2895–E2904. [Google Scholar] [CrossRef] [PubMed]
- Gipson, C.D.; Olive, M.F. Structural and functional plasticity of dendritic spines—Root or result of behavior? Genes Brain Behav. 2017, 16, 101–117. [Google Scholar] [CrossRef]
- Yuste, R.; Bonhoeffer, T. Morphological changes in dendritic spines associated with long-term synaptic plasticity. Annu. Rev. Neurosci. 2001, 24, 1071–1089. [Google Scholar] [CrossRef] [PubMed]
- Hirose, S.; Umetani, Y.; Amitani, M.; Hosoi, R.; Momosaki, S.; Hatazawa, J.; Gee, A.; Inoue, O. Role of NMDA receptors in the increase of glucose metabolism in the rat brain induced by fluorocitrate. Neurosci. Lett. 2007, 415, 259–263. [Google Scholar] [CrossRef]
- Hennes, M.; Lombaert, N.; Wahis, J.; Van Den Haute, C.; Holt, M.G.; Arckens, L. Astrocytes shape the plastic response of adult cortical neurons to vision loss. Glia 2020, 68, 2102–2118. [Google Scholar] [CrossRef] [PubMed]
- Zhang, H.Y.; Wang, Y.; He, Y.; Wang, T.; Huang, X.H.; Zhao, C.M.; Zhang, L.; Li, S.W.; Wang, C.; Qu, Y.N.; et al. A1 astrocytes contribute to murine depression-like behavior and cognitive dysfunction, which can be alleviated by IL-10 or fluorocitrate treatment. J. Neuroinflamm. 2020, 17, 200. [Google Scholar] [CrossRef]
- Tan, X.; Neslund, E.M.; Fentis, K.; Ding, Z.M. Fluorocitrate inhibition of astrocytes reduces nicotine self-administration and alters extracellular levels of glutamate and dopamine within the nucleus accumbens in male wistar rats. Neuropharmacology 2024, 255, 110001. [Google Scholar] [CrossRef]
- Fujikawa, Y.; Tominaga, K.; Tanaka, F.; Tanigawa, T.; Watanabe, T.; Fujiwara, Y.; Arakawa, T. Enteric glial cells are associated with stress-induced colonic hyper-contraction in maternally separated rats. Neurogastroenterol. Motil. 2015, 27, 1010–1023. [Google Scholar] [CrossRef] [PubMed]
- Hosoi, R.; Matsuyama, Y.; Hirose, S.; Koyama, Y.; Matsuda, T.; Gee, A.; Inoue, O. Characterization of (14)C-acetate uptake in cultured rat astrocytes. Brain Res. 2009, 1253, 69–73. [Google Scholar] [CrossRef] [PubMed]
- Hayakawa, K.; Esposito, E.; Wang, X.; Terasaki, Y.; Liu, Y.; Xing, C.; Ji, X.; Lo, E.H. Transfer of mitochondria from astrocytes to neurons after stroke. Nature 2016, 535, 551–555. [Google Scholar] [CrossRef] [PubMed]
- Stringer, J.L.; Mukherjee, K.; Xiang, T.; Xu, K. Regulation of extracellular calcium in the hippocampus in vivo during epileptiform activity—Role of astrocytes. Epilepsy Res. 2007, 74, 155–162. [Google Scholar] [CrossRef]
- Genc, S.; Sorguven, E.; Kurnaz, I.A.; Ozilgen, M. Exergetic efficiency of ATP production in neuronal glucose metabolism. Int. J. Exergy 2013, 13, 60–84. [Google Scholar] [CrossRef]
- Roeper, B.L. Jochen Molecular physiology of neuronal K-ATP channels. Mol. Membr. Biol. 2001, 18, 117–127. [Google Scholar] [CrossRef]
- Formentini, L.; Pereira, M.P.; Sánchez-Cenizo, L.; Santacatterina, F.; Lucas, J.J.; Navarro, C.; Martínez-Serrano, A.; Cuezva, J.M. In vivo inhibition of the mitochondrial H+-ATP synthase in neurons promotes metabolic preconditioning. EMBO J. 2014, 33, 762–778. [Google Scholar] [CrossRef] [PubMed]
- Berridge, M.J. Neuronal calcium signaling. Neuron 1998, 21, 13–26. [Google Scholar] [CrossRef]
- Spitzer, N.C. Activity-dependent neuronal differentiation prior to synapse formation: The functions of calcium transients. J. Physiol. Paris 2002, 96, 73–80. [Google Scholar] [CrossRef] [PubMed]
- Bito, H. The role of calcium in activity-dependent neuronal gene regulation. Cell Calcium 1998, 23, 143–150. [Google Scholar] [CrossRef] [PubMed]
- Elahi-Mahani, A.; Heysieattalab, S.; Hosseinmardi, N.; Janahmadi, M.; Seyedaghamiri, F.; Khoshbouei, H. Glial cells modulate hippocampal synaptic plasticity in morphine dependent rats. Brain Res. Bull. 2018, 140, 97–106. [Google Scholar] [CrossRef]
- Ma, J.Y.; Zhao, Z.Q. The involvement of glia in long-term plasticity in the spinal dorsal horn of the rat. Neuroreport 2002, 13, 1781–1784. [Google Scholar] [CrossRef] [PubMed]






Disclaimer/Publisher’s Note: The statements, opinions and data contained in all publications are solely those of the individual author(s) and contributor(s) and not of MDPI and/or the editor(s). MDPI and/or the editor(s) disclaim responsibility for any injury to people or property resulting from any ideas, methods, instructions or products referred to in the content. |
© 2025 by the authors. Licensee MDPI, Basel, Switzerland. This article is an open access article distributed under the terms and conditions of the Creative Commons Attribution (CC BY) license (https://creativecommons.org/licenses/by/4.0/).
Share and Cite
Zhuang, H.; Yuan, D.; Shi, F.; Wu, X.; Luo, Z.; Gan, W. The Dose-Dependent Effects of Fluorocitrate on the Metabolism and Activity of Astrocytes and Neurons. Brain Sci. 2025, 15, 99. https://doi.org/10.3390/brainsci15020099
Zhuang H, Yuan D, Shi F, Wu X, Luo Z, Gan W. The Dose-Dependent Effects of Fluorocitrate on the Metabolism and Activity of Astrocytes and Neurons. Brain Sciences. 2025; 15(2):99. https://doi.org/10.3390/brainsci15020099
Chicago/Turabian StyleZhuang, Huiling, Deliang Yuan, Fuxiu Shi, Xujun Wu, Zhen Luo, and Wenbiao Gan. 2025. "The Dose-Dependent Effects of Fluorocitrate on the Metabolism and Activity of Astrocytes and Neurons" Brain Sciences 15, no. 2: 99. https://doi.org/10.3390/brainsci15020099
APA StyleZhuang, H., Yuan, D., Shi, F., Wu, X., Luo, Z., & Gan, W. (2025). The Dose-Dependent Effects of Fluorocitrate on the Metabolism and Activity of Astrocytes and Neurons. Brain Sciences, 15(2), 99. https://doi.org/10.3390/brainsci15020099

