Alterations of Purinergic Receptors Levels and Their Involvement in the Glial Cell Morphology in a Pre-Clinical Model of Autism Spectrum Disorders
Abstract
1. Introduction
2. Materials and Methods
2.1. Ethical Statement
2.2. Animals—In Vivo Model of ASD
2.3. Quantitative Real-Time Polymerase Chain Reaction (qRT-PCR)
2.4. Western Blot Analysis
2.5. Immunohistochemistry Staining
2.6. Statistical Analysis
3. Results
3.1. The Expression of Selected Purinergic Receptors during Brain Development
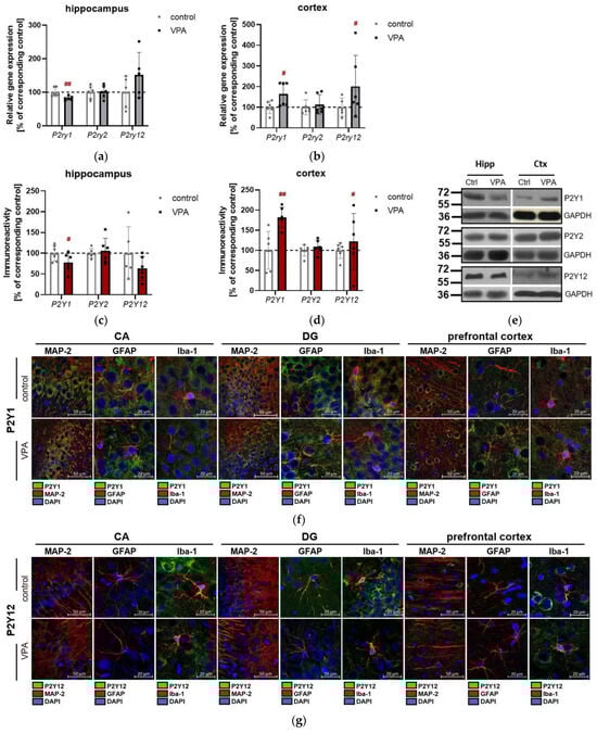
3.2. The Impact of Prenatal Exposure to Valproic Acid (VPA) on the mRNA, Protein Expression Patterns, and Immunolocalization of Purinergic Receptors Subtypes in the Brain of 52-Day-Old Animals
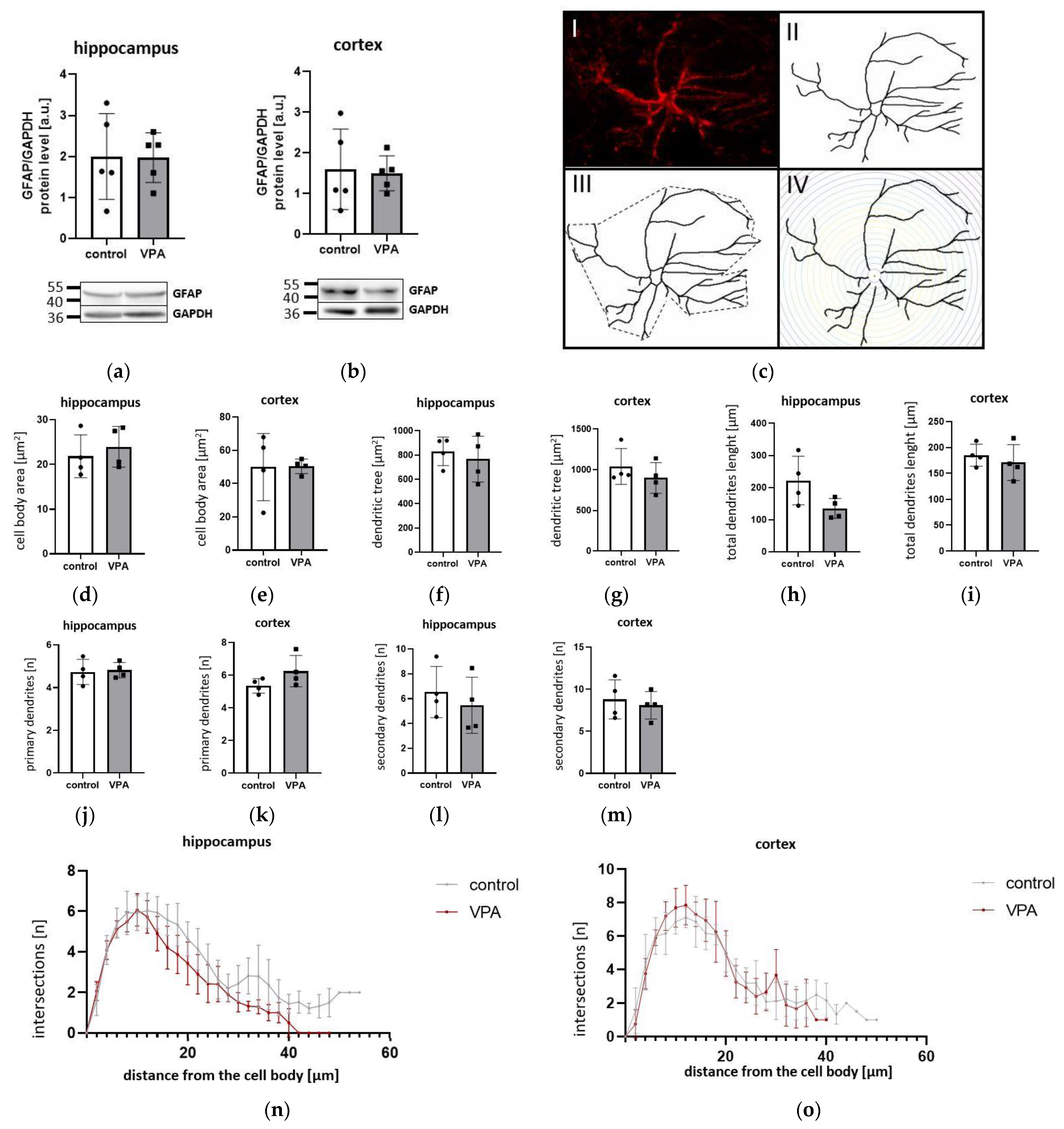
3.3. The Impact of Prenatal Exposure to Valproic Acid (VPA) on the Morphology of Astrocytes and Microglia, and the Expression of Pro-Inflammatory Cytokines in the Brain of 52-Day-Old Animals
4. Discussion
5. Conclusions
Supplementary Materials
Author Contributions
Funding
Institutional Review Board Statement
Informed Consent Statement
Data Availability Statement
Acknowledgments
Conflicts of Interest
References
- Burnstock, G.; Fredholm, B.B.; North, R.A.; Verkhratsky, A. The Birth and Postnatal Development of Purinergic Signalling. Acta Physiol. 2010, 199, 93–147. [Google Scholar] [CrossRef] [PubMed]
- Mut-Arbona, P.; Sperlágh, B. P2 Receptor-Mediated Signaling in the Physiological and Pathological Brain: From Development to Aging and Disease. Neuropharmacology 2023, 233, 109541. [Google Scholar] [CrossRef] [PubMed]
- Agostinho, P.; Madeira, D.; Dias, L.; Simões, A.P.; Cunha, R.A.; Canas, P.M. Purinergic Signaling Orchestrating Neuron-Glia Communication. Pharm. Res. 2020, 162, 105253. [Google Scholar] [CrossRef] [PubMed]
- Mahmood, A.; Iqbal, J. Purinergic Receptors Modulators: An Emerging Pharmacological Tool for Disease Management. Med. Res. Rev. 2022, 42, 1661–1703. [Google Scholar] [CrossRef]
- Zimmermann, H. Signalling via ATP in the Nervous System. Trends Neurosci. 1994, 17, 420–426. [Google Scholar] [CrossRef]
- Wang, X.; Dong, Y.-T.; Hu, X.-M.; Zhang, J.-Z.; Shi, N.-R.; Zuo, Y.-Q.; Wang, X. The Circadian Regulation of Extracellular ATP. Purinergic Signal. 2023, 19, 283–295. [Google Scholar] [CrossRef]
- Dosch, M.; Gerber, J.; Jebbawi, F.; Beldi, G. Mechanisms of ATP Release by Inflammatory Cells. Int. J. Mol. Sci. 2018, 19, 1222. [Google Scholar] [CrossRef]
- Bodin, P.; Burnstock, G. Purinergic Signalling: ATP Release. Neurochem. Res. 2001, 26, 959–969. [Google Scholar] [CrossRef]
- Taruno, A. ATP Release Channels. Int. J. Mol. Sci. 2018, 19, 808. [Google Scholar] [CrossRef]
- Baroja-Mazo, A.; Barberà-Cremades, M.; Pelegrín, P. The Participation of Plasma Membrane Hemichannels to Purinergic Signaling. Biochim. Biophys. Acta BBA Biomembr. 2013, 1828, 79–93. [Google Scholar] [CrossRef]
- Wilkaniec, A.; Gąssowska, M.; Czapski, G.A.; Cieślik, M.; Sulkowski, G.; Adamczyk, A. P2X7 Receptor-Pannexin 1 Interaction Mediates Extracellular Alpha-Synuclein-Induced ATP Release in Neuroblastoma SH-SY5Y Cells. Purinergic Signal. 2017, 13, 347–361. [Google Scholar] [CrossRef] [PubMed]
- Horvat, A.; Stanojević, I.; Drakulić, D.; Veličković, N.; Petrović, S.; Milošević, M. Effect of Acute Stress on NTPDase and 5′-nucleotidase Activities in Brain Synaptosomes in Different Stages of Development. Int. J. Dev. Neurosci. 2010, 28, 175–182. [Google Scholar] [CrossRef] [PubMed]
- Abbracchio, M.P.; Burnstock, G.; Verkhratsky, A.; Zimmermann, H. Purinergic Signalling in the Nervous System: An Overview. Trends Neurosci. 2009, 32, 19–29. [Google Scholar] [CrossRef] [PubMed]
- Burnstock, G. Physiology and Pathophysiology of Purinergic Neurotransmission. Physiol. Rev. 2007, 87, 659–797. [Google Scholar] [CrossRef]
- Burnstock, G.; Dale, N. Purinergic Signalling during Development and Ageing. Purinergic Signal. 2015, 11, 277–305. [Google Scholar] [CrossRef]
- Mishra, S.K.; Braun, N.; Shukla, V.; Füllgrabe, M.; Schomerus, C.; Korf, H.-W.; Gachet, C.; Ikehara, Y.; Sévigny, J.; Robson, S.C.; et al. Extracellular Nucleotide Signaling in Adult Neural Stem Cells: Synergism with Growth Factor-Mediated Cellular Proliferation. Development 2006, 133, 675–684. [Google Scholar] [CrossRef]
- Masino, S.A.; Kawamura, M.; Cote, J.L.; Williams, R.B.; Ruskin, D.N. Adenosine and Autism: A Spectrum of Opportunities. Neuropharmacology 2013, 68, 116–121. [Google Scholar] [CrossRef]
- Merighi, S.; Poloni, T.E.; Terrazzan, A.; Moretti, E.; Gessi, S.; Ferrari, D. Alzheimer and Purinergic Signaling: Just a Matter of Inflammation? Cells 2021, 10, 1267. [Google Scholar] [CrossRef]
- Fields, R.D.; Burnstock, G. Purinergic Signalling in Neuron–Glia Interactions. Nat. Rev. Neurosci. 2006, 7, 423–436. [Google Scholar] [CrossRef]
- Stevens, B.; Fields, R.D. Response of Schwann Cells to Action Potentials in Development. Science 2000, 287, 2267–2271. [Google Scholar] [CrossRef]
- Stevens, B.; Porta, S.; Haak, L.L.; Gallo, V.; Fields, R.D. Adenosine. Neuron 2002, 36, 855–868. [Google Scholar] [CrossRef] [PubMed]
- Haynes, S.E.; Hollopeter, G.; Yang, G.; Kurpius, D.; Dailey, M.E.; Gan, W.-B.; Julius, D. The P2Y12 Receptor Regulates Microglial Activation by Extracellular Nucleotides. Nat. Neurosci. 2006, 9, 1512–1519. [Google Scholar] [CrossRef] [PubMed]
- Davalos, D.; Grutzendler, J.; Yang, G.; Kim, J.V.; Zuo, Y.; Jung, S.; Littman, D.R.; Dustin, M.L.; Gan, W.-B. ATP Mediates Rapid Microglial Response to Local Brain Injury in Vivo. Nat. Neurosci. 2005, 8, 752–758. [Google Scholar] [CrossRef] [PubMed]
- Hide, I.; Tanaka, M.; Inoue, A.; Nakajima, K.; Kohsaka, S.; Inoue, K.; Nakata, Y. Extracellular ATP Triggers Tumor Necrosis Factor-α Release from Rat Microglia. J. Neurochem. 2002, 75, 965–972. [Google Scholar] [CrossRef]
- Vainchtein, I.D.; Molofsky, A.V. Astrocytes and Microglia: In Sickness and in Health. Trends Neurosci. 2020, 43, 144–154. [Google Scholar] [CrossRef]
- Guthrie, P.B.; Knappenberger, J.; Segal, M.; Bennett, M.V.L.; Charles, A.C.; Kater, S.B. ATP Released from Astrocytes Mediates Glial Calcium Waves. J. Neurosci. 1999, 19, 520–528. [Google Scholar] [CrossRef]
- Shinozaki, Y.; Shibata, K.; Yoshida, K.; Shigetomi, E.; Gachet, C.; Ikenaka, K.; Tanaka, K.F.; Koizumi, S. Transformation of Astrocytes to a Neuroprotective Phenotype by Microglia via P2Y1 Receptor Downregulation. Cell Rep. 2017, 19, 1151–1164. [Google Scholar] [CrossRef]
- Ribeiro, D.E.; Petiz, L.L.; Glaser, T.; Oliveira-Giacomelli, Á.; Andrejew, R.; Saab, F.D.; da Silva Milanis, M.; Campos, H.C.; Sampaio, V.F.; La Banca, S.; et al. Purinergic Signaling in Cognitive Impairment and Neuropsychiatric Symptoms of Alzheimer’s Disease. Neuropharmacology 2023, 226, 109371. [Google Scholar] [CrossRef]
- Puerto, A.D.; Wandosell, F.; Garrido, J.J. Neuronal and Glial Purinergic Receptors Functions in Neuron Development and Brain Disease. Front. Cell Neurosci. 2013, 7, 197. [Google Scholar] [CrossRef]
- Koizumi, S. Glial Purinergic Signals and Psychiatric Disorders. Front. Cell Neurosci. 2022, 15, 822614. [Google Scholar] [CrossRef]
- Zimmermann, F.F.; Gaspary, K.V.; Siebel, A.M.; Leite, C.E.; Kist, L.W.; Bogo, M.R.; Bonan, C.D. Analysis of Extracellular Nucleotide Metabolism in Adult Zebrafish After Embryological Exposure to Valproic Acid. Mol. Neurobiol. 2017, 54, 3542–3553. [Google Scholar] [CrossRef] [PubMed]
- Petrelli, F.; Pucci, L.; Bezzi, P. Astrocytes and Microglia and Their Potential Link with Autism Spectrum Disorders. Front. Cell Neurosci. 2016, 10, 21. [Google Scholar] [CrossRef]
- Norden, D.M.; Trojanowski, P.J.; Villanueva, E.; Navarro, E.; Godbout, J.P. Sequential Activation of Microglia and Astrocyte Cytokine Expression Precedes Increased Iba-1 or GFAP Immunoreactivity Following Systemic Immune Challenge. Glia 2016, 64, 300–316. [Google Scholar] [CrossRef] [PubMed]
- Kinoshita, S.; Koyama, R. Pro- and Anti-Epileptic Roles of Microglia. Neural Regen. Res. 2021, 16, 1369. [Google Scholar] [PubMed]
- Edmonson, C.; Ziats, M.N.; Rennert, O.M. Altered Glial Marker Expression in Autistic Post-Mortem Prefrontal Cortex and Cerebellum. Mol. Autism. 2014, 5, 3. [Google Scholar] [CrossRef]
- Dai, S.; Lin, J.; Hou, Y.; Luo, X.; Shen, Y.; Ou, J. Purine Signaling Pathway Dysfunction in Autism Spectrum Disorders: Evidence from Multiple Omics Data. Front. Mol. Neurosci. 2023, 16, 1089871. [Google Scholar] [CrossRef]
- Nicolini, C.; Fahnestock, M. The Valproic Acid-Induced Rodent Model of Autism. Exp. Neurol. 2018, 299, 217–227. [Google Scholar] [CrossRef]
- Young, K.; Morrison, H. Quantifying Microglia Morphology from Photomicrographs of Immunohistochemistry Prepared Tissue Using ImageJ. J. Vis. Exp. 2018, 5, 57648. [Google Scholar]
- Sanagi, T.; Sasaki, T.; Nakagaki, K.; Minamimoto, T.; Kohsaka, S.; Ichinohe, N. Segmented Iba1-Positive Processes of Microglia in Autism Model Marmosets. Front. Cell Neurosci. 2019, 13, 344. [Google Scholar] [CrossRef]
- Schindelin, J.; Arganda-Carreras, I.; Frise, E.; Kaynig, V.; Longair, M.; Pietzsch, T.; Preibisch, S.; Rueden, C.; Saalfeld, S.; Schmid, B.; et al. Fiji: An Open-Source Platform for Biological-Image Analysis. Nat. Methods 2012, 9, 676–682. [Google Scholar] [CrossRef]
- SHOLL, D.A. Dendritic Organization in the Neurons of the Visual and Motor Cortices of the Cat. J. Anat. 1953, 87, 387–406. [Google Scholar] [PubMed]
- Kerkhofs, A.; Canas, P.M.; Timmerman, A.J.; Heistek, T.S.; Real, J.I.; Xavier, C.; Cunha, R.A.; Mansvelder, H.D.; Ferreira, S.G. Adenosine A2A Receptors Control Glutamatergic Synaptic Plasticity in Fast Spiking Interneurons of the Prefrontal Cortex. Front. Pharm. 2018, 9, 133. [Google Scholar] [CrossRef] [PubMed]
- Gundelfinger, E.D.; Frischknecht, R.; Choquet, D.; Heine, M. Converting Juvenile into Adult Plasticity: A Role for the Brain’s Extracellular Matrix. Eur. J. Neurosci. 2010, 31, 2156–2165. [Google Scholar] [CrossRef]
- Guo, W.; Xu, X.; Gao, X.; Burnstock, G.; He, C.; Xiang, Z. Expression of P2X5 Receptors in the Mouse CNS. Neuroscience 2008, 156, 673–692. [Google Scholar] [CrossRef]
- Bo, X.; Jiang, L.-H.; Wilson, H.L.; Kim, M.; Burnstock, G.; Surprenant, A.; North, R.A. Pharmacological and Biophysical Properties of the Human P2X5 Receptor. Mol. Pharm. 2003, 63, 1407–1416. [Google Scholar] [CrossRef] [PubMed]
- Kaczmarek-Hájek, K.; Lörinczi, É.; Hausmann, R.; Nicke, A. Molecular and Functional Properties of P2X Receptors—Recent Progress and Persisting Challenges. Purinergic Signal. 2012, 8, 375–417. [Google Scholar] [CrossRef]
- Guzman, S.J.; Gerevich, Z. P2Y Receptors in Synaptic Transmission and Plasticity: Therapeutic Potential in Cognitive Dysfunction. Neural Plast. 2016, 2016, 1207393. [Google Scholar] [CrossRef]
- Weisman, G.A.; Woods, L.T.; Erb, L.; Seye, C.I. P2Y Receptors in the Mammalian Nervous System: Pharmacology, Ligands and Therapeutic Potential. CNS Neurol. Disord. Drug Targets 2012, 11, 722–738. [Google Scholar] [CrossRef]
- Saitow, F.; Murakoshi, T.; Suzuki, H.; Konishi, S. Metabotropic P2Y Purinoceptor-Mediated Presynaptic and Postsynaptic Enhancement of Cerebellar GABAergic Transmission. J. Neurosci. 2005, 25, 2108–2116. [Google Scholar] [CrossRef]
- Gąssowska-Dobrowolska, M.; Cieślik, M.; Czapski, G.A.; Jęśko, H.; Frontczak-Baniewicz, M.; Gewartowska, M.; Dominiak, A.; Polowy, R.; Filipkowski, R.K.; Babiec, L.; et al. Prenatal Exposure to Valproic Acid Affects Microglia and Synaptic Ultrastructure in a Brain-Region-Specific Manner in Young-Adult Male Rats: Relevance to Autism Spectrum Disorders. Int. J. Mol. Sci. 2020, 21, 3576. [Google Scholar] [CrossRef]
- Babiec, L.; Wilkaniec, A.; Adamczyk, A. Prenatal Exposure to Valproic Acid Induces Alterations in the Expression and Activity of Purinergic Receptors in the Embryonic Rat Brain. Folia Neuropathol. 2022, 60, 390–402. [Google Scholar] [CrossRef] [PubMed]
- Szabó, D.; Tod, P.; Gölöncsér, F.; Román, V.; Lendvai, B.; Otrokocsi, L.; Sperlágh, B. Maternal P2X7 Receptor Inhibition Prevents Autism-like Phenotype in Male Mouse Offspring through the NLRP3-IL-1β Pathway. Brain Behav. Immun. 2022, 101, 318–332. [Google Scholar] [CrossRef] [PubMed]
- Hausmann, R.; Schmalzing, G. P2X1 and P2X2 Receptors in the Central Nervous System as Possible Drug Targets. CNS Neurol. Disord. Drug Targets 2012, 11, 675–686. [Google Scholar] [CrossRef] [PubMed]
- Sofroniew, M.V. Astrogliosis. Cold Spring Harb. Perspect. Biol. 2015, 7, a020420. [Google Scholar] [CrossRef]
- Viana, J.F.; Machado, J.L.; Abreu, D.S.; Veiga, A.; Barsanti, S.; Tavares, G.; Martins, M.; Sardinha, V.M.; Guerra-Gomes, S.; Domingos, C.; et al. Astrocyte Structural Heterogeneity in the Mouse Hippocampus. Glia 2023, 71, 1667–1682. [Google Scholar] [CrossRef]
- Pelegrin, P. Targeting Interleukin-1 Signaling in Chronic Inflammation: Focus on P2X(7) Receptor and Pannexin-1. Drug News Perspect. 2008, 21, 424–433. [Google Scholar]
- Gallego, D.; Vanden Berghe, P.; Farré, R.; Tack, J.; Jiménez, M. P2Y1 Receptors Mediate Inhibitory Neuromuscular Transmission and Enteric Neuronal Activation in Small Intestine. Neurogastroenterol. Motil. 2007, 20, 159–168. [Google Scholar]
- Matos, J.E.; Sorensen, M.V.; Geyti, C.S.; Robaye, B.; Boeynaems, J.M.; Leipziger, J. Distal Colonic Na+ Absorption Inhibited by Luminal P2Y2 Receptors. Pflug. Arch. 2007, 454, 977–987. [Google Scholar] [CrossRef]
- Surprenant, A.; North, R.A. Signaling at Purinergic P2X Receptors. Annu. Rev. Physiol. 2009, 71, 333–359. [Google Scholar] [CrossRef]
- Housley, G.D.; Jagger, D.J.; Greenwood, D.; Raybould, N.P.; Salih, S.G.; Järlebark, L.E.; Vlajkovic, S.M.; Kanjhan, R.; Nikolic, P.; Muñoz, D.J.M.; et al. Purinergic Regulation of Sound Transduction and Auditory Neurotransmission. Audiol. Neurotol. 2002, 7, 55–61. [Google Scholar] [CrossRef]
- Leng, Y.; Yamamoto, T.; Kadowaki, M. Alteration of Cholinergic, Purinergic and Sensory Neurotransmission in the Mouse Colon of Food Allergy Model. Neurosci. Lett. 2008, 445, 195–198. [Google Scholar] [CrossRef] [PubMed]
- Naviaux, R.K.; Zolkipli, Z.; Wang, L.; Nakayama, T.; Naviaux, J.C.; Le, T.P.; Schuchbauer, M.A.; Rogac, M.; Tang, Q.; Dugan, L.L.; et al. Antipurinergic Therapy Corrects the Autism-like Features in the Poly(IC) Mouse Model. PLoS ONE 2013, 8, e57380. [Google Scholar] [CrossRef] [PubMed]
- Naviaux, J.C.; Schuchbauer, M.A.; Li, K.; Wang, L.; Risbrough, V.B.; Powell, S.B.; Naviaux, R.K. Reversal of Autism-like Behaviors and Metabolism in Adult Mice with Single-Dose Antipurinergic Therapy. Transl. Psychiatry 2014, 4, e400. [Google Scholar] [CrossRef] [PubMed]
- Naviaux, J.C.; Wang, L.; Li, K.; Bright, A.; Alaynick, W.A.; Williams, K.R.; Powell, S.B.; Naviaux, R.K. Antipurinergic Therapy Corrects the Autism-like Features in the Fragile X (Fmr1 Knockout) Mouse Model. Mol. Autism. 2015, 6, 1. [Google Scholar] [CrossRef] [PubMed]
- Hirsch, M.M.; Deckmann, I.; Santos-Terra, J.; Staevie, G.Z.; Fontes-Dutra, M.; Carello-Collar, G.; Körbes-Rockenbach, M.; Brum Schwingel, G.; Bauer-Negrini, G.; Rabelo, B.; et al. Effects of Single-Dose Antipurinergic Therapy on Behavioral and Molecular Alterations in the Valproic Acid-Induced Animal Model of Autism. Neuropharmacology 2020, 167, 107930. [Google Scholar] [CrossRef]
- Felix-Ortiz, A.C.; Febo, M. Gestational Valproate Alters BOLD Activation in Response to Complex Social and Primary Sensory Stimuli. PLoS ONE 2012, 7, e37313. [Google Scholar] [CrossRef]
- Rodier, P.M.; Ingram, J.L.; Tisdale, B.; Nelson, S.; Romano, J. Embryological Origin for Autism: Developmental Anomalies of the Cranial Nerve Motor Nuclei. J. Comp. Neurol. 1996, 370, 247–261. [Google Scholar] [CrossRef]
- Moore, S.J. A Clinical Study of 57 Children with Fetal Anticonvulsant Syndromes. J. Med. Genet. 2000, 37, 489–497. [Google Scholar] [CrossRef]
- Rasalam, A.; Hailey, H.; Williams, J.; Moore, S.; Turnpenny, P.; Lloyd, D.; Dean, J. Characteristics of Fetal Anticonvulsant Syndrome Associated Autistic Disorder. Dev. Med. Child. Neurol. 2005, 47, 551–555. [Google Scholar] [CrossRef]
- Dean, J.C.S. Long Term Health and Neurodevelopment in Children Exposed to Antiepileptic Drugs before Birth. J. Med. Genet. 2002, 39, 251–259. [Google Scholar] [CrossRef]
- Roullet, F.I.; Lai, J.K.Y.; Foster, J.A. In Utero Exposure to Valproic Acid and Autism—A Current Review of Clinical and Animal Studies. Neurotoxicol. Teratol. 2013, 36, 47–56. [Google Scholar] [CrossRef] [PubMed]
- Chaliha, D.; Albrecht, M.; Vaccarezza, M.; Takechi, R.; Lam, V.; Al-Salami, H.; Mamo, J. A Systematic Review of the Valproic-Acid-Induced Rodent Model of Autism. Dev. Neurosci. 2020, 42, 12–48. [Google Scholar] [CrossRef] [PubMed]
- Schneider, T.; Turczak, J.; Przewłocki, R. Environmental Enrichment Reverses Behavioral Alterations in Rats Prenatally Exposed to Valproic Acid: Issues for a Therapeutic Approach in Autism. Neuropsychopharmacology 2006, 31, 36–46. [Google Scholar] [CrossRef] [PubMed]
- Woo, C.C.; Leon, M. Environmental Enrichment as an Effective Treatment for Autism: A Randomized Controlled Trial. Behav. Neurosci. 2013, 127, 487–497. [Google Scholar] [CrossRef]
- Fukuchi, M.; Nii, T.; Ishimaru, N.; Minamino, A.; Hara, D.; Takasaki, I.; Tabuchi, A.; Tsuda, M. Valproic Acid Induces Up- or down-Regulation of Gene Expression Responsible for the Neuronal Excitation and Inhibition in Rat Cortical Neurons through Its Epigenetic Actions. Neurosci. Res. 2009, 65, 35–43. [Google Scholar] [CrossRef] [PubMed]
- Tung, E.W.Y.; Winn, L.M. Epigenetic Modifications in Valproic Acid-Induced Teratogenesis. Toxicol. Appl. Pharm. 2010, 248, 201–209. [Google Scholar] [CrossRef]
- Akhtar, M.W.; Raingo, J.; Nelson, E.D.; Montgomery, R.L.; Olson, E.N.; Kavalali, E.T.; Monteggia, L.M. Histone Deacetylases 1 and 2 Form a Developmental Switch That Controls Excitatory Synapse Maturation and Function. J. Neurosci. 2009, 29, 8288–8297. [Google Scholar] [CrossRef]
- Wang, Q.; Kong, Y.; Wu, D.-Y.; Liu, J.-H.; Jie, W.; You, Q.-L.; Huang, L.; Hu, J.; Chu, H.-D.; Gao, F.; et al. Impaired Calcium Signaling in Astrocytes Modulates Autism Spectrum Disorder-like Behaviors in Mice. Nat. Commun. 2021, 12, 3321. [Google Scholar] [CrossRef]
- Pankratov, Y.; Lalo, U.; Krishtal, O.; Verkhratsky, A. P2X Receptor-Mediated Excitatory Synaptic Currents in Somatosensory Cortex. Mol. Cell. Neurosci. 2003, 24, 842–849. [Google Scholar] [CrossRef]
- Xiang, Z.; Burnstock, G. Expression of Expression of P2X Receptors on Rat Microglial Cells during Early Development. Glia 2005, 52, 119–126. [Google Scholar] [CrossRef]
- Rodrigues, R.J.; Almeida, T.; Richardson, P.J.; Oliveira, C.R.; Cunha, R.A. Dual Presynaptic Control by ATP of Glutamate Release via Facilitatory P2X1, P2X2/3, and P2X3 and Inhibitory P2Y1, P2Y2, and/or P2Y4 Receptors in the Rat Hippocampus. J. Neurosci. 2005, 25, 6286–6295. [Google Scholar] [CrossRef] [PubMed]
- Zhao, H.; Wang, Q.; Yan, T.; Zhang, Y.; Xu, H.; Yu, H.; Tu, Z.; Guo, X.; Jiang, Y.; Li, X.; et al. Maternal Valproic Acid Exposure Leads to Neurogenesis Defects and Autism-like Behaviors in Non-Human Primates. Transl. Psychiatry 2019, 9, 267. [Google Scholar] [CrossRef] [PubMed]
- Cheung, K.K.; Chan, W.Y.; Burnstock, G. Expression of P2X Purinoceptors during Rat Brain Development and Their Inhibitory Role on Motor Axon Outgrowth in Neural Tube Explant Cultures. Neuroscience 2005, 133, 937–945. [Google Scholar] [CrossRef] [PubMed]
- Vulchanova, L.; Riedl, M.S.; Shuster, S.J.; Stone, L.S.; Hargreaves, K.M.; Buell, G.; Surprenant, A.; North, R.A.; Elde, R. P2X3 Is Expressed by DRG Neurons That Terminate in Inner Lamina II. Eur. J. Neurosci. 1998, 10, 3470–3478. [Google Scholar] [CrossRef]
- Fabbretti, E. ATP P2X3 Receptors and Neuronal Sensitization. Front. Cell Neurosci. 2013, 7, 236. [Google Scholar] [CrossRef]
- Nicke, A. P2X1 and P2X3 Receptors Form Stable Trimers: A Novel Structural Motif of Ligand-Gated Ion Channels. EMBO J. 1998, 17, 3016–3028. [Google Scholar] [CrossRef]
- Liu, M.; King, B.F.; Dunn, P.M.; Rong, W.; Townsend-Nicholson, A.; Burnstock, G. Coexpression of P2X(3) and P2X(2) Receptor Subunits in Varying Amounts Generates Heterogeneous Populations of P2X Receptors That Evoke a Spectrum of Agonist Responses Comparable to That Seen in Sensory Neurons. J. Pharm. Exp. 2001, 296, 1043–1050. [Google Scholar]
- Shiratori-Hayashi, M.; Hasegawa, A.; Toyonaga, H.; Andoh, T.; Nakahara, T.; Kido-Nakahara, M.; Furue, M.; Kuraishi, Y.; Inoue, K.; Dong, X.; et al. Role of P2X3 Receptors in Scratching Behavior in Mouse Models. J. Allergy Clin. Immunol. 2019, 143, 1252–1254. [Google Scholar] [CrossRef]
- Matson, J.L.; Rivet, T.T. A Validity Study of the Autism Spectrum Disorders—Behavior Problems for Adults (ASD-BPA) Scale. J. Dev. Phys. Disabil. 2007, 19, 557–564. [Google Scholar] [CrossRef]
- Horváth, G.; Otrokocsi, L.; Bekő, K.; Baranyi, M.; Kittel, Á.; Antonio Fritz-Ruenes, P.; Sperlágh, B. P2X7 Receptors Drive Poly(I:C) Induced Autism-like Behavior in Mice. J. Neurosci. 2019, 39, 2542–2561. [Google Scholar] [CrossRef]
- Lister, M.F.; Sharkey, J.; Sawatzky, D.A.; Hodgkiss, J.P.; Davidson, D.J.; Rossi, A.G.; Finlayson, K. The Role of the Purinergic P2X7 Receptor in Inflammation. J. Inflamm. 2007, 4, 5. [Google Scholar] [CrossRef] [PubMed]
- Kaczmarek-Hajek, K.; Zhang, J.; Kopp, R.; Grosche, A.; Rissiek, B.; Saul, A.; Bruzzone, S.; Engel, T.; Jooss, T.; Krautloher, A.; et al. Re-Evaluation of Neuronal P2X7 Expression Using Novel Mouse Models and a P2X7-Specific Nanobody. eLife 2018, 7, e36217. [Google Scholar] [CrossRef] [PubMed]
- Yu, Y.; Ugawa, S.; Ueda, T.; Ishida, Y.; Inoue, K.; Kyaw Nyunt, A.; Umemura, A.; Mase, M.; Yamada, K.; Shimada, S. Cellular Localization of P2X7 Receptor MRNA in the Rat Brain. Brain Res. 2008, 1194, 45–55. [Google Scholar] [CrossRef] [PubMed]
- Deuchars, S.A.; Atkinson, L.; Brooke, R.E.; Musa, H.; Milligan, C.J.; Batten, T.F.; Buckley, N.J.; Parson, S.H.; Deuchars, J. Neuronal P2X7 Receptors Are Targeted to Presynaptic Terminals in the Central and Peripheral Nervous Systems. J. Neurosci. 2001, 21, 7143–7152. [Google Scholar] [CrossRef]
- Sperlágh, B.; Köfalvi, A.; Deuchars, J.; Atkinson, L.; Milligan, C.J.; Buckley, N.J.; Vizi, E.S. Involvement of P2X7 Receptors in the Regulation of Neurotransmitter Release in the Rat Hippocampus. J. Neurochem. 2002, 81, 1196–1211. [Google Scholar] [CrossRef] [PubMed]
- Wirkner, K.; Köfalvi, A.; Fischer, W.; Günther, A.; Franke, H.; Gröger-Arndt, H.; Nörenberg, W.; Madarász, E.; Vizi, E.S.; Schneider, D.; et al. Supersensitivity of P2X Receptors in Cerebrocortical Cell Cultures after in Vitro Ischemia. J. Neurochem. 2005, 95, 1421–1437. [Google Scholar] [CrossRef] [PubMed]
- Wilkaniec, A.; Cieślik, M.; Murawska, E.; Babiec, L.; Gąssowska-Dobrowolska, M.; Pałasz, E.; Jęśko, H.; Adamczyk, A. P2X7 Receptor Is Involved in Mitochondrial Dysfunction Induced by Extracellular Alpha Synuclein in Neuroblastoma SH-SY5Y Cells. Int. J. Mol. Sci. 2020, 21, 3959. [Google Scholar] [CrossRef]
- Sarti, A.C.; Vultaggio-Poma, V.; Falzoni, S.; Missiroli, S.; Giuliani, A.L.; Boldrini, P.; Bonora, M.; Faita, F.; Di Lascio, N.; Kusmic, C.; et al. Mitochondrial P2X7 Receptor Localization Modulates Energy Metabolism Enhancing Physical Performance. Function 2021, 2, zqab005. [Google Scholar] [CrossRef]
- Coccurello, R.; Volonté, C. P2X7 Receptor in the Management of Energy Homeostasis: Implications for Obesity, Dyslipidemia, and Insulin Resistance. Front. Endocrinol. 2020, 11, 199. [Google Scholar] [CrossRef]
- Vallée, A.; Vallée, J.-N. Warburg Effect Hypothesis in Autism Spectrum Disorders. Mol. Brain 2018, 11, 1. [Google Scholar] [CrossRef]
- Żarnowska, I.; Chrapko, B.; Gwizda, G.; Nocuń, A.; Mitosek-Szewczyk, K.; Gasior, M. Therapeutic Use of Carbohydrate-Restricted Diets in an Autistic Child; a Case Report of Clinical and 18FDG PET Findings. Metab. Brain Dis. 2018, 33, 1187–1192. [Google Scholar] [CrossRef] [PubMed]
- Evangeliou, A.; Vlachonikolis, I.; Mihailidou, H.; Spilioti, M.; Skarpalezou, A.; Makaronas, N.; Prokopiou, A.; Christodoulou, P.; Liapi-Adamidou, G.; Helidonis, E.; et al. Application of a Ketogenic Diet in Children with Autistic Behavior: Pilot Study. J. Child. Neurol. 2003, 18, 113–118. [Google Scholar] [CrossRef] [PubMed]
- Hamilton, N.; Vayro, S.; Kirchhoff, F.; Verkhratsky, A.; Robbins, J.; Gorecki, D.C.; Butt, A.M. Mechanisms of ATP- and Glutamate-Mediated Calcium Signaling in White Matter Astrocytes. Glia 2008, 56, 734–749. [Google Scholar] [CrossRef] [PubMed]
- Moore, D.; Chambers, J.; Waldvogel, H.; Faull, R.; Emson, P. Regional and Cellular Distribution of the P2Y1 Purinergic Receptor in the Human Brain: Striking Neuronal Localisation. J. Comp. Neurol. 2000, 421, 374–384. [Google Scholar] [CrossRef]
- Alves, M.; De Diego Garcia, L.; Conte, G.; Jimenez-Mateos, E.M.; D’Orsi, B.; Sanz-Rodriguez, A.; Prehn, J.H.M.; Henshall, D.C.; Engel, T. Context-Specific Switch from Anti- to Pro-Epileptogenic Function of the P2Y1 Receptor in Experimental Epilepsy. J. Neurosci. 2019, 39, 5377–5392. [Google Scholar] [CrossRef]
- Delekate, A.; Füchtemeier, M.; Schumacher, T.; Ulbrich, C.; Foddis, M.; Petzold, G.C. Metabotropic P2Y1 Receptor Signalling Mediates Astrocytic Hyperactivity in Vivo in an Alzheimer’s Disease Mouse Model. Nat. Commun. 2014, 5, 5422. [Google Scholar] [CrossRef]
- Kuboyama, K.; Harada, H.; Tozaki-Saitoh, H.; Tsuda, M.; Ushijima, K.; Inoue, K. Astrocytic P2Y1 Receptor Is Involved in the Regulation of Cytokine/Chemokine Transcription and Cerebral Damage in a Rat Model of Cerebral Ischemia. J. Cereb. Blood Flow Metab. 2011, 31, 1930–1941. [Google Scholar] [CrossRef]
- Shinozaki, Y.; Koizumi, S.; Ohno, Y.; Nagao, T.; Inoue, K. Extracellular ATP Counteracts the ERK1/2-Mediated Death-Promoting Signaling Cascades in Astrocytes. Glia 2006, 54, 606–618. [Google Scholar] [CrossRef]
- Fujita, T.; Tozaki-Saitoh, H.; Inoue, K. P2Y1 Receptor Signaling Enhances Neuroprotection by Astrocytes against Oxidative Stress via IL-6 Release in Hippocampal Cultures. Glia 2009, 57, 244–257. [Google Scholar] [CrossRef]
- Zheng, W.; Watts, L.T.; Holstein, D.M.; Wewer, J.; Lechleiter, J.D. P2Y1 R-Initiated, IP3 R-Dependent Stimulation of Astrocyte Mitochondrial Metabolism Reduces and Partially Reverses Ischemic Neuronal Damage in Mouse. J. Cereb. Blood Flow Metab. 2013, 33, 600–611. [Google Scholar] [CrossRef]
- Koch, H.; Bespalov, A.; Drescher, K.; Franke, H.; Krügel, U. Impaired Cognition after Stimulation of P2Y1 Receptors in the Rat Medial Prefrontal Cortex. Neuropsychopharmacology 2015, 40, 305–314. [Google Scholar] [CrossRef] [PubMed]
- Hajri, M.; Abbes, Z.; Yahia, H.B.; Jelili, S.; Halayem, S.; Mrabet, A.; Bouden, A. Cognitive Deficits in Children with Autism Spectrum Disorders: Toward an Integrative Approach Combining Social and Non-Social Cognition. Front. Psychiatry 2022, 13, 917121. [Google Scholar] [CrossRef] [PubMed]
- De Simone, R.; Niturad, C.E.; De Nuccio, C.; Ajmone-Cat, M.A.; Visentin, S.; Minghetti, L. TGF-β and LPS Modulate ADP-Induced Migration of Microglial Cells through P2Y1 and P2Y12 Receptor Expression. J. Neurochem. 2010, 115, 450–459. [Google Scholar] [CrossRef] [PubMed]
- Gzielo, K.; Soltys, Z.; Rajfur, Z.; Setkowicz, Z.K. The Impact of the Ketogenic Diet on Glial Cells Morphology. A Quantitative Morphological Analysis. Neuroscience 2019, 413, 239–251. [Google Scholar] [CrossRef] [PubMed]
- Gzielo, K.; Kielbinski, M.; Ploszaj, J.; Janeczko, K.; Gazdzinski, S.P.; Setkowicz, Z. Long-Term Consumption of High-Fat Diet in Rats: Effects on Microglial and Astrocytic Morphology and Neuronal Nitric Oxide Synthase Expression. Cell Mol. Neurobiol. 2017, 37, 783–789. [Google Scholar] [CrossRef]
- Gupta, S.; Ellis, S.E.; Ashar, F.N.; Moes, A.; Bader, J.S.; Zhan, J.; West, A.B.; Arking, D.E. Transcriptome Analysis Reveals Dysregulation of Innate Immune Response Genes and Neuronal Activity-Dependent Genes in Autism. Nat. Commun. 2014, 5, 5748. [Google Scholar] [CrossRef]
- Vargas, D.L.; Nascimbene, C.; Krishnan, C.; Zimmerman, A.W.; Pardo, C.A. Neuroglial Activation and Neuroinflammation in the Brain of Patients with Autism. Ann. Neurol. 2005, 57, 67–81. [Google Scholar] [CrossRef]
- Allen, M.; Huang, B.S.; Notaras, M.J.; Lodhi, A.; Barrio-Alonso, E.; Lituma, P.J.; Wolujewicz, P.; Witztum, J.; Longo, F.; Chen, M.; et al. Astrocytes Derived from ASD Individuals Alter Behavior and Destabilize Neuronal Activity through Aberrant Ca2+ Signaling. Mol. Psychiatry 2022, 27, 2470–2484. [Google Scholar] [CrossRef]
- Sasaki, Y.; Hoshi, M.; Akazawa, C.; Nakamura, Y.; Tsuzuki, H.; Inoue, K.; Kohsaka, S. Selective Expression of Gi/o-Coupled ATP Receptor P2Y12 in Microglia in Rat Brain. Glia 2003, 44, 242–250. [Google Scholar] [CrossRef]
- Mildner, A.; Huang, H.; Radke, J.; Stenzel, W.; Priller, J. P2Y12 Receptor Is Expressed on Human Microglia under Physiological Conditions throughout Development and Is Sensitive to Neuroinflammatory Diseases. Glia 2017, 65, 375–387. [Google Scholar] [CrossRef]
- Kobayashi, K.; Yamanaka, H.; Fukuoka, T.; Dai, Y.; Obata, K.; Noguchi, K. P2Y12 Receptor Upregulation in Activated Microglia Is a Gateway of P38 Signaling and Neuropathic Pain. J. Neurosci. 2008, 28, 2892–2902. [Google Scholar] [CrossRef]
- Illes, P.; Rubini, P.; Ulrich, H.; Zhao, Y.; Tang, Y. Regulation of Microglial Functions by Purinergic Mechanisms in the Healthy and Diseased CNS. Cells 2020, 9, 1108. [Google Scholar] [CrossRef]
- Gevi, F.; Zolla, L.; Gabriele, S.; Persico, A.M. Urinary Metabolomics of Young Italian Autistic Children Supports Abnormal Tryptophan and Purine Metabolism. Mol. Autism. 2016, 7, 47. [Google Scholar] [CrossRef] [PubMed]
- Cserép, C.; Pósfai, B.; Lénárt, N.; Fekete, R.; László, Z.I.; Lele, Z.; Orsolits, B.; Molnár, G.; Heindl, S.; Schwarcz, A.D.; et al. Microglia Monitor and Protect Neuronal Function through Specialized Somatic Purinergic Junctions. Science 2020, 367, 528–537. [Google Scholar] [CrossRef]
- Fukumoto, Y.; Tanaka, K.F.; Parajuli, B.; Shibata, K.; Yoshioka, H.; Kanemaru, K.; Gachet, C.; Ikenaka, K.; Koizumi, S.; Kinouchi, H. Neuroprotective Effects of Microglial P2Y1 Receptors against Ischemic Neuronal Injury. J. Cereb. Blood Flow Metab. 2019, 39, 2144–2156. [Google Scholar] [CrossRef] [PubMed]
- Banerjee, P.; Paza, E.; Perkins, E.M.; James, O.G.; Kenkhuis, B.; Lloyd, A.F.; Burr, K.; Story, D.; Yusuf, D.; He, X.; et al. Generation of Pure Monocultures of Human Microglia-like Cells from Induced Pluripotent Stem Cells. Stem. Cell Res. 2020, 49, 102046. [Google Scholar] [CrossRef]
- Kluge, M.G.; Abdolhoseini, M.; Zalewska, K.; Ong, L.K.; Johnson, S.J.; Nilsson, M.; Walker, F.R. Spatiotemporal Analysis of Impaired Microglia Process Movement at Sites of Secondary Neurodegeneration Post-Stroke. J. Cereb. Blood Flow Metab. 2019, 39, 2456–2470. [Google Scholar] [CrossRef]
- Zrzavy, T.; Hametner, S.; Wimmer, I.; Butovsky, O.; Weiner, H.L.; Lassmann, H. Loss of ‘Homeostatic’ Microglia and Patterns of Their Activation in Active Multiple Sclerosis. Brain 2017, 140, 1900–1913. [Google Scholar] [CrossRef] [PubMed]
- Michailidou, I.; Naessens, D.M.P.; Hametner, S.; Guldenaar, W.; Kooi, E.-J.; Geurts, J.J.G.; Baas, F.; Lassmann, H.; Ramaglia, V. Complement C3 on Microglial Clusters in Multiple Sclerosis Occur in Chronic but Not Acute Disease: Implication for Disease Pathogenesis. Glia 2017, 65, 264–277. [Google Scholar] [CrossRef]
- Böttcher, C.; Fernández-Zapata, C.; Snijders, G.J.L.; Schlickeiser, S.; Sneeboer, M.A.M.; Kunkel, D.; De Witte, L.D.; Priller, J. Single-Cell Mass Cytometry of Microglia in Major Depressive Disorder Reveals a Non-Inflammatory Phenotype with Increased Homeostatic Marker Expression. Transl. Psychiatry 2020, 10, 310. [Google Scholar] [CrossRef]
- Walker, D.G.; Tang, T.M.; Mendsaikhan, A.; Tooyama, I.; Serrano, G.E.; Sue, L.I.; Beach, T.G.; Lue, L.-F. Patterns of Expression of Purinergic Receptor P2RY12, a Putative Marker for Non-Activated Microglia, in Aged and Alzheimer’s Disease Brains. Int. J. Mol. Sci. 2020, 21, 678. [Google Scholar] [CrossRef] [PubMed]
- Bollinger, J.L.; Dadosky, D.T.; Flurer, J.K.; Rainer, I.L.; Woodburn, S.C.; Wohleb, E.S. Microglial P2Y12 Mediates Chronic Stress-Induced Synapse Loss in the Prefrontal Cortex and Associated Behavioral Consequences in Male Mice. bioRxiv 2022. [Google Scholar] [CrossRef]
- Yu, T.; Zhang, X.; Shi, H.; Tian, J.; Sun, L.; Hu, X.; Cui, W.; Du, D. P2Y12 Regulates Microglia Activation and Excitatory Synaptic Transmission in Spinal Lamina II Neurons during Neuropathic Pain in Rodents. Cell Death Dis. 2019, 10, 165. [Google Scholar] [CrossRef] [PubMed]
- Ochocka, N.; Kaminska, B. Microglia Diversity in Healthy and Diseased Brain: Insights from Single-Cell Omics. Int. J. Mol. Sci. 2021, 22, 3027. [Google Scholar] [CrossRef]
- Jing, F.; Zhang, Y.; Long, T.; He, W.; Qin, G.; Zhang, D.; Chen, L.; Zhou, J. P2Y12 Receptor Mediates Microglial Activation via RhoA/ROCK Pathway in the Trigeminal Nucleus Caudalis in a Mouse Model of Chronic Migraine. J. Neuroinflamm. 2019, 16, 217. [Google Scholar] [CrossRef] [PubMed]
- Wei, H.; Zou, H.; Sheikh, A.M.; Malik, M.; Dobkin, C.; Brown, W.T.; Li, X. IL-6 Is Increased in the Cerebellum of Autistic Brain and Alters Neural Cell Adhesion, Migration and Synaptic Formation. J. Neuroinflamm. 2011, 8, 52. [Google Scholar] [CrossRef]
- Liu, Y.U.; Ying, Y.; Li, Y.; Eyo, U.B.; Chen, T.; Zheng, J.; Umpierre, A.D.; Zhu, J.; Bosco, D.B.; Dong, H.; et al. Neuronal Network Activity Controls Microglial Process Surveillance in Awake Mice via Norepinephrine Signaling. Nat. Neurosci. 2019, 22, 1771–1781. [Google Scholar] [CrossRef]
- Matyash, M.; Zabiegalov, O.; Wendt, S.; Matyash, V.; Kettenmann, H. The Adenosine Generating Enzymes CD39/CD73 Control Microglial Processes Ramification in the Mouse Brain. PLoS ONE 2017, 12, e0175012. [Google Scholar] [CrossRef]
- Mellios, N.; Woodson, J.; Garcia, R.I.; Crawford, B.; Sharma, J.; Sheridan, S.D.; Haggarty, S.J.; Sur, M. Β2-Adrenergic Receptor Agonist Ameliorates Phenotypes and Corrects MicroRNA-Mediated IGF1 Deficits in a Mouse Model of Rett Syndrome. Proc. Natl. Acad. Sci. USA 2014, 111, 9947–9952. [Google Scholar] [CrossRef]
- Connors, S.L.; Crowell, D.E.; Eberhart, C.G.; Copeland, J.; Newschaffer, C.J.; Spence, S.J.; Zimmerman, A.W. β 2-Adrenergic Receptor Activation and Genetic Polymorphisms in Autism: Data from Dizygotic Twins. J. Child. Neurol. 2005, 20, 876–884. [Google Scholar] [CrossRef]
- Masino, S.A.; Kawamura, M.; Plotkin, L.M.; Svedova, J.; DiMario, F.J.; Eigsti, I.-M. The Relationship between the Neuromodulator Adenosine and Behavioral Symptoms of Autism. Neurosci. Lett 2011, 500, 1–5. [Google Scholar] [CrossRef] [PubMed]
- Lecchi, A.; Femia, E.; Paoletta, S.; Dupuis, A.; Ohlmann, P.; Gachet, C.; Jacobson, K.; Machura, K.; Podda, G.; Zieger, B.; et al. Inherited Dysfunctional Platelet P2Y12 Receptor Mutations Associated with Bleeding Disorders. Hamostaseologie 2016, 36, 279–283. [Google Scholar] [CrossRef] [PubMed]
- Yang, J.; Yu, Q.; Xu, Z.; Zheng, N.; Zhong, J.; Li, J.; Liu, Y.; Xu, H.; Su, J.; Ji, L.; et al. Clopidogrel Resistance Is Associated with DNA Methylation of Genes from Whole Blood of Humans. Front. Genet. 2021, 11, 583215. [Google Scholar] [CrossRef]
- Gidal, B.; Spencer, N.; Maly, M.; Pitterle, M.; Williams, E.; Collins, M.; Jones, J. Valproate-mediated Disturbances of Hemostasis. Neurology 1994, 44, 1418. [Google Scholar] [CrossRef] [PubMed]
- Naviaux, R.K.; Curtis, B.; Li, K.; Naviaux, J.C.; Bright, A.T.; Reiner, G.E.; Westerfield, M.; Goh, S.; Alaynick, W.A.; Wang, L.; et al. Low-Dose Suramin in Autism Spectrum Disorder: A Small, Phase I/II, Randomized Clinical Trial. Ann. Clin. Transl. Neurol. 2017, 4, 491–505. [Google Scholar] [CrossRef]
- Burnstock, G. The Therapeutic Potential of Purinergic Signalling. Biochem. Pharm. 2018, 151, 157–165. [Google Scholar] [CrossRef] [PubMed]
- Han, S.; Suzuki-Kerr, H.; Vlajkovic, S.M.; Thorne, P.R. The Developmental Journey of Therapies Targeting Purine Receptors: From Basic Science to Clinical Trials. Purinergic Signal. 2022, 18, 435–450. [Google Scholar] [CrossRef]












| Receptor Gene Symbol | Assay ID | Cat. No. |
|---|---|---|
| Adora1 | Rn00567668_m1 | 4331182 |
| Adora2a | Rn00583935_m1 | 4331182 |
| Adora2b | Rn00567697_m1 | 4331182 |
| Adora3 | Rn00563680_m1 | 4331182 |
| P2rx1 | Rn00564454_m1 | 4331182 |
| P2rx2 | Rn00586491_m1 | 4331182 |
| P2rx3 | Rn00579301_m1 | 4331182 |
| P2rx4 | Rn00580949_m1 | 4331182 |
| P2rx5 | Rn00589966_m1 | 4331182 |
| P2rx7 | Rn00570451_m1 | 4331182 |
| P2ry1 | Rn00562996_m1 | 4331182 |
| P2ry2 | Rn02070661_s1 | 4331182 |
| P2ry12 | Rn02133262_s1 | 4331182 |
| Il6 | Rn01410330_m1 | 4331182 |
| Tnf | Rn99999017_m1 | 4331182 |
| Actb | Rn00667869_m1 | 4331182 |
| Receptor | Company | Cat. No. | Conditions |
|---|---|---|---|
| A1 | Thermo Fischer, Carlsbad, CA, USA | PA1041A | Blocking: 5% milk in TBS-T, 1 h at RT I-ab 1:500 in 5% milk in TBS-T, 2 h at RT II-ab anti-rabbit 1:5000 in 5% milk in TBS-T, 1 h at RT |
| A2a | Sigma-Aldrich, St. Louis, MO, USA | AB1559P | Blocking: 2% BSA in TBS-T, 1 h at RT I-ab 1:200 in 2% BSA in TBS-T, overnight at 4 °C II-ab anti-rabbit 1:4000 in 5% milk in TBS-T, 1 h at RT |
| A2b | Sigma-Aldrich, St. Louis, MO, USA | AB1589P | Blocking: 2% BSA in TBS-T, 1 h at RT I-ab 1:250 in 2% BSA in TBS-T, overnight at 4 °C II-ab 1:4000 in 5% milk in TBS-T, 1 h at RT |
| A3 | Sigma-Aldrich, St. Louis, MO, USA | AB1590P | Blocking: 5% BSA in TBS-T, 1 h at RT I-ab 1:500 in 2% BSA in TBS-T, overnight at 4 °C II-ab 1:4000 in 5% milk in TBS-T, 1 h at RT |
| P2X1 | Thermo Fischer, Carlsbad, CA, USA | APR-001 | Blocking: 5% BSA in TBS-T, 1 h in RT I-ab 1:500 in 5% BSA in TBS-T, overnight at 4 °C II-ab 1:4000 in 5% milk in TBS-T, 1 h at RT |
| P2X2 | Thermo Fischer, Carlsbad, CA, USA | PA5-119683 | Blocking: 5% BSA in PBS, 1 h at RT I-ab 1:500 in 5% BSA in PBS, 2 h at RT II-ab 1:5000 in 5% milk in TBS-T, 1 h at RT |
| P2X3 | Sigma-Aldrich, St. Louis, MO, USA | P0121 | Blocking: 2% BSA in TBS-T, 1h at RT I-ab 1:200 in 2% BSA in TBS-T, overnight at 4 °C II-ab 1:4000 in 5% milk in TBS-T, 1 h in RT |
| P2X4 | Alomone Labs, Jerusalem, Israel | APR-024 | Blocking: 5% milk in TBS-T, 1 h at RT I-ab 1:400 in 5% BSA in TBS-T, overnight at 4 °C II-ab 1:4000 in 5% milk in TBS-T, 1 h at RT |
| P2X5 | Alomone Labs, Jerusalem, Israel | APR-027 | Blocking: 5% milk in TBS-T, 1 h at RT I-ab 1:400 in 5% BSA in TBS-T, overnight at 4 °C II-ab 1:4000 in 5% milk in TBS-T, 1 h at RT |
| P2X7 | Alomone Labs, Jerusalem, Israel | APR-008 | Blocking: 5% BSA in TBS-T, 1 h at RT I-ab 1:500 in 5% BSA in TBS-T, overnight at 4 °C II-ab 1:4000 in 5% milk in TBS-T, 1 h at RT |
| P2Y1 | Sigma-Aldrich, St. Louis, MO, USA | P-6487 | Blocking: 5% milk in TBS-T, 1 h at RT I-ab 1:100 in TBS-T, overnight at 4 °C II-ab 1:4000 in 5% milk in TBS-T, 1 h in RT |
| P2Y2 | Alomone Labs, Jerusalem, Israel | APR-010 | Blocking: 5% milk in TBS-T, 1 h at RT I-ab 1:100 in 2% BSA, overnight at 4 °C II-ab 1:4000 in 5% milk in TBS-T, 1 h at RT |
| P2Y12 | Thermo Fischer, Carlsbad, CA, USA | 702516 | Blocking: 5% BSA in TBS-T, 1 h at RT I-ab 1:1000 in 5% milk in TBS-T, overnight at 4 °C II-ab 1:1000 in 5% milk in TBS-T, 1 h at RT |
| GFAP | Abcam, Cambridge, UK | ab53554 | Blocking: 5% milk in TBS-T, 1 h at RT I-ab 1:750 in TBS-T, overnight at 4 °C II-ab 1:4000 in 5% milk in TBS-T, 1 h at RT |
| Iba-1 | Cell Signaling, USA | 17198 | Blocking: 5% milk in TBS-T, 1 h at RT I-ab 1:1000 in TBS-T, overnight at 4 °C II-ab 1:4000 in 5% milk in TBS-T, 1 h at RT |
| HRP-GAPDH | Proteintech, Rosemont, IL, USA | HRP-60004 | Blocking: 5% milk in TBS-T, 1 h at RT I-ab 1:50,000 in 5% milk in TBS-T, 1 h at 4 °C |
| Goat anti-rabbit | Proteintech, Rosemont, IL, USA | SA00001-2 | 1:4000 or 1:1000 in 5% milk in TBS-T, 1 h at RT |
| Receptor | Company | Cat. No. | Conditions |
|---|---|---|---|
| P2X1 | Alomone Labs, Jerusalem, Israel | APR-022-AG | I-ab 1:50 in PBS containing 1% BSA, 0.3% Triton X; incubation for 1 h at RT, and overnight at 4 °C |
| P2X7 | Alomone Labs, Jerusalem, Israel | APR-004 | I-ab 1:100 in PBS containing 1% BSA, 0.3% Triton X; incubation for 1 h at RT, and overnight at 4 °C |
| P2Y1 | Alomone Labs, Jerusalem, Israel | APR-021-AG | I-ab 1:50 in PBS containing 1% BSA, 0.3% Triton X; incubation for 1 h at RT, and overnight at 4 °C |
| P2Y12 | Thermo Fischer, Carlsbad, CA, USA | 702516 | I-ab 1:200 in PBS containing 1% BSA, 0.3% Triton X; incubation for 1 h at RT, and overnight at 4 °C |
| MAP-2 | Invitrogen, Carlsbad, CA, USA | AP18 | I-ab 1:1000 in PBS containing 1% BSA, 0.3% Triton X; incubation for 1 h at RT, and overnight at 4 °C |
| GFAP | Abcam, Cambridge, UK | ab53554 | I-ab 1:500 in PBS containing 1% BSA, 0.3% Triton X; incubation for 1 h at RT, and overnight at 4 °C |
| Iba-1 | Abcam, Cambridge, UK | ab5076 | I-ab 1:500 in PBS containing 1% BSA, 0.3% Triton X; incubation for 1 h at RT, and overnight at 4 °C |
Disclaimer/Publisher’s Note: The statements, opinions and data contained in all publications are solely those of the individual author(s) and contributor(s) and not of MDPI and/or the editor(s). MDPI and/or the editor(s) disclaim responsibility for any injury to people or property resulting from any ideas, methods, instructions or products referred to in the content. |
© 2023 by the authors. Licensee MDPI, Basel, Switzerland. This article is an open access article distributed under the terms and conditions of the Creative Commons Attribution (CC BY) license (https://creativecommons.org/licenses/by/4.0/).
Share and Cite
Babiec, L.; Wilkaniec, A.; Matuszewska, M.; Pałasz, E.; Cieślik, M.; Adamczyk, A. Alterations of Purinergic Receptors Levels and Their Involvement in the Glial Cell Morphology in a Pre-Clinical Model of Autism Spectrum Disorders. Brain Sci. 2023, 13, 1088. https://doi.org/10.3390/brainsci13071088
Babiec L, Wilkaniec A, Matuszewska M, Pałasz E, Cieślik M, Adamczyk A. Alterations of Purinergic Receptors Levels and Their Involvement in the Glial Cell Morphology in a Pre-Clinical Model of Autism Spectrum Disorders. Brain Sciences. 2023; 13(7):1088. https://doi.org/10.3390/brainsci13071088
Chicago/Turabian StyleBabiec, Lidia, Anna Wilkaniec, Marta Matuszewska, Ewelina Pałasz, Magdalena Cieślik, and Agata Adamczyk. 2023. "Alterations of Purinergic Receptors Levels and Their Involvement in the Glial Cell Morphology in a Pre-Clinical Model of Autism Spectrum Disorders" Brain Sciences 13, no. 7: 1088. https://doi.org/10.3390/brainsci13071088
APA StyleBabiec, L., Wilkaniec, A., Matuszewska, M., Pałasz, E., Cieślik, M., & Adamczyk, A. (2023). Alterations of Purinergic Receptors Levels and Their Involvement in the Glial Cell Morphology in a Pre-Clinical Model of Autism Spectrum Disorders. Brain Sciences, 13(7), 1088. https://doi.org/10.3390/brainsci13071088

