Expression and Prognostic Value of Melanoma-Associated Antigen D2 in Gliomas
Abstract
1. Introduction
2. Materials and Methods
2.1. Bioinformatic Analyses
2.2. Patient Characteristics and Tissue Specimens
2.3. Cell Lines and Cell Cultures
2.4. CRISPR Interference (CRISPRi) of MAGED2
2.5. CDKN1A siRNA
2.6. Quantitative Real-Time Polymerase Chain Reaction (qRT-PCR)
2.7. Immunohistochemistry (IHC)
2.8. Western Blot Analysis
2.9. Cell Counting Kit-8 (CCK-8) Assay
2.10. Colony Formation Assay
2.11. 5-Ethynyl-2′-deoxyuridine (EdU) Proliferation Assay
2.12. Flow Cytometry
2.13. Statistical Analysis
3. Results
3.1. TCGA Dataset and Oncomine Database MAGED2 mRNA and Protein Expression Analysis in Glioma
3.2. MAGED2 Was Overexpressed in Human Glioma Tissues
3.3. IHC to Examine the Expression of MAGED2 Protein
3.4. Clinicopathological Characteristics and MAGED2 Protein Expression
3.5. Prognostic Impact of MAGED2 Protein Overexpression
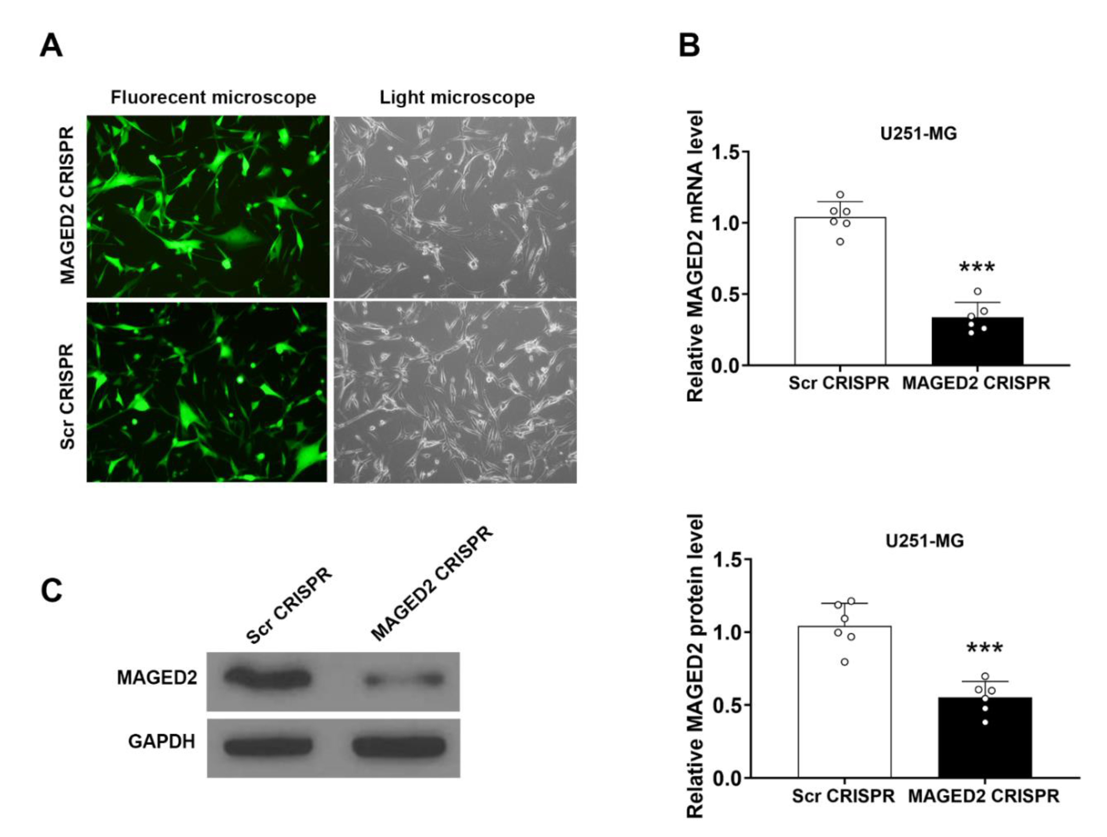
3.6. MAGED2 Knockdown in Human Glioma U251-MG Cells Using MAGED2 CRISPR
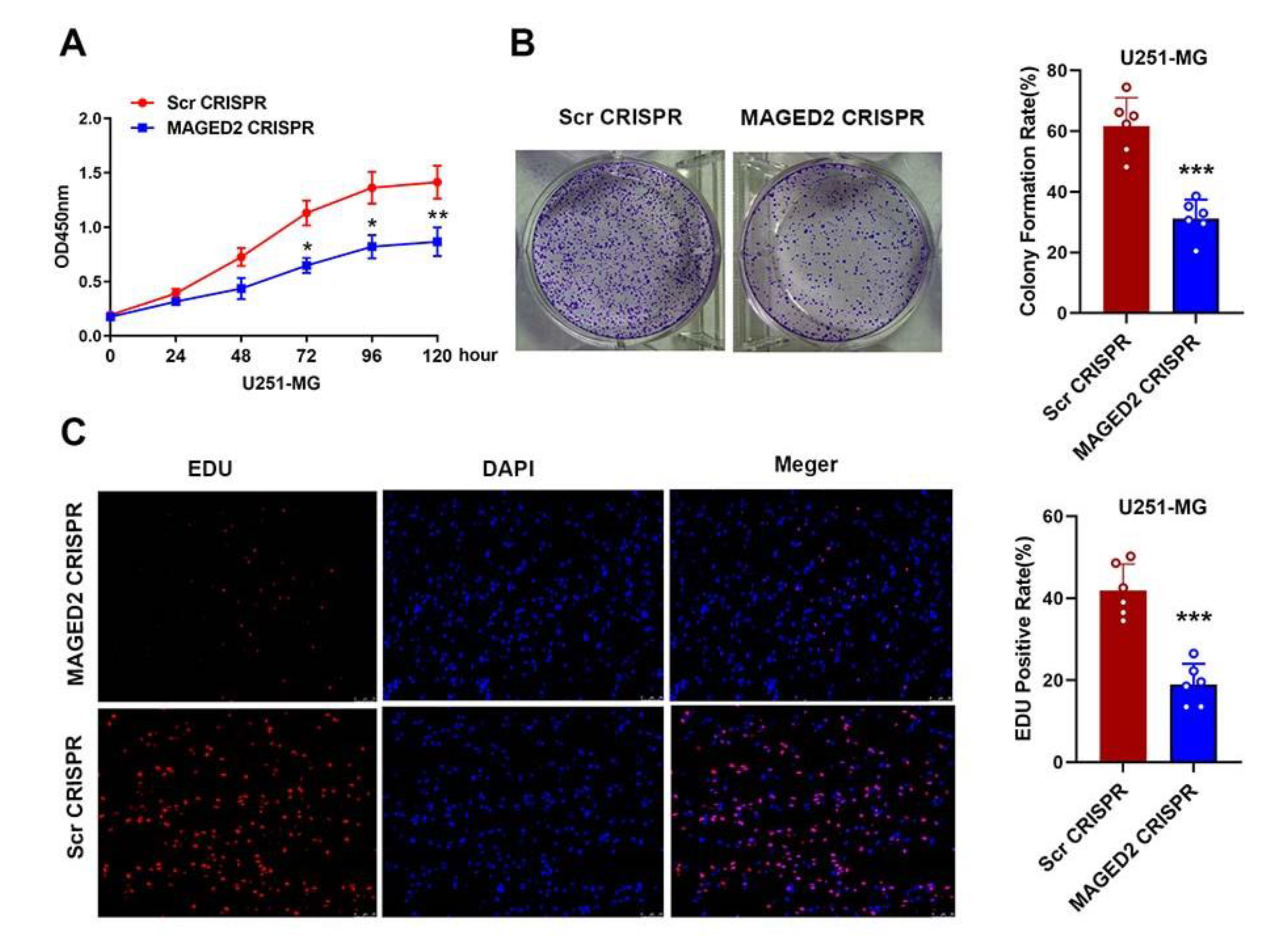
3.7. MAGED2 Knockdown Significantly Reduced Glioma U251-MG Cell Growth
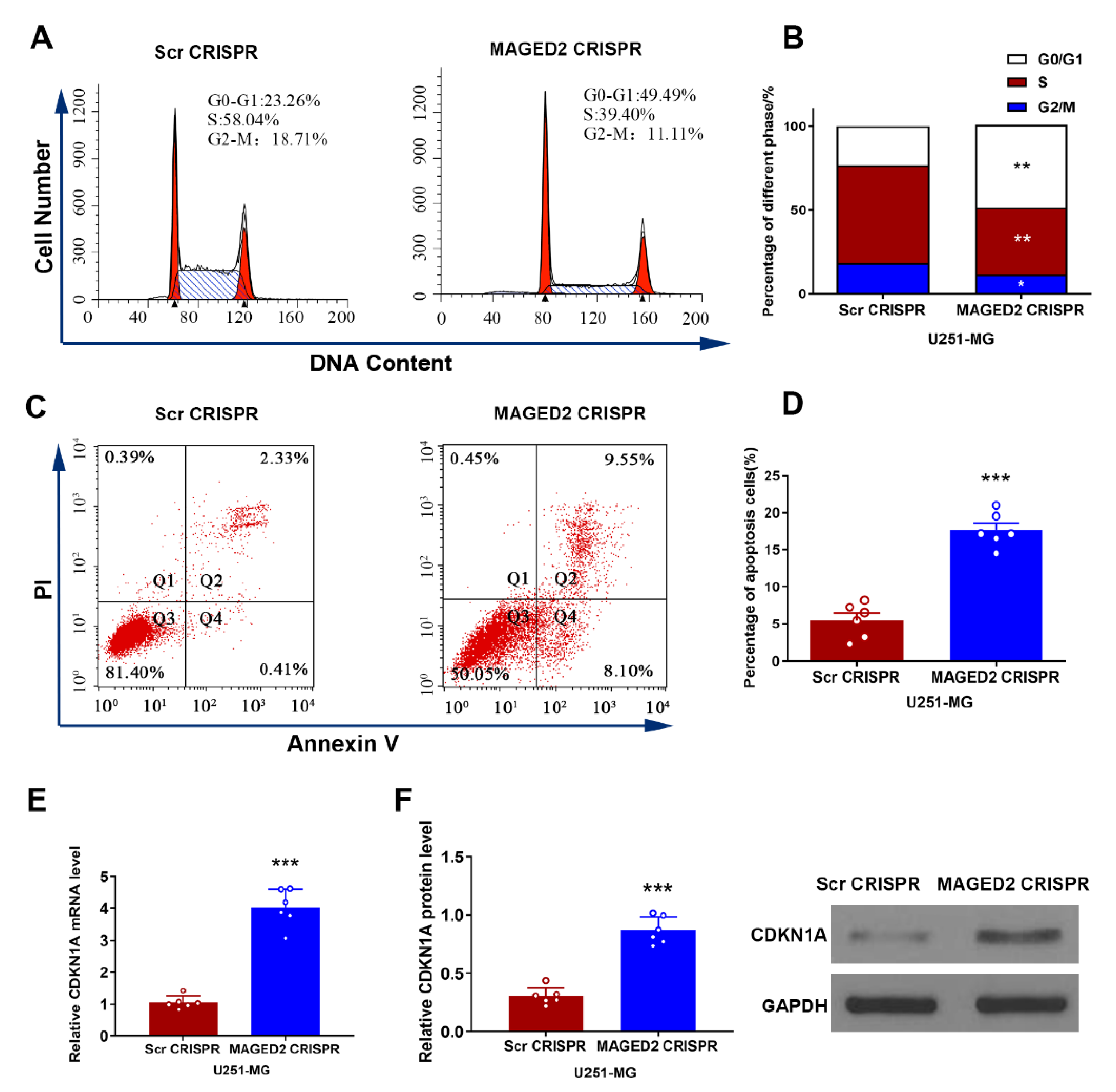
3.8. Glioma U251-MG Cells Were Arrested in G0/G1 Phase and Apoptosis Was Accelerated by MAGED2 Suppression
3.9. MAGED2 Downregulation Decreased Cell Proliferation through Restoring CDKN1A
3.10. Downregulation of MAGED2 Inhibited the Proliferation of U251-MG Cells In Vivo
3.11. Downregulation of CDKN1A Expression Restores Glioma Cell Proliferation in U251-MG Cells
4. Discussion
5. Conclusions
Supplementary Materials
Author Contributions
Funding
Institutional Review Board Statement
Informed Consent Statement
Data Availability Statement
Conflicts of Interest
Abbreviations
References
- Omuro, A.; DeAngelis, L.M. Glioblastoma and other malignant gliomas: A clinical review. JAMA 2013, 310, 1842–1850. [Google Scholar] [CrossRef] [PubMed]
- Bush, N.A.; Chang, S.M.; Berger, M.S. Current and future strategies for treatment of glioma. Neurosurg. Rev. 2017, 40, 1–14. [Google Scholar] [CrossRef] [PubMed]
- Peng, Z.; Liu, C.; Wu, M. New insights into long noncoding RNAs and their roles in glioma. Mol. Cancer 2018, 17, 61. [Google Scholar] [CrossRef] [PubMed]
- Han, S.; Liu, Y.; Cai, S.J.; Qian, M.; Ding, J.; Larion, M.; Gilbert, M.R.; Yang, C. IDH mutation in glioma: Molecular mechanisms and potential therapeutic targets. Br. J. Cancer 2020, 122, 1580–1589. [Google Scholar] [CrossRef]
- Ibarra, L.E.; Vilchez, M.L.; Caverzán, M.D.; Milla Sanabria, L.N. Understanding the glioblastoma tumor biology to optimize photodynamic therapy: From molecular to cellular events. J. Neurosci. Res. 2021, 99, 1024–1047. [Google Scholar] [CrossRef]
- Delgado-Martín, B.; Medina, M. Advances in the Knowledge of the Molecular Biology of Glioblastoma and Its Impact in Patient Diagnosis, Stratification, and Treatment. Adv. Sci. 2020, 7, 1902971. [Google Scholar] [CrossRef]
- Yang, K.; Wu, Z.; Zhang, H.; Zhang, N.; Wu, W.; Wang, Z.; Dai, Z.; Zhang, X.; Zhang, L.; Peng, Y.; et al. Glioma targeted therapy: Insight into future of molecular approaches. Mol. Cancer 2022, 21, 39. [Google Scholar] [CrossRef]
- Florke Gee, R.R.; Chen, H.; Lee, A.K.; Daly, C.A.; Wilander, B.A.; Fon Tacer, K.; Potts, P.R. Emerging roles of the MAGE protein family in stress response pathways. J. Biol. Chem. 2020, 295, 16121–16155. [Google Scholar] [CrossRef]
- Yan, J.; Wen, J.; Wei, Z.D.; Li, X.S.; Li, P.; Xiao, S.W. Prognostic and clinicopathological value of melanoma-associated antigen D4 in patients with glioma. Oncol. Lett. 2018, 15, 4151–4160. [Google Scholar] [CrossRef]
- Meng, Q.; Luo, G.; Liu, B.; Sun, Y.; Yan, Z. Melanoma-associated antigen A2 is overexpressed in glioma and associated with poor prognosis in glioma patients. Neoplasma 2018, 65, 604–609. [Google Scholar] [CrossRef]
- Guo, L.; Sang, M.; Liu, Q.; Fan, X.; Zhang, X.; Shan, B. The expression and clinical significance of melanoma-associated antigen-A1, -A3 and -A11 in glioma. Oncol. Lett. 2013, 6, 55–62. [Google Scholar] [CrossRef] [PubMed]
- Arora, M.; Kumari, S.; Singh, J.; Chopra, A.; Chauhan, S.S. Downregulation of Brain Enriched Type 2 MAGEs Is Associated With Immune Infiltration and Poor Prognosis in Glioma. Front. Oncol. 2020, 10, 573378. [Google Scholar] [CrossRef] [PubMed]
- Pirlot, C.; Thiry, M.; Trussart, C.; Di Valentin, E.; Piette, J.; Habraken, Y. Melanoma antigen-D2: A nucleolar protein undergoing delocalization during cell cycle and after cellular stress. Biochim. Biophys. Acta 2016, 1863, 581–595. [Google Scholar] [CrossRef] [PubMed]
- Papageorgio, C.; Brachmann, R.; Zeng, J.; Culverhouse, R.; Zhang, W.; McLeod, H. MAGED2: A novel p53-dissociator. Int. J. Oncol. 2007, 31, 1205–1211. [Google Scholar] [PubMed]
- Li, R.; Gong, J.; Xiao, C.; Zhu, S.; Hu, Z.; Liang, J.; Li, X.; Yan, X.; Zhang, X.; Li, D.; et al. A comprehensive analysis of the MAGE family as prognostic and diagnostic markers for hepatocellular carcinoma. Genomics 2020, 112, 5101–5114. [Google Scholar] [CrossRef] [PubMed]
- Hashimoto, R.; Kanda, M.; Takami, H.; Shimizu, D.; Oya, H.; Hibino, S.; Okamura, Y.; Yamada, S.; Fujii, T.; Nakayama, G.; et al. Aberrant expression of melanoma-associated antigen-D2 serves as a prognostic indicator of hepatocellular carcinoma outcome following curative hepatectomy. Oncol. Lett. 2015, 9, 1201–1206. [Google Scholar] [CrossRef][Green Version]
- Kanda, M.; Nomoto, S.; Oya, H.; Takami, H.; Shimizu, D.; Hibino, S.; Hashimoto, R.; Kobayashi, D.; Tanaka, C.; Yamada, S.; et al. The Expression of Melanoma-Associated Antigen D2 Both in Surgically Resected and Serum Samples Serves as Clinically Relevant Biomarker of Gastric Cancer Progression. Ann. Surg. Oncol. 2016, 23 (Suppl. 2), S214–S221. [Google Scholar] [CrossRef]
- Shen, Y.; Zhang, Y.; Du, J.; Jiang, B.; Shan, T.; Li, H.; Bao, H.; Si, Y. CXCR5 down-regulation alleviates cognitive dysfunction in a mouse model of sepsis-associated encephalopathy: Potential role of microglial autophagy and the p38MAPK/NF-κB/STAT3 signaling pathway. J. Neuroinflamm. 2021, 18, 246. [Google Scholar] [CrossRef]
- Rhodes, D.R.; Yu, J.; Shanker, K.; Deshpande, N.; Varambally, R.; Ghosh, D.; Barrette, T.; Pandey, A.; Chinnaiyan, A.M. ONCOMINE: A cancer microarray database and integrated data-mining platform. Neoplasia 2004, 6, 1–6. [Google Scholar] [CrossRef]
- Goldman, M.J.; Craft, B.; Hastie, M.; Repečka, K.; McDade, F.; Kamath, A.; Banerjee, A.; Luo, Y.; Rogers, D.; Brooks, A.N.; et al. Visualizing and interpreting cancer genomics data via the Xena platform. Nat. Biotechnol. 2020, 38, 675–678. [Google Scholar] [CrossRef]
- Louis, D.N.; Perry, A.; Wesseling, P.; Brat, D.J.; Cree, I.A.; Figarella-Branger, D.; Hawkins, C.; Ng, H.K.; Pfister, S.M.; Reifenberger, G.; et al. The 2021 WHO Classification of Tumors of the Central Nervous System: A summary. Neuro-Oncol. 2021, 23, 1231–1251. [Google Scholar] [CrossRef] [PubMed]
- Cong, L.; Ran, F.A.; Cox, D.; Lin, S.; Barretto, R.; Habib, N.; Hsu, P.D.; Wu, X.; Jiang, W.; Marraffini, L.A.; et al. Multiplex genome engineering using CRISPR/Cas systems. Science 2013, 339, 819–823. [Google Scholar] [CrossRef] [PubMed]
- Lei, S.T.; Shen, F.; Chen, J.W.; Feng, J.H.; Cai, W.S.; Shen, L.; Hu, Z.W.; Xu, B. MiR-639 promoted cell proliferation and cell cycle in human thyroid cancer by suppressing CDKN1A expression. Biomed. Pharmacother. 2016, 84, 1834–1840. [Google Scholar] [CrossRef] [PubMed]
- Fon Tacer, K.; Montoya, M.C.; Oatley, M.J.; Lord, T.; Oatley, J.M.; Klein, J.; Ravichandran, R.; Tillman, H.; Kim, M.; Connelly, J.P.; et al. MAGE cancer-testis antigens protect the mammalian germline under environmental stress. Sci. Adv. 2019, 5, eaav4832. [Google Scholar] [CrossRef] [PubMed]
- Zhao, S.P.; Wang, F.; Yang, M.; Wang, X.Y.; Jin, C.L.; Ji, Q.K.; Li, S.; Zhao, X.L. CBX3 promotes glioma U87 cell proliferation and predicts an unfavorable prognosis. J. Neurooncol. 2019, 145, 35–48. [Google Scholar] [CrossRef]
- Sun, Y.; Li, Y.; Luo, D.; Liao, D.J. Pseudogenes as weaknesses of ACTB (Actb) and GAPDH (Gapdh) used as reference genes in reverse transcription and polymerase chain reactions. PLoS ONE 2012, 7, e41659. [Google Scholar] [CrossRef]
- Valiño-Rivas, L.; Cuarental, L.; Agustin, M.; Husi, H.; Cannata-Ortiz, P.; Sanz, A.B.; Mischak, H.; Ortiz, A.; Sanchez-Niño, M.D. MAGE genes in the kidney: Identification of MAGED2 as upregulated during kidney injury and in stressed tubular cells. Nephrol. Dial. Transplant. 2019, 34, 1498–1507. [Google Scholar] [CrossRef]
- Lei, K.F.; Kao, C.H.; Tsang, N.M. High throughput and automatic colony formation assay based on impedance measurement technique. Anal. Bioanal. Chem. 2017, 409, 3271–3277. [Google Scholar] [CrossRef]
- Darzynkiewicz, Z.; Bedner, E.; Smolewski, P. Flow cytometry in analysis of cell cycle and apoptosis. Semin. Hematol. 2001, 38, 179–193. [Google Scholar] [CrossRef]
- Hernandez-Segura, A.; Nehme, J.; Demaria, M. Hallmarks of Cellular Senescence. Trends Cell Biol. 2018, 28, 436–453. [Google Scholar] [CrossRef]
- Gartel, A.L.; Radhakrishnan, S.K. Lost in transcription: p21 repression, mechanisms, and consequences. Cancer Res. 2005, 65, 3980–3985. [Google Scholar] [CrossRef] [PubMed]
- Zhang, Y.; Xu, Z. miR-93 enhances cell proliferation by directly targeting CDKN1A in nasopharyngeal carcinoma. Oncol. Lett. 2018, 15, 1723–1727. [Google Scholar] [CrossRef] [PubMed]
- Trussart, C.; Pirlot, C.; Di Valentin, E.; Piette, J.; Habraken, Y. Melanoma antigen-D2 controls cell cycle progression and modulates the DNA damage response. Biochem. Pharmacol. 2018, 153, 217–229. [Google Scholar] [CrossRef] [PubMed]









| Characteristic | Numbers n = 98 | (%) |
|---|---|---|
| Gender | ||
| Male | 59 | 60.20 |
| Female | 39 | 39.79 |
| Age (years) | ||
| <39 | 47 | 47.96 |
| ≥39 | 51 | 52.04 |
| Tumor size (cm) | ||
| <3 | 31 | 31.63 |
| ≥3 | 67 | 68.36 |
| Extent of resection | ||
| Total resection | 63 | 64.29 |
| Subtotal resection | 35 | 35.71 |
| Tumor side | ||
| Right | 56 | 57.14 |
| Left | 42 | 42.86 |
| Infiltrated part | ||
| Single | 36 | 36.73 |
| Multiple | 62 | 63.27 |
| WHO classification a | ||
| Low | 40 | 40.81 |
| High | 58 | 59.18 |
| KPS | ||
| <70 | 37 | 37.76 |
| ≥70 | 61 | 62.24 |
| Treatment after first surgery | ||
| RT | 6 | 6.12 |
| Chemo | 21 | 21.43 |
| RT + Chemo | 58 | 59.18 |
| None | 13 | 13.27 |
| Variable | Lower Grade Gliomas | Higher Grade Gliomas | χ2 | p-Value |
|---|---|---|---|---|
| IDH1/2 | ||||
| Mutant | 22.45% | 30.61% | 6.184 | 0.013 * |
| Wild-type | 31.63% | 15.31% | ||
| 1p/19q | ||||
| Co-deletion | 19.39% | 34.69% | 4.713 | 0.029 * |
| Non-co-deletion | 26.53% | 19.39% | ||
| TERT | ||||
| Positive | 26.53% | 23.47% | 2.013 | 0.156 |
| Negative | 19.39% | 30.61% | ||
| MGMT | ||||
| Methylated | 14.28% | 29.59% | 5.507 | 0.019 * |
| Unmethylated | 31.63% | 24.49% | ||
| EGFRvIII | ||||
| Positive | 23.47% | 36.73% | 2.872 | 0.090 |
| Negative | 22.45% | 17.35% | ||
| Ki67 | ||||
| <10% | 30.61% | 20.41% | 8.151 | 0.004 * |
| ≥10% | 15.31% | 33.67% | ||
| MAGE-D2 | ||||
| Positive | 17.35% | 37.67% | 10.09 | 0.002 ** |
| Negative | 28.57% | 16.33% |
| Characteristics | Positive/Total Test (%) | Positive/Total (%) | χ2 | p | |
|---|---|---|---|---|---|
| High a | Low b | ||||
| Gender | 0.089 | 0.765 | |||
| Male | 44/98 (44.89) | 35/98 (35.71) | 25/98 (25.51) | ||
| Female | 34/98 (34.69) | 21/98 (21.43) | 17/98 (17.35) | ||
| Age (years) | 0.055 | 0.814 | |||
| <39 | 40/98 (40.81) | 27/98 (24.49) | 19/98 (19.39) | ||
| ≥39 | 38/98 (38.78) | 32/98 (32.65) | 20/98 (23.47) | ||
| Tumor size (cm) | 0.031 | 0.860 | |||
| <3 | 39/98 (39.71) | 25/98 (25.51) | 18/98 (18.37) | ||
| ≥3 | 39/98 (39.71) | 31/98 (31.63) | 24/98 (24.49) | ||
| Extent of resection | 0.350 | 0.554 | |||
| Total resection | 43/98 (43.88) | 34/98 (34.69) | 23/98 (23.47) | ||
| Subtotal resection | 35/98 (35.71) | 22/98 (22.45) | 19/98 (19.39) | ||
| WHO grade | 7.850 | 0.005 ** | |||
| Low | 30/98 (30.61) | 20/98 (20.41) | 27/98 (27.55) | ||
| High | 48/98 (48.97) | 36/98 (36.73) | 15/98 (15.31) | ||
| Total | 78/98 (79.59) | 56/98 (57.14) | 42/98 (42.86) | - | - |
| All Gliomas Variable | Overall Survival | Recurrence-Free Survival | |||||||
|---|---|---|---|---|---|---|---|---|---|
| Univariate Analysis a Hazard Ratio (95% CI) c | p-Value | Multivariate Analysis b Hazard Ratio (95% CI) c | p-Value | Univariate Analysis a Hazard Ratio (95% CI) c | p-Value | Multivariate Analysis b Hazard Ratio (95% CI) c | p-Value | ||
| Gender | Male | 0.644 (0.452–1.102) | 0.169 | 0.764 (0.415–1.202) | 0.309 | ||||
| Age | ≥39 years | 1.061 (1.030–1.089) | 0.018 d | 0.964 (0.902–1.031) | 0.965 | 1.064 (1.022–1.083) | 0.009 d | 1.003 (0.832–1.042) | 0.368 |
| Tumor size | ≥3 cm | 1.129 (0.593–1.953) | 0.969 | 1.079 (0.436–1.672) | 0.089 | - | - | ||
| Extent of resection | Total resection | 1.562 (0.724–2.362) | 0.235 | 1.6889(0.944–2.687) | 0.069 | ||||
| WHO grade | High grade | 3.595 (1.544–5.571) | <0.001 d | 3.556 (2.952–6.853) | <0.001 d | 3.148 (1.533–5.770) | <0.001 d | 3.048 (1.519–5.453) | <0.001 d |
| IDH1 status | Mutant | 18.553 (10.844–38.197) | <0.001 d | 12.877 (6.053–23.167) | <0.001 d | 10.445 (4.347–13.277) | <0.001 d | 8.756 (3.649–12.486) | <0.001 d |
| Ki-67 | ≥10% | 6.179 (2.168–15.411) | <0.001 d | 2.766 (1.068–5.437) | 0.575 | 9.474 (3.168–26.771) | <0.001 d | 5.476 (1.705–12.656) | 0.156 |
| MAGE-D2 | Positive | 0.578 (0.182–0.927) | 0.019 d | 1.271 (0.502–2.327) | 0.782 | 0.471 (0.102–0.827) | 0.009 d | 0.984 (0.508–1.947) | 0.075 |
Publisher’s Note: MDPI stays neutral with regard to jurisdictional claims in published maps and institutional affiliations. |
© 2022 by the authors. Licensee MDPI, Basel, Switzerland. This article is an open access article distributed under the terms and conditions of the Creative Commons Attribution (CC BY) license (https://creativecommons.org/licenses/by/4.0/).
Share and Cite
Yan, J.; Li, S.; Lenahan, C.; Chen, H.; Wen, J.; Huang, Q.; Jiang, Q.; Guo, F.; Deng, T.; Mo, L. Expression and Prognostic Value of Melanoma-Associated Antigen D2 in Gliomas. Brain Sci. 2022, 12, 986. https://doi.org/10.3390/brainsci12080986
Yan J, Li S, Lenahan C, Chen H, Wen J, Huang Q, Jiang Q, Guo F, Deng T, Mo L. Expression and Prognostic Value of Melanoma-Associated Antigen D2 in Gliomas. Brain Sciences. 2022; 12(8):986. https://doi.org/10.3390/brainsci12080986
Chicago/Turabian StyleYan, Jun, Shenyu Li, Cameron Lenahan, Hainan Chen, Jing Wen, Qianrong Huang, Qian Jiang, Fangzhou Guo, Teng Deng, and Ligen Mo. 2022. "Expression and Prognostic Value of Melanoma-Associated Antigen D2 in Gliomas" Brain Sciences 12, no. 8: 986. https://doi.org/10.3390/brainsci12080986
APA StyleYan, J., Li, S., Lenahan, C., Chen, H., Wen, J., Huang, Q., Jiang, Q., Guo, F., Deng, T., & Mo, L. (2022). Expression and Prognostic Value of Melanoma-Associated Antigen D2 in Gliomas. Brain Sciences, 12(8), 986. https://doi.org/10.3390/brainsci12080986

