Feasibility of Canine Adenovirus Type 2 (CAV2) Based Vector for the Locus Coeruleus Optogenetic Activation in Non-Transgenic Rats: Implications for Functional Studies
Abstract
:1. Introduction
2. Materials and Methods
2.1. Subjects
2.2. Surgery and Virus Injection
2.3. In Vivo Electrophysiology, Optical Stimulation, and Electrophysiology Data Analysis
2.4. Immunohistochemistry, Imaging, and Cell Quantification
3. Results
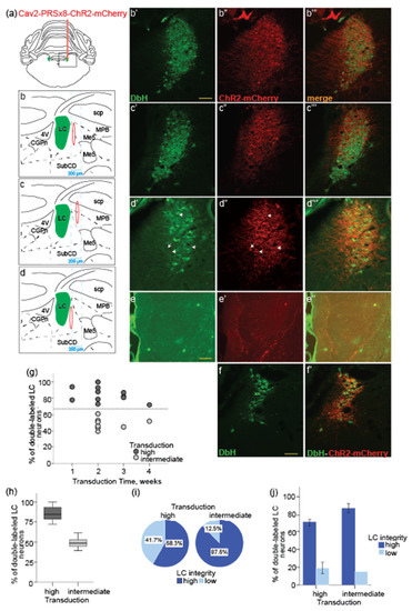
3.1. Transduction Efficiency of the CAV2-PRSx8-ChR2-mCherry for LC-NE Neurons
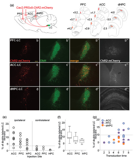
3.2. Retrograde Transduction of the Projection-Specific LC-NE Neurons with CAV2-PRSx8-ChR2-mCherry
4. Discussion
5. Conclusions
Author Contributions
Funding
Institutional Review Board Statement
Informed Consent Statement
Data Availability Statement
Acknowledgments
Conflicts of Interest
References
- Manger, P.R.; Eschenko, O. The Mammalian Locus Coeruleus Complex-Consistencies and Variances in Nuclear Organization. Brain Sci. 2021, 11, 1486. [Google Scholar] [CrossRef]
- Robertson, S.D.; Plummer, N.W.; de Marchena, J.; Jensen, P. Developmental origins of central norepinephrine neuron diversity. Nat. Neurosci. 2013, 16, 1016–1023. [Google Scholar] [CrossRef] [Green Version]
- Schwarz, L.A.; Miyamichi, K.; Gao, X.J.; Beier, K.T.; Weissbourd, B.; DeLoach, K.E.; Ren, J.; Ibanes, S.; Malenka, R.C.; Kremer, E.J.; et al. Viral-genetic tracing of the input-output organization of a central noradrenaline circuit. Nature 2015, 524, 88–92. [Google Scholar] [CrossRef] [Green Version]
- Sara, S.J. The locus coeruleus and noradrenergic modulation of cognition. Nat. Rev. Neurosci. 2009, 10, 211–223. [Google Scholar] [CrossRef]
- Aston-Jones, G.; Waterhouse, B. Locus coeruleus: From global projection system to adaptive regulation of behavior. Brain Res. 2016, 1645, 75–78. [Google Scholar] [CrossRef] [Green Version]
- Poe, G.R.; Foote, S.; Eschenko, O.; Johansen, J.P.; Bouret, S.; Aston-Jones, G.; Harley, C.W.; Manahan-Vaughan, D.; Weinshenker, D.; Valentino, R.; et al. Locus coeruleus: A new look at the blue spot. Nat. Rev. Neurosci. 2020, 21, 644–659. [Google Scholar] [CrossRef]
- Chamberlain, S.R.; Robbins, T.W. Noradrenergic modulation of cognition: Therapeutic implications. J. Psychopharmacol. 2013, 27, 694–718. [Google Scholar] [CrossRef]
- Mather, M.; Harley, C.W. The locus coeruleus: Essential for maintaining cognitive function and the aging brain. Trends Cogn. Sci. 2016, 20, 214–226. [Google Scholar] [CrossRef] [Green Version]
- Borodovitsyna, O.; Flamini, M.; Chandler, D. Noradrenergic modulation of cognition in health and disease. Neural Plast. 2017, 2017, 6031478. [Google Scholar] [CrossRef] [Green Version]
- Slater, C.; Wang, Q. Alzheimer’s disease: An evolving understanding of noradrenergic involvement and the promising future of electroceutical therapies. Clin. Transl. Med. 2021, 11, e397. [Google Scholar] [CrossRef]
- Ferraro, G.; Sardo, P.; Sabatino, M.; La Grutta, V. Locus coeruleus noradrenaline system and focal penicillin hippocampal epilepsy: Neurophysiological study. Epilepsy Res. 1994, 19, 215–220. [Google Scholar] [CrossRef]
- Ray, M.K.; Fagan, S.P.; Brunicardi, F.C. The Cre-loxP system: A versatile tool for targeting genes in a cell- and stage-specific manner. Cell Transplant. 2000, 9, 805–815. [Google Scholar] [CrossRef] [PubMed] [Green Version]
- Gompf, H.S.; Budygin, E.A.; Fuller, P.M.; Bass, C.E. Targeted genetic manipulations of neuronal subtypes using promoter-specific combinatorial AAVs in wild-type animals. Front. Behav. Neurosci. 2015, 9, 152. [Google Scholar] [CrossRef]
- Madisen, L.; Zwingman, T.A.; Sunkin, S.M.; Oh, S.W.; Zariwala, H.A.; Gu, H.; Ng, L.L.; Palmiter, R.D.; Hawrylycz, M.J.; Jones, A.R.; et al. A robust and high-throughput Cre reporting and characterization system for the whole mouse brain. Nat. Neurosci. 2010, 13, 133–140. [Google Scholar] [CrossRef] [Green Version]
- Navabpour, S.; Kwapis, J.L.; Jarome, T.J. A neuroscientist’s guide to transgenic mice and other genetic tools. Neurosci. Biobehav. Rev. 2020, 108, 732–748. [Google Scholar] [CrossRef]
- Lewandoski, M. Conditional control of gene expression in the mouse. Nat. Rev. Genet. 2001, 2, 743–755. [Google Scholar] [CrossRef]
- Wang, X. Cre transgenic mouse lines. Methods Mol. Biol. 2009, 561, 265–273. [Google Scholar] [CrossRef]
- Witten, I.B.; Steinberg, E.E.; Lee, S.Y.; Davidson, T.J.; Zalocusky, K.A.; Brodsky, M.; Yizhar, O.; Cho, S.L.; Gong, S.; Ramakrishnan, C.; et al. Recombinase-driver rat lines: Tools, techniques, and optogenetic application to dopamine-mediated reinforcement. Neuron 2011, 72, 721–733. [Google Scholar] [CrossRef] [Green Version]
- Smalley, E. CRISPR mouse model boom, rat model renaissance. Nat. Biotechnol. 2016, 34, 893–894. [Google Scholar] [CrossRef]
- Fenno, L.; Yizhar, O.; Deisseroth, K. The development and application of optogenetics. Annu. Rev. Neurosci. 2011, 34, 389–412. [Google Scholar] [CrossRef]
- Stevens, L.; Vonck, K.; Larsen, L.E.; Van Lysebettens, W.; Germonpré, C.; Baekelandt, V.; Van den Haute, C.; Carrette, E.; Wadman, W.J.; Boon, P.; et al. A feasibility study to investigate chemogenetic modulation of the locus coeruleus by means of single unit activity. Front. Neurosci. 2020, 14, 162. [Google Scholar] [CrossRef] [PubMed] [Green Version]
- Giustino, T.F.; Fitzgerald, P.J.; Ressler, R.L.; Maren, S. Locus coeruleus toggles reciprocal prefrontal firing to reinstate fear. Proc. Natl. Acad. Sci. USA 2019, 116, 8570–8575. [Google Scholar] [CrossRef] [PubMed] [Green Version]
- Giustino, T.F.; Ramanathan, K.R.; Totty, M.S.; Miles, O.W.; Maren, S. Locus Coeruleus Norepinephrine Drives Stress-Induced Increases in Basolateral Amygdala Firing and Impairs Extinction Learning. J. Neurosci. 2020, 40, 907–916. [Google Scholar] [CrossRef]
- Junyent, F.; Kremer, E.J. CAV-2—Why a canine virus is a neurobiologist’s best friend. Curr. Opin. Pharmacol. 2015, 24, 86–93. [Google Scholar] [CrossRef]
- Dopeso-Reyes, I.G.; Wolff, M.; Andrews, M.R.; Kremer, E.J. Editorial: Tropism, Mapping, Modeling, or Therapy Using Canine Adenovirus Type 2 (CAV-2) Vectors in the CNS. Front. Mol. Neurosci. 2021, 14, 636476. [Google Scholar] [CrossRef] [PubMed]
- Del Rio, D.; Beucher, B.; Lavigne, M.; Wehbi, A.; Gonzalez Dopeso-Reyes, I.; Saggio, I.; Kremer, E.J. CAV-2 Vector Development and Gene Transfer in the Central and Peripheral Nervous Systems. Front. Mol. Neurosci. 2019, 12, 71. [Google Scholar] [CrossRef]
- Hwang, D.Y.; Carlezon, W.A.; Isacson, O.; Kim, K.S. A high-efficiency synthetic expression selectively promoter that drives transgene in noradrenergic neurons. Hum. Gene Ther. 2001, 12, 1731–1740. [Google Scholar] [CrossRef]
- Li, Y.; Hickey, L.; Perrins, R.; Werlen, E.; Patel, A.A.; Hirschberg, S.; Jones, M.W.; Salinas, S.; Kremer, E.J.; Pickering, A.E. Retrograde optogenetic characterization of the pontospinal module of the locus coeruleus with a canine adenoviral vector. Brain Res. 2016, 1641, 274–290. [Google Scholar] [CrossRef] [Green Version]
- Bru, T.; Salinas, S.; Kremer, E.J. An update on canine adenovirus type 2 and its vectors. Viruses 2010, 2, 2134–2153. [Google Scholar] [CrossRef] [Green Version]
- Soudais, C.; Laplace-Builhe, C.; Kissa, K.; Kremer, E.J. Preferential transduction of neurons by canine adenovirus vectors and their efficient retrograde transport in vivo. FASEB J. 2001, 15, 2283–2285. [Google Scholar] [CrossRef]
- Hayat, H.; Regev, N.; Matosevich, N.; Sales, A.; Paredes-Rodriguez, E.; Krom, A.J.; Bergman, L.; Li, Y.; Lavigne, M.; Kremer, E.J.; et al. Locus coeruleus norepinephrine activity mediates sensory-evoked awakenings from sleep. Sci. Adv. 2020, 6, eaaz4232. [Google Scholar] [CrossRef] [PubMed] [Green Version]
- Swift, K.M.; Gross, B.A.; Frazer, M.A.; Bauer, D.S.; Clark, K.J.D.; Vazey, E.M.; Aston-Jones, G.; Li, Y.; Pickering, A.E.; Sara, S.J.; et al. Abnormal locus coeruleus sleep activity alters sleep signatures of memory consolidation and impairs place cell stability and spatial memory. Curr. Biol. 2018, 28, 3599–3609.e4. [Google Scholar] [CrossRef] [PubMed] [Green Version]
- Tsetsenis, T.; Badyna, J.K.; Li, R.; Dani, J.A. Activation of a locus coeruleus to dorsal hippocampus noradrenergic circuit facilitates associative learning. Front. Cell. Neurosci. 2022, 16, 887679. [Google Scholar] [CrossRef] [PubMed]
- Xiang, L.; Harel, A.; Gao, H.; Pickering, A.E.; Sara, S.J.; Wiener, S.I. Behavioral correlates of activity of optogenetically identified locus coeruleus noradrenergic neurons in rats performing T-maze tasks. Sci. Rep. 2019, 9, 1361. [Google Scholar] [CrossRef] [PubMed]
- Kremer, E.J.; Boutin, S.; Chillon, M.; Danos, O. Canine adenovirus vectors: An alternative for adenovirus-mediated gene transfer. J. Virol. 2000, 74, 505–512. [Google Scholar] [CrossRef] [Green Version]
- Paxinos, G.; Watson, C. The Rat Brain in Stereotaxic Coordinates: Hard Cover Edition, 6th ed.; Academic Press: Amsterdam, The Netherlands, 2007; p. 456. ISBN 978-0-12-547612-6. [Google Scholar]
- Neves, R.M.; van Keulen, S.; Yang, M.; Logothetis, N.K.; Eschenko, O. Locus coeruleus phasic discharge is essential for stimulus-induced gamma oscillations in the prefrontal cortex. J. Neurophysiol. 2018, 119, 904–920. [Google Scholar] [CrossRef]
- Glennon, E.; Carcea, I.; Martins, A.R.O.; Multani, J.; Shehu, I.; Svirsky, M.A.; Froemke, R.C. Locus coeruleus activation accelerates perceptual learning. Brain Res. 2019, 1709, 39–49. [Google Scholar] [CrossRef]
- Marzo, A.; Totah, N.K.; Neves, R.M.; Logothetis, N.K.; Eschenko, O. Unilateral electrical stimulation of rat locus coeruleus elicits bilateral response of norepinephrine neurons and sustained activation of medial prefrontal cortex. J. Neurophysiol. 2014, 111, 2570–2588. [Google Scholar] [CrossRef] [Green Version]
- Fan, Y.; Huang, J.; Duffourc, M.; Kao, R.L.; Ordway, G.A.; Huang, R.; Zhu, M.Y. Transcription factor Phox2 upregulates expression of norepinephrine transporter and dopamine β-hydroxylase in adult rat brains. Neuroscience 2011, 192, 37–53. [Google Scholar] [CrossRef] [Green Version]
- Loughlin, S.E.; Foote, S.L.; Bloom, F.E. Efferent projections of nucleus locus coeruleus: Topographic organization of cells of origin demonstrated by three-dimensional reconstruction. Neuroscience 1986, 18, 291–306. [Google Scholar] [CrossRef]
- Uematsu, A.; Tan, B.Z.; Ycu, E.A.; Cuevas, J.S.; Koivumaa, J.; Junyent, F.; Kremer, E.J.; Witten, I.B.; Deisseroth, K.; Johansen, J.P. Modular organization of the brainstem noradrenaline system coordinates opposing learning states. Nat. Neurosci. 2017, 20, 1602–1611. [Google Scholar] [CrossRef] [PubMed]
- Wagner-Altendorf, T.A.; Fischer, B.; Roeper, J. Axonal projection-specific differences in somatodendritic α2 autoreceptor function in locus coeruleus neurons. Eur. J. Neurosci. 2019, 50, 3772–3785. [Google Scholar] [CrossRef] [PubMed] [Green Version]
- Loughlin, S.E.; Foote, S.L.; Grzanna, R. Efferent projections of nucleus locus coeruleus: Morphologic subpopulations have different efferent targets. Neuroscience 1986, 18, 307–319. [Google Scholar] [CrossRef]
- Wagatsuma, A.; Okuyama, T.; Sun, C.; Smith, L.M.; Abe, K.; Tonegawa, S. Locus coeruleus input to hippocampal CA3 drives single-trial learning of a novel context. Proc. Natl. Acad. Sci. USA 2018, 115, E310–E316. [Google Scholar] [CrossRef] [PubMed] [Green Version]
- Loy, R.; Koziell, D.A.; Lindsey, J.D.; Moore, R.Y. Noradrenergic innervation of the adult rat hippocampal formation. J. Comp. Neurol. 1980, 189, 699–710. [Google Scholar] [CrossRef] [PubMed]
- Hirschberg, S.; Li, Y.; Randall, A.; Kremer, E.J.; Pickering, A.E. Functional dichotomy in spinal- vs prefrontal-projecting locus coeruleus modules splits descending noradrenergic analgesia from ascending aversion and anxiety in rats. eLife 2017, 6, e29808. [Google Scholar] [CrossRef] [PubMed]
- Deisseroth, K. Optogenetics and psychiatry: Applications, challenges, and opportunities. Biol. Psychiatry 2012, 71, 1030–1032. [Google Scholar] [CrossRef]
- Goshen, I. The optogenetic revolution in memory research. Trends Neurosci. 2014, 37, 511–522. [Google Scholar] [CrossRef]
- Keshmiri Neghab, H.; Soheilifar, M.H.; Grusch, M.; Ortega, M.M.; Esmaeeli Djavid, G.; Saboury, A.A.; Goliaei, B. The state of the art of biomedical applications of optogenetics. Lasers Surg. Med. 2022, 54, 202–216. [Google Scholar] [CrossRef]
- Mirzayi, P.; Shobeiri, P.; Kalantari, A.; Perry, G.; Rezaei, N. Optogenetics: Implications for Alzheimer’s disease research and therapy. Mol. Brain 2022, 15, 20. [Google Scholar] [CrossRef]
- Chen, Y.; Niu, Y.; Ji, W. Genome editing in nonhuman primates: Approach to generating human disease models. J. Intern. Med. 2016, 280, 246–251. [Google Scholar] [CrossRef] [PubMed]
- Sato, Y.; Endo, H.; Ajiki, T.; Hakamata, Y.; Okada, T.; Murakami, T.; Kobayashi, E. Establishment of Cre/LoxP recombination system in transgenic rats. Biochem. Biophys. Res. Commun. 2004, 319, 1197–1202. [Google Scholar] [CrossRef] [PubMed]
- Tervo, D.G.R.; Hwang, B.-Y.; Viswanathan, S.; Gaj, T.; Lavzin, M.; Ritola, K.D.; Lindo, S.; Michael, S.; Kuleshova, E.; Ojala, D.; et al. A designer AAV variant permits efficient retrograde access to projection neurons. Neuron 2016, 92, 372–382. [Google Scholar] [CrossRef] [Green Version]
- Lavoie, A.; Liu, B.-H. Canine adenovirus 2: A natural choice for brain circuit dissection. Front. Mol. Neurosci. 2020, 13, 9. [Google Scholar] [CrossRef] [PubMed] [Green Version]
- Senn, V.; Wolff, S.B.E.; Herry, C.; Grenier, F.; Ehrlich, I.; Gründemann, J.; Fadok, J.P.; Müller, C.; Letzkus, J.J.; Lüthi, A. Long-range connectivity defines behavioral specificity of amygdala neurons. Neuron 2014, 81, 428–437. [Google Scholar] [CrossRef] [Green Version]
- Kremer, E.J. CAR chasing: Canine adenovirus vectors-all bite and no bark? J. Gene Med. 2004, 6 (Suppl. S1), S139–S151. [Google Scholar] [CrossRef]
- Grove, J.; Marsh, M. The cell biology of receptor-mediated virus entry. J. Cell Biol. 2011, 195, 1071–1082. [Google Scholar] [CrossRef] [Green Version]
- Harley, C.W.; Yuan, Q. Locus Coeruleus Optogenetic Modulation: Lessons Learned from Temporal Patterns. Brain Sci. 2021, 11, 1624. [Google Scholar] [CrossRef]
- Nectow, A.R.; Nestler, E.J. Viral tools for neuroscience. Nat. Rev. Neurosci. 2020, 21, 669–681. [Google Scholar] [CrossRef]
- Vazey, E.M.; Moorman, D.E.; Aston-Jones, G. Phasic locus coeruleus activity regulates cortical encoding of salience information. Proc. Natl. Acad. Sci. USA 2018, 115, E9439–E9448. [Google Scholar] [CrossRef] [Green Version]
- Stevens, L.; Larsen, L.E.; Van Lysebettens, W.; Carrette, E.; Boon, P.; Raedt, R.; Vonck, K. Optimized parameters for transducing the locus coeruleus using canine adenovirus type 2 (CAV2) vector in rats for chemogenetic modulation research. Front. Neurosci. 2021, 15, 663337. [Google Scholar] [CrossRef] [PubMed]
- Hickey, L.; Li, Y.; Fyson, S.J.; Watson, T.C.; Perrins, R.; Hewinson, J.; Teschemacher, A.G.; Furue, H.; Lumb, B.M.; Pickering, A.E. Optoactivation of locus ceruleus neurons evokes bidirectional changes in thermal nociception in rats. J. Neurosci. 2014, 34, 4148–4160. [Google Scholar] [CrossRef] [PubMed] [Green Version]
- Soya, S.; Takahashi, T.M.; McHugh, T.J.; Maejima, T.; Herlitze, S.; Abe, M.; Sakimura, K.; Sakurai, T. Orexin modulates behavioral fear expression through the locus coeruleus. Nat. Commun. 2017, 8, 1606. [Google Scholar] [CrossRef] [PubMed] [Green Version]
- Quinlan, M.A.L.; Strong, V.M.; Skinner, D.M.; Martin, G.M.; Harley, C.W.; Walling, S.G. Locus Coeruleus Optogenetic Light Activation Induces Long-Term Potentiation of Perforant Path Population Spike Amplitude in Rat Dentate Gyrus. Front. Syst. Neurosci. 2018, 12, 67. [Google Scholar] [CrossRef]
- Zussy, C.; Loustalot, F.; Junyent, F.; Gardoni, F.; Bories, C.; Valero, J.; Desarménien, M.G.; Bernex, F.; Henaff, D.; Bayo-Puxan, N.; et al. Coxsackievirus adenovirus receptor loss impairs adult neurogenesis, synapse content, and hippocampus plasticity. J. Neurosci. 2016, 36, 9558–9571. [Google Scholar] [CrossRef] [Green Version]
- Li, S.-J.; Vaughan, A.; Sturgill, J.F.; Kepecs, A. A Viral Receptor Complementation Strategy to Overcome CAV-2 Tropism for Efficient Retrograde Targeting of Neurons. Neuron 2018, 98, 905–917.e5. [Google Scholar] [CrossRef] [Green Version]
- Chandler, D.J.; Gao, W.-J.; Waterhouse, B.D. Heterogeneous organization of the locus coeruleus projections to prefrontal and motor cortices. Proc. Natl. Acad. Sci. USA 2014, 111, 6816–6821. [Google Scholar] [CrossRef] [Green Version]
- Howorth, P.W.; Teschemacher, A.G.; Pickering, A.E. Retrograde adenoviral vector targeting of nociresponsive pontospinal noradrenergic neurons in the rat in vivo. J. Comp. Neurol. 2009, 512, 141–157. [Google Scholar] [CrossRef] [Green Version]



| Rat ID | TR * Time, Weeks | TR Rate, % | LC Integrity, % | Injection Site | Distance from LC | DbH Down-Regulation | Neuronal Toxicity |
|---|---|---|---|---|---|---|---|
| 21.2 | 2 | 79.09 | 86.96 | mLC | 0 µm | vLC | vLC |
| 41.2 | 2 | 88.18 | 82.52 | Me5 | <150 µm | dLC | dLC |
| 102.2 | 1 | 78.15 | 73.91 | Me5 | ≤150 µm | dLC | pLC |
| 75.2 | 3 | 86.55 | 72.15 | Me5 | <150 µm | v-lLC | vLC |
| 64.1 | 4 | 72.32 | 63.28 | Me5 | <150 µm | dLC | vLC |
| 102.1 | 3 | 81.53 | 61.81 | LC/Me5 | <100 µm | LC, mosaic | LC. mosaic |
| 36.2 | 2 | 92.97 | 54.01 | LC/Me5 | <100 µm | vLC, lLC | vLC, pLC |
| 26.2 | 2 | 100 | 37.79 | vLC | 0 µm | mLC | vLC |
| 112.2 | 1 | 93.75 | 29.09 | vLC | 0 µm | dLC | vLC |
| 127.2 | 2 | 100 | 14.49 | cLC | 0 µm | dLC | dLC, vLC |
| 96.1 | 2 | 73.33 | 6.88 | cLC | 0 µm | LC | LC |
| 71.1 | 3 | 81.25 | 7.21 | cLC | 0 µm | none | cLC |
| 33.2 | 2 | 52.6 | 98.5 | Me5 | ≥150 µm | none | none |
| 18.1 | 4 | 51.7 | 98.9 | vLC | ≥150 µm | none | none |
| 13.1 | 2 | 43.77 | 97.23 | Me5 | ≥150 µm | none | none |
| 9.2 | 2 | 42.19 | 81.7 | Me5 | ≥150 µm | none | LC, mosaic |
| 75.1 | 3 | 44.63 | 87.19 | Me5 | ≥150 µm | none | LC, mosaic |
| 127.1 | 2 | 60.71 | 68.85 | CGPn | ≤100 µm | none | aLC, vLC |
| 1103 | 2 | 39.06 | 67.72 | dLC | 0 µm | dLC | dLC |
| 39.3 | 2 | 51.35 | 15.29 | cLC | 0 µm | dLC, mosaic | pLC |
| 59.2 | 3 | 4.26 | 98.1 | MPB/Me5 | >150 µm | none | none |
| 39.4 | 3 | n/a | n/a | cLC | 0 µm | n/a | n/a |
| 116.2 | 3 | n/a | n/a | n/a | n/a | n/a | n/a |
| Brain Region | Rat ID | Injection Hemisphere | TR Time, Weeks | Labeling Hemisphere | Infected LC Neurons, % |
|---|---|---|---|---|---|
| Anterior Cingulate Cortex, ACC | 2 | right | 4 | ipsilateral | 4.70 |
| 2 | left | 4 | ipsilateral | n/a | |
| 18.2 | right | 6 | ipsilateral | 13.30 | |
| 18.2 | left | 6 | ipsilateral | 1.96 * | |
| 116.1 | right | 3 | ipsilateral | 4.90 | |
| 116.1 | left | 3 | ipsilateral | 9.10 | |
| 21.1 | right | 8 | ipsilateral | 13.90 | |
| 21.1 | n/a | 8 | contralateral | 0.83 | |
| 39.1 | right | 7 | ipsilateral | 17.40 | |
| 39.1 | n/a | 7 | contralateral | 1.70 | |
| 39.2 | right | 7 | ipsilateral | 9.17 | |
| 39.2 | n/a | 7 | contralateral | 3.19 | |
| 54.1 | right | 7 | ipsilateral | 9.70 | |
| 54.1 | n/a | 7 | contralateral | 0.90 | |
| 106.2 | right | 7 | ipsilateral | 8.70 | |
| 106.2 | n/a | 7 | contralateral | 0.00 | |
| Prefrontal Cortex, PFC | 9.1 | right | 2 | ipsilateral | 2.56 * |
| 9.1 | left | 2 | ipsilateral | 4.80 | |
| 20.2 | right | 6 | ipsilateral | 8.90 | |
| 20.2 | left | 6 | ipsilateral | n/a | |
| 54.3 | right | 7 | ipsilateral | 4.90 | |
| 54.3 | left | 7 | ipsilateral | 6.90 | |
| 43.1 | right | 7 | ipsilateral | 13.10 | |
| 43.1 | n/a | 7 | contralateral | 2.80 | |
| 54.4 | right | 8 | ipsilateral | 6.70 | |
| 54.4 | n/a | 8 | contralateral | 1.20 | |
| 79.3 | right | 6 | ipsilateral | 11.40 | |
| 79.3 | n/a | 6 | contralateral | n/a | |
| Dorsal Hippocampus, dHPC | 13.2 | right | 6 | ipsilateral | 8.10 |
| 13.2 | left | 6 | ipsilateral | 1.73 * | |
| 20.1 | right | 4 | ipsilateral | 6.80 | |
| 20.1 | left | 4 | ipsilateral | 0.91 * | |
| 36.1 | right | 7 | ipsilateral | 1.6 * | |
| 36.1 | n/a | 7 | contralateral | 0.40 | |
| 41.1 | right | 7 | ipsilateral | 4.00 | |
| 41.1 | n/a | 7 | contralateral | 0.00 | |
| 43.2 | right | 6 | ipsilateral | 5.40 | |
| 43.2 | n/a | 6 | contralateral | 0.50 | |
| 83.2 | right | 6 | ipsilateral | 8.50 | |
| 83.2 | n/a | 6 | contralateral | n/a |
Publisher’s Note: MDPI stays neutral with regard to jurisdictional claims in published maps and institutional affiliations. |
© 2022 by the authors. Licensee MDPI, Basel, Switzerland. This article is an open access article distributed under the terms and conditions of the Creative Commons Attribution (CC BY) license (https://creativecommons.org/licenses/by/4.0/).
Share and Cite
Kabanova, A.; Cavani, E.; Logothetis, N.K.; Eschenko, O. Feasibility of Canine Adenovirus Type 2 (CAV2) Based Vector for the Locus Coeruleus Optogenetic Activation in Non-Transgenic Rats: Implications for Functional Studies. Brain Sci. 2022, 12, 904. https://doi.org/10.3390/brainsci12070904
Kabanova A, Cavani E, Logothetis NK, Eschenko O. Feasibility of Canine Adenovirus Type 2 (CAV2) Based Vector for the Locus Coeruleus Optogenetic Activation in Non-Transgenic Rats: Implications for Functional Studies. Brain Sciences. 2022; 12(7):904. https://doi.org/10.3390/brainsci12070904
Chicago/Turabian StyleKabanova, Anna, Elena Cavani, Nikos K. Logothetis, and Oxana Eschenko. 2022. "Feasibility of Canine Adenovirus Type 2 (CAV2) Based Vector for the Locus Coeruleus Optogenetic Activation in Non-Transgenic Rats: Implications for Functional Studies" Brain Sciences 12, no. 7: 904. https://doi.org/10.3390/brainsci12070904
APA StyleKabanova, A., Cavani, E., Logothetis, N. K., & Eschenko, O. (2022). Feasibility of Canine Adenovirus Type 2 (CAV2) Based Vector for the Locus Coeruleus Optogenetic Activation in Non-Transgenic Rats: Implications for Functional Studies. Brain Sciences, 12(7), 904. https://doi.org/10.3390/brainsci12070904

