Whole-Exome Sequencing Reveals Migraine-Associated Novel Functional Variants in Arab Ancestry Females: A Pilot Study
Abstract
1. Introduction
2. Materials and Methods
2.1. Whole-Exome Sequencing and Statistical Data Analysis
2.2. Statistical Analysis
3. Results
3.1. Study Population
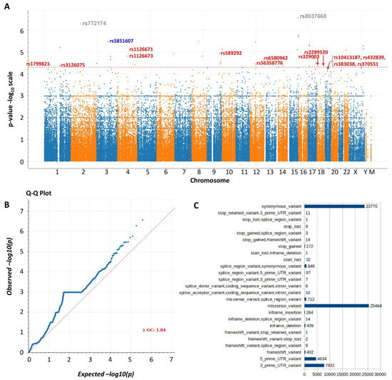
3.2. Single-Variant Analysis
3.3. Gene Analysis
3.4. Pathways Analysis
4. Discussion
5. Conclusions
Supplementary Materials
Author Contributions
Funding
Institutional Review Board Statement
Informed Consent Statement
Data Availability Statement
Acknowledgments
Conflicts of Interest
References
- Woldeamanuel, Y.W.; Cowan, R.P. Migraine affects 1 in 10 people worldwide featuring recent rise: A systematic review and meta-analysis of community-based studies involving 6 million participants. J. Neurol. Sci. 2017, 372, 307–315. [Google Scholar] [CrossRef] [PubMed]
- Khan, J.; Al Asoom, L.I.; Al Sunni, A.; Rafique, N.; Latif, R.; Al Saif, S.; Almandil, N.B.; Almohazey, D.; AbdulAzeez, S.; Borgio, J.F. Genetics, pathophysiology, diagnosis, treatment, management, and prevention of migraine. Biomed. Pharmacother. 2021, 139, 111557. [Google Scholar] [CrossRef] [PubMed]
- Pietrobon, D. Familial hemiplegic migraine. Neurotherapeutics 2007, 4, 274–284. [Google Scholar] [CrossRef] [PubMed]
- Vos, T.; Flaxman, A.D.; Naghavi, M.; Lozano, R.; Michaud, C.; Ezzati, M.; Shibuya, K.; Salomon, J.A.; Abdalla, S.; Aboyans, V.; et al. Years lived with disability (YLDs) for 1160 sequelae of 289 diseases and injuries 1990–2010: A systematic analysis for the Global Burden of Disease Study 2010. Lancet 2012, 380, 2163–2196. [Google Scholar] [CrossRef]
- Al Asoom, L.; Khan, J.; Al Sunni, A.; Rafique, N.; Latif, R.; Alabdali, M.; AbdulAzeez, S.; Borgio, J.F. A Pilot Mitochondrial Genome-Wide Association on Migraine among Saudi Arabians. Int. J. Gen. Med. 2022, 15, 6249–6258. [Google Scholar] [CrossRef]
- Charles, A. The pathophysiology of migraine: Implications for clinical management. Lancet Neurol. 2018, 17, 174–182. [Google Scholar] [CrossRef]
- Almalki, Z.A.; Alzhrani, M.A.G.; Altowairqi, A.T.; Aljawi, Y.A.; Fallatah, S.A.; Assaedi, L.M.; Aljawi, M.A.; Alqusair, S.A. Prevalence of Migraine Headache in Taif City, Saudi Arabia. J. Clin. Med. Res. 2018, 10, 125–133. [Google Scholar] [CrossRef][Green Version]
- Borgio, J.F. Heterogeneity in biomarkers, mitogenome and genetic disorders of Arab population with special emphasis on large-scale whole-exome sequencing. Arch. Med. Sci. 2021. [Google Scholar] [CrossRef]
- Latif, R.; Rafique, N.; Al Asoom, L.; Alsunni, A.A.; Salem, A.M.; AlNoaimi, D.A.; AlHarbi, W.M.; Shaikh, A.Y.; AlRaddadi, S.A.; AlMuhaish, L.A.; et al. Diagnostic Accuracy of Serum Calcitonin Gene-Related Peptide and Apolipoprotein E in Migraine: A Preliminary Study. Int. J. Gen. Med. 2021, 14, 851–856. [Google Scholar] [CrossRef]
- Al Asoom, L.I.; Alajmi, M.S.; Alsudairi, R.R.; AlShamlan, A.A.; Almomaten, A.A.; Alqarni, A.A.; Alshammari, M.H.; Rafique, N.; Latif, R.; Alsunni, A.A.; et al. Association between sex hormones and migraine in young Saudi females. Saudi Med. J. 2021, 42, 793–797. [Google Scholar] [CrossRef]
- Al Jumah, M.; Al Khathaami, A.M.; Kojan, S.; Hussain, M.; Thomas, H.; Steiner, T.J. The prevalence of primary headache disorders in Saudi Arabia: A cross-sectional population-based study. J. Headache Pain 2020, 21, 11. [Google Scholar] [CrossRef] [PubMed]
- Dodick, D.W. A Phase-by-Phase Review of Migraine Pathophysiology. Headache J. Head Face Pain 2018, 58, 4–16. [Google Scholar] [CrossRef]
- Lipton, R.B.; Bigal, M.E. The epidemiology of migraine. Am. J. Med. Suppl. 2005, 118, 3–10. [Google Scholar] [CrossRef]
- Samuel Appadurai Alexander, R. Study of Migraine Headache Spectrum in patients treated in the Tertiary Care Hospital. Ph.D. Thesis, Stanley Medical College, Chennai, India, 2014. [Google Scholar]
- Huang, D.W.; Sherman, B.T.; Tan, Q.; Collins, J.R.; Alvord, W.G.; Roayaei, J.; Stephens, R.; Baseler, M.W.; Lane, H.C.; Lempicki, R.A. The DAVID Gene Functional Classification Tool: A novel biological module-centric algorithm to functionally analyze large gene lists. Genome Biol. 2007, 8, R183. [Google Scholar] [CrossRef] [PubMed]
- Sutherland, H.G.; Griffiths, L.R. Genetics of Migraine: Insights into the Molecular Basis of Migraine Disorders. Headache J. Head Face Pain 2017, 57, 537–569. [Google Scholar] [CrossRef] [PubMed]
- Gormley, P.; Anttila, V.; Winsvold, B.S.; Palta, P.; Esko, T.; Pers, T.H.; Farh, K.-H.; Cuenca-Leon, E.; Muona, M.; Palotie, A.; et al. Meta-analysis of 375,000 individuals identifies 38 susceptibility loci for migraine. Nat. Genet. 2016, 48, 856–866. [Google Scholar] [CrossRef]
- Chang, X.; Pellegrino, R.; Garifallou, J.; March, M.; Snyder, J.; Mentch, F.; Li, J.; Hou, C.; Liu, Y.; Sleiman, P.M.A.; et al. Common variants at 5q33.1 predispose to migraine in African-American children. J. Med. Genet. 2018, 55, 831–836. [Google Scholar] [CrossRef]
- Jiang, Z.; Zhao, L.; Zhang, X.; Zhang, W.; Feng, Y.; Li, T. Common variants in KCNK5 and FHL5 genes contributed to the susceptibility of migraine without aura in Han Chinese population. Sci. Rep. 2021, 11, 6807. [Google Scholar] [CrossRef]
- Van Hemert, S.; Breedveld, A.C.; Rovers, J.M.; Vermeiden, J.P.; Witteman, B.J.; Smits, M.G.; de Roos, N.M. Migraine associated with gastrointestinal disorders: Review of the literature and clinical implications. Front. Neurol. 2014, 5, 241. [Google Scholar] [CrossRef]
- Luo, X.; Kranzler, H.R.; Zuo, L.; Lappalainen, J.; Yang, B.-Z.; Gelernter, J. ADH4 Gene Variation is Associated with Alcohol Dependence and Drug Dependence in European Americans: Results from HWD Tests and Case–Control Association Studies. Neuropsychopharmacology 2005, 31, 1085–1095. [Google Scholar] [CrossRef]
- Sapio, M.R.; Vessaz, M.; Thomas, P.; Genton, P.; Fricker, L.D.; Salzmann, A. Novel Carboxypeptidase A6 (CPA6) Mutations Identified in Patients with Juvenile Myoclonic and Generalized Epilepsy. PLoS ONE 2015, 10, e0123180. [Google Scholar] [CrossRef] [PubMed]
- Weidinger, S.; Illig, T.; Baurecht, H.; Irvine, A.D.; Rodriguez, E.; Diaz-Lacava, A.; Klopp, N.; Wagenpfeil, S.; Zhao, Y.; Liao, H.; et al. Loss-of-function variations within the filaggrin gene predispose for atopic dermatitis with allergic sensitizations. J. Allergy Clin. Immunol. 2006, 118, 214–219. [Google Scholar] [CrossRef] [PubMed]
- Lipton, R.B.; Bigal, M.E.; Ashina, S.; Burstein, R.; Silberstein, S.; Reed, M.L.; Ma, D.S.; Stewart, W.F. American Migraine Prevalence Prevention Advisory Group Cutaneous Allodynia in the Migraine Population. Ann. Neurol. 2008, 63, 148–158. [Google Scholar] [CrossRef] [PubMed]
- Lee, Y.-C.; Zhou, Q.; Chen, J.; Yuan, J. RPA-Binding Protein ETAA1 Is an ATR Activator Involved in DNA Replication Stress Response. Curr. Biol. 2016, 26, 3257–3268. [Google Scholar] [CrossRef] [PubMed]
- Wirth, K.G.; Wutz, G.; Kudo, N.; Desdouets, C.; Zetterberg, A.; Taghybeeglu, S.; Seznec, J.; Ducos, G.M.; Ricci, R.; Firnberg, N.; et al. Separase: A universal trigger for sister chromatid disjunction but not chromosome cycle progression. J. Cell Biol. 2006, 172, 847–860. [Google Scholar] [CrossRef]
- Sheng, S.; Carey, J.; Seftor, E.A.; Dias, L.; Hendrix, M.J.; Sager, R. Maspin acts at the cell membrane to inhibit invasion and motility of mammary and prostatic cancer cells. Proc. Natl. Acad. Sci. USA 1996, 93, 11669–11674. [Google Scholar] [CrossRef]
- Brandt, D.T.; Baarlink, C.; Kitzing, T.M.; Kremmer, E.; Ivaska, J.; Nollau, P.; Grosse, R. SCAI acts as a suppressor of cancer cell invasion through the transcriptional control of β1-integrin. Nat. Cell Biol. 2009, 11, 557–568. [Google Scholar] [CrossRef] [PubMed]
- Kursun, O.; Yemisci, M.; van den Maagdenberg, A.M.J.M.; Karatas, H. Migraine and neuroinflammation: The inflammasome perspective. J. Headache Pain 2021, 22, 55. [Google Scholar] [CrossRef] [PubMed]
- Schwedt, T.J.; Berisha, V.; Chong, C.D. Temporal Lobe Cortical Thickness Correlations Differentiate the Migraine Brain from the Healthy Brain. PLoS ONE 2015, 10, e0116687. [Google Scholar] [CrossRef]
- Al Asoom, L.I.; Khan, J.; Al Sunni, A.; Rafique, N.; Latif, R.; Alabdali, M.M.; Alhariri, A.; Aloqaily, M.; AbdulAzeez, S.; Borgio, J.F. Whole-Exome Sequencing Reveals Migraine Associated Novel Functional Variants. 2021. Available online: https://doi.org/10.21203/rs.3.rs-885676/v1 (accessed on 1 July 2022).




| Control n = 20 | Migraineurs n = 20 | p-Value * | |
|---|---|---|---|
| Age (years) | 21.86 ± 1.75 | 22.10 ± 3.63 | 0.818 |
| Bodyweight (kg) | 56.21 ± 14.02 | 63.00 ± 12.58 | 0.155 |
| BMI | 21.48 ± 5.39 | 24.66 ± 5.18 | 0.095 |
| Variable | Description | |
|---|---|---|
| Type of migraine | With aura 11 (57.9%), without aura 9 (42.1%) | |
| Family history | Yes 11 (55%), no 9 (45%) | |
| Use of medications | No medication 7 (35%), pain killer 10 (50%), prophylaxis 3 (15%) | |
| Number of attacks/months | Ranges from 2–28 attacks/month with 2 attacks/month the most common | |
| Duration of the attack | Ranges from 4 h to >72 h with the most common 12–24 h | |
| The severity of the attack (Visual scale 1–10) | Ranges from 7–10 | |
| Precipitating factors | ||
| Yes | No | |
| Sleep disturbances | 17 (85%) | 3 (15%) |
| Stress | 16 (80%) | 4 (20%) |
| Bright light | 18 (90%) | 2 (10%) |
| Excessive noise | 15 (75%) | 5 (25%) |
| Strong smells | 12 (60%) | 8 (40%) |
| Weather changes | 8 (40%) | 12 (60%) |
| Skipped meal | 10 (50%) | 10 (50%) |
| Physical exertion | 5 (25%) | 15 (75%) |
| Certain types of food | 5 (25%) | 15 (75%) |
| Coffee | 2 (10%) | 18 (90%) |
| Locus. Contig | Variation ID | Gene SYMBOL | MAF | Alleles | Amino Acids | Codons | p-Value | |
|---|---|---|---|---|---|---|---|---|
| 1 | chr3 | rs5851607 * | RETNLB | 0.18 | [‘G’, ‘GGGGGATTA’] | -13-14*SX | -/TAATCCCC | 3.446 × 10−06 |
| 2 | chr9 | rs589292 | SCAI | 0.2 | [‘C’, ‘T’] | A37T | Gct/Act | 1.169 × 10−05 |
| 3 | chr4 | rs1126671 | ADH4 | 0.26 | [‘T’, ‘C’] | I309V | Att/Gtt | 1.575 × 10−05 |
| 4 | chr4 | rs1126673 $ | ADH4 | 0.26 | [‘C’, ‘T’] | V393I | Gtc/Atc | 1.575 × 10−05 |
| 5 | chr12 | rs6580942 | ESPL1 | 0.3 | [‘C’, ‘A’] | A25D | gCc/gAc | 3.413 × 10−05 |
| 6 | chr1 | rs1799821 | CPT2 | 0.28 | [‘G’, ‘A’] | V368I | Gtc/Atc | 3.585 × 10−05 |
| 7 | chr1 | rs3126075 | FLG | 0.23 | [‘G’, ‘C’] | T3579R | aCg/aGg | 4.266 × 10−05 |
| 8 | chr18 | rs329003 | PPP4R1 | 0.28 | [‘T’, ‘C’] | I381V | Ata/Gta | 4.500 × 10−05 |
| 9 | chr18 | rs2289520 | SERPINB5 | 0.14 | [‘G’, ‘C’] | V187L | Gtc/Ctc | 4.556 × 10−05 |
| 10 | chr12 | rs56358776 | ESPL1 | 0.26 | [‘G’, ‘A’] | R1561Q | cGg/cAg | 5.923 × 10−05 |
| 11 | chr19 | rs10413187 | ZNF66 | 0.14 | [‘C’, ‘A’] | Q66K | Cag/Aag | 7.328 × 10−05 |
| 12 | chr19 | rs432839 | ZNF66 | 0.22 | [‘G’, ‘T’] | C173F | tGc/tTc | 7.320 × 10−05 |
| 13 | chr19 | rs383038 | ZNF66 | 0.14 | [‘T’, ‘C’] | F188L | Ttt/Ctt | 7.328 × 10−05 |
| 14 | chr19 | rs370551 | ZNF66 | 0.14 | [‘A’, ‘G’] | T420A | Act/Gct | 7.328 × 10−05 |
| 15 | chr2 | rs61740794 | ETAA1 | 0.4 | [‘G’, ‘A’] | E673K | Gaa/Aaa | 8.508 × 10−05 |
| 16 | chr1 | rs735943 | EXO1 | 0.42 | [‘A’, ‘G’] | H354R | cAt/cGt | 8.978 × 10−05 |
| 17 | chr8 | rs17343819 $ | CPA6 | 0.22 | [‘T’, ‘C’] | N249S | aAt/aGt | 9.091 × 10−05 |
| SNP | Alleles | MAF | Amino Acids | Protein Position | Codons | p-Value | |
|---|---|---|---|---|---|---|---|
| 1 | rs3126075 | [‘G’, ‘C’] | 0.23 | T/R | 3579 | aCg/aGg | 4.27 × 10−05 |
| 2 | rs7532285 | [‘T’, ‘C’] | 0.05 | Q/R | 3568 | cAg/cGg | 0.000148 |
| 3 | rs7540123 | [‘G’, ‘C’] | 0.05 | Q/E | 3568 | Cag/Gag | 0.000148 |
| 4 | rs2065955 | [‘C’, ‘G’] | 0.3 | G/A | 3436 | gGa/gCa | 0.000592 |
| 5 | rs3126079 | [‘G’, ‘T’] | 0.3 | H/Q | 1961 | caC/caA | 0.000592 |
| 6 | rs58001094 | [‘G’, ‘C’] | 0.3 | A/G | 1167 | gCa/gGa | 0.000592 |
| 7 | rs11582087 | [‘T’, ‘G’] | 0.04 | S/R | 2836 | Agt/Cgt | 0.00092 |
| 8 | rs71625202 | [‘C’, ‘G’] | 0.08 | S/T | 2366 | aGt/aCt | 0.00092 |
| 9 | rs139476473 | [‘C’, ‘T’] | 0.04 | D/N | 2339 | Gac/Aac | 0.00092 |
| 10 | rs2065957 | [‘A’, ‘C’] | 0.17 | V/G | 3179 | gTg/gGg | 0.001166 |
| 11 | rs12083389 | [‘C’, ‘G’] | 0.15 | E/D | 3593 | gaG/gaC | 0.002327 |
| 12 | rs3126072 | [‘C’, ‘T’] | 0.22 | G/R | 2545 | Gga/Aga | 0.003517 |
| 13 | rs3126074 | [‘G’, ‘C’] | 0.22 | H/Q | 2507 | caC/caG | 0.003517 |
| 14 | rs2011331 | [‘T’, ‘C’] | 0.22 | T/A | 454 | Aca/Gca | 0.003517 |
| 15 | rs66954353 | [‘T’, ‘G’] | 0.13 | K/Q | 2192 | Aaa/Caa | 0.003521 |
| 16 | rs2184953 | [‘A’, ‘G’] | 0.32 | Y/H | 2194 | Tat/Cat | 0.004922 |
| 17 | rs140376327 | [‘G’, ‘A’] | 0.04 | R/W | 2430 | Cgg/Tgg | 0.010229 |
| 18 | rs12135040 | [‘C’, ‘G’] | 0.04 | G/R | 1936 | Ggg/Cgg | 0.010229 |
| 19 | rs138721961 | [‘C’, ‘T’] | 0.04 | R/H | 402 | cGc/cAc | 0.010229 |
| 20 | rs78179835 | [‘C’, ‘G’] | 0.08 | E/D | 2297 | gaG/gaC | 0.014364 |
| 21 | rs113544881 | [‘A’, ‘T’] | 0.07 | L/H | 1943 | cTt/cAt | 0.016921 |
| 22 | rs74129452 | [‘T’, ‘G’] | 0.18 | Q/H | 2154 | caA/caC | 0.018862 |
| 23 | rs7512553 | [‘A’, ‘G’] | 0.18 | Y/H | 2119 | Tat/Cat | 0.018862 |
| 24 | rs7522925 | [‘G’, ‘A’] | 0.18 | A/V | 2108 | gCg/gTg | 0.018862 |
| 25 | rs7512857 | [‘A’, ‘C’] | 0.18 | S/A | 2020 | Tca/Gca | 0.018862 |
| 26 | rs12407807 | [‘C’, ‘T’] | 0.16 | R/H | 1684 | cGc/cAc | 0.023383 |
| 27 | rs75235053 | [‘C’, ‘G’] | 0.06 | S/T | 3662 | aGt/aCt | 0.026472 |
| 28 | rs199888588 | [‘A’, ‘G’] | 0.1 | W/R | 962 | Tgg/Cgg | 0.027008 |
| 29 | rs74129455 | [‘T’, ‘G’] | 0.1 | K/Q | 2064 | Aaa/Caa | 0.031164 |
| 30 | rs149817134 | [‘G’, ‘T’] | 0.04 | H/N | 1880 | Cac/Aac | 0.03179 |
| 31 | rs55650366 | [‘A’, ‘G’] | 0.14 | L/S | 2481 | tTg/tCg | 0.035772 |
| 32 | rs71625200 | [‘T’, ‘C’] | 0.14 | K/E | 2444 | Aag/Gag | 0.035772 |
| 33 | rs71625201 | [‘C’, ‘G’] | 0.14 | E/Q | 2398 | Gag/Cag | 0.035772 |
| 34 | rs11581433 | [‘T’, ‘C’] | 0.14 | R/G | 1376 | Aga/Gga | 0.035772 |
| 35 | rs74129461 | [‘C’, ‘T’] | 0.14 | E/K | 755 | Gaa/Aaa | 0.035772 |
| 36 | rs11584340 | [‘G’, ‘A’] | 0.14 | P/S | 478 | Cct/Tct | 0.035772 |
| 37 | rs41267154 | [‘C’, ‘A’] | 0.14 | G/V | 332 | gGc/gTc | 0.035772 |
| Term | p-Value | Number of Genes from Top 50 List | Total Genes Involved | Genes from the Top 50 List |
|---|---|---|---|---|
| p53 signalling pathway | 0.000776571 | 3 * | 72 | TNFRSF10B; SERPINB5; ATR |
| Fatty acid degradation | 0.005418766 | 2 $ | 44 | ADH4; CPT2 |
| Metabolism of xenobiotics by cytochrome P450 | 0.014752518 | 2 | 74 | ADH4; AKR1C1 |
| Cell cycle | 0.038497072 | 2 | 124 | ESPL1; ATR |
| Mannose type O-glycan biosynthesis | 0.055975781 | 1 | 23 | FKRP |
| Mismatch repair | 0.055975781 | 1 | 23 | EXO1 |
| Tyrosine metabolism | 0.086243722 | 1 | 36 | ADH4 |
| Human T-cell leukaemia virus 1 infection | 0.10395435 | 2 | 219 | ESPL1; ATR |
| Vasopressin-regulated water reabsorption | 0.104395242 | 1 | 44 | AQP4 |
| Fanconi anaemia pathway | 0.126588324 | 1 | 54 | ATR |
| Steroid hormone biosynthesis | 0.139644523 | 1 | 60 | AKR1C1 |
| Cytosolic DNA-sensing pathway | 0.146100703 | 1 | 63 | CCL4L2 |
| Retinol metabolism | 0.154635136 | 1 | 67 | ADH4 |
| Glycolysis/Gluconeogenesis | 0.156755649 | 1 | 68 | ADH4 |
| Term | p-Value | Adjusted p-Value | Genes from 1349 List * | Total Genes |
|---|---|---|---|---|
| Systemic lupus erythematosus | 8.071 × 10−12 | 2.364 × 10−09 | 34 | 133 |
| Focal adhesion | 2.665 × 10−11 | 3.905 × 10−09 | 42 | 199 |
| ECM-receptor interaction | 4.693 × 10−10 | 4.583 × 10−08 | 24 | 82 |
| Human papillomavirus infection | 3.167 × 10−09 | 2.319 × 10−07 | 53 | 330 |
| Alcoholism | 1.142 × 10−08 | 6.693 × 10−07 | 35 | 180 |
| Pathways in cancer | 2.191 × 10−08 | 1.069 × 10−06 | 71 | 530 |
| PI3K-Akt signalling pathway | 9.237 × 10−08 | 3.866 × 10−06 | 52 | 354 |
| Cholesterol metabolism | 5.986 × 10−07 | 2.192 × 10−05 | 15 | 50 |
Publisher’s Note: MDPI stays neutral with regard to jurisdictional claims in published maps and institutional affiliations. |
© 2022 by the authors. Licensee MDPI, Basel, Switzerland. This article is an open access article distributed under the terms and conditions of the Creative Commons Attribution (CC BY) license (https://creativecommons.org/licenses/by/4.0/).
Share and Cite
Khan, J.; Al Asoom, L.; Al Sunni, A.; Rafique, N.; Latif, R.; Alabdali, M.; Alhariri, A.; Aloqaily, M.; AbdulAzeez, S.; Jahan, S.; et al. Whole-Exome Sequencing Reveals Migraine-Associated Novel Functional Variants in Arab Ancestry Females: A Pilot Study. Brain Sci. 2022, 12, 1429. https://doi.org/10.3390/brainsci12111429
Khan J, Al Asoom L, Al Sunni A, Rafique N, Latif R, Alabdali M, Alhariri A, Aloqaily M, AbdulAzeez S, Jahan S, et al. Whole-Exome Sequencing Reveals Migraine-Associated Novel Functional Variants in Arab Ancestry Females: A Pilot Study. Brain Sciences. 2022; 12(11):1429. https://doi.org/10.3390/brainsci12111429
Chicago/Turabian StyleKhan, Johra, Lubna Al Asoom, Ahmad Al Sunni, Nazish Rafique, Rabia Latif, Majed Alabdali, Azhar Alhariri, Majed Aloqaily, Sayed AbdulAzeez, Sadaf Jahan, and et al. 2022. "Whole-Exome Sequencing Reveals Migraine-Associated Novel Functional Variants in Arab Ancestry Females: A Pilot Study" Brain Sciences 12, no. 11: 1429. https://doi.org/10.3390/brainsci12111429
APA StyleKhan, J., Al Asoom, L., Al Sunni, A., Rafique, N., Latif, R., Alabdali, M., Alhariri, A., Aloqaily, M., AbdulAzeez, S., Jahan, S., Banawas, S., & Borgio, J. F. (2022). Whole-Exome Sequencing Reveals Migraine-Associated Novel Functional Variants in Arab Ancestry Females: A Pilot Study. Brain Sciences, 12(11), 1429. https://doi.org/10.3390/brainsci12111429

