Abstract
With the rapid development of the time-sharing rental business model for electric vehicles, the remote control speed of the electric vehicle terminals device, as the most important part of the whole time-sharing rental business process, affects directly the integrity of the business process and the using feelings of consumers. However, the traditional remote control system by using general packet radio service (GPRS), 3G, and 4G long term evolution (LTE) wireless communication methods responds longer and slower in weak signal area, which directly affects the user’s feeling and management strength of platform management center for the electric vehicle. Therefore, in this paper, (1) the acoustic communication technology as an auxiliary communication method is introduced in the novel vehicle terminal; (2) In order to increase the anti-noise ability, “amplitude-shift keying (ASK) + frequency-shift keying (FSK)” compound modulation and “double microphone input” technology are used in the vehicle terminal, which develops a novel vehicle terminal with the high anti-noise acoustic wave communication function for the electric vehicle in time-sharing rental mode; and (3) the mobile phone acoustic waves can be used by the proposed vehicle terminal to control the door of electric vehicle, which provides a firm technical support for ensuring the fluency and completeness of the whole process. Tests prove that the acoustic communication technology of the novel vehicle terminal can realize the rapid response of the vehicle terminal, which effectively solves the problem of a prolonged and slow response in the vehicle terminal of the electric vehicle in the weak signal area.
1. Introduction
The electric vehicles become more and more important in the future [1,2,3,4,5], with the increasing of the environmental awareness in the energy consumption area [6]. With the promotion of electric vehicles, the time-sharing rental business model with the electric vehicles as its carrier is developing rapidly. Vehicle terminal, as an intermediary of management platform and electric vehicle, is the only way to achieve remote monitoring, which is the main execution of the whole time-sharing business process for electric vehicles. The remote control is the main function of the vehicle terminal, supporting the time-sharing rental business process of electric vehicles. The responding speed affects the sense of user experience directly [7].
At present, in order to reduce the cost of communication, GPRS wireless communication is still mainly used on electric vehicle terminal to exchange data with management platform in real time. However, in the weak signal area, the response time of the electric vehicle terminal will become much longer, which has a great influence on the controlling of the management platform and the experience of users. In order to solve this problem, the main approach is to apply near-field communication [8,9] such as Bluetooth [10,11,12], radio frequency identification/near-field communication (NFC/RFID) [13,14] in vehicle terminal, leading to a balance and control between Bluetooth, NFC/RFID GPS, and global system for mobile communications (GSM), which may help to achieve goals of automatic identification, data acquisition and transmission, and remote real-time monitoring [15,16,17,18]. However, Bluetooth communication has the compatibility problem of APP development. The credit card payment method as NFC, RFID needs to increase the cost and management of card and other issues. It is urgent to develop a near field communication mode with stronger compatibility, lower cost and more convenient management to realize the fast response of vehicle terminal.
Acoustic wave communication is a kind of near field communication mode, which transmits information by acoustic wave [19]. However, the study of acoustic communication started late, the related technology rarely reported, mainly concentrated on the field of underwater acoustic communications [20,21,22,23]. In 1945, the first underwater acoustic communication system was developed by the US Navy’s underwater acoustic laboratory, which was mainly used for communication between submarines. Since the 70s of last century, with the development of electronic technology and information science, underwater acoustic communication technology has been switched from analog modulation technology [24] to digital modulation technology [25]. The acoustic field of the Chinese Academy of Sciences has studied the propagation of acoustic signals in the shallow sea, the adaptive matching experiment of marine acoustic channel, and the underwater communication experiment is carried out by using channel estimation and error correction code [26]. Harbin Engineering University has designed methods like frequency hopping, multi frequency, multi frequency and phase modulation mixing, adaptive discrete cosine transform (DCT) compression, vector quantization, and artificial neural network compression. Xiamen University uses multi-frequency shift keying (MFSK) to modulate the transmitted signal and detects the signal with the fast fourier transform (FFT) method [27]. Currently, the Institute of Acoustics of the Chinese Academy of Sciences, Northwestern Polytechnic University, Harbin Institute of Technology, Xiamen University, and other research institutions carried out research on underwater acoustic communication [28,29], which promoted the acoustic communication to be an effective near field communication technology.
At present, acoustic communication has become a popular way to realize near-field payment and control by virtue of good development compatibility, low cost, high degree of integration with mobile phone, and fast response. On the market, acoustic communications technology has been successfully integrated into intelligent devices. Overseas mainly has two acoustic wave communication products, which belong to Chirp and Zoosh. In China, the development of acoustic communication technology is mainly based on Alibaba, which is used in the face-to-face payment function, and has not been applied to vehicle terminals. In order to solve the problems of poor compatibility, high cost, and complicated operation in traditional near field communication, it is necessary to introduce acoustic communication technology to develop a new type of time-sharing rental vehicle terminal for electric vehicles.
This paper introduces the basic principle of acoustic communication, from the overall framework, decoding module, acoustic noise reduction algorithm, control flow, and other aspects of the novel vehicle terminal. The content of effective distance and anti-noise performance indicators were tested by second chronograph to verify the performance of the novel vehicle terminal based on acoustic communication technology for the time-sharing rental electric vehicles comparing with the traditional GPRS communication technology in the same situations.
2. Acoustic Communication System Model
The communication system can be divided into analog communication system and digital communication system according to the signal processing technology. The acoustic communication model involved in this paper is a digital communication system, and the model is shown in Figure 1.
Figure 1.
Digital communication system model.
Figure 1 is a digital communication system model, and the transmitter is composed of a source encoder, source encryption device, error-correcting encoder, and modulation transmitter. The function of the source is to realize the conversion of the outgoing message to the level signal. The signal output from the source is the baseband signal, and then the baseband signal enters the source encryption device and the error correction encoder with the appropriate conversion process to meet the needs of channel transmission characteristics. During this process, the modulator modulates the signal into the suitable frequency band and sends the modulated signal to the receiving end by the channel transmission. Then the receiving end demodulator demodulates the received signal to obtain the baseband signal, the baseband signal is error-corrected decoding to remove the signal redundancy, the source decrypt the operation and send it to the sink, and the sink finally transforms the level signal back to the original sending message.
As the model shown in Figure 1, the communication channel is air, the source is from the operation instruction of the mobile user, the sink is the processor of the novel vehicle terminal, and the corresponding remote control operation is executed according to the demodulated instruction information.
3. Novel Vehicle Terminal Based on Acoustic Communication Technology
In order to meet the needs of the time-sharing rental business, and achieve real-time monitoring of electric vehicle operation and management platform for its access control, whistle and other remote control. At the same time, the acoustic communication technology is applied in achieving rapid response of the vehicle terminal to solve the problem of communication delay and enhance the user experience. Therefore, it develops a novel time-sharing rental vehicle terminal for electric vehicle based on acoustic communication technology in this paper. Specific material is as shown in Figure 2.
Figure 2.
Object of time-sharing rental vehicle terminal for electric vehicle based on acoustic communication technology.
3.1. Overall Frame
The whole frame of the novel time-sharing rental vehicle terminal for electric vehicle based on acoustic communication technology is shown in Figure 3, which includes power module, processor, GPS module, GPRS module, double microphone, power amplifier module, input/output (I/O) interface, controller area network (CAN) driver and on-board diagnostics (OBD) interface, and so on. When the instruction is sent by the platform or the mobile phone directly sends out the instruction, the processor analyzes the relevant instruction and transmits the signal to the related device in the vehicle through the I/O interface and wire to realize the remote control of vehicle equipment. The function of monitoring of vehicle status is achieved by obtaining vehicle operating status data provided by the OBD interface under the CAN driving.
Figure 3.
Configuration of time-sharing rental vehicle terminal for an electric vehicle based on acoustic communication technology.
Communication channels include GPRS and acoustic waves. GPRS communication channel is composed of GPRS module, processor, and power module. The platform instruction is received by GPRS module. The acoustic communication channel composed of the microphone, power amplifier module, processor, and power module can send the control instruction directly through the mobile phone, which is received by microphone.
3.2. Acoustic Demodulation Module
According to the digital communication system model, the core of signal processing is modulation and demodulation. The acoustic modulation module is integrated into the APP in the form of SDK package, and the acoustic demodulation module is installed in the processor of vehicle terminal.
3.2.1. “ASK + FSK” Compound Modulation Mode
The modulation and demodulation of the signal will affect its response speed, noise immunity, and other properties. According to the difference of the signal control sinusoidal carrier parameters of digital baseband, the modulation methods of acoustic wave can be divided into three ways, such as amplitude-shift keying (ASK), phase-shift keying (PSK), and frequency-shift keying (FSK). For example, ASK is used in AliPay to encode or decode, while chirp is the same.
In order to enhance the anti-noise ability of the acoustic communication technology basically, this paper combined the advantages of ASK and FSK modulation methods, and proposed the “ASK + FSK” compound modulation, that is, the frequency hopping was used to represent the information of the transmitted signal.
When the sine wave of frequency f1 jumps to a sine wave of f2 (f1 < f2), it indicates the state of the code element being “1”. When the sine wave of frequency f2 jumps to a sine wave of f1 (f1 < f2), it indicates the state of the code element being “0”. The signal modulation waveform of the compound modulated mode is shown in Figure 4. After filtering, the condition of triggering code element change is judged according to the amplitude and duration of the jump component.
Figure 4.
Signal modulation waveform of integrated modulation mode.
By using this method, the effects of noise, jitter, and other false triggering can be reduced, while anti-noise ability can be improved. Combining with the traditional data transmission verification measurement, the complete data transmission can be realized. Thus, the acoustic communication can be more secure and better user experience can be realized.
3.2.2. Modulation/Demodulation Process for Acoustic Communication
The acoustic communication model includes two parts: mobile phone and vehicle terminal. The modulation/demodulation process of acoustic communication includes software token, sine wave generation and coding, data buffer, speaker, microphone, data storage, decoding, and execution is as shown in Figure 5.
Figure 5.
Communication process of acoustic wave.
The software token is consisted of 6-bit decimal numbers called as TOTP (time-based one-time password) passwords. Using the integrated SDK package in the mobile phone, the generated sine wave is modulated into PCM (pulse code modulation) signal. The PCM signal is cached in the data buffer. Finally, the PCM signal is played through the speaker.
The microphone obtains the recorded signal and stores the PCM signal in the data storage area. After power amplification and filtering noise reduction, the PCM signal is decoded by compound modulation, and the corresponding operation is performed according to the analytical results.
3.2.3. Noise Reduction Algorithm
In order to further improve the anti-noise ability, it is necessary to use the acoustic enhancement algorithm to suppress the noise component in the acoustic wave to achieve the purpose and requirement of noise suppression. The traditional single-microphone acoustic enhancement algorithm cannot make full use of the spatial information of the acoustic signal, so that its performance is limited. Thus, the microphone array associated with the double-microphone acoustic enhancement algorithm appears [30]. Through receiving space acoustic wave signal from multi-microphone at the same time and analyzing the position, it could accurately extract the target acoustic wave signal so as to achieve the purpose of improving acoustic wave enhancement performance.
The acoustic wave signals from two microphones have a strong correlation, in which there is a linear relationship between the phases, that is, the two-channel acoustic wave signal is a coherent signal. However, the noise signals in the two microphones are irrelevant and their phases do not exist directly. Double-acoustic wave enhancement algorithm is dealt by calculating the correlation function. The signal with stronger coherence can be passed, and the signal with weak coherence will be filtered out.
Specifically, if the amplitude of the correlation function is equal to or close to “1”, it means that the signal is a speech signal, which can be passed through filter design so that the correlation function is close to “1”. On the other hand, if the amplitude of the obtained correlation function is close to “0”, it indicates that the signal is a noise signal, and the noise signal can be filtered by the filter design. The flow chart based on the correlation function filter shown in Figure 6 can be obtained by the above analysis [31].
Figure 6.
Correlation filter.
The two input signals, namely y1(m) and y2(m), are converted into the relevant signals Y1(w,k) and Y2(w,k) respectively in the frequency domain after passing through a filter and after the windowing Fourier transform process (Windowing + FFT). Then, the complex correlation function H(w,k) in the frequency domain needs to be calculated, and the necessary function is obtained by the correlation function device, so the input of the two signals through this filter can filter out the noise signal, so as to get the required original signal in the frequency domain and x(m) in the time domain by inverse fast Fourier transform (IFFT), and to a large extent to eliminate the noise of the communication noise source.
3.2.4. Other Modules
In order to realize the communication between the management platform and the vehicle terminal, the developed vehicle terminal integrates the GPRS wireless communication module, which makes it possible to control the vehicle access remotely and monitor the vehicle operation data in real-time.
GPS module provides the vehicle’s location and timing information, and transmits it to the management platform in real time.
The power-supply module not only acts as a voltage conversion, but also plays a supporting role in standby power. Through the OBD interface from the CAN bus to obtain the required power of the vehicle terminal is the main power supply method. However, in practice found that if the electric vehicle is in a dormant state, the battery power will be gradually depleted. In order to avoid the sudden situation of losing battery power, the power module is added as an auxiliary buffer. Once the power supply module is activated, a battery failure warning will be sent to remind the operation and maintenance personnel in time.
3.3. Control Flow
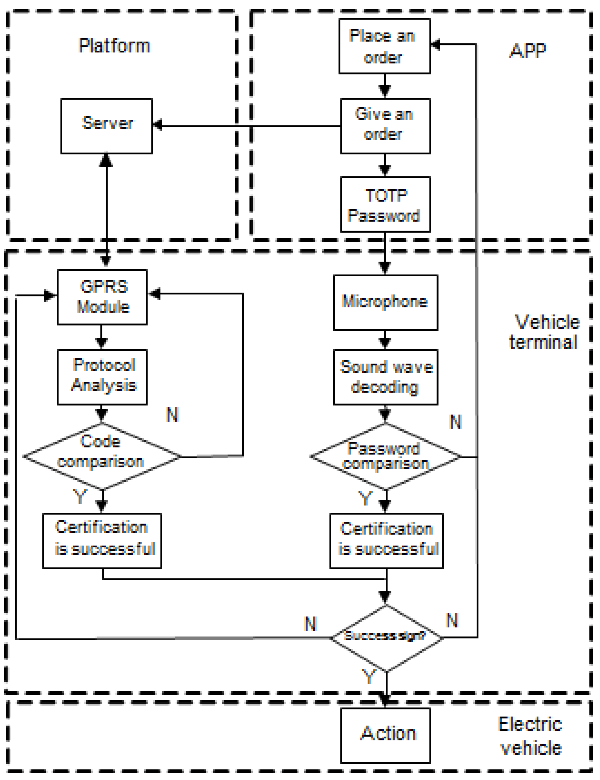
Due to the fact that the communication mode of developed vehicle terminal includes two ways, such as GPRS and acoustic communication (as shown in Figure 7), the corresponding control flow can be realized in different ways under different circumstances. Specifically, two situations are included as following.
Figure 7.
Control process of time-sharing rental vehicle terminal for an electric vehicle based on acoustic communication technology.
- (1)
- Users use the integrated APP with the acoustic wave communication function to send instructions. Users can use the mobile phone to send the instructions of unlocking, locking, double flashing, whistling, and others. The operation instructions can be controlled in two ways: (1) using the 4G network or the 3G network of mobile phone, the instructions are sent to the platform server. After the server receives the corresponding instruction, it sends the corresponding vehicle terminal through the GPRS channel. When the GPRS module of the vehicle terminal receives the message, it parses the message protocol and judges whether the instruction is valid by comparing the code. If valid, it indicates that the certification is successful and the certification success mark is given, otherwise the fail result will be sent to the server by GPRS, and then remind users and platform managers; and (2) mobile phone speakers emit acoustic information with TOTP password. After receiving acoustic wave information from microphones, the vehicle terminal decodes the acoustic wave information, and judges whether the instruction is valid by comparing the password. If valid, it indicates that the certification is successful and the certification success mark is given, otherwise there is no operation, and uses need to place an order again. When the mark number of successfully certificating is 1 or more, by using I/O interface, the processor can realize the action control of the corresponding vehicle according to instruction information.
- (2)
- When the user in the underground garage with weak GPRS signal strength, users can use the integrated APP with acoustic wave communication function to send instructions. Users use the mobile phone to send the instructions of unlocking, locking, double flashing, whistling, and others. Specifically, mobile phone speakers emit acoustic information with the TOTP password. After receiving acoustic wave information from microphones, the vehicle terminal decodes the acoustic wave information, and judges whether the instruction is valid by comparing the password. If valid, the certification is successful, repeat the operation process of the latter part in the first situation.
4. Performance Testing
The novel developed vehicle terminal was installed on the test vehicle, and the microphone was installed under the hood, so as to have a water resistance as long as it did not affect the normal receiving ability as shown in Figure 8.
Figure 8.
Field test electric vehicle.
4.1. Effective Distance Testing
In order to follow the only variable principle, the test vehicle was parked in a quiet environment (no obvious noise) with good GPRS signal. The testing distance was changed, and then the control button on the APP was pressed to send instruction for 20 times. After that, each operation time of the controlling instruction was recorded successfully. However, the ratio of success time to press time was called the success rate. Specific details are shown in Table 1.
Table 1.
Success rate under quiet environment.
When the test distance was within 2 m, the success rate decreased gradually with increasing test distance, and the success rate would be as low as 10% when reaching 2 m. To sum up, (1) the acoustic wave communication distance of vehicle terminal was 1 m, and the effective distance was within the user acceptance range; and (2) when the communication distance was 1 m or less, the probability of successful operation was almost 100%; when communication distance was greater than 1 m, there was a certain probability of successful operation, but relatively low.
4.2. Anti-Noise Test
According to Table 2, different noise backgrounds corresponded to different decibels. Therefore, in order to study the anti-noise performance of the novel vehicle terminal, noise tests were carried out in noise environments respectively such as 60, 70, 85, 95, 100, and 110 dB, and some data are shown in Table 3 and Table 4. In order to compare all data visually, the success rate for different decibels was measured at different measurement distances, as shown in Figure 9.
Table 2.
Correspondence between factual environment and noise decibel degree.
Table 3.
Success rate under a noise environment of 70 dB.
Table 4.
Success rate under a noise environment of 110 dB.
Figure 9.
Statistics of success rate under different decibel degrees and measurement distances.
It can be seen from Figure 9 that the success rate was higher than 95% at the effective distance of 1 m with different noise. This shows that the frequency distribution and the degree of decibel in different environments were different. However, under the effect of the modulation/demodulation algorithm, the double acoustic wave enhancement algorithm and other noise reduction measurement, the influence was reduced significantly.
From the data in Table 3, Table 4, or Figure 9, it could be seen that the success rate decreased beyond the effective distance of 1 m, but the trend of the success rate in different noise environments was almost identical. This shows that the reason for the decay of success rate was affected by the test distance instead of the noise condition.
In summary, the vehicle terminal for the time-sharing rental electric vehicle based on acoustic communication technology had a high anti-noise ability, which could adapt to a variety of noise environment, to ensure the fluency and integrity of the whole time-sharing rental business process to lay a solid technical support.
5. Application
In order to verify the rapid response capability of vehicle terminal for time-sharing rental electric vehicle based on acoustic communication technology, the vehicle terminal (recorded as A car) without the acoustic communication technology and the vehicle terminal (recorded as B car) with the acoustic communication technology are placed in the same weak signal area, such as the underground garage, to compare their response time and effectiveness.
Two electric vehicles are parked in two underground parking garages for testing respectively, one of the underground parking garage is an F1 building in a business district, the other one is an F1 building in a community. The GPRS intensity of two places is tested by using R&S’s network signal special test instrument. After testing, the GPRS signal strength of two parking garages was −90 dBm and −104 dBm. According to the device description of the signal number and the level of the received level of the contrast relationship (show as in Table 5), the GPRS signal strength of F1 building in a business district was relatively good, but not sufficient. The GPRS signal strength of F1 building in a community was weak, but the GPRS signal was basically covered.
Table 5.
The correlation between signal lattice and received level intensity.
In this environment, mobile phones were used in two parking garages on the electric car electronic lock to carry out five times the unlocking and locking operation and record the response time by the second chronograph. The specific statistical results are shown in Table 6 and Table 7.
Table 6.
Test results of F1 building in a business district.
Table 7.
Test results of F1 building in a community.
6. Conclusions
Introducing acoustic communication technology as the auxiliary communication mode and using the “ASK + FSK” complex modulation, with the anti-noise technology of “double microphone input” combined, a time-sharing rental vehicle terminal with high noise immunity and acoustic communication function was developed, and the effective distance was tested as well. The following conclusions were obtained:
- The “ASK + FSK” compound modulation mode was adopted to reduce the influence of noise, jitter, and other false triggering from the modulation/demodulation mode, so as to improve the anti-noise ability.
- The acoustic enhancement technique of “double microphone input” was used to filter the correlated weak background noise by using the correlation function to preserve the more coherent signals, so as to achieve the purpose of noise reduction
- The maximum recommended communication distance of the developed vehicle terminal was 1 m, and the effective distance was within the acceptable range of the user, which could assist the GPRS communication channel to solve the problem of the delay and slow the response caused by the weak GPRS intensity, which enhanced the management platform of controlling the electric vehicle and greatly enhanced the user experience.
Author Contributions
Y.L. and Y.Z. designed the experiments; H.S., X.H., J.X. analyzed the data; All authors have approved the submitted manuscript.
Funding
This work was supported by the National Key Technology Support Program (2015BAG10B00), the National Social Science Fund of China (19BJY077) and the Humanities and Social Sciences Projects of the Ministry of Education of China (18YJC790137), the National Natural Science Foundation of China (51907034; 51867003; 61473272), the Natural Science Foundation of Guangxi (2018JJB160056; 2018JJB160064; 2018JJA160176), the Basic Ability Promotion Project for Yong Teachers in Universities of Guangxi (2019KY0046; 2019KY0022), the Guangxi Thousand Backbone Teachers Training Program, the Boshike Award Scheme for Young Innovative Talents, the Guangxi Bagui Young Scholars Special Funding.
Conflicts of Interest
The authors declare no conflict of interest.
References
- Zhu, J.; Yang, Z.; Guo, Y.; Zhang, J.; Yang, H. Short-Term Load Forecasting for Electric Vehicle Charging Stations Based on Deep Learning Approaches. Appl. Sci. 2019, 9, 1723. [Google Scholar] [CrossRef]
- Chen, J.; Chen, C.; Duan, S. Cooperative Optimization of Electric Vehicles and Renewable Energy Resources in a Regional Multi-Microgrid System. Appl. Sci. 2019, 9, 2267. [Google Scholar] [CrossRef]
- Kang, S.; Kim, J.; Jang, Y.; Lee, K. Welding Deformation Analysis, Using an Inherent Strain Method for Friction Stir Welded Electric Vehicle Aluminum Battery Housing, Considering Productivity. Appl. Sci. 2019, 9, 3848. [Google Scholar] [CrossRef]
- Cao, Y. Small-Signal Modeling and Analysis for a Wirelessly Distributed and Enabled Battery Energy Storage System of Electric Vehicles. Appl. Sci. 2019, 9, 4249. [Google Scholar] [CrossRef]
- Lee, H.-J.; Cha, H.-J.; Won, D. Economic Routing of Electric Vehicles using Dynamic Pricing in Consideration of System Voltage. Appl. Sci. 2019, 9, 4337. [Google Scholar] [CrossRef]
- Zhang, Y.; Fang, J.; Wang, S. Energy-water nexus in electricity trade network: A case study of interprovincial electricity trade in China. Appl. Energy 2019. [Google Scholar] [CrossRef]
- Roe, M. Integrated vehicle fleet-sizing, leasing and dispatching policy in a shuttle service system. Int. J. Logist. Res. Appl. 2007, 10, 29–40. [Google Scholar]
- Jawad, A.M.; Nordin, R.; Gharghan, S.K.; Jawad, H.M.; Ismail, M. Opportunities and Challenges for Near-Field Wireless Power Transfer: A Review. Energies 2017, 10, 1022. [Google Scholar] [CrossRef]
- Schnell, E. Near Field Communications: Features and Considerations. J. Electron. Res. Med. Lib. 2013, 10, 98–107. [Google Scholar] [CrossRef][Green Version]
- Yu, C.M.; Lee, Y.H. A Reconfigurable Formation and Disjoint Hierarchical Routing for Rechargeable Bluetooth Networks. Energies 2016, 9, 338. [Google Scholar] [CrossRef]
- Yu, C.M.; Hsu, T.W. Determining the Optimal Configuration of the Multi-Ring Tree for Bluetooth Multi-Hop Networks. Energies 2017, 10, 1339. [Google Scholar] [CrossRef]
- Mamdouhi, H.; Khatun, S.; Zarrin, J. Bluetooth wireless monitoring, managing and control for inter vehicle in vehicle ad-hoc networks. J. Comput. Sci. 2009, 5, 922–929. [Google Scholar] [CrossRef]
- Cao, H.; Folan, P.; Mascolo, J.; Browne, J. RFID in product lifecycle management: A case in the automotive industry. Int. J. Comput. Integr. Manuf. 2009, 22, 616–637. [Google Scholar] [CrossRef]
- Werthmann, D.; Brandwein, D.; Ruthenbeck, C.; Scholzreiter, B.; Freitag, M. Towards a standardised information exchange within finished vehicle logistics based on RFID and EPCIS. Int. J. Prod. Res. 2016, 55, 4136–4152. [Google Scholar] [CrossRef]
- Zhou, X.; Mahmassani, H.S. Dynamic origin-destination demand estimation using automatic vehicle identification data. IEEE Trans. Intell. Transp. Syst. 2015, 7, 105–114. [Google Scholar] [CrossRef]
- Fischell, E.; Schneider, T.; Schmidt, H. Design, Implementation, and Characterization of Precision Timing for Bistatic Acoustic Data Acquisition. IEEE J. Ocean. Eng. 2016, 41, 583–591. [Google Scholar] [CrossRef]
- Vijayakumar, P.; Azees, M.; Kannan, A.; Deborah, L.J. Dual Authentication and Key Management Techniques for Secure Data Transmission in Vehicle Ad Hoc Networks. IEEE Trans. Intell. Transp. Syst. 2016, 17, 1015–1028. [Google Scholar] [CrossRef]
- Gorham, B.J. Position and attitude measurements for site-vehicles in real-time. Surv. Rev. 2013, 35, 534–541. [Google Scholar] [CrossRef]
- Sarathi, R.; Vishal, D.; Srinivasa, Y.G. Characterization of partial discharges in a gas insulated system using an acoustic emission technique. Electr. Power Compon. Syst. 2006, 34, 653–669. [Google Scholar] [CrossRef]
- Lee, J.Y.; Yun, N.Y.; Muminov, S.; Shin, S.Y.; Ryuh, Y.S.; Park, S.H. A Focus on Practical Assessment of MAC Protocols for Underwater Acoustic Communication with Regard to Network Architecture. IETE Tech. Rev. 2013, 30, 375–381. [Google Scholar] [CrossRef]
- Huang, J.; Barbeau, M.; Blouin, S.; Hamm, C.; Taillefer, M. Simulation and modeling of hydro acoustic communication channels with wide band attenuation and ambient noise. Int. J. Parallel Emerg. Distrib. Syst. 2017, 32, 466–485. [Google Scholar] [CrossRef]
- Diamant, R.; Casari, P.; Campagnaro, F.; Zorzi, M. Leveraging the Near-Far Effect for Improved Spatial-Reuse Scheduling in Underwater Acoustic Networks. IEEE Trans. Wirel. Commun. 2017, 1, 99. [Google Scholar] [CrossRef]
- Mao, J.; Xu, Z.; Chen, S.; Li, S. Direct extrapolation in near-field acoustic holography. Electron. Lett. 2015, 51, 1388–1390. [Google Scholar] [CrossRef]
- Chung, W.; Endres, T.J.; Long, C.D. A data broadcasting system expanding the information capacity of existing analog communication systems. IEEE Trans. Broadcast. 2005, 51, 180–190. [Google Scholar] [CrossRef]
- Hernandez, A.; Urena, J.; Hernanz, D. Real-Time Implementation of an Efficient Golay Correlator (EGC) Applied to Ultrasonic Sensorial Systems. Microprocess. Microsyst. 2003, 27, 397–406. [Google Scholar] [CrossRef]
- Chen, G. Study of adaptive match of ocean sound channel. Acta Acust. 1996, 21, 139–148. [Google Scholar]
- Bessios, A.G. Compound compensation strategies for wireless data communications over the multimodal acoustic ocean waveguide. IEEE J. Ocean. Eng. 2002, 21, 167–180. [Google Scholar] [CrossRef]
- Beaujean, P. Recent Technological Trends in Underwater Acoustic Communications. Mar. Technol. Soc. J. 2015, 49, 161–165. [Google Scholar] [CrossRef]
- Chitre, M.; Shahabudeen, S.; Stojanovic, M. Underwater Acoustic Communications and Networking: Recent Advances and Future Challenges. Mar. Technol. Soc. J. 2008, 42, 103–116. [Google Scholar] [CrossRef]
- Jeannes, L.B.; Azirani, A.A.; Faucon, G. Enhancement of speech degraded by coherent and incoherent noise using a cross-spectral estimator. IEEE Trans. Speech Audio Process. 1997, 5, 484–487. [Google Scholar] [CrossRef]
- Kallel, F.; Ghorbel, M.; Frikha, M. A noise cross PSD estimator based on improved minimum statistics method for two-microphone speech enhancement dedicated to a bilateral cochlear implant. Appl. Acoust. 2012, 73, 256–264. [Google Scholar] [CrossRef]
© 2019 by the authors. Licensee MDPI, Basel, Switzerland. This article is an open access article distributed under the terms and conditions of the Creative Commons Attribution (CC BY) license (http://creativecommons.org/licenses/by/4.0/).








