A New Modified Firefly Algorithm for Optimizing a Supply Chain Network Problem
Abstract
1. Introduction
The Need for Modifying the Firefly Algorithm
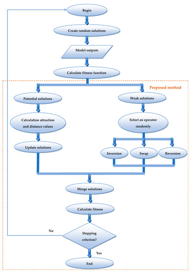
2. The Proposed Modified Firefly Algorithm
3. Results and Discussion
3.1. Problem Description
| i. Indices | |
| i | Index of manufacturing plants, i = 1, 2, …, I |
| j | Index of DCs, j = 1, 2, …, J |
| k | Index of retailers, k = 1, 2, …, K |
| p | Index of different kinds of items, p = 1, 2, …, P |
| t | Index of the planning period, t = 1, 2, …, T |
| I | Number of manufacturing plants |
| J | Number of DCs |
| K | Number of retailers |
| P | Number of items types |
| T | Number of periods |
| ii. Parameters | |
| Dkpt | Demand in retailer k for item p at the end of period t |
| Caipt | Supply capacity of manufacturing plant i for item p in period t |
| η jp | Holding cost per unit of item p at DC j in each period |
| Lij | Distance between manufacturer i and DC j |
| υp | Shipping cost per unit of item p along unit distance |
| L’jk | Distance (in kilometres) between DC j and retailer k |
| Ca’jt | Distribution capacity of DC j in period t |
| Vjt | Total storage (holding capacity) capacity of DC j during period t |
| η’kp | Holding cost per unit of item p at retailer k in each period |
| Skp | Backlog cost per unit of item p at retailer k |
| Ukt | Total holding capacity of retailer k during period t |
| iii. Decision variables | |
| Xijpt | Quantity of items p shipped from manufacturing plant i to DC j in period t |
| Ipjt | Inventory level of item p at DC j at the end of period t |
| Yjkpt | Quantity of item p shipped from DC j to retailer k during period t |
| Bpkt | Backlog amount of item p at retailer k in period t |
| Jpkt | Inventory of item p at retailer k at the end of period t |
3.2. Design of Test Problems
3.3. Experimental Results of Modified FAs
4. Conclusions
Author Contributions
Funding
Conflicts of Interest
References
- Yang, X.S. Firefly algorithm. In Nature-Inspired Metaheuristic Algorithms; Yang, X.-S., Ed.; Wiley Online Library: Hoboken, NJ, USA, 2008; pp. 79–90. [Google Scholar]
- Talbi, E.-G. Metaheuristics: From Design to Implementation; John Wiley & Sons: Hoboken, NJ, USA, 2009; Volume 74. [Google Scholar]
- Memari, A.; Ahmad, R.; Rahim, A.R.A. Metaheuristic Algorithms: Guidelines for Implementation. J. Soft Comput. Decis. Support Syst. 2017, 4, 1–6. [Google Scholar]
- Kirkpatrick, S.; Gelatt, C.D.; Vecchi, M.P. Optimization by simulated annealing. Science 1983, 220, 671–680. [Google Scholar] [CrossRef] [PubMed]
- Fister, I.; Yang, X.-S.; Fister, D. Firefly algorithm: A brief review of the expanding literature. In Cuckoo Search and Firefly Algorithm; Springer: New York, NY, USA, 2014; pp. 347–360. [Google Scholar]
- Fister, I.; Fister, I., Jr.; Yang, X.-S.; Brest, J. A comprehensive review of firefly algorithms. Swarm Evol. Comput. 2013, 13, 34–46. [Google Scholar] [CrossRef]
- Husselmann, A.V.; Hawick, K. Parallel parametric optimisation with firefly algorithms on graphical processing units. In Proceedings of the 2012 International Conference on Genetic and Evolutionary Methods (GEM’12), Las Vegas, NV, USA, 16–19 July 2012; pp. 77–83. [Google Scholar]
- Subutic, M.; Tuba, M.; Stanarevic, N. Parallelization of the firefly algorithm for unconstrained optimization problems. Latest Adv. Inf. Sci. Appl. 2012, 22, 264–269. [Google Scholar]
- Eswari, R.; Nickolas, S. Modified multi-objective firefly algorithm for task scheduling problem on heterogeneous systems. Int. J. Bio-Inspired Comput. 2016, 8, 379–393. [Google Scholar] [CrossRef]
- Tilahun, S.L.; Ong, H.C. Modified Firefly Algorithm. J. Appl. Math. 2012, 2012, 12. [Google Scholar] [CrossRef]
- Abdullah, A.; Deris, S.; Anwar, S.; Arjunan, S.N. An evolutionary firefly algorithm for the estimation of nonlinear biological model parameters. PLoS ONE 2013, 8, e56310. [Google Scholar] [CrossRef] [PubMed]
- Abdullah, A.; Deris, S.; Mohamad, M.S.; Anwar, S. An Improved Swarm Optimization for Parameter Estimation and Biological Model Selection. PLoS ONE 2013, 8, e61258. [Google Scholar] [CrossRef]
- Memari, A.; Rahim, A.R.A.; Absi, N.; Ahmad, R.; Hassan, A. Carbon-capped distribution planning: A JIT perspective. Comput. Ind. Eng. 2016, 97, 111–127. [Google Scholar] [CrossRef]
- Ji-jun, Y. Optimal design for scale-based product family based on multi-objective firefly algorithm. Comput. Integr. Manuf. Syst. 2012, 8, 020. [Google Scholar]
- Yang, X.-S. Efficiency analysis of swarm intelligence and randomization techniques. J. Comput. Theor. Nanosci. 2012, 9, 189–198. [Google Scholar] [CrossRef]
- Yang, X.-S. Firefly algorithm, Levy flights and global optimization. In Research and Development in Intelligent Systems XXVI; Springer: New York, NY, USA, 2010; pp. 209–218. [Google Scholar]
- Chandrasekaran, K.; Simon, S.P. Network and reliability constrained unit commitment problem using binary real coded firefly algorithm. Int. J. Electr. Power Energy Syst. 2012, 43, 921–932. [Google Scholar] [CrossRef]
- Falcon, R.; Almeida, M.; Nayak, A. Fault identification with binary adaptive fireflies in parallel and distributed systems. In Proceedings of the 2011 IEEE Congress on Evolutionary Computation (CEC), New Orleans, LA, USA, 5–8 June 2011; pp. 1359–1366. [Google Scholar]
- Palit, S.; Sinha, S.N.; Molla, M.A.; Khanra, A.; Kule, M. A cryptanalytic attack on the knapsack cryptosystem using binary Firefly algorithm. In Proceedings of the 2011 2nd International Conference on Computer and Communication Technology (ICCCT), Allahabad, India, 15–17 September 2011; pp. 428–432. [Google Scholar]
- Xu, G.; Wu, S.; Tan, Y. Island Partition of Distribution System with Distributed Generators Considering Protection of Vulnerable Nodes. Appl. Sci. 2017, 7, 1057. [Google Scholar] [CrossRef]
- Farahani, S.M.; Abshouri, A.; Nasiri, B.; Meybodi, M. A Gaussian firefly algorithm. Int. J. Mach. Learn. Comput. 2011, 1, 448–453. [Google Scholar] [CrossRef]
- Bottani, E.; Centobelli, P.; Cerchione, R.; Gaudio, L.; Murino, T. Solving machine loading problem of flexible manufacturing systems using a modified discrete firefly algorithm. Int. J. Ind. Eng. Comput. 2017, 8, 363–372. [Google Scholar] [CrossRef]
- Coelho, L.D.S.; de Andrade Bernert, D.L.; Mariani, V.C. A chaotic firefly algorithm applied to reliability-redundancy optimization. In Proceedings of the 2011 IEEE Congress on Evolutionary Computation (CEC), New Orleans, LA, USA, 5–8 June 2011; pp. 517–521. [Google Scholar]
- Gandomi, A.; Yang, X.-S.; Talatahari, S.; Alavi, A. Firefly algorithm with chaos. Commun. Nonlinear Sci. Numer. Simul. 2013, 18, 89–98. [Google Scholar] [CrossRef]





| Type of Improvements | References |
|---|---|
| Parallel firefly algorithm | Husselmann and Hawick [7], Subutic, et al. [8], Eswari and Nickolas [9] |
| Elitist firefly algorithm | Tilahun and Ong [10], Abdullah, et al. [11,12,13,14] |
| Lévy flights randomized firefly algorithm | Yang [15], Yang [16] |
| Binary represented firefly algorithm | Chandrasekaran and Simon [17], Falcon, et al. [18], Palit, et al. [19,20] |
| Gaussian randomized firefly algorithm | Farahani, et al. [21] |
| Discrete firefly algorithm | Bottani, et al. [22] |
| Chaos randomized firefly algorithm | Coelho, et al. [23], Gandomi, et al. [24] |
| Problem Size | Problem Code | No. of Plants (I) | No. of DCs (J) | No. of Retailers (K) | No. of Items (P) | No. of Periods (T) |
|---|---|---|---|---|---|---|
| Small | S1 | 2 | 2 | 4 | 2 | 6 |
| S2 | 2 | 2 | 15 | 2 | 6 | |
| Medium | M1 | 3 | 5 | 10 | 2 | 12 |
| M2 | 2 | 8 | 15 | 4 | 6 | |
| Large | L1 | 3 | 10 | 20 | 2 | 12 |
| L2 | 6 | 12 | 25 | 8 | 12 | |
| L3 | 8 | 15 | 40 | 8 | 12 |
| FA | Modified FA | |||||||||
|---|---|---|---|---|---|---|---|---|---|---|
| Problems | Best_Sol | No. of Iterations | CPU Time | Best_Sol | No. of Iterations | CPU Time | ||||
| S1 | 138,341,162 | 25 | 27.23 | 4.61 | 43.6 | 138,302,249 | 15 | 24.85 | 3.99 | 31.99 |
| S2 | 212,765,387 | 38 | 29.61 | 1.65 | 34.7 | 212,148,214 | 21 | 26.46 | 1.69 | 37.47 |
| M1 | 389,423,523 | 67 | 41.62 | 2.27 | 25.06 | 386,516,977 | 33 | 36.91 | 2.23 | 24.83 |
| M2 | 564,738,007 | 84 | 157.31 | 1.88 | 18.62 | 555,143,178 | 49 | 135.48 | 1.82 | 18.21 |
| L1 | 711,561,530 | 102 | 662.74 | 4.84 | 38.3 | 700,814,257 | 65 | 621.81 | 4.75 | 39.03 |
| L2 | 3,238,103,430 | 143 | 992.65 | 3.27 | 42.94 | 3,222,380,912 | 84 | 917.43 | 3.2 | 40.89 |
| L3 | 4,943,889,047 | 211 | 1218.79 | 5.01 | 45.22 | 4,941,394,458 | 144 | 1112.66 | 4.97 | 44.75 |
| Average | 1,456,974,584 | 95.72 | 447.13 | 3.36 | 35.49 | 1,450,957,178 | 58.71 | 410.8 | 3.23 | 33.88 |
© 2018 by the authors. Licensee MDPI, Basel, Switzerland. This article is an open access article distributed under the terms and conditions of the Creative Commons Attribution (CC BY) license (http://creativecommons.org/licenses/by/4.0/).
Share and Cite
Memari, A.; Ahmad, R.; Akbari Jokar, M.R.; Abdul Rahim, A.R. A New Modified Firefly Algorithm for Optimizing a Supply Chain Network Problem. Appl. Sci. 2019, 9, 7. https://doi.org/10.3390/app9010007
Memari A, Ahmad R, Akbari Jokar MR, Abdul Rahim AR. A New Modified Firefly Algorithm for Optimizing a Supply Chain Network Problem. Applied Sciences. 2019; 9(1):7. https://doi.org/10.3390/app9010007
Chicago/Turabian StyleMemari, Ashkan, Robiah Ahmad, Mohammad Reza Akbari Jokar, and Abd. Rahman Abdul Rahim. 2019. "A New Modified Firefly Algorithm for Optimizing a Supply Chain Network Problem" Applied Sciences 9, no. 1: 7. https://doi.org/10.3390/app9010007
APA StyleMemari, A., Ahmad, R., Akbari Jokar, M. R., & Abdul Rahim, A. R. (2019). A New Modified Firefly Algorithm for Optimizing a Supply Chain Network Problem. Applied Sciences, 9(1), 7. https://doi.org/10.3390/app9010007

