Status of the SXFEL Facility
Abstract
:1. Introduction
2. The SXFEL Test Facility
2.1. Layout and Main Parameters
2.2. Injector
2.3. Main Accelerator
2.4. Undulator Line
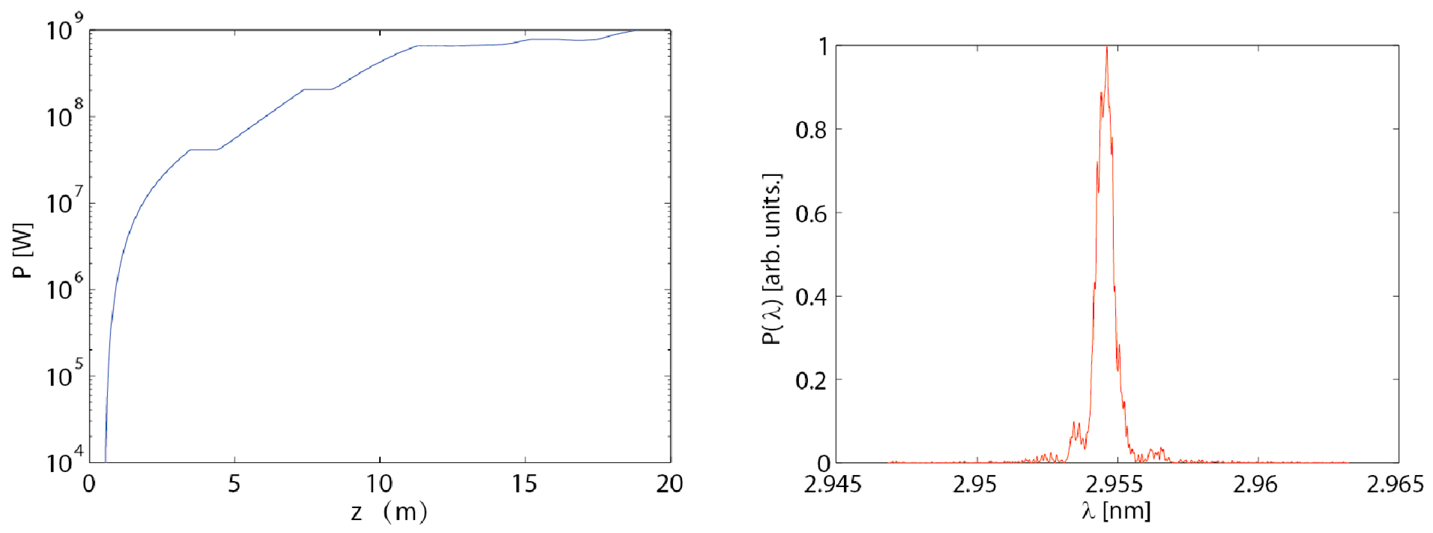
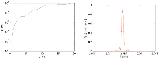
2.5. Performance of the SXFEL-TF
2.6. Construction, Installation and Commissioning of the SXFEL-TF
3. The SXFEL User Facility
3.1. Layout and Parameters
3.2. Energy Upgrade
3.3. Undulator Lines and the FEL Performance
3.4. Beamlines and Experimental End-Stations
3.5. Construction and Project Schedule
4. Conclusions
Acknowledgments
Author Contributions
Conflicts of Interest
References
- Ackermann, W.A.; Asova, G.; Ayvazyan, V.; Azima, A.; Baboi, N.; Bähr, J.; Balandin, V.; Beutner, B.; Brandt, A.; Bolzmann, A.; et al. Operation of a free-electron laser from the extreme ultraviolet to the water window. Nat. Photonics 2007, 1, 336–342. [Google Scholar] [CrossRef]
- Emma, P.; Akre, R.; Arthur, J.; Bionta, R.; Bostedt, C.; Bozek, J.; Brachmann, A.; Bucksbaum, P.; Coffee, R.; Decker, F.-J.; et al. First lasing and operation of an ångstrom-wavelength free-electron laser. Nat. Photonics 2010, 4, 641–647. [Google Scholar] [CrossRef]
- Ishikawa, T.; Aoyagi, H.; Asaka, T.; Asano, Y.; Azumi, N.; Bizen, T.; Ego, H.; Fukami, K.; Fukui, T.; Furukawa, Y.; et al. A compact X-ray free-electron laser emitting in the sub-angstrom region. Nat. Photonics 2012, 6, 540–544. [Google Scholar] [CrossRef]
- Han, J.H.; Kang, H.S.; Ko, I.S. Status of the PAL-XFEL project. In Proceedings of the IPAC2012, New Orleans, LA, USA, 20–25 May 2012; pp. 1735–1737. [Google Scholar]
- Ganter, R. SwissFEL-Conceptual Design Report; No. PSI-10-04; Paul Scherrer Institute (PSI): Villigen, Switzerland, 2010. [Google Scholar]
- Massimo, A. The European X-ray Free-Electron laser: Technical Design Report; European XFEL Project Team: Hamburg, Germany, 2013. [Google Scholar]
- Kondratenko, A.M.; Saldin, E.L. Generating of coherent radiation by a relativistic electron beam in an ondulator. Part. Accel. 1980, 10, 207–216. [Google Scholar]
- Bonifacio, R.; Pellegrini, C.; Narducci, L.M. Collective instabilities and high-gain regime in a free electron laser. Opt. Commun. 1984, 50, 373–378. [Google Scholar] [CrossRef]
- Yu, L.-H. Generation of intense uv radiation by subharmonically seeded single-pass free-electron lasers. Phys. Rev. A 1991, 44, 5178. [Google Scholar] [CrossRef] [PubMed]
- Wu, J.H.; Yu, L.H. Coherent Hard X-ray Production by Cascading Stages of High Gain Harmonic Generation X-ray FEL. Nucl. Instrum. Methods A 2001, 475, 104–111. [Google Scholar] [CrossRef]
- Stupakov, G. Using the Beam-Echo Effect for Generation of Short-Wavelength Radiation. Phys. Rev. Lett. 2009, 102, 074801. [Google Scholar] [CrossRef] [PubMed]
- Xiang, D.; Stupakov, G. Enhanced tunable narrow-band THz emission from laser-modulated electron beams. Phys. Rev. STAB 2009, 12, 256–273. [Google Scholar] [CrossRef]
- Deng, H.; Feng, C. Using off-resonance laser modulation for beam-energy-spread cooling in generation of short-wavelength radiation. Phys. Rev. Lett. 2013, 111, 084801. [Google Scholar] [CrossRef] [PubMed]
- Feng, C.; Deng, H.; Wang, D.; Zhao, Z. Phase-merging enhanced harmonic generation free-electron laser. New J. Phys. 2014, 16, 043021. [Google Scholar] [CrossRef]
- Feldhaus, J.; Saldin, E.L.; Schneider, J.R.; Schneidmiller, E.A.; Yurkov, M.V. Possible application of X-ray optical elements for reducing the spectral bandwidth of an X-ray SASE FEL. Nucl. Instrum. Methods Phys. Res. Sect. A 1997, 393, 162–166. [Google Scholar] [CrossRef]
- Geloni, G.; Kocharyan, V.; Saldin, E. A novel self-seeding scheme for hard X-ray FELs. J. Mod. Opt. 2011, 58, 1391–1403. [Google Scholar] [CrossRef]
- Amann, J.; Berg, W.; Blank, V.; Decker, F.J.; Ding, Y.; Emma, P.; Feng, Y.; Frisch, J.; Fritz, D.; Hastings, J.; et al. Demonstration of self-seeding in a hard-X-ray free-electron laser. Nat. Photonics 2012, 6, 693–698. [Google Scholar] [CrossRef]
- Ratner, D.; Abela, R.; Amann, J.; Behrens, C.; Bohler, D.; Bouchard, G.; Bostedt, C.; Boyes, M.; Chow, K.; Cocco, D.; et al. Experimental demonstration of a soft x-ray self-seeded free-electron laser. Phys. Rev. Lett. 2015, 114, 054801. [Google Scholar] [CrossRef] [PubMed]
- Yu, L.-H.; Babzien, M. High-gain harmonic-generation free-electron laser. Science 2000, 289, 932–935. [Google Scholar] [CrossRef] [PubMed]
- Zhao, Z.T.; Wang, D.; Chen, J.H.; Chen, Z.H.; Deng, H.X.; Ding, J.G.; Feng, C.; Gu, Q.; Huang, M.M.; Lan, T.H.; et al. First lasing of an echo-enabled harmonic generation free-electron laser. Nat. Photonics 2012, 6, 360–363. [Google Scholar] [CrossRef]
- Liu, B.; Li, W.B.; Chen, J.H.; Chen, Z.H.; Deng, H.X.; Ding, J.G.; Fan, Y.; Fang, G.P.; Feng, C.; Feng, L.; et al. Demonstration of a widely-tunable and fully-coherent high-gain harmonic-generation free-electron laser. Phys. Rev. Spec. Top. Accel. Beams 2013, 16, 020704. [Google Scholar] [CrossRef]
- Allaria, E.; Appio, R.; Badano, L.; Barletta, W.A.; Bassanese, S.; Biedron, S.G.; Borga, A.; Busetto, E.; Castronovo, D.; Cinquegrana, P.; et al. Highly coherent and stable pulses from the FERMI seeded free-electron laser in the extreme ultraviolet. Nat. Photonics 2012, 6, 699–704. [Google Scholar] [CrossRef]
- Boedewadt, J.; Ackermann, S.; Aßmann, R.; Ekanayake, N.; Faatz, B.; Feng, G.; Hartl, I.; Ivanov, R.; Amstutz, P.; Azima, A.; et al. Recent results from FEL seeding at FLASH. In Proceedings of the IPAC2015, Richmond, VA, USA, 3–8 May 2015; pp. 1366–1369. [Google Scholar]
- Allaria, E.; Castronovo, D.; Cinquegrana, P.; Craievich, P.; Dal Forno, M.; Danailov, M.B.; D’Auria, G.; Demidovich, A.; De Ninno, G.; Di Mitri, S.; et al. Two-stage seeded soft-X-ray free-electron laser. Nat. Photonics 2013, 7, 913–918. [Google Scholar] [CrossRef]
- Zhao, Z.T.; Chen, S.Y.; Yu, L.H.; Tang, C.X.; Yin, L.X.; Wang, D.; Gu, Q. Shanghai soft X-ray free electron laser test facility. In Proceedings of the IPAC2011, San Sebastián, Spain, 4–9 September 2011; pp. 3011–3013. [Google Scholar]
- Zhao, Z.T.; Wang, D.; Yin, L.X.; Gu, Q.; Fang, G.P.; Liu, B. The current status of the SXFEL project. AAPPS Bull. 2016, 26, 12–24. [Google Scholar]
- Borland, M. Elegant: A Flexible SDDS-Compliant Code for Accelerator Simulation; Technical Report No. LS-287; Advanced Photon Source: Argonne, IL, USA, 2000. [Google Scholar]
- Feng, C.; Huang, D.; Deng, H.; Chen, J.; Xiang, D.; Liu, B.; Wang, D.; Zhao, Z. A single stage EEHG at SXFEL for narrow-bandwidth soft X-ray generation. Sci. Bull. 2016, 61, 1202–1212. [Google Scholar] [CrossRef]
- Reiche, S. GENESIS 1.3: A fully 3D time-dependent FEL simulation code. Nucl. Instrum. Methods A 1999, 429, 243–248. [Google Scholar] [CrossRef]

















| Linac | Values |
|---|---|
| Electron energy | 840 MeV |
| Energy spread (rms) | ≤0.1% |
| Normalized emittance (rms) | ≤1.5 mm·mrad |
| Bunch length (FWHM) | ≤1.0 ps |
| Bunch charge | 0.5 nC |
| Peak current at undulator | ≥500 A |
| Pulse repetition rate | 10 Hz |
| Undulator | |
| Stage 1 | |
| Seed laser wavelength | 265 nm |
| FEL output wavelength | 44 nm |
| Modulator undulator period | 80 mm |
| Modulator undulator K value | 5.81 |
| Radiator undulator period | 40 mm |
| Radiator undulator K value | 2.22 |
| Stage 2 | |
| FEL output wavelength | 8.8 nm |
| Modulator undulator period | 40 mm |
| Modulator undulator K value | 2.22 |
| Radiator undulator period | 23.5 mm |
| Radiator undulator K value | 1.43 |
| Parameters | Value |
|---|---|
| Electron energy | 130 MeV |
| Bunch charge | 0.5 nC |
| Projected emittance (rms) | 0.95 mm·mrad |
| Central slice emittance (rms) | 0.65 mm·mrad |
| Bunch length (FWHM) | ~10 ps |
| Projected energy spread (rms) | 0.14% |
| Parameters | L1 | LX | L2 | L3 |
|---|---|---|---|---|
| Effective accelerating gradient (MV/m) | 15 | 25 | 32 | 32 |
| Accelerating phase (deg) | −52.6 | −180 | 14 | 14 |
| Energy at the section exit (MeV) | 184 | 165 | 389 | 840 |
| Linac | Values |
|---|---|
| Electron energy | 1500 MeV |
| Energy spread (rms) | ≤0.1% |
| Normalized emittance (rms) | ≤1.5 mm·mrad |
| Bunch charge | 0.5 nC |
| Peak current at undulator | ≥700 A |
| Pulse repetition rate | 50 Hz |
| Undulator | |
| Line 1 | |
| FEL operation mode | SASE |
| FEL output wavelength | ~2 nm |
| FEL output pulse peak power | ≥100 MW |
| Line 2 | |
| FEL operation mode | External seeding |
| FEL output wavelength | ~3 nm |
| FEL output pulse peak power | ≥100 MW |
| Linac Components | Eout (MeV) | σz-Out (mm) | σδ-Out (%) | E (MV/m) | фrf\Θbend (Deg) | R56 (mm) |
|---|---|---|---|---|---|---|
| L0 | 130 | 0.86 | 0.14 | - | - | |
| L1 | 273 | 0.86 | 1.44 | 27 | −29.2 | - |
| X | 256 | 0.86 | 1.51 | 19 | 180 | - |
| BC1 | - | 0.13 | - | 3.968 | −48 | |
| L2 | 640 | 0.13 | 0.42 | 38 | 4 | - |
| BC2 | - | 0.07 | - | 2.217 | –15 | |
| L3 | 1500 | 0.07 | 0.028 | 38 | 6 | - |
© 2017 by the authors. Licensee MDPI, Basel, Switzerland. This article is an open access article distributed under the terms and conditions of the Creative Commons Attribution (CC BY) license (http://creativecommons.org/licenses/by/4.0/).
Share and Cite
Zhao, Z.; Wang, D.; Gu, Q.; Yin, L.; Gu, M.; Leng, Y.; Liu, B. Status of the SXFEL Facility. Appl. Sci. 2017, 7, 607. https://doi.org/10.3390/app7060607
Zhao Z, Wang D, Gu Q, Yin L, Gu M, Leng Y, Liu B. Status of the SXFEL Facility. Applied Sciences. 2017; 7(6):607. https://doi.org/10.3390/app7060607
Chicago/Turabian StyleZhao, Zhentang, Dong Wang, Qiang Gu, Lixin Yin, Ming Gu, Yongbin Leng, and Bo Liu. 2017. "Status of the SXFEL Facility" Applied Sciences 7, no. 6: 607. https://doi.org/10.3390/app7060607
APA StyleZhao, Z., Wang, D., Gu, Q., Yin, L., Gu, M., Leng, Y., & Liu, B. (2017). Status of the SXFEL Facility. Applied Sciences, 7(6), 607. https://doi.org/10.3390/app7060607
