Value Systems Alignment Analysis in Collaborative Networked Organizations Management
Abstract
1. Introduction
2. Research Methodology
3. Related Work on Value System in CNOs
3.1. Brief Overview of Collaborative Networked Organizations
3.2. Analysis and Characterization of Value Systems
- CV = {knowledge, uniqueness, innovation, profit}
- dvcore = [knowledge, uniqueness, innovation, profit]
- wvcore = [fair, high, high, low], representing the enterprise’s preferences.
3.3. An Assessment Framework for Value System Alignment Analysis
4. Value System Alignment Analysis in CNO Management Practices
4.1. In Distinct Life-Cycle Phases of Collaborative Networked Organizations
4.2. In the Creation of Virtual Organizations
- Calculate the Network Value System Alignment level. This value is used in the risk level estimation, since the higher is the alignment level, the lower is the estimated risk level.
- Build the aggregate Organizations’ core-values map (a map resulted from the insertion of the influence relationships between the core-values on the Organizations’ core-value map). This map will allow the identification of the synergies between members, i.e., positive impacts, and the conflicts between their values.
4.3. In the Evolution of Virtual Organizations
- Specify the value system (core values and priorities) for the new member in its profile.
- Calculate the “Network Value System Alignment Level” for the new VO configuration and compare the value obtained with the previous value, to appraise if the new configuration is better or worse than the previous one in terms of Value Systems Alignment.
4.4. In the Operation of Virtual Organizations Breeding Environments
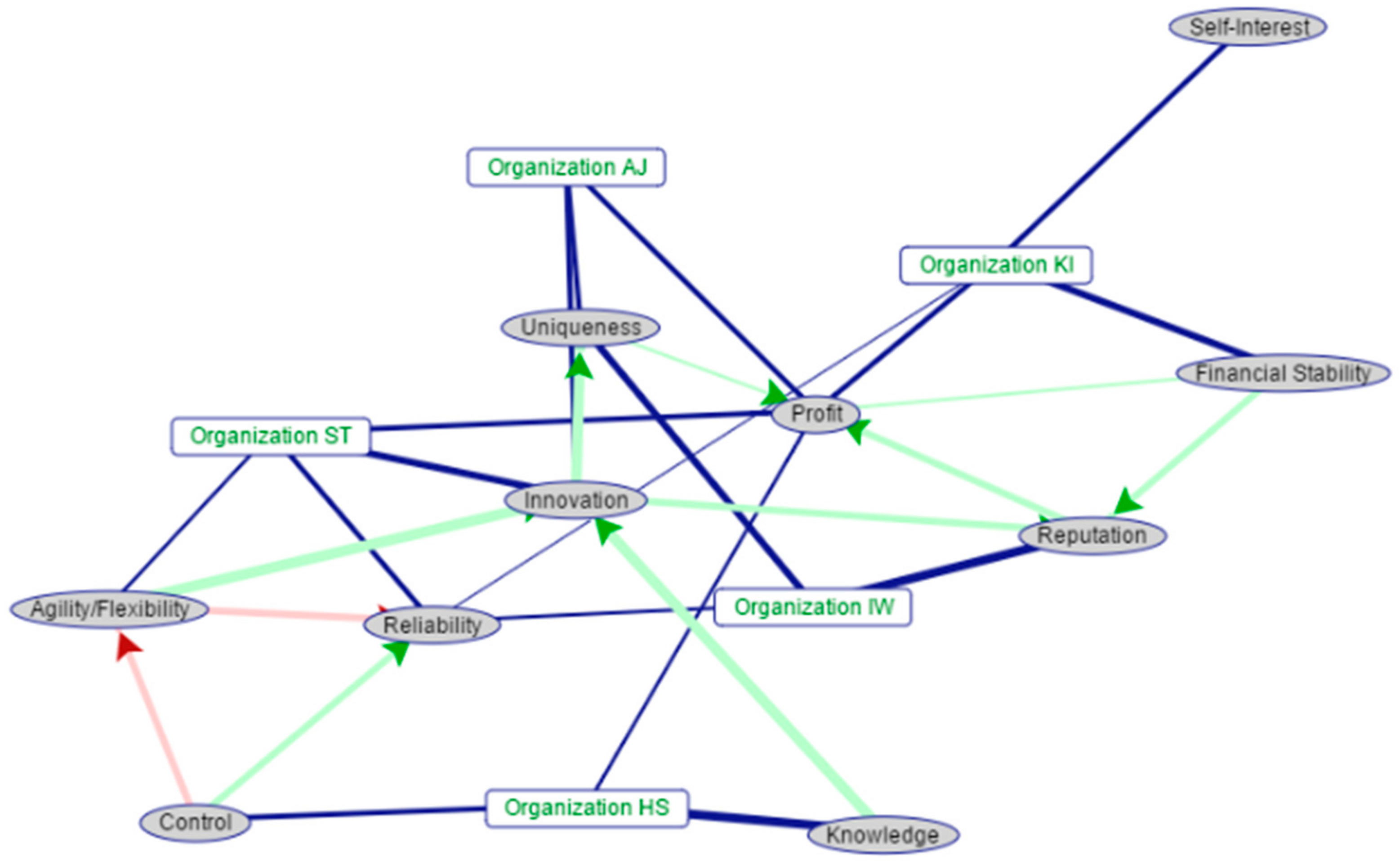
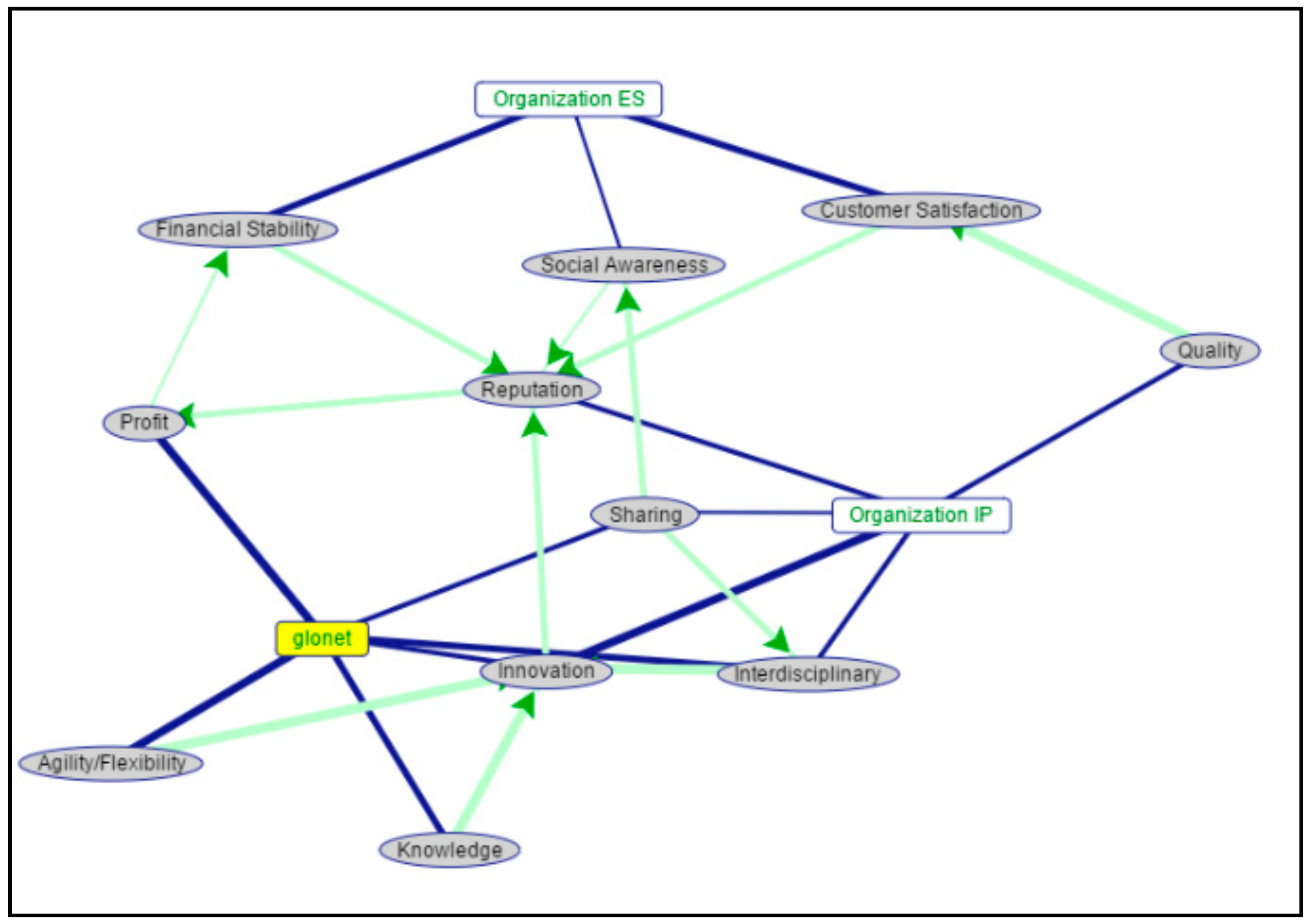
- In case of conflict among members, an analysis of values alignment will allow to calculate the level of conflict between each pair of members. If the obtained level is high, a detailed qualitative analysis can be performed to identify which values are contributing to the conflict. This qualitative analysis involves the generation of Organization’s core-values maps, as proposed in the V-Align framework, which allow an explicit identification of the incompatibilities among members in terms of values.
5. The V-Align Software Tool
5.1. Overview of the Software System
- (i)
- as a stand-alone web application, providing a user interface to define VBE and VO value systems;
- (ii)
- integrated with other CNO information systems, using web services.
5.2. V-Align Tool Services
- VBE Value System Alignment Analysis Services
- Services to produce a partial aggregate map, following the V-Align framework, and a set of indicators related to the alignment level between the value system of a specific member and the VBE value system.
- Members’ Value System Alignment Analysis Services
- Services to support the members’ value system alignment analysis according to the V-Align framework. These services deliver information that supports the analysis of the alignment level among a group of network members, more specifically, they calculate a set of alignment indicators, and deliver a complete aggregate map.
- A web service that receives a list of members’ identifiers, and returns the Network Value System Alignment Level.
- Core-Values Ontology Management Services
- A web service that returns the list of core-values adopted in the Reference Core-Values Ontology, and their description.
6. Pilot Demonstrator
6.1. The Solar Energy Plant Case Study Overview
- Partners’ Selection during consortium formation.
- Partner’s Selection to replace a member in an existing consortium.
- Conflict Resolution between two partners during VBE operation.
6.2. Partner Selection during Networked Organizations Formation
6.3. Partner’s Selection to Replace a Member in an Existing Virtual Organization
6.4. Conflict Resolution between Two Partners during VBE Operation
7. Discussion
8. Conclusions and Future Work
Acknowledgments
Author Contributions
Conflicts of Interest
References
- Capuano, N.; Gaeta, A.; Gaeta, M.; Orciuoli, F.; Brossard, D.; Gusmini, A. Management of virtual organizations. In Service Oriented Infrastructures and Cloud Service Platforms for the Enterprise; Springer: Berlin/Heidelberg, Germany, 2010; pp. 49–73. [Google Scholar]
- Chevrier, S. Cross-cultural management in multinational project groups. J. World Bus. 2003, 38, 141–149. [Google Scholar] [CrossRef]
- Kelly, M.J.; Schaan, J.-L.; Joncas, H. Managing alliance relationships: Key challenges in the early stages of collaboration. R D Manag. 2002, 32, 11–22. [Google Scholar] [CrossRef]
- Martinez, M.; Fouletier, P.; Park, K.; Favrel, J. Virtual enterprise—Organisation, evolution and control. Int. J. Prod. Econ. 2001, 74, 225–238. [Google Scholar] [CrossRef]
- Noordin, N.A.; Bititci, U.S.; Van Der Meer, R. Review on collaborative decision making in supply chain: The relationship between e-collaboration technology and development of inter-organizational trust. In Proceedings of the IFIP International Conference on Advances in Production Management Systems, Rhodes, Greece, 24–26 September 2012; Springer: Berlin/Heidelberg, Germany, 2011; pp. 326–341. [Google Scholar]
- Bititci, U.; Martinez, V.; Albores, P.; Parung, J. Creating and managing value in collaborative networks. Int. J. Phys. Distrib. Logist. Manag. 2004, 34, 251–268. [Google Scholar] [CrossRef]
- Camarinha-Matos, L.M.; Afsarmanesh, H.; Galeano, N.; Molina, A. Collaborative networked organizations—Concepts and practice in manufacturing enterprises. Comput. Ind. Eng. 2009, 57, 46–60. [Google Scholar] [CrossRef]
- Macedo, P.; Camarinha-Matos, L.M. A qualitative approach to assess the alignment of Value Systems in collaborative enterprises networks. Comput. Ind. Eng. 2013, 64, 412–424. [Google Scholar] [CrossRef]
- Kasanen, E.; Lukka, K.; Siitonen, A. The constructive approach in management accounting research. J. Manag. Account. Res. 1993, 5, 243–264. [Google Scholar]
- Camarinha-Matos, L.M.; Afsarmanesh, H. Collaborative networks: A new scientific discipline. J. Intell. Manuf. 2005, 16, 439–452. [Google Scholar] [CrossRef]
- Camarinha-Matos, L.M.; Afsarmanesh, H. Classes of collaborative networks. In Encyclopedia of Networked and Virtual Organization; Information Science Reference: Hershey, PA, USA, 2008. [Google Scholar]
- Bititci, U.; Turner, T.; Mackay, D.; Kearney, D.; Parung, J.; Walters, D. Managing synergy in collaborative enterprises. Prod. Plan. Control 2007, 18, 454–465. [Google Scholar] [CrossRef]
- Cunha, P.F.; Ferreira, P.S.; Macedo, P. Performance Evaluation within Cooperate Networked Production Enterprises. Int. J. Comput. Integr. Manuf. 2008, 21, 174–179. [Google Scholar] [CrossRef]
- Westergren, U.H.; Holmström, J. Exploring preconditions for open innovation: Value networks in industrial firms. Inf. Organ. 2012, 22, 209–226. [Google Scholar] [CrossRef]
- Osório, L.A.; Camarinha-Matos, L.M.; Afsarmanesh, H. ECoNet Platform for Collaborative Logistics and Transport; Springer: Cham, Switzerland, 2015; pp. 265–276. [Google Scholar]
- Volpentesta, S.A. Alternative agrifood networks in a regional area: A case study. Int. J. Comput. Integr. Manuf. 2013, 26, 55–56. [Google Scholar] [CrossRef]
- Baldissera, T.A.; Camarinha-Matos, L.M. Services Personalization Approach for a Collaborative Care Ecosystem; Springer: Cham, Switzerland, 2016; pp. 443–456. [Google Scholar]
- Bruun-Rasmussen, M.; Bernstein, K.; Chronaki, C. Collaboration—A new IT-service in the next generation of regional health care networks. Int. J. Med. Inform. 2003, 70, 205–214. [Google Scholar] [CrossRef]
- Camarinha-Matos, L.M.; Oliveira, A.I.; Ferrada, F.; Thamburaj, V. Collaborative services provision for solar power plants. Ind. Manag. Data Syst. 2017, 117, 946–966. [Google Scholar] [CrossRef]
- Afsarmanesh, H.; Camarinha-Matos, L.M. Vbe Reference Framework. In Methods and Tools for Collaborative Networked Organizations; Springer: New York, NY, USA, 2008; pp. 35–68. [Google Scholar]
- Camarinha-Matos, L.M.; Afsarmanesh, H. The virtual enterprise concept. In Infrastructures for Virtual Enterprises; Springer: New York, NY, USA, 1999; Volume 153, pp. 15–30. [Google Scholar]
- Durugbo, C. Collaborative networks: A systematic review and multi-level framework. Int. J. Prod. Res. 2016, 54, 3749–3776. [Google Scholar] [CrossRef]
- Huxham, C.; Vangen, S. Managing to Collaborate: The Theory and Practice of Collaborative Advantage; Routledge: Abingdon, UK, 2013. [Google Scholar]
- Cummings, J.L.; Holmberg, S.R. Best-fit Alliance Partners: The Use of Critical Success Factors in a Comprehensive Partner Selection Process. Long Range Plan. 2012, 45, 136–159. [Google Scholar] [CrossRef]
- Msanjila, S.S.; Afsarmanesh, H. Trust analysis and assessment in virtual organization breeding environments. Int. J. Prod. Res. 2008, 46, 1253–1295. [Google Scholar] [CrossRef]
- Camarinha-Matos, L.M.; Abreu, A. Performance indicators for collaborative networks based on collaboration benefits. Prod. Plan. Control 2007, 18, 592–609. [Google Scholar] [CrossRef]
- Rosas, J.; Camarinha-Matos, L.M. A collaboration readiness assessment approach. In Innovation in Manufacturing Networks; Springer: New York, NY, USA, 2008; pp. 77–86. [Google Scholar]
- Rosas, J.; Macedo, P.; Camarinha-Matos, L.M. Extended competencies model for collaborative networks. Prod. Plan. Control 2011, 22, 501–517. [Google Scholar] [CrossRef]
- Andres, B.; Poler, R. Dealing with the Alignment of Strategies Within the Collaborative Networked Partners. In Technological Innovation for Cloud-Based Engineering Systems; Springer: Cham, Switzerland, 2015; pp. 13–21. [Google Scholar]
- Macedo, P.; Sapateiro, C.; Filipe, J. Distinct approaches to Value System in collaborative networks environments. In Network-Centric Collaboration and Supporting Frameworks; Springer: Boston, MA, USA, 2006; pp. 111–120. [Google Scholar]
- Hall, B.P. Values Shift: A Guide to Personal and Organizational Transformation; Wipf and Stock Publishers: Eugene, OR, USA, 2006. [Google Scholar]
- Filipe, J.; Liu, K. The EDA Model: An Organizational Semiotics Perspective to Norm-Based Agent Design. In Proceedings of the Agents’2000 Workshop on Norms and Institutions in Multi-Agent Systems, Barcelona, Spain, 28 May–1 June 2000. [Google Scholar]
- Antunes, L.; Faria, J.; Coelho, H. Improving choice mechanisms within the BVG architecture. In Proceedings of the International Workshop on Agent Theories, Architectures, and Languages, Boston, MA, USA, 7–9 July 2000; Springer: Berlin/Heidelberg, Germany, 2000; pp. 290–304. [Google Scholar]
- Alle, V. Reconfiguring the Value Network. J. Bus. Strat. 2000, 21, 36–39. [Google Scholar] [CrossRef]
- Goguen, J.A. Semiotics, compassion and value-centered design. In Virtual, Distributed and Flexible Organisations; Springer: Dordrecht, The Netherlands, 2004; pp. 3–14. [Google Scholar]
- Kartseva, V.; Gordijn, J. A Design Perspective on Networked Business Models: A Study of Distributed Generation in the Power Industry Sector. In Proceedings of the 12th European Conference on Information Systems, Turku, Finland, 14–16 June 2004. [Google Scholar]
- Rodrigues, M.R.; Costa, R.; Bordini, R. A System of Exchange Values to Support Social Interactions in Artifical Societies. In Proceedings of the 2nd International Joint Conference on Autonomous Agents and Multiagent Systems, Melbourne, Australia, 14–18 July 2003. [Google Scholar]
- Rodrigues, M.R.; Luck, M. Analysing Partner Selection Through Exchange Values. In Multi-Agent-Based Simulation VI; Lecture Notes in Computer Science; Springer: Berlin/Heidelberg, Germany, 2006; Volume 3891, pp. 24–40. [Google Scholar]
- Barrett, R. Building a Vison-Guided, Values-Driven Organization; Paperback; Butterworth-Heinemann: Oxford, UK, 2006. [Google Scholar]
- Value Chain Group. Available online: http://www.value-chain.org/ (accessed on 8 May 2017).
- Camarinha-Matos, L.M.; Macedo, P. A conceptual model of value systems in collaborative networks. J. Intell. Manuf. 2010, 21, 287–299. [Google Scholar] [CrossRef]
- Bourne, H.; Jenkins, M. Organizational values: A dynamic perspective. Organ. Stud. 2013, 34, 495–514. [Google Scholar] [CrossRef]
- Laurier, W.; Poels, G. Invariant conditions in value system simulation models. Decis. Support Syst. 2013, 56, 275–287. [Google Scholar] [CrossRef]
- Macedo, P.; Cardoso, T.; Matos, L.M.C. Value Systems Alignment in Product Servicing Networks. In Collaborative Systems for Reindustrialization; Springer: Berlin/Heidelberg, Germany, 2013; pp. 71–80. [Google Scholar]
- Badovick, G.; Beatty, S. Shared organizational values: Measurement and impact upon strategic marketing implementation. J. Acad. Mark. Sci. 1987, 15, 19–26. [Google Scholar] [CrossRef]
- Holmberg, S.R.; Cummings, J.L. Building Successful Strategic Alliances. Long Range Plan. 2009, 42, 164–193. [Google Scholar] [CrossRef]
- Afsarmanesh, H.; Shafahi, M.; Sargolzaei, M. On service-enhanced product recommendation guiding users through complex product specification. In Proceedings of the 2015 International Conference on Computing and Communications Technologies (ICCCT), Madras, India, 26–27 February 2015; pp. 43–48. [Google Scholar]










| Virtual Organization (VO) | Virtual Organizations Breeding Environments (VBE) |
|---|---|
| Creation | |
| Preparatory Planning—Focused on the identification and description of a business opportunity that triggers the VO creation, and designing a draft structure of VO. | VBE Initialization—Focused on the definition of the VBE mission, recruitment of VBE members, establishment of common business models, and implementation of a common ICT infrastructure. |
| Consortium Formation—Including definition of the appropriate organizational structure, partners’ search and selection, agreements negotiation, and definition of roles of the VO members. | |
| VO Launching—Including the refinement of the draft VO plan, definition of “governance principles”, and formulation, modeling and signing of contracts and collaboration agreements. | VBE setting up—Including the configuration of ICT support systems, registration and profiling of founding members, setting of governance principles and business rules. |
| VO Set-up—Involving the configuration of the “ICT support infrastructures”, the instantiation of the needed “collaboration spaces”, according on VO governance principles, the assignment of tasks, and setting up of VO resources. | |
| Operation | |
| VO members: Execution of the processes that were planned during the VO launch phase, according to assigned roles. VO coordinator: supervision of status of activities and achievement of objectives, including corrective actions in case of deviations. | Involving the assistance in VO creation and other VBE support activities, such as: (i) management of competencies and shared assets, (ii) management of ontologies for the specific domain, (iii) admission of new members, (iv) definition and application of incentives, and (v) assessment of the collaboration processes. |
| Evolution | |
| Rescheduling of VO activities and milestones, reassigning tasks and roles, and budget reallocation in case of need. It may also involve changes in the consortium membership. | Involving the evolution of governance principles and rules, the admission of new members and small readjustments in the VBE organizational structure, etc. |
| Dissolution | Metamorphosis |
| Record useful experiences, lessons learned and key performance indicators of the VO, which can be used in the VBE operation and creation of future VOs. Define liabilities and apply inheritance mechanisms. | Focused on reorganizing the membership structure and on transferring the knowledge collected during the VBE operation. |
| Model | Researchers/References | Approach | Scientific Area |
|---|---|---|---|
| Values Map—comprising a conceptual map of the values that characterize an organization or an individual in terms of values profile. The model considers three types of values: Focus Values, Foundation Values, and Vision Values. | [31] | Socio-Psychology | Sociology |
| EDA (Epistemic-Deontic-Axiological)—a formal model based on agent theory, “where it is assumed that an agent is responsible for its values, and an agent can represent a member of an organization or an organization itself”. A value system model is introduced as a component of EDA, where the “agent’s preferences with respect to norms” are represented. | [32] | Socio-Psychology | Artificial Intelligence |
| BVG (beliefs, values, goals) Model—a formal agents’ model, supporting “the decision-making process and including goals, candidate actions to be chosen from, beliefs about states of the world, and values”. | [33] | Socio-Psychology | Artificial Intelligence |
| Value Network—a model that “represents the value exchanges with each and every member of the business or organizational network”. In this model, value exchanges include: goods, knowledge, and intangible benefits. | [34] | Economics | Knowledge Management |
| Value System tree—introduced as “a formal model, which presents the values of an organization in a hierarchical structure”. | [35] | Socio-Psychology | Artificial Intelligence |
| e3-value Model—a model developed for e-commerce cases, and “essentially focused on the representation of economic value of objects and on the activities and actors that create economic value”. | [36] | Economics | Software Engineering |
| Value Exchange Model—This model is focused on the “dynamics of value interactions among agents (whereas agents can be people or organizations)” and it is supported on Piaget’s theories on value exchange. | [37,38] | Economics | Artificial Intelligence |
| Seven Levels of Consciousness—The set of the values, categorized according to seven levels, represent the value profile and culture of an organization, team, or individual. | [39] | Socio-Psychology | Sociology |
| Value Reference Model (old VCOR Model)—This model covers all categories of processes required to support and enable the value chain execution under govern and plan categories. This includes processes supporting human capital management, assets management, performance management. | [40] | Economics | Management |
| Core Value System Conceptual Model—this model is specified using algebraic notation and defined as a pair of two subsystems: “(i) the Core Value objects subsystem, which represents the organizations or networked organization to be valuated, and (ii) the Core evaluation subsystem, which represents the core mechanisms of evaluation”. | [41] | Socio-Psychology | Collaborative Networks |
| Organizational Values Framework—this model assumes that organizational values are dynamic entities, and classify the values in exposed, attributed, aspirational and shared values. Moreover, they defend that “the identification of the shifting gaps and overlaps between value forms reveals the dynamic nature of organizational values”. | [42] | Socio-Psychology | Psychology |
| Value System Simulation Model—this model is based on the e3-value model, allowing the simulation of virtual enterprises to assess the financial, operational and logistical performance. | [43] | Economics | Decision Support Systems |
| Phase/CNO | Virtual Organization (VO) | Virtual Breeding Environments (VBE) |
|---|---|---|
| Creation | For partners’ selection: Select the set of partners that have the potential of working well together, since their value systems are aligned. | An assessment can be performed when the VBE is first established or each time a new member is added to the VBE. However, this can also be done during the operation phase. |
| Operation | To support conflict resolution: In case of conflicts between members, identify which set of incompatible values potentiate the conflict. | To support conflict resolution: To improve VBE’s membership experience. E.g., identify the set of members that work well together and the pairs of members that will potentially generate conflicts if they work together. |
| Evolution | To study the impact of the admission of new partners and changes in network composition, in terms of value systems alignment. | To assess the alignment between the value system of each new candidate member and the value system of the current VBE (although this can be supported by the mechanism foreseen for the operation phase). |
| Stakeholder | Area |
|---|---|
| KI | Project developer |
| LT | EPC Contractor |
| EF | Embedded systems |
| AD | Software development |
| AJ | Service Company (security) |
| HS | Manufacture of electrical power installation |
| IW | Embedded hardware, FPGA and software |
| ES | Solar energy consultant |
| RE | Electricals and panel cleaning services |
| ST | Consultant for PV engineering in Germany |
| VO—Charanka Park | |||
|---|---|---|---|
| Goals/Competences Required | Potential Consortium | Network Value System Alignment Level | Ranked Network Value System Alignment Level |
| Optical | Potential Consortium 4 | 96 | 100 |
| String Box | Potential Consortium 3 | 83 | 86 |
| Power Plant | Potential Consortium 6 | 75 | 78 |
| Transformer | Potential Consortium 2 | 71 | 74 |
| String | Potential Consortium 5 | 68 | 71 |
| Cleaning Solution | Potential Consortium 1 | 67 | 70 |
| Member 1 | Member 2 | Shared Level | Potential for Conflicts Level | Synergy Level |
|---|---|---|---|---|
| Organization KI | Organization IW | 33 | 0 | 60 |
| Organization KI | Organization AJ | 65 | 0 | 22 |
| Organization KI | Organization HS | 54 | 0 | 19 |
| Organization KI | Organization ST | 78 | 16 | 12 |
| Organization IW | Organization AJ | 76 | 0 | 98 |
| Organization IW | Organization HS | 0 | 0 | 31 |
| Organization IW | Organization ST | 54 | 33 | 98 |
| Organization AJ | Organization HS | 54 | 0 | 34 |
| Organization AJ | Organization ST | 100 | 0 | 67 |
| Organization HS | Organization ST | 54 | 33 | 57 |
| Member 1 | Member 2 | Shared Level | Potential for Conflict Level | Synergy Level |
|---|---|---|---|---|
| Organization—KI | Organization—ES | 80 | 0 | 38 |
| Organization—AJ | Organization—ES | 0 | 0 | 12 |
| Organization—HS | Organization—ES | 0 | 0 | 12 |
| Organization—ST | Organization—ES | 0 | 0 | 38 |
| Member | Shared Level | Positive Impact Level |
|---|---|---|
| Organization LT | 0 | 66 |
| Organization KI | 80 | 0 |
| Organization IW | 0 | 100 |
| Organization AJ | 100 | 33 |
| Organization IP | 117 | 179 |
| Organization HS | 114 | 60 |
| Organization AD | 60 | 0 |
| Organization ST | 127 | 60 |
| Organization ES | 0 | 0 |
| Member 1 | Member 2 | Normalized Shared Level | Normalized Potential for Conflict Level | Normalized Synergy Level |
|---|---|---|---|---|
| Organization LT | Organization IW | 100 | 100 | 43 |
| Organization LT | Organization AJ | 0 | 75 | 77 |
| Organization KI | Organization IP | 0 | 50 | 100 |
| Organization KI | Organization AD | 100 | 50 | 27 |
| Organization KI | Organization RE | 78 | 50 | 88 |
© 2017 by the author. Licensee MDPI, Basel, Switzerland. This article is an open access article distributed under the terms and conditions of the Creative Commons Attribution (CC BY) license (http://creativecommons.org/licenses/by/4.0/).
Share and Cite
Macedo, P.; Camarinha-Matos, L. Value Systems Alignment Analysis in Collaborative Networked Organizations Management. Appl. Sci. 2017, 7, 1231. https://doi.org/10.3390/app7121231
Macedo P, Camarinha-Matos L. Value Systems Alignment Analysis in Collaborative Networked Organizations Management. Applied Sciences. 2017; 7(12):1231. https://doi.org/10.3390/app7121231
Chicago/Turabian StyleMacedo, Patricia, and Luis Camarinha-Matos. 2017. "Value Systems Alignment Analysis in Collaborative Networked Organizations Management" Applied Sciences 7, no. 12: 1231. https://doi.org/10.3390/app7121231
APA StyleMacedo, P., & Camarinha-Matos, L. (2017). Value Systems Alignment Analysis in Collaborative Networked Organizations Management. Applied Sciences, 7(12), 1231. https://doi.org/10.3390/app7121231
