Teaching a Real Biped to Walk with Neuro-Evolution After Making Tests and Comparisons on Simulated 2D Walkers
Abstract
1. Introduction
2. Problem Formulation
3. Problem Solving
3.1. Mathematical Background
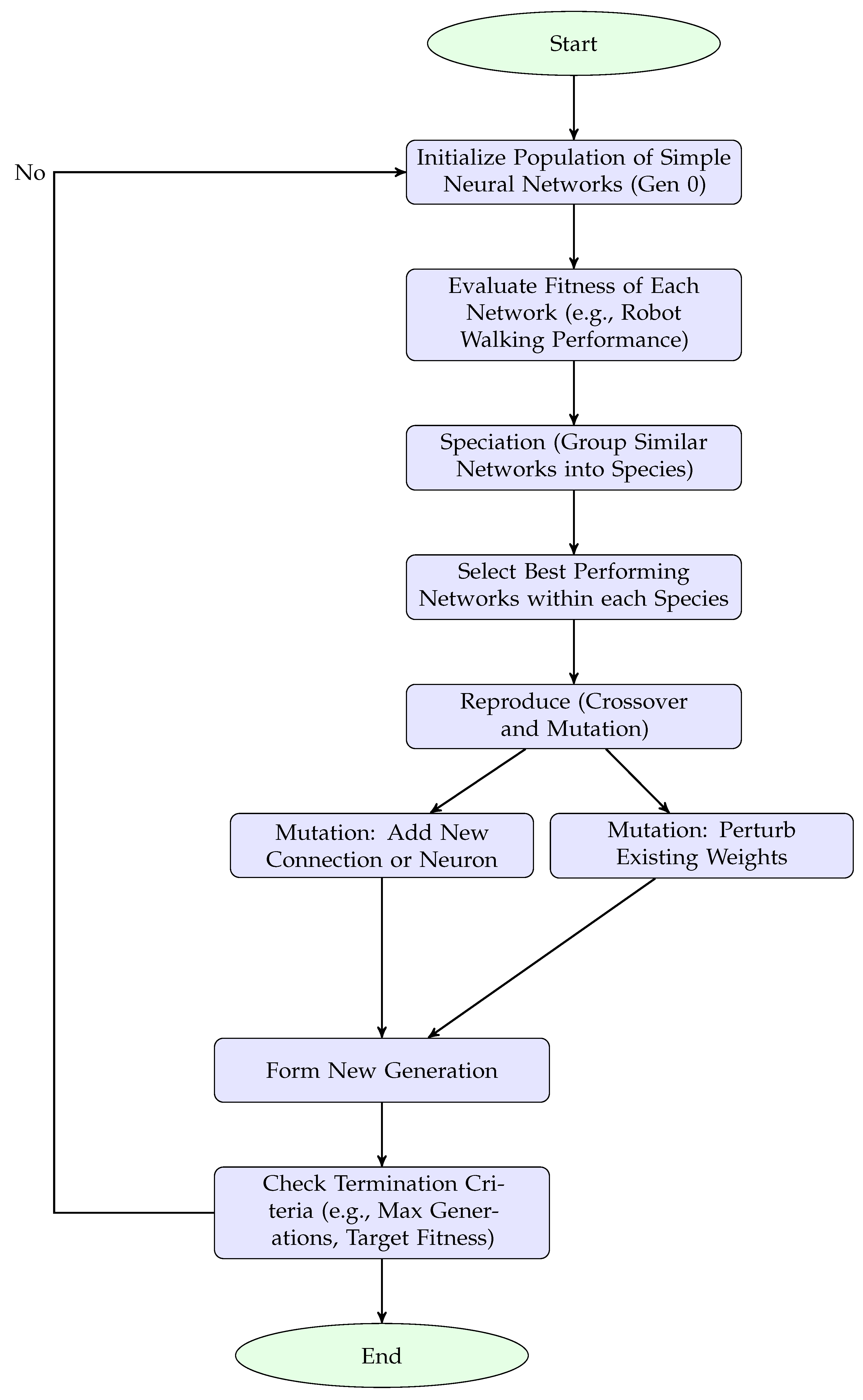
3.2. Block Diagram
- 1.
- Initialization: A set of fundamental neural networks is formed, usually consisting of input neurons that are directly linked to output neurons.
- 2.
- Assessment: Each network is assessed based on its performance in a specific task (e.g., managing a biped robot’s walking pattern and balance) and assigned a fitness score.
- 3.
- Speciation: To prevent new network designs from being dominated by more intricate, and potentially superior, networks, NEAT groups comparable networks into "species". This classification employs a compatibility distance metric that considers both topology and weights.
- 4.
- Selection: The best-performing networks for each species are selected. This step ensures that individuals from diverse evolutionary backgrounds are selected for reproduction.
- 5.
- Reproduction (Crossover and Mutation): Offspring networks are created by the following:
- Crossover: Genetic components (connections and neurons) from two parent networks, potentially from different species, are combined to create a new offspring network.
- Mutation: Offspring networks undergo mutations such as the following:
- –
- Weight Perturbation: Slight modifications to existing connection weights.
- –
- Add Connection: Introduction of a new link between previously unconnected neurons.
- –
- Add Neuron: Splitting an existing link to include an additional neuron in the route.
- 6.
- New Generation: The reproduced and mutated networks form a new generation that replaces the old one. Species are re-evaluated, and the cycle continues.
- 7.
- Termination: This process is repeated until a specified termination condition is satisfied, such as achieving a target number of generations or an acceptable fitness level.
3.3. Practical Results
4. Discussion
5. Conclusions
Funding
Institutional Review Board Statement
Informed Consent Statement
Data Availability Statement
Acknowledgments
Conflicts of Interest
References
- Yu, H.; Guan, S.; Li, X.; Feng, H.; Zhang, S.; Fu, Y. Whole-Body Motion Generation for Wheeled Biped Robots Based on Hierarchical MPC. IEEE Trans. Ind. Electron. 2025, 72, 8301–8311. [Google Scholar] [CrossRef]
- Dallard, A.; Benallegue, M.; Scianca, N.; Kanehiro, F.; Kheddar, A. Robust Bipedal Walking with Closed-Loop MPC: Adios Stabilizers. IEEE Trans. Robot. 2025, 41, 4679–4698. [Google Scholar] [CrossRef]
- Li, J.; Nguyen, Q. Dynamic Walking of Bipedal Robots on Uneven Stepping Stones via Adaptive-Frequency MPC. IEEE Control Syst. Lett. 2023, 7, 1279–1284. [Google Scholar] [CrossRef]
- Choe, J.; Kim, J.-H.; Hong, S.; Lee, J.; Park, H.-W. Seamless Reaction Strategy for Bipedal Locomotion Exploiting Real-Time Nonlinear Model Predictive Control. IEEE Robot. Autom. Lett. 2023, 8, 5031–5038. [Google Scholar] [CrossRef]
- Gu, Z.; Zhao, Y.; Chen, Y.; Guo, R.; Leestma, J.K.; Sawicki, G.S.; Zhao, Y. Robust-Locomotion-By-Logic: Perturbation-Resilient Bipedal Locomotion via Signal Temporal Logic Guided Model Predictive Control. IEEE Trans. Robot. 2025, 41, 4300–4321. [Google Scholar] [CrossRef]
- Daneshm, E.; Khadiv, M.; Grimminger, F.; Righetti, L. Variable Horizon MPC with Swing Foot Dynamics for Bipedal Walking Control. IEEE Robot. Autom. Lett. 2021, 6, 2349–2356. [Google Scholar] [CrossRef]
- Shamsah, A.; Agarwal, K.; Katta, N.; Raju, A.; Kousik, S.; Zhao, Y. Socially Acceptable Bipedal Robot Navigation via Social Zonotope Network Model Predictive Control. IEEE Trans. Autom. Sci. Eng. 2025, 22, 10130–10148. [Google Scholar] [CrossRef]
- Challa, S.K.; Kumar, A.; Semwal, V.B.; Dua, N. An Optimized-LSTM and RGB-D Sensor-Based Human Gait Trajectory Generator for Bipedal Robot Walking. IEEE Sens. J. 2022, 22, 24352–24363. [Google Scholar] [CrossRef]
- Beranek, R.; Karimi, M.; Ahmadi, M. A Behavior-Based Reinforcement Learning Approach to Control Walking Bipedal Robots Under Unknown Disturbances. IEEE/ASME Trans. Mechatronics 2022, 27, 2710–2720. [Google Scholar] [CrossRef]
- Krishna, L.; Castillo, G.A.; Mishra, U.A.; Hereid, A.; Kolathaya, S. Linear Policies are Sufficient to Realize Robust Bipedal Walking on Challenging Terrains. IEEE Robot. Autom. Lett. 2022, 7, 2047–2054. [Google Scholar] [CrossRef]
- Ch, P.; Veer, S.; Poulakakis, I. Interactive Dynamic Walking: Learning Gait Switching Policies with Generalization Guarantees. IEEE Robot. Autom. Lett. 2022, 7, 4149–4156. [Google Scholar] [CrossRef]
- Yao, D.; Yang, L.; Xiao, X.; Zhou, M. Velocity-Based Gait Planning for Underactuated Bipedal Robot on Uneven and Compliant Terrain. IEEE Trans. Ind. Electron. 2022, 69, 11414–11424. [Google Scholar] [CrossRef]
- Hong, Y.-D.; Lee, B. Real-Time Feasible Footstep Planning for Bipedal Robots in Three-Dimensional Environments Using Particle Swarm Optimization. IEEE/ASME Trans. Mechatronics 2020, 25, 429–437. [Google Scholar] [CrossRef]
- Acosta, B.; Posa, M. Perceptive Mixed-Integer Footstep Control for Underactuated Bipedal Walking on Rough Terrain. IEEE Trans. Robot. 2025, 41, 4518–4537. [Google Scholar] [CrossRef]
- Caron, S.; Escande, A.; Lanari, L.; Mallein, B. Capturability-Based Pattern Generation for Walking with Variable Height. IEEE Trans. Robot. 2020, 36, 517–536. [Google Scholar] [CrossRef]
- Crews, S.; Travers, M. Energy Management Through Footstep Selection For Bipedal Robots. IEEE Robot. Autom. Lett. 2020, 5, 5485–5493. [Google Scholar] [CrossRef]
- Xiong, X.; Ames, A. 3-D Underactuated Bipedal Walking via H-LIP Based Gait Synthesis and Stepping Stabilization. IEEE Trans. Robot. 2022, 38, 2405–2425. [Google Scholar] [CrossRef]
- Park, H.Y.; Kim, J.H.; Yamamoto, K. A New Stability Framework for Trajectory Tracking Control of Biped Walking Robots. IEEE Trans. Ind. Informatics 2022, 18, 6767–6777. [Google Scholar] [CrossRef]
- Mihalec, M.; Yi, J. Balance Gait Controller for a Bipedal Robotic Walker with Foot Slip. IEEE/ASME Trans. Mechatronics 2023, 28, 2012–2019. [Google Scholar] [CrossRef]
- Pi, M.; Kang, Y.; Xu, C.; Li, G.; Li, Z. Adaptive Time-Delay Balance Control of Biped Robots. IEEE Trans. Ind. Electron. 2020, 67, 2936–2944. [Google Scholar] [CrossRef]
- Ahmadi, M.; Xiong, X.; Ames, A.D. Risk-Averse Control via CVaR Barrier Functions: Application to Bipedal Robot Locomotion. IEEE Control Syst. Lett. 2022, 6, 878–883. [Google Scholar] [CrossRef]
- Horn, J.C.; Mohammadi, A.; Hamed, K.A.; Gregg, R.D. Nonholonomic Virtual Constraint Design for Variable-Incline Bipedal Robotic Walking. IEEE Robot. Autom. Lett. 2020, 5, 3691–3698. [Google Scholar] [CrossRef]
- Akbari Hamed, K.; Ames, A.D. Nonholonomic Hybrid Zero Dynamics for the Stabilization of Periodic Orbits: Application to Underactuated Robotic Walking. IEEE Trans. Control Syst. Technol. 2020, 28, 2689–2696. [Google Scholar] [CrossRef]
- Khadiv, M.; Herzog, A.; Moosavian, S.A.A.; Righetti, L. Walking Control Based on Step Timing Adaptation. IEEE Trans. Robot. 2020, 36, 629–643. [Google Scholar] [CrossRef]
- Wang, R.; Lu, Z.; Xiao, Y.; Zhao, Y.; Jiang, Q.; Shi, X. Design and Control of a Multi-Locomotion Parallel-Legged Bipedal Robot. IEEE Robot. Autom. Lett. 2024, 9, 1993–2000. [Google Scholar] [CrossRef]
- Zhang, Q.; Chen, W.; Zhang, H.; Lin, S.; Xiong, C. A Bipedal Walking Model Considering Trunk Pitch Angle for Estimating the Influence of Suspension Load on Human Biomechanics. IEEE Trans. Biomed. Eng. 2025, 72, 1097–1107. [Google Scholar] [CrossRef] [PubMed]
- Zhao, H.; Yu, L.; Qin, S.; Jin, G.; Chen, Y. Design and Control of a Bio-Inspired Wheeled Bipedal Robot. IEEE/ASME Trans. Mechatronics 2025, 30, 2461–2472. [Google Scholar] [CrossRef]
- Lee, Y.; Lee, H.; Lee, J.; Park, J. Toward Reactive Walking: Control of Biped Robots Exploiting an Event-Based FSM. IEEE Trans. Robot. 2022, 38, 683–698. [Google Scholar] [CrossRef]
- Guadarrama-Olvera, J.R.; Kajita, S.; Cheng, G. Preemptive Foot Compliance to Lower Impact During Biped Robot Walking Over Unknown Terrain. IEEE Robot. Autom. Lett. 2022, 7, 8006–8011. [Google Scholar] [CrossRef]
- Soliman, A.F.; Ugurlu, B. Robust Locomotion Control of a Self-Balancing and Underactuated Bipedal Exoskeleton: Task Prioritization and Feedback Control. IEEE Robot. Autom. Lett. 2021, 6, 5626–5633. [Google Scholar] [CrossRef]
- Li, Z.; Zhao, K.; Zhang, L.; Wu, X.; Zhang, T.; Li, Q.; Li, X. Human-in-the-Loop Control of a Wearable Lower Limb Exoskeleton for Stable Dynamic Walking. IEEE/ASME Trans. Mechatronics 2021, 26, 2700–2711. [Google Scholar] [CrossRef]
- Lee, H.; Rosen, J. Lower Limb Exoskeleton—Energy Optimization of Bipedal Walking with Energy Recycling—Modeling and Simulation. IEEE Robot. Autom. Lett. 2023, 8, 1579–1586. [Google Scholar] [CrossRef]
- Li, K.; Tucker, M.; Gehlhar, R.; Yue, Y.; Ames, A.D. Natural Multicontact Walking for Robotic Assistive Devices via Musculoskeletal Models and Hybrid Zero Dynamics. IEEE Robot. Autom. Lett. 2022, 7, 4283–4290. [Google Scholar] [CrossRef]
- Zhu, C.; Yi, J. Knee Exoskeleton-Enabled Balance Control of Human Walking Gait with Unexpected Foot Slip. IEEE Robot. Autom. Lett. 2023, 8, 7751–7758. [Google Scholar] [CrossRef]
- Aller, F.; Pinto-Fernandez, D.; Torricelli, D.; Pons, J.L.; Mombaur, K. From the State of the Art of Assessment Metrics Toward Novel Concepts for Humanoid Robot Locomotion Benchmarking. IEEE Robot. Autom. Lett. 2020, 5, 914–920. [Google Scholar] [CrossRef]
- Alemayoh, T.T.; Lee, J.H.; Okamoto, S. A Deep Learning Approach for Biped Robot Locomotion Interface Using a Single Inertial Sensor. Sensors 2023, 23, 9841. [Google Scholar] [CrossRef] [PubMed]
- Arena, P.; Li Noce, A.; Patanè, L. Stability and Safety Learning Methods for Legged Robots. Robotics 2024, 13, 17. [Google Scholar] [CrossRef]
- Wu, Y.; Tang, B.; Qiao, S.; Pang, X. Bionic Walking Control of a Biped Robot Based on CPG Using an Improved Particle Swarm Algorithm. Actuators 2024, 13, 393. [Google Scholar] [CrossRef]
- Schumacher, P.; Geijtenbeek, T.; Caggiano, V.; Kumar, V.; Schmitt, S.; Martius, G.; Haeufle, D.F.B. Emergence of natural and robust bipedal walking by learning from biologically plausible objectives. iScience 2025, 28, 112203. [Google Scholar] [CrossRef] [PubMed]
- Naya-Varela, M.; Faina, A.; Duro, R.J. Learning Bipedal Walking Through Morphological Development. In Proceedings of the 16th International Conference on Hybrid Artificial Intelligence Systems (HAIS), Bilbao, Spain, 22–24 September 2021; pp. 184–195. [Google Scholar] [CrossRef]
- Yamano, J.; Kurokawa, M.; Sakai, Y.; Hashimoto, K. Walking Motion Generation of Bipedal Robot Based on Planar Covariation Using Deep Reinforcement Learning. In Proceedings of the 6th International Conference on Synergetic Cooperation between Robots and Humans (SCR), Tokyo, Japan, 15–17 May 2024; pp. 217–228. [Google Scholar] [CrossRef]
- Peng, T.; Bao, L.; Humphreys, J.; Delfaki, A.M.; Kanoulas, D.; Zhou, C. Learning Bipedal Walking on a Quadruped Robot via Adversarial Motion Prior. In Proceedings of the 26th Annual Conference on Towards Autonomous Robotic Systems (TAROS), London, UK, 3–5 September 2025; pp. 118–129. [Google Scholar] [CrossRef]






| Reference | Core Methodology | Main Objective | Adaptation/Learning Method |
|---|---|---|---|
| Current Method | Neuro-Evolution | Learn to walk with evolutionary techniques. | Evolutionary optimization involves refining walking parameters through neuro-evolution over successive generations, incorporating the most optimal offspring into the learning process. |
| Dallard et al. [2] | Model Predictive Control (MPC) | Stable walking without conventional stabilizers. | Real-time optimization involves the MPC controller persistently recalculating the best actions according to the robot’s present condition and a dynamic model. |
| Challa et al. [8] | Optimized-LSTM (RNN) | Human gait generation of trajectory. | Deep Learning (supervised). The LSTM model is trained using human gait data collected from an RGB-D sensor to produce new trajectories. |
| Beranek et al. [9] | Reinforcement Learning (RL) | Manage walking in the presence of unforeseen external disruptions. | Behavior-Based Reinforcement Learning involves an agent developing a control strategy through trial and error, interacting with its environment to optimize a reward. |
Disclaimer/Publisher’s Note: The statements, opinions and data contained in all publications are solely those of the individual author(s) and contributor(s) and not of MDPI and/or the editor(s). MDPI and/or the editor(s) disclaim responsibility for any injury to people or property resulting from any ideas, methods, instructions or products referred to in the content. |
© 2026 by the author. Licensee MDPI, Basel, Switzerland. This article is an open access article distributed under the terms and conditions of the Creative Commons Attribution (CC BY) license.
Share and Cite
Szabo, R. Teaching a Real Biped to Walk with Neuro-Evolution After Making Tests and Comparisons on Simulated 2D Walkers. Appl. Sci. 2026, 16, 3336. https://doi.org/10.3390/app16073336
Szabo R. Teaching a Real Biped to Walk with Neuro-Evolution After Making Tests and Comparisons on Simulated 2D Walkers. Applied Sciences. 2026; 16(7):3336. https://doi.org/10.3390/app16073336
Chicago/Turabian StyleSzabo, Roland. 2026. "Teaching a Real Biped to Walk with Neuro-Evolution After Making Tests and Comparisons on Simulated 2D Walkers" Applied Sciences 16, no. 7: 3336. https://doi.org/10.3390/app16073336
APA StyleSzabo, R. (2026). Teaching a Real Biped to Walk with Neuro-Evolution After Making Tests and Comparisons on Simulated 2D Walkers. Applied Sciences, 16(7), 3336. https://doi.org/10.3390/app16073336

