Path Planning of Mobile Robot Based on A Star Algorithm Combining DQN and DWA in Complex Environment
Abstract
1. Introduction
2. Improved A* Algorithm
2.1. Raster Map Model
2.2. Conventional Algorithm A*
2.3. Adaptive Step Size Adjustment Algorithm
2.4. Path Smoothing Optimization
3. Fusion DQN DWA Algorithm
3.1. Kinematic Model
3.2. DQN Algorithm
3.3. Fusion Path Planning Algorithm Framework Based on DQN and DWA
- (1)
- With the “dynamic window” feature, the movement of the robot is directly acted on by the speed space, and the movement of the robot is controlled by the linear speed, angular speed, and rotation direction of the robot, so that the robot can maintain a safe speed and avoid collision when it is moving at a speed that is too fast or slow, or is moving at too steep of an angle.
- (2)
- Process the map environment with a too large state-action space on the convolutional neural network model, set the -greedy strategy at the same time, and train the neural network. The simulation results show that the fusion algorithm can effectively avoid the problems of dimensionality disaster and slow convergence, ensuring that the robot has strong robustness in real-time in the complex and changeable environment.
3.4. ε-Greedy Policy Settings
3.5. Hyperparameter Tuning
3.6. DWA+DQN Simulation Verification
- (1)
- Training results: In each round of path planning experiment, the total number of training times and training failures achieved by the mobile robot from the starting point to the target point.
- (2)
- Success rate: In each round of path planning experiment, the probability that the mobile robot always keeps a safe distance and finally reaches the target point.
- (3)
- Expected reward: The total discount reward received by the mobile robot during the training process.
- (4)
- Average Q max value: In each round of path planning experiment, the mobile robot will enter the next state from the action with the largest Q value output from the current state.
4. Hybrid Algorithm Based on DQN and DWA
4.1. Hybrid Algorithms
| Algorithm 1. (The Hybrid Algorithm(S,G)) |
|
4.2. Improved Hybrid Algorithm Simulation Analysis
- As shown in Figure 26, the path planning times of A*, DLN, DQN, DDPG and Hybrid A* in the same environment are compared.
- As shown in Figure 27 the number of A*, DLN, DQN, DDPG and Hybrid A* path nodes in the same environment are compared.
- As shown in Figure 28, in the same environment, A*, DLN, DQN, DDPG and Hybrid A* successfully reached the target point comparison.
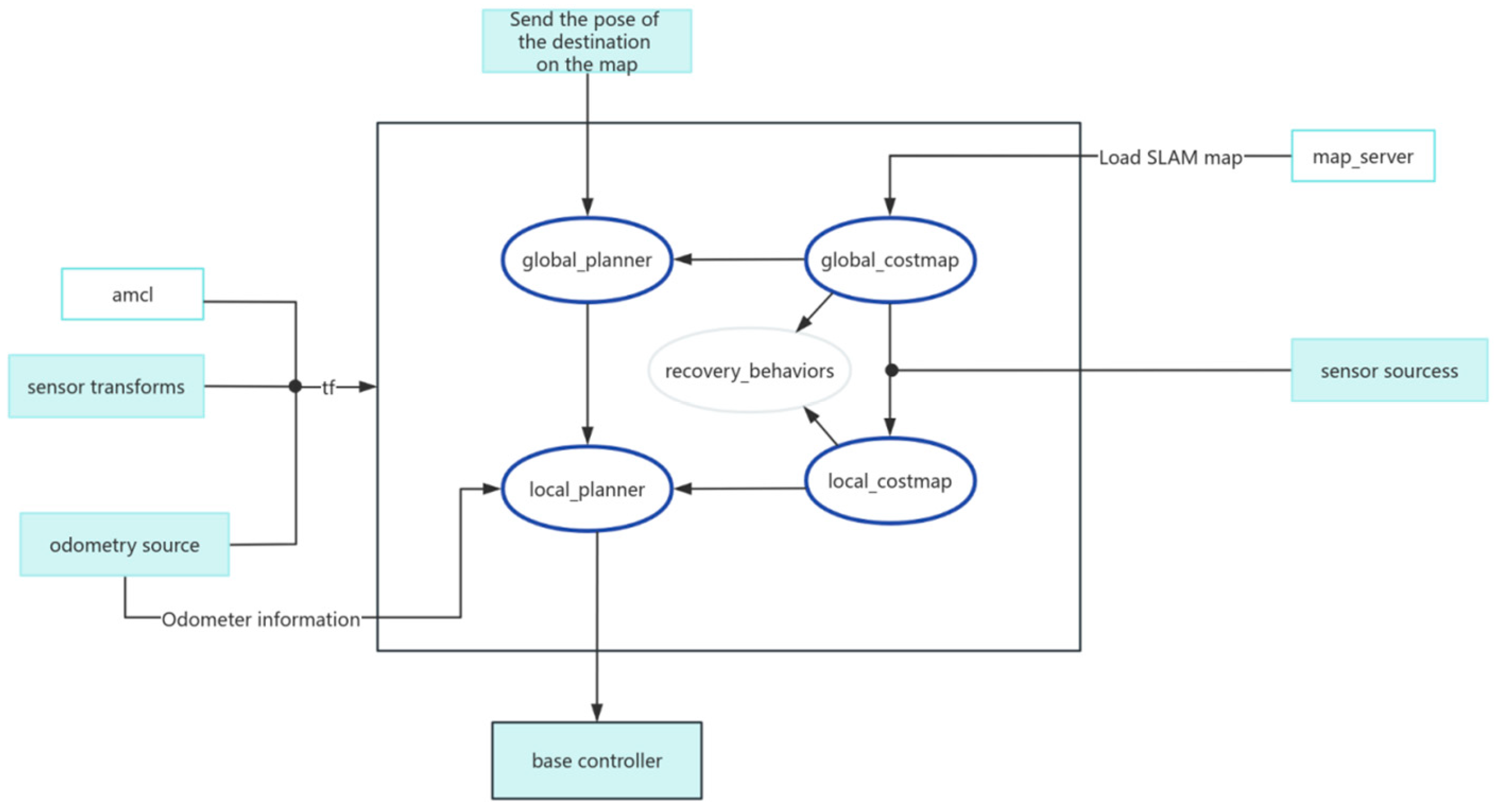
5. Experimental Results and Analysis
5.1. Experimental System Platform
5.2. Comparison of Experimental Results and Analysis
6. Conclusions
Author Contributions
Funding
Data Availability Statement
Acknowledgments
Conflicts of Interest
Abbreviations
| DQN | Deep Q-Learning Network |
| DWA | Dynamic Window Approach |
| QLN | Q-Learning Network |
| DDPG | Deep Deterministic Policy Gradient |
References
- Han, J.; Seo, Y. Mobile robot path planning with surrounding point set and path improvement. Appl. Soft Comput. 2017, 57, 35–47. [Google Scholar] [CrossRef]
- Wang, Y.; Liang, X.; Li, B.; Yu, X. Research and Implementation of Global Path Planning for Unmanned Surface Vehicle Based on Electronic Chart; Springer: Cham, Switzerland, 2017. [Google Scholar] [CrossRef]
- Wang, Z.; Gao, F.; Zhao, Y.; Yin, Y.; Wang, L. Improved A* algorithm and model predictive control- based path planning and tracking framework for hexapod robots. Ind. Robot. Int. J. Robot. Res. Appl. 2022, 50, 135–144. [Google Scholar] [CrossRef]
- Ni, Y.; Zhuo, Q.; Li, N.; Yu, K.; He, M.; Gao, X. Characteristics and Optimization Strategies of A* Algorithm and Ant Colony Optimization in Global Path Planning Algorithm. Int. J. Pattern Recognit. Artif. Intell. 2023, 37, 2351006. [Google Scholar] [CrossRef]
- Lai, X.; Wu, D.; Wu, D.; Li, J.H.; Yu, H. Enhanced DWA algorithm for local path planning of mobile robot. Ind. Robot. Int. J. Robot. Res. Appl. 2022, 50, 186–194. [Google Scholar] [CrossRef]
- Shi, X.; Liu, H.; Li, Y.; Zhu, B.; Liang, J. Location Planning of Field Ammunition Depotfor Multi-stage Supply Based on Dijstra Algorithm. J. Phys. Conf. Ser. 2021, 2068, 012015. [Google Scholar] [CrossRef]
- Kuffner, J.; LaValle, S. RRT-Connect: An Efficient Approach to Single-Query Path Planning. In Proceedings of the 2000 ICRA. Millennium Conference. IEEE International Conference on Robotics and Automation, San Francisco, CA, USA, 24–28 April 2000; IEEE: New York, NY, USA, 2000. [Google Scholar] [CrossRef]
- Li, Y.; Qi, S.; Zhang, C. Mobile robot path planning based on improved A-star_DWA fusion algorithm. In Proceedings of the 2022 4th International Conference on Robotics, Intelligent Control and Artificial Intelligence, Dongguan, China, 16–18 December 2022. [Google Scholar] [CrossRef]
- Wang, S. Application of Computer Artificial Intelligence Technology in Digital Twin Intelligent Traffic Control Planning System. In Proceedings of the 2023 International Conference on Internet of Things, Robotics and Distributed Computing (ICIRDC), Rio De Janeiro, Brazil, 29–31 December 2023. [Google Scholar] [CrossRef]
- Li, C.; Huang, X.; Ding, J.; Song, K.; Lu, S. Global path planning based on a bidirectional alternating search A* algorithm for mobile robots. Comput. Ind. Eng. 2022, 168, 108123. [Google Scholar] [CrossRef]
- Wei, W.; Dong, P.; Zhang, F. The shortest path planning for mobile robots using improved A~* algorithm. J. Comput. Appl. 2018, 38, 1523–1526. [Google Scholar]
- Zhang, Y.; Xia, Q.; Xie, P. Research and Implementation of Path Planning for Mobile Robot in Unknown Dynamic Environment. In Proceedings of the IEEE International Conference on Artificial Intelligence and Computer Applications, Dalian, China, 28–30 June 2021; IEEE: New York, NY, USA, 2021. [Google Scholar] [CrossRef]
- Zou, A.; Wang, L.; Li, W.; Cai, J.; Wang, H.; Tan, T. Mobile robot path planning using improved mayfly optimization algorithm and dynamic window approach. J. Supercomput. 2023, 79, 8340–8367. [Google Scholar] [CrossRef]
- Dobrevski, M.; Skocaj, D. Adaptive Dynamic Window Approach for Local Navigation. In Proceedings of the 2020 IEEE/RSJ International Conference on Intelligent Robots and Systems (IROS), Las Vegas, NV, USA, 24 October 2020–24 January 2021; IEEE: New York, NY, USA, 2020. [Google Scholar] [CrossRef]
- Zhang, J.H.; Feng, Q.; Zhao, A.; He, W.; Hao, X. Local path planning of mobile robot based on self-adaptive dynamic window approach. J. Phys. Conf. Ser. 2021, 1905, 012019. [Google Scholar] [CrossRef]
- Cao, J. Robot Global Path Planning Based on an Improved Ant Colony Algorithm. J. Comput. Commun. 2016, 4, 11–19. [Google Scholar] [CrossRef]
- Yingqi, X.; Wei, S.; Wen, Z.; Jingqiao, L.; Qinhui, L.; Han, S. A real-time dynamic path planning method combining artificial potential field method and biased target RRT algorithm. J. Phys. Conf. Ser. 2021, 1905, 012015. [Google Scholar] [CrossRef]
- Cui, Y.; Ren, J.; Zhang, Y. Path Planning Algorithm for Unmanned Surface Vehicle Based on Optimized Ant Colony Algorithm. IEEJ Trans. Electr. Electron. Eng. 2022, 17, 1027–1037. [Google Scholar] [CrossRef]
- Elhoseny, M.; Tharwat, A.; Hassanien, A.E. Bezier Curve Based Path Planning in a Dynamic Field using Modified Genetic Algorithm. J. Comput. Sci. 2018, 25, 339–350. [Google Scholar] [CrossRef]
- Yao, Y.; Zhou, X.-S.; Zhang, K.-L.; Dong, D. Dynamic trajectory planning for unmanned aerial vehicle based on sparse A* search and improved artificial potential field. Control. Theory Appl. 2010, 27, 953–959. [Google Scholar]
- Xing, S.; Chen, X.; He, W.; Cai, T. An autonomous obstacle avoidancemethod based on artificial potential field and improved A* algorithm for UAV. In Proceedings of the 2022 2nd International Conference on Computer. Communication, Control, Automation and Robotics, Shanghai, China, 29–30 March 2022. [Google Scholar]
- Chen, J.; Tan, C.; Mo, R.; Zhang, H.; Cai, G.; Li, H. Research on path planning of three-neighbor search A* algorithm combined with artificial potential field. Int. J. Adv. Robot. Syst. 2021, 18, 17298814211026449. [Google Scholar] [CrossRef]
- Jinghui, S.; Yi, Z.; Jun, L.U. Research on Obstacle Avoidance Path Planning of Manipulator based on Artificial Potential Field Method and A* Algorithm. J. Chengdu Univ. Inf. Technol. 2019, 34, 263–266. [Google Scholar] [CrossRef]
- Jin, Q.; Tang, C.; Cai, W. Research on Dynamic Path Planning Based on the Fusion Algorithm of Improved Ant Colony Optimization and Dynamic Window Method. IEEE Access 2021, 10, 28322–28332. [Google Scholar] [CrossRef]
- Liu, L.; Wang, X.; Yang, X.; Liu, H.; Li, J.; Wang, P. Path planning techniques for mobile robots: Review and prospect. Expert Syst. Appl. 2023, 227, 120254. [Google Scholar] [CrossRef]
- Jin, S.; Wang, X.; Meng, Q. Spatial memory-augmented visual navigation based on hierarchical deep reinforcement learning in unknown environments. Knowl.-Based Syst. 2024, 285, 111358. [Google Scholar] [CrossRef]
- Fang, J.; Zhang, W.; Ge, L. Path Planning of Mobile Robot Based on Obstacle Avoidance Switching Control. J. Liaoning Petrochemical Univ. 2017, 37, 65–69. [Google Scholar]
- Ding, S.; Du, W.; Zhao, X.; Wang, L.; Jia, W. A new asynchronous reinforcement learning algorithm based on improved parallel PsO. Appl. Intell. 2019, 49, 4211–4222. [Google Scholar] [CrossRef]
- Li, Y.; Wang, H.; Fan, J.; Geng, Y. A novel Q-learning algorithm based on improved whale optimization algorithm for path planning. PLoS ONE 2022, 17, e0279438. [Google Scholar] [CrossRef] [PubMed]
- Botvinick, M.; Wang, J.X.; Dabney, W.; Miller, K.J.; Kurth-Nelson, Z. Deep reinforcement learning and its neuro scientific implications. Neuron 2020, 107, 603–616. [Google Scholar] [CrossRef] [PubMed]
- Krizhevsky, A.; Sutskever, L.; Hinton, G.E. Imagenet classification with deep convolutional neural networks. Commun. ACM 2017, 60, 84–90. [Google Scholar] [CrossRef]
- Wu, S.; Zhong, S.; Liu, Y. Deep residual learning for image steganalysis. Multimed. Tools Appl. 2017, 77, 10437–10453. [Google Scholar] [CrossRef]
- Wang, Y.; He, H.; Tan, X. Truly proximal policy optimization. In Proceedings of the 35th Uncertainty in Artificial Intelligence Conference, PMLR, Tel Aviv, Israel, 22–25 July 2019; pp. 113–122. [Google Scholar]
- Mnih, V.; Kavukcuoglu, K.; Silver, D.; Graves, A.; Antonoglou, I.; Wierstra, D.; Riedmiller, M. Playing Atari with Deep Reinforcement Learing. arXiv 2013, arXiv:1312.5602. [Google Scholar]
- Mnih, V.; Kavukcuoglu, K.; Silver, D.; Rusu, A.A.; Veness, J.; Bellemare, M.G.; Graves, A.; Riedmiller, M.; Fidjeland, A.K.; Ostrovski, G.; et al. Human-level control through deep reinforcement learning. Nature 2015, 518, 529–533. [Google Scholar] [CrossRef]
- Tai, L.; Liu, M. Towards cognitive exploration through deep reinforcement learning for mobile robots. arXiv 2016, arXiv:01610-01733. [Google Scholar]
- Lv, L.; Zhang, S.; Ding, D.; Wang, Y. Path planning via an improved DQN-based learning policy. IEEE Access 2019, 7, 67319–67330. [Google Scholar] [CrossRef]
- Xing, X.; Ding, H.; Liang, Z.; Li, B.; Yang, Z. Robot path planner based on deep reinforcement learning and the seeker optimization algorithm. Mechatronics 2022, 88, 102918. [Google Scholar] [CrossRef]
- Liu, S. Multi-Track Path Planning of Outdoor Scanning Robot in Unknown Scene. Innov. Sci. Technol. 2023, 2, 29–44. [Google Scholar] [CrossRef]
- Shuhai, J.; Shangjie, S.; Cun, L. Path Planning for Outdoor Mobile Robots Based on IDDQN. IEEE Access 2024, 12, 51012–51025. [Google Scholar] [CrossRef]





































| Algorithm | Planning Time | Number of Nodes | Time Reduction Rate | Node Reduction Rate |
|---|---|---|---|---|
| A* | 0.932S | 23 | — | — |
| Improved A* | 0.801S | 15 | 14.06% | 34.78% |
| Parameter | Value |
|---|---|
| Learning rate α | 0.010 |
| Exploration strategy ε initial value | 1.00 |
| Exploration strategy ε final value | 0.01 |
| Training times | 1000.00 |
| Algorithm | Success Rate | Expected Reward |
|---|---|---|
| DWA | 0.9036 | NA |
| DQN | 0.9347 | 210.289 |
| DWA+DQN | 0.9936 | 248.125 |
| Algorithm | Transition Node | Smoothness | Avoid Dynamic Obstacles | Path Length | Variance | Number of Experiments |
|---|---|---|---|---|---|---|
| A* | 7 | × | × | 43.079 | 7.963 | 20 |
| Improved A* | 5 | √ | × | 41.072 | 2.369 | 20 |
| DWA | - | √ | √ | - | 9.006 | 20 |
| Hybrid A* algorithm | 4 | √ | √ | 40.603 | 1.045 | 20 |
| Algorithm | Path Planning Time | Optimization Rate | Path Planning Node | Optimization Rate | Number of Successful Arrivals | Optimization Rate | Number of Experiments |
|---|---|---|---|---|---|---|---|
| A* | 0.9428 | 26.28% | 10 | 40% | 10 | 20% | 5 |
| QLN | 0.8694 | 20.68% | 8 | 25% | 10 | 20% | 5 |
| DQN | 0.8331 | 16.61% | 8 | 25% | 11 | 9.09% | 5 |
| DDPG | 0.8163 | 14.95% | 8 | 25% | 10 | 20% | 5 |
| Hybrid A* | 0.695 | - | 6 | - | 12 | - | 5 |
| Hardware | Parameter |
|---|---|
| Lidar | Angle of scan: 0–360° |
| Scan range: 0.1–25 m | |
| Sampling frequency: 16,000 | |
| Camera | FPS: 15 |
| Scope of detection: 0.8–6.0 m | |
| IMU | MPU9250 |
| Controller | Control period: 0.01S |
| Kalman filter | Kalman filter gain: 0.9 |
| Kalman filtering process noise covariance: 0.01 | |
| Kalman filter observed noise covariance: 1 | |
| Master control | Stm32 |
| A* (ms) | Hybrid A* (ms) | |
|---|---|---|
| Goal 1 | ||
| Goal 2 | ||
| Goal 3 |
| Number of Experiments (20) | A* | Hybrid A* | Variance (A*) | Variance (HA*) |
|---|---|---|---|---|
| Path planning time | 5.54S | 4.98S | 3.012 | 0.969 |
| Path planning node | 8 | 5 | 2 | 1 |
| Target reached without collision | 12 | 18 | 2 | 0.5 |
| Algorithm | Average Planning Time (s) | Average Path Length (m) | Average Time Spent (s) |
|---|---|---|---|
| A* | 3.98 | 109.73 | 859.73 |
| DWA | 4.76 | 120.45 | 900.10 |
| DQN | 2.73 | 100.03 | 864.03 |
| Hybrid A* | 1.78 | 94.22 | 778.23 |
Disclaimer/Publisher’s Note: The statements, opinions and data contained in all publications are solely those of the individual author(s) and contributor(s) and not of MDPI and/or the editor(s). MDPI and/or the editor(s) disclaim responsibility for any injury to people or property resulting from any ideas, methods, instructions or products referred to in the content. |
© 2025 by the authors. Licensee MDPI, Basel, Switzerland. This article is an open access article distributed under the terms and conditions of the Creative Commons Attribution (CC BY) license (https://creativecommons.org/licenses/by/4.0/).
Share and Cite
Zhang, Y.; Cui, C.; Zhao, Q. Path Planning of Mobile Robot Based on A Star Algorithm Combining DQN and DWA in Complex Environment. Appl. Sci. 2025, 15, 4367. https://doi.org/10.3390/app15084367
Zhang Y, Cui C, Zhao Q. Path Planning of Mobile Robot Based on A Star Algorithm Combining DQN and DWA in Complex Environment. Applied Sciences. 2025; 15(8):4367. https://doi.org/10.3390/app15084367
Chicago/Turabian StyleZhang, Yilin, Chang Cui, and Qiang Zhao. 2025. "Path Planning of Mobile Robot Based on A Star Algorithm Combining DQN and DWA in Complex Environment" Applied Sciences 15, no. 8: 4367. https://doi.org/10.3390/app15084367
APA StyleZhang, Y., Cui, C., & Zhao, Q. (2025). Path Planning of Mobile Robot Based on A Star Algorithm Combining DQN and DWA in Complex Environment. Applied Sciences, 15(8), 4367. https://doi.org/10.3390/app15084367

