Problems and Design of a Powered Mechanism-Based Car Child Restraint System
Abstract
1. Introduction
2. Materials and Methods
2.1. Existing Solutions on the Market and Integrated CRS Devices
2.2. Requirements and Standards
2.3. Children Sizes
2.4. Dimensions of the Back Seat of Vehicles
2.5. Problems with Actuated Seats
2.6. Proposed Solutions
2.7. Diagram of the Selected Solution of the Seat Mechanism
2.8. CAD Model for Performance Analysis via a Simulation of the Proposed Solution
3. Results
3.1. Expected Functioning
3.2. Simulation Modes
3.3. Opening to Seat Configuration
3.4. Rapid Response to an Accident
3.5. The Computed Result of Reaction Force in Rapid Response to an Accident Simulation
4. Discussion
- Proposed solutions. Solutions are proposed in accordance with European regulations and the movement raised in the requirements for the seat mechanism to lift and rotate. The car seat mechanism for a child restraint system can be combined with an actuator once a proper mechanism is designed for an adequate actuator. A servomotor can be used to react to unexpected and expected situations and move the seat to the correct height, angle, and speed.
- Comparative analysis with other CRSs. A comparative study of conventional CRSs demonstrates the research interest in integrating mechanisms into vehicle seats that deploy safety functions in response to crash impacts. We summarize the existing solutions of device operation and perform schematics and kinematic diagrams to understand the proposed mechanisms and motion. We address key parameters such as the seat mechanism used, ease of use, child safety, and ergonomic challenges in comparison to other relevant studies. These comparisons help to contextualize the specific advantages of our design within the current research and development framework for CRSs. The actuator can activate a CRS safety feature within a reaction time window of the crash sensor system.
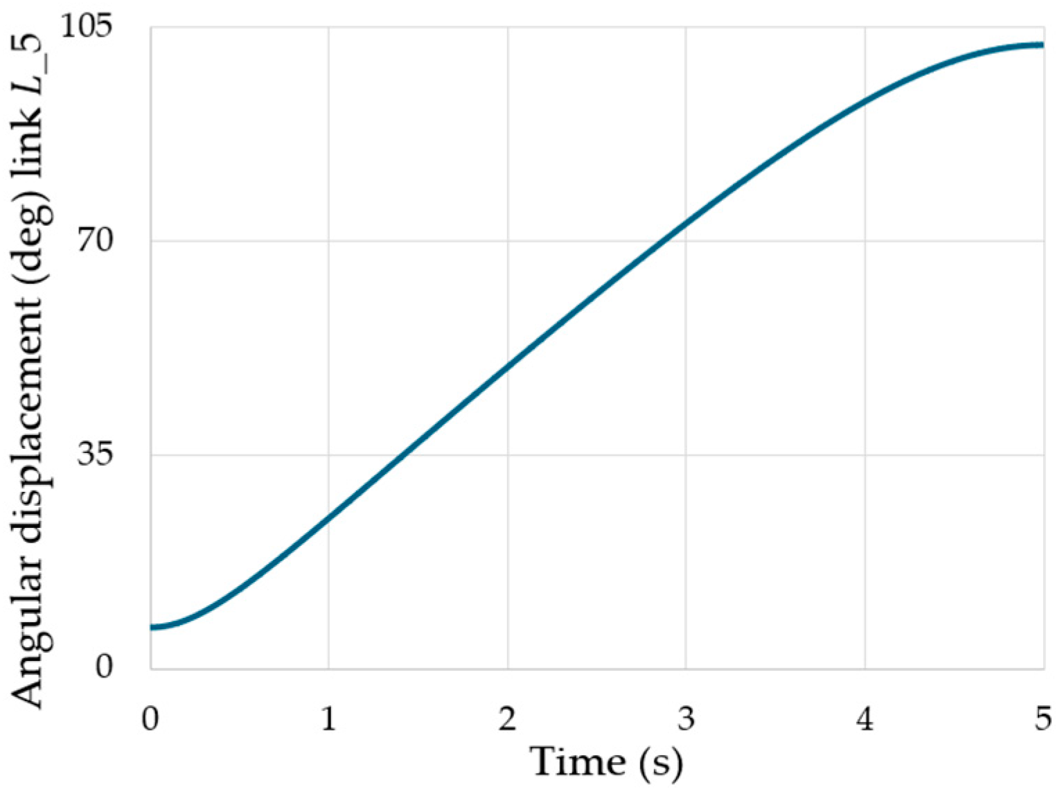
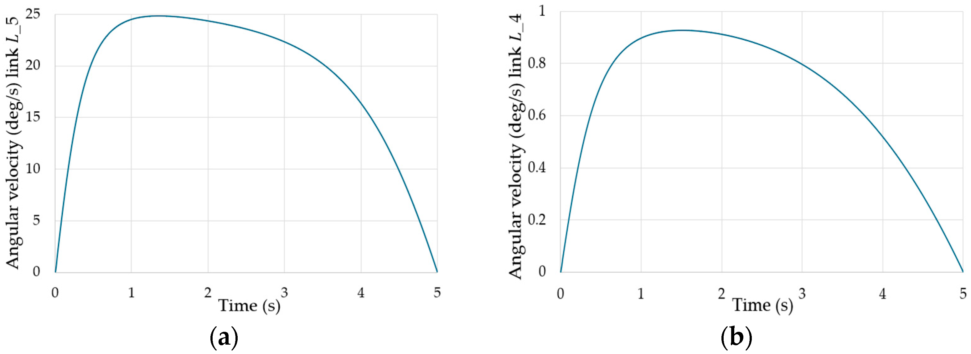
- Kinematic modeling. The kinematic diagram is selected by the synthesis process with its components, and a single actuator drives the complete mechanism. The kinematic diagram has two displacements that the mechanism performs according to the design requirements. The mechanism reaches a height of 20 cm; at point C, has an angle of 100° at a time of 5 s, and the mechanism can lift and rotate in 0.1 s.
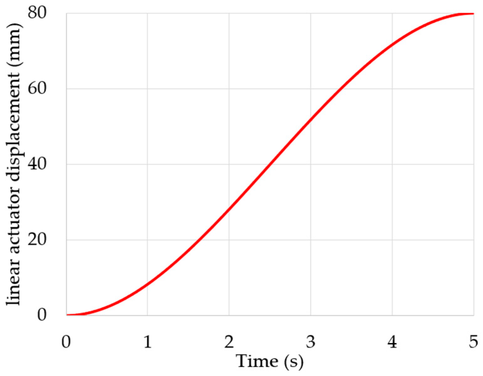
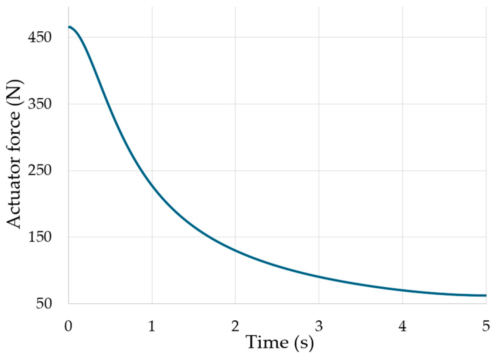
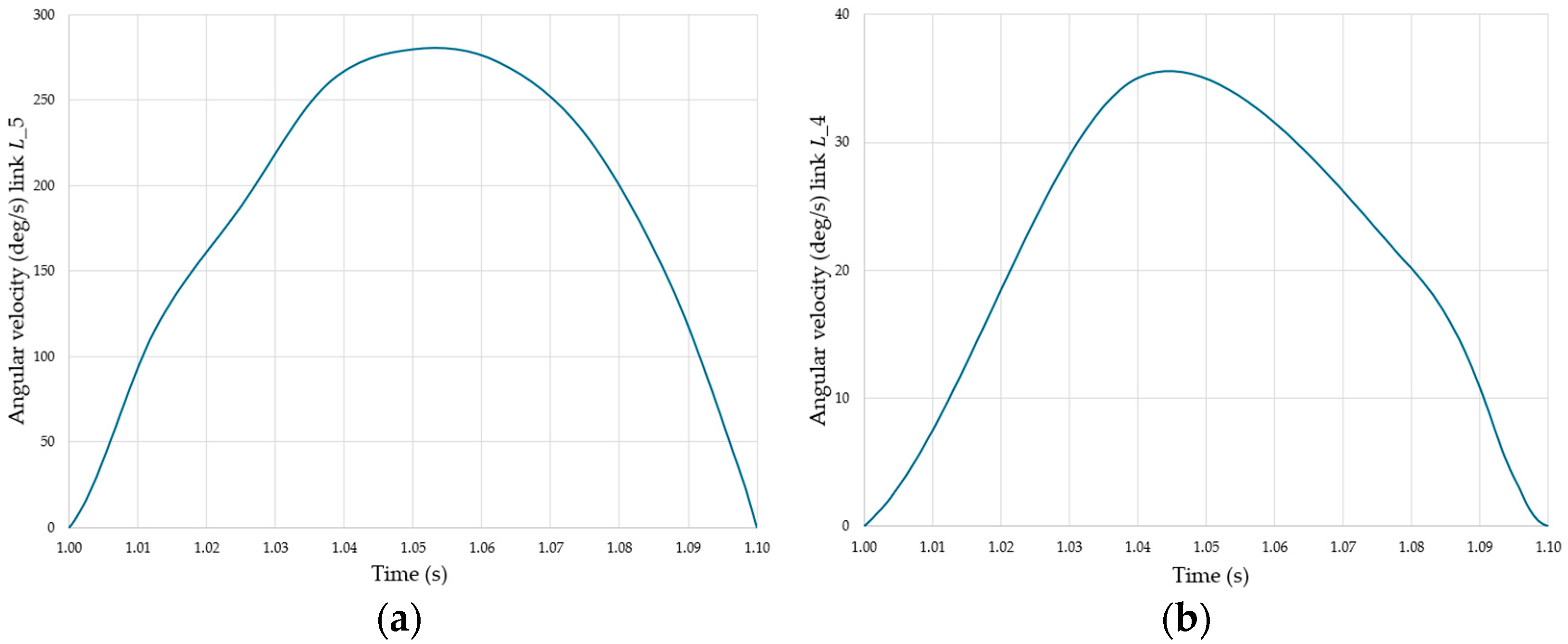
- CAD model for performance analysis via a simulation of the proposed solution. Two simulations are performed to validate and characterize the operation performance. The first simulation is for the lifting movement and unfolding operation. The inputs of the mechanism are identified in point P for the linear actuator. In the first case, the unfolding operation, the inputs and outputs of the mechanism are determined for the first simulation where links and are lifted and unfolded. The second case is a rotation in φ of 20° and β 4° at a time of 0.1 s, which can be considered a characteristic time for a quick response against an unexpected disturbance, such as a car accident. The input is the displacement of 15 mm of the linear actuator is 0.1 s, and the output is the angles of rotation in φ and β, with a weight of 360 N. The reaction forces indicate the internal loads on the links and joint points of the mechanism. The reaction forces are at joint points A, B, C, D, E, I, and J. The mechanism should be evaluated for force concentrations that may cause failure.
5. Conclusions
Author Contributions
Funding
Institutional Review Board Statement
Informed Consent Statement
Data Availability Statement
Acknowledgments
Conflicts of Interest
References
- Ahmed, S.K.; Mohammed, M.G.; Abdulqadir, S.O.; El-Kader, R.G.A.; El-Shall, N.A.; Chandran, D.; Rehman, M.E.U.; Dhama, K. Road Traffic Accidental Injuries and Deaths: A Neglected Global Health Issue. Health Sci. Rep. 2023, 6, e1240. [Google Scholar] [CrossRef] [PubMed]
- Madake, P.P.; Gawade, S.S. Design Improvement of Passenger Car Seat for Child Safety- FEA Approach. Int. J. Eng. Res. 2015, 4, 643–649. [Google Scholar] [CrossRef]
- UNICEF; World Health Organization. World Report on Child Injury Prevention; World Health Organization: Geneva, Switzerland, 2008. [Google Scholar]
- Macy, M.L.; Lee, J.-Y.; Kendi, S.; Zonfrillo, M.R.; Hill, A. Ease of Use Ratings and Real-World Child Restraint System Errors from Safe Kids Illinois Seat Checks, 2015–2019. Traffic Inj. Prev. 2023, 24, 625–631. [Google Scholar] [CrossRef] [PubMed]
- Baranowski, P.; Damaziak, K.; Malachowski, J.; Mazurkiewicz, L.; Muszyński, A. A Child Seat Numerical Model Validation in the Static and Dynamic Work Conditions. Arch. Civ. Mech. Eng. 2015, 15, 361–375. [Google Scholar] [CrossRef]
- Chen, H.; Kim, A.; Shen, M.; Wood, J. Child Occupant Injury Risk in Rear Impact and Frontal Impact: Effect of Impact Conditions and Occupant Related Factors. Int. J. Crashworthiness 2022, 27, 1307–1316. [Google Scholar] [CrossRef]
- Burdi, A.; Huelke, D.; Snyder, R.; Lowrey, G. Infants and Children in the Adult World of Automobile Safety Design: Pediatric and Anatomical Considerations for Design of Child Restraints. J. Biomech. 1969, 2, 267–280. [Google Scholar] [CrossRef] [PubMed]
- Beaudin, M.; Maugans, T.; St-Vil, D.; Falcone, R.A. Inappropriate Use of Infant Seating Devices Increases Risks of Injury. J. Pediatr. Surg. 2013, 48, 1071–1076. [Google Scholar] [CrossRef] [PubMed]
- Champahom, T.; Jomnonkwao, S.; Thotongkam, W.; Jongkol, P.; Rodpon, P.; Ratanavaraha, V. Investigating Parents’ Attitudes towards the Use of Child Restraint Systems by Comparing Non-Users and User Parents. Sustainability 2023, 15, 2896. [Google Scholar] [CrossRef]
- Arbogast, K.B.; Durbin, D.R.; Cornejo, R.A.; Kallan, M.J.; Winston, F.K. An Evaluation of the Effectiveness of Forward Facing Child Restraint Systems. Accid. Anal. Prev. 2004, 36, 585–589. [Google Scholar] [CrossRef]
- Albanese, B.; Bohman, K.; Bilston, L.; Koppel, S.; Charlton, J.L.; Olivier, J.; Keay, L.; Brown, J. Influence of Child Restraint System Design Features on Comfort, Belt Fit and Posture. Saf. Sci. 2020, 128, 104707. [Google Scholar] [CrossRef]
- Sauber, E.K.; Gwen, B.; West, B.A. Vital Signs: Restraint Use and Motor Vehicle Occupant Death Rates Among Children Aged 0–12 Years—United States, 2002–2011. Available online: https://www.cdc.gov/mmwr/preview/mmwrhtml/mm6305a8.htm (accessed on 9 May 2024).
- Macy, M.L.; Freed, G.L. Child Passenger Safety Practices in the U.S.: Disparities in Light of Updated Recommendations. Am. J. Prev. Med. 2012, 43, 272–281. [Google Scholar] [CrossRef] [PubMed]
- UN/ECE. UN Regulation No 129—Uniform Provisions Concerning the Approval of Enhanced Child Restraint Used on Board of Motor Vehicles. Off. J. Eur. Union 2021, 1–148. Available online: http://www.unece.org/trans/main/wp29/wp29wgs/wp29gen/wp29fdocstts.html (accessed on 15 November 2024).
- Sandbothe, E.; Arora, A.; Walker, J.; Seal, J.A.; Chadha, R.; Thorne, H.F.; Suraj, J.; McFadden, M.; Juchniewicz, R. Child Restraint System. Patent No. US20160304004A1, 20 October 2016. [Google Scholar]
- Presser, D.W.; Bruck, S.C.; Monsrud, L.L. Child Restraint Seat. Patent No. US005564780A, 26 November 1996. [Google Scholar]
- Dave, S.; John, J.; Henry, F.; Frederick, K.; Robert, D. Child Restrainnt System with Automation Equipment. Patent No. CN104024042B, 14 July 2017. [Google Scholar]
- Bai, C.; Morris, R.A.; Sieveka, E.M.; Crandall, J.R.; Cheng, Z.; Pilkey, W.D. A Study of Standards for Child Restraint System Sled Tests. Int. J. Crashworthiness 1999, 4, 59–70. [Google Scholar] [CrossRef]
- AS/NZS 1754:2024; Child Restraint Systems for Use in Motor Vehicles. Standards Australia: Sydney, Australia; Standards New Zealand: Wellington, New Zealand, 2024. Available online: https://www.standards.govt.nz/shop/ASNZS-17542024 (accessed on 15 November 2024).
- JIS D 0401; Automotive Accessories-Child Restraints. Japanese Industrial Standard: Tokyo, Japan, 2000.
- NHTSA. Rules and Regulations Department of Transportation National Highway Traffic Safety Administration 49 CFR Part 571; NHTSA: Washington, DC, USA, 2022.
- UN/ECE. Regulation No 44. Uniform Provisions Concerning the Approval of Restraining Devices for Child Occupants of Powerdriven Vehicles (‘Child Restraint Systems’); Europe of the United Nations (UN/ECE): Geneva, Switzerland, 2011. [Google Scholar]
- Muszyński, A.; Łuszczek, J.; Szymaniuk, R. Comparative Analysis of Child Restraint Systems Safety Parameters in Relation to the New Regulation No. 129 of the Economic Commission for Europe of the United Nations (UN/ECE). Vehicles 2020, 2, 142–155. [Google Scholar] [CrossRef]
- WHO. Global Status Report on Road Safety 2015; World Health Organization: Geneva, Switzerland, 2015. [Google Scholar]
- Tilley, A.R.; Dreyfuss, H. The Measure of Man and Woman; The Whitney Libray of Design: New York, NY, USA, 1994; Volume 2. [Google Scholar]
- Guerrero-Hernández, L.A.; Torres-SanMiguel, C.R.; Flores-Campos, J.A.; Silva-Garces, K.N.; Ceccarelli, M. Performance Testing of an Integrated Car Child Restraint System; Springer: Cham, Switzerland, 2024; pp. 37–45. [Google Scholar] [CrossRef]
- Baranowski, P.; Damaziak, K.; Mazurkiewicz, L.; Malachowski, J.; Muszynski, A.; Vangi, D. Analysis of Mechanics of Side Impact Test Defined in UN/ECE Regulation 129. Traffic Inj. Prev. 2018, 19, 256–263. [Google Scholar] [CrossRef] [PubMed]
- Dassault Systèmes. Solid Works Manual. 2023. Available online: https://help.solidworks.com/2023/spanish/Installation/install_guide/HID_STATE_MANUAL_DOWNLOAD.htm?id=1698aa11ea3144c1b5756e7f5e50d64f (accessed on 15 November 2024).




























| Groups | Technical Data | Characteristics of Market-Available Devices |
|---|---|---|
| Group 0 | Size: 40–65 cm Weight: 4–10 kg Age: 9 mth | Carrycot Backward orientation 3- or 5-point safety harnesses |
| Group 0+ | Size: 60–85 cm Weight: 9–13 kg Age: 6–18 mth | Chair Backward orientation 3- or 5-point safety harnesses |
| Group I | Size: 75–105 cm Weight: 9–18 kg Age: 1–4 yr | Chair Backward orientation and rearward facing 3- or 5-point safety harnesses |
| Group II | Size: 100–125 cm Weight: 15–25 kg Age: 3–6 yr | Chair Rearward facing 3-point safety harnesses |
| Group III | Size: 75–135 cm Weight: 22–36 kg Age: 6–12 yr | Lift chair/booster cushion Rearward facing 3-point safety harnesses |
| Booster | Size: 135–150 cm Weight: 36–50 kg Age: 12–13 yr | Booster cushion Rearward facing 3-point safety harnesses |
| Regulation and Standard | Organism | Description |
|---|---|---|
| AS/NZS 1754:2024 | Australian and New Zealand regulations on CRSs in motor vehicles (Committee CS-085) [19] | - Safety and effectiveness of CRSs. - Specific design and construction requirements. - Impact and strength testing. |
| JIS D 0401 | Japanese standard for CRSs (Japanese Industrial Standards Committee) [20]. | - Specific safety requirements for the Japanese market. - Crash tests to ensure child protection. - Standards for installation and use. |
| FMVSS No. 213 and FMVSS No. 213a | USA regulations for CRSs (U.S. National Highway Traffic Safety Administration) (NHTSA) [21]. | - Performance and testing requirements for CRSs. - Standards to protect children in different types of crashes. - Labeling requirements and guidance for use. |
| UN/ECE Regulation No. 44 | Side impact regulation for CRSs (Economic Commission for Europe of the United Nations) [22]. | - Side impact test requirements. - Design standards to ensure side impact protection. - Approval and certification procedures. |
| UN/ECE Regulation No. 129 | Regulation on the approval of enhanced CRSs in vehicles (Economic Commission for Europe of the United Nations) [14]. | - Advanced safety requirements - Inclusion of front, side, and rear impact tests. - Standards for the use of ISOFIX. - More stringent certification procedures to ensure child safety. |
| Orientation | Position | A (cm) | B (cm) | C (cm) | Weight (kg) | Age |
|---|---|---|---|---|---|---|
| Rearward facing | Supine | 40–65 | 25–45 | 10–20 | 3.5–8 | 0–3 mth |
| Reclining 15° | 60–105 | 43.5–61.5 | 18–30 | 7–18.5 | 3 mth–4 yrs | |
| Forward facing | Seated | 75–135 | 50–74.5 | 24–37 | 9.6–36 | 1–10 yrs |
| Seated | 125–150 | 70–81 | 30–41.5 | 25–43 | 8–13 yrs |
| 44 cm | 40 cm | 44 cm |
| 22.5 cm | 20 cm | 15 cm |
| 40° | 100° | 135° |
| Solid Contact | No Penetration |
|---|---|
| Material | Aluminum 1060 Isotropic linear elastic |
| Coefficient of friction | 0.25 |
| Damping | 0.59 N/(mm/s) |
| Coefficient of restitution | 0.4 |
| Gravity |
| Output: Piston Force and Link Displacements | ||
|---|---|---|
| Actuator force | Max 465 N | Constant 65 N |
| Lineal displacement | 200 mm | |
| Links | ||
| Angular displacement | 5–100° | 0.6–4.6° |
| Max angular velocity | ||
| Angular acceleration | ||
| Output: Piston Force and Link Displacements | ||
|---|---|---|
| Actuator force | Max 490 N | Constant 490 N |
| Lineal displacement | 200 mm | |
| links | ||
| Angular displacement | 100–120° | 4.5–6°. |
| Angular velocity | ||
| Angular acceleration | ||
Disclaimer/Publisher’s Note: The statements, opinions and data contained in all publications are solely those of the individual author(s) and contributor(s) and not of MDPI and/or the editor(s). MDPI and/or the editor(s) disclaim responsibility for any injury to people or property resulting from any ideas, methods, instructions or products referred to in the content. |
© 2025 by the authors. Licensee MDPI, Basel, Switzerland. This article is an open access article distributed under the terms and conditions of the Creative Commons Attribution (CC BY) license (https://creativecommons.org/licenses/by/4.0/).
Share and Cite
Guerrero-Hernández, L.A.; Ceccarelli, M.; Torres-SanMiguel, C.R.; Russo, M. Problems and Design of a Powered Mechanism-Based Car Child Restraint System. Appl. Sci. 2025, 15, 1402. https://doi.org/10.3390/app15031402
Guerrero-Hernández LA, Ceccarelli M, Torres-SanMiguel CR, Russo M. Problems and Design of a Powered Mechanism-Based Car Child Restraint System. Applied Sciences. 2025; 15(3):1402. https://doi.org/10.3390/app15031402
Chicago/Turabian StyleGuerrero-Hernández, Luis Angel, Marco Ceccarelli, Christopher Rene Torres-SanMiguel, and Matteo Russo. 2025. "Problems and Design of a Powered Mechanism-Based Car Child Restraint System" Applied Sciences 15, no. 3: 1402. https://doi.org/10.3390/app15031402
APA StyleGuerrero-Hernández, L. A., Ceccarelli, M., Torres-SanMiguel, C. R., & Russo, M. (2025). Problems and Design of a Powered Mechanism-Based Car Child Restraint System. Applied Sciences, 15(3), 1402. https://doi.org/10.3390/app15031402

