Research on Influencing Factors of Promotion of Prefabricated Housing in Hainan Province Based on BPNN–DEMATEL
Abstract
1. Introduction
2. Evaluation Indicators
2.1. Sample Collection
2.2. Open Coding
2.3. Axis Coding
2.4. Selective Coding
3. Methodology
3.1. BPNN and DEMATEL Model Research Framework
3.2. BPNN Model Data Processing
3.3. Constructing a Decision Matrix Using the DEMATEL Method
3.4. Using the Cause–Effect Diagram to Identify Key Factors
3.5. Using Key Factor Chains to Analyze Evolutionary Paths
4. Investigation and Analysis
4.1. Analysis of Influencing Factors Based on BPNN–DEMATEL Model
- (1)
- In quadrant I, factors F1 and F17 have high centrality and causality. In short, F1 and F17 are causal factors and have high importance. That is, F1 (imperfect standards and specifications) and F17 (ununified design product standards) have high centrality and causality, and their influence on other factors is greater than the influence of other factors on themselves, and they also have a greater impact on other factors. Therefore, F1 and F17 can be considered as key factors in the promotion of prefabricated housing in Hainan Province.
- (2)
- In quadrant II, factors F6, F12, F13, F16, F18, F19, and F20 have low centrality but high causality, that is, F6, F12, F13, F16, F18, F19, and F20 have low importance but are causal factors. Although F6 (high construction cost), F12 (consumers lack knowledge of prefabricated housing), F13 (low market recognition of prefabricated housing), F16 (lack of information technology application), F18 (enterprises lack innovation ability), F19 (construction units lack professional construction equipment), and F20 (lack of professional and technical personnel related to prefabricated housing) are of low importance, these factors have a greater impact on other influencing factors. Therefore, F6, F12, F13, F16, F18, F19, and F20 can be determined as key factors.
- (3)
- In quadrant III, the influencing factors F3, F4, F5, F8, F10, F11, and F15 have low centrality and low causality, that is, F3, F4, F5, F8, F10, F11, and F15 are of low importance and are result factors. These factors have a low impact on other factors and are also affected to a low degree. Therefore, F3, F4, F5, F8, F10, F11, and F15 can be considered non-key factors.
- (4)
- In quadrant IV, the influencing factors F2, F7, F9, and F14 have high centrality and low causality, and are highly important and result factors. That is, F2 (imperfect incentives), F7 (high production and transportation costs of PC components), F9 (lack of motivation for corporate strategic transformation), and F14 (lack of market demand) have high centrality and are important themselves. Moreover, F2 (imperfect incentives), F7 (high production and transportation costs of PC components), F9 (lack of motivation for corporate strategic transformation), and F14 (lack of market demand) are greatly affected by other factors. These factors deserve attention, as they are affected by other factors and induce their own influence. Therefore, F2, F7, F9, and F14 can be determined as key factors.
4.2. Evolution Path of Factors Affecting the Promotion of Prefabricated Housing in Hainan Province Based on Key Factor Chain
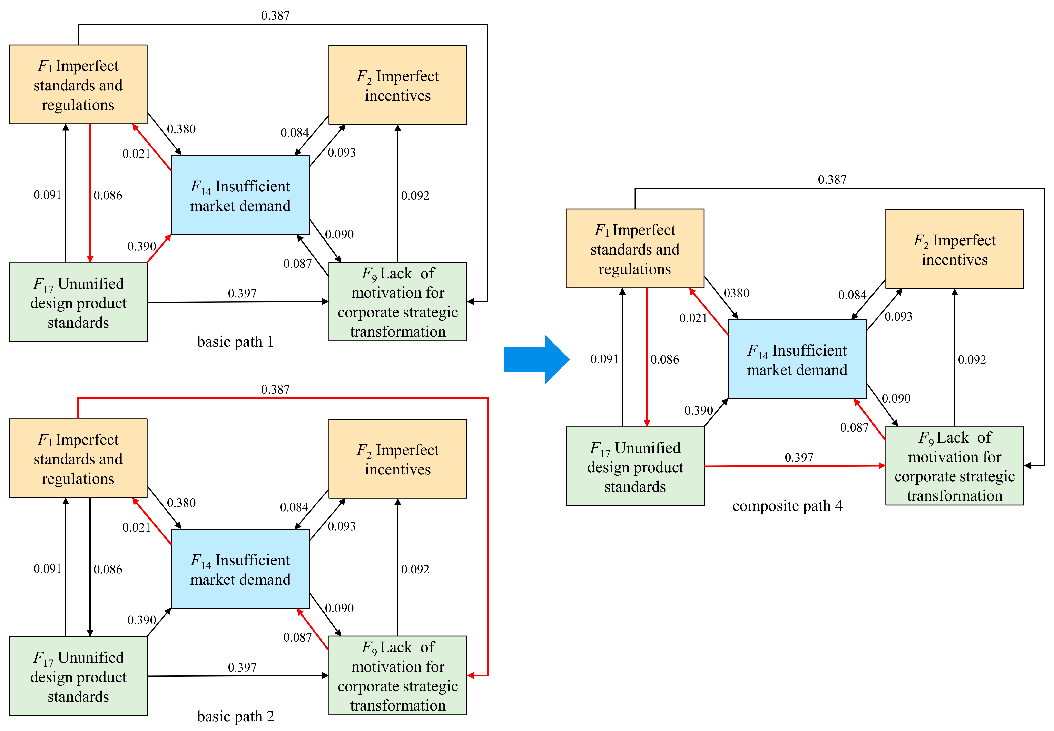
- (1)
- Evolution analysis of basic paths 1, 2, and composite path 4
- (2)
- Evolution analysis of basic paths 1, 3, and composite path 5
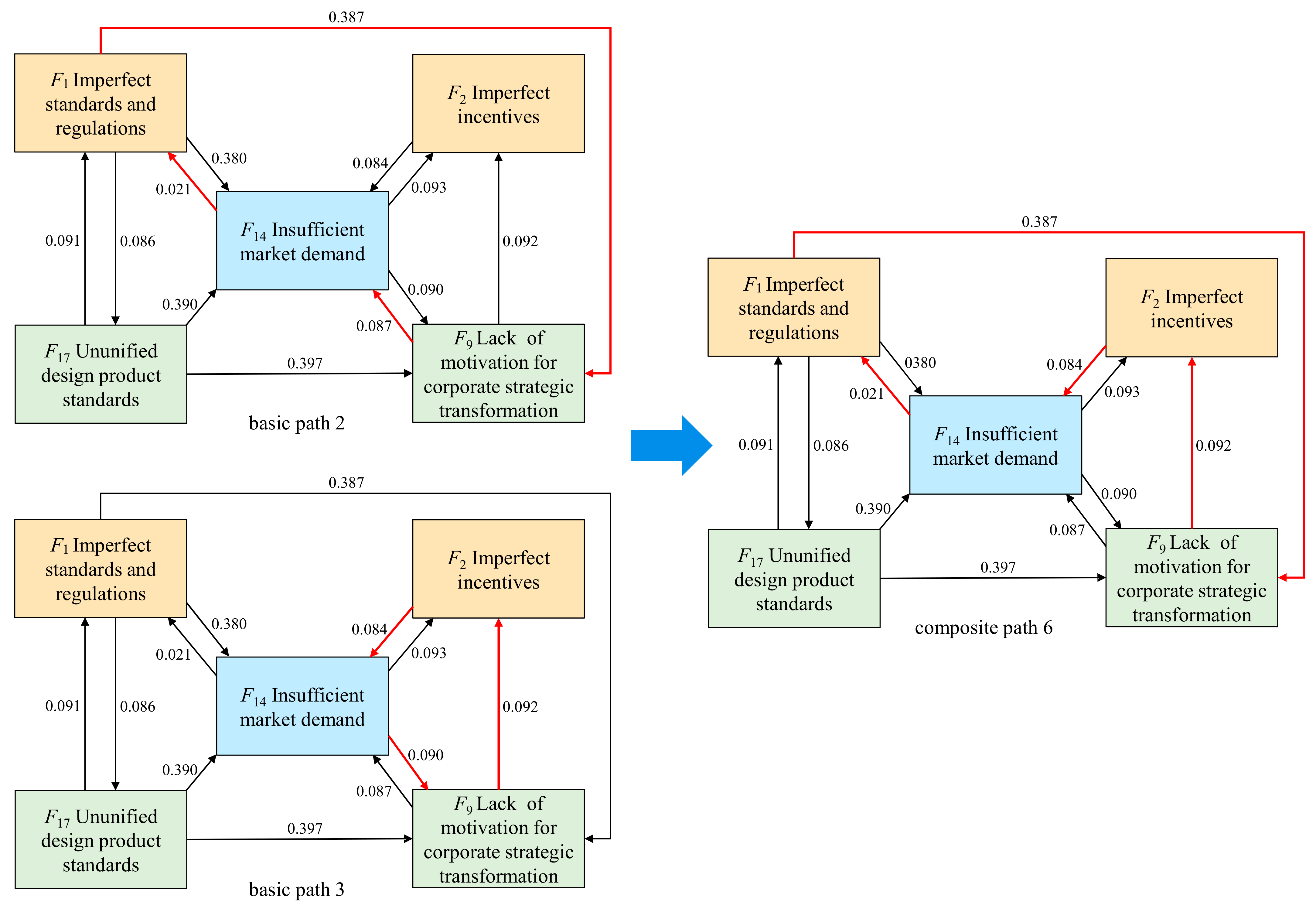
- (3)
- Evolution analysis of basic paths 2, 3, and composite path 6
4.3. Suggestions on Formulating Countermeasures to Promote Prefabricated Housing in Hainan Province
- (1)
- The decision matrix of factors influencing the promotion of prefabricated housing in Hainan Province constructed using the Decision Testing and Evaluation Laboratory Method (DEMATEL) shows that F1, F2, F9, F14, and F17 are key influencing factors, and these factors have a greater impact on other influencing factors through a triggering effect. Therefore, when formulating promotion strategies for prefabricated housing in Hainan Province, these key factors should be given priority.
- (2)
- Identify the key influencing factors of the promotion of prefabricated housing in Hainan Province through the causal relationship diagram. The analysis shows that the influencing factors located in areas I, II, and IV in the four quadrants of the causal relationship diagram are F1, F2, F6, F7, F9, F12, F13, F14, F15, F16, F17, F18, F5, F19, and F20, which are the key influencing factors for the promotion of prefabricated housing in Hainan Province. When formulating countermeasures to promote prefabricated housing in Hainan Province, special attention should be paid, and corresponding countermeasures should be formulated based on these factors.
- (3)
- Based on the analysis of the evolution path of prefabricated housing promotion in Hainan Province based on the key influence chain, from the comparison of the weights of the composite path and the basic path, the weight of the composite path is significantly higher than the basic path, which indicates the interaction between key influencing factors The more complex the relationship, the more difficult it is to promote prefabricated housing in Hainan Province. This result suggests that in the process of promoting prefabricated housing in Hainan Province, it is necessary to comprehensively consider the complex relationships between influencing factors to formulate more effective promotion strategies.
5. Conclusions
- (1)
- Through survey interviews, policy collation, and literature analysis, a total of 522 original corpora were obtained. The grounded theory was used to implement open coding, axial coding, and selective coding on the original corpus. Combined with the opinions and suggestions of experts in the field and the experience of relevant practitioners, an index system of factors affecting the promotion of prefabricated housing in Hainan Province was finally formed, including twenty main categories (F1~F20) and four core categories of economic factors (S1), policy factors (S2), market factors (S3), and technical factors (S4).
- (2)
- Based on the four-quadrant causal relationship diagram, six key factors affecting the promotion of prefabricated housing in Hainan Province were identified, namely F1 (imperfect standards and specifications), F2 (imperfect incentives), F9 (lack of motivation for corporate strategic transformation), F14 (insufficient market demand), and F17 (imperfect design standardization and modular system). In the process of promoting prefabricated housing in Hainan Province, these key factors should be focused on.
- (3)
- Based on the evolution path of the key influencing factor chain, six key influencing factor action paths were formed, including three basic paths (F1 → F17 → F14 → F1, F1 → F9 → F14 → F1, F14 → F9 → F2 → F14) and three complex paths (F1 → F17 → F9 → F14 → F1, F1 → F17 → F9 → F2 → F14 → F1, F1 → F9 → F2 → F14 → F1). As the action relationship becomes more complicated, the impact gradually increases. When formulating the promotion strategy of prefabricated housing in Hainan Province, we should not only focus on these key factors, but should also pay attention to the cross-coupling effect of multiple influencing links.
- (4)
- This study used a method combining BPNN and DEMATEL models to systematically analyze the factors affecting the promotion of prefabricated housing in Hainan Province, providing a new perspective and idea for the study of the factors affecting the promotion of prefabricated housing. However, its ability to capture complex cross-coupling effects in depth may be limited. Therefore, in the future, tools such as coupling coordination degree models can be used to further explore the interactive relationship and feedback mechanism between these factors, in order to provide more precise policy support for decision makers.
- (5)
- At the same time, this study focuses on the practical problems encountered in the promotion of prefabricated housing in Hainan Province, and cannot fully reflect the universality of the promotion of prefabricated housing across the country. In future research, more regions can be covered, considering the differences in the promotion of prefabricated housing in different geographical environments and economic backgrounds, and exploring the evolution of influencing factors in different regions.
Author Contributions
Funding
Institutional Review Board Statement
Informed Consent Statement
Data Availability Statement
Conflicts of Interest
References
- Ding, L.Y. Improve the legislation of carbon peak and carbon neutrality as soon as possible to promote the green, low-carbon and healthy development of my country. China Surv. Des. 2021, 18–19. (In Chinese) [Google Scholar]
- Zhu, H.; Zhang, D.; Goh, H.H.; Wang, S.; Ahmad, T.; Mao, D.; Liu, T.; Zhao, H.; Wu, T. Future data center energy-conservation and emission-reduction technologies in the context of smart and low-carbon city construction. Sustain. Cities Soc. 2023, 89, 104322. [Google Scholar] [CrossRef]
- Zhu, M.; Wang, Y.; Liu, R.; Fan, L. Stackelberg game-based method towards carbon-economy equilibrium for the prefabricated construction supply planning: A case study from China. Sustain. Cities Soc. 2024, 106, 105356. [Google Scholar] [CrossRef]
- Hainan Free Trade Port vigorously promotes prefabricated buildings to promote the transformation and upgrading of the construction industry. Concrete 2021, 88.
- Teng, Y.; Li, K.; Pan, W.; Ng, T. Reducing building life cycle carbon emissions through prefabrication: Evidence from and gaps in empirical studies. Build. Environ. 2018, 132, 125–136. [Google Scholar] [CrossRef]
- Hao, J.L.; Cheng, B.; Lu, W.; Xu, J.; Wang, J.; Bu, W.; Guo, Z. Carbon emission reduction in prefabrication construction during materialization stage: A BIM-based life-cycle assessment approach. Sci. Total Environ. 2020, 723, 137870. [Google Scholar] [CrossRef] [PubMed]
- Liu, S.; Li, Z.; Teng, Y.; Dai, L. A dynamic simulation study on the sustainability of prefabricated buildings. Sustain. Cities Soc. 2022, 77, 103551. [Google Scholar] [CrossRef]
- Gan, X.; Chang, R.; Zuo, J.; Wen, T.; Zillante, G. Barriers to the transition towards off-site construction in China: An Interpretive structural modeling approach. J. Clean. Prod. 2018, 197, 8–18. [Google Scholar] [CrossRef]
- Wuni, I.Y.; Shen, G.Q. Holistic review and conceptual framework for the drivers of offsite construction: A total interpretive structural modelling approach. Buildings 2019, 9, 117. [Google Scholar] [CrossRef]
- Dang, P.; Niu, Z.; Gao, S.; Hou, L.; Zhang, G. Critical factors influencing the sustainable construction capability in prefabrication of Chinese construction enterprises. Sustainability 2020, 12, 8996. [Google Scholar] [CrossRef]
- Peng, J.; Hou, C.; Shen, L. Progressive collapse analysis of corner-supported composite modular buildings. J. Build. Eng. 2022, 48, 103977. [Google Scholar] [CrossRef]
- Wang, X.; Du, Q.; Lu, C.; Li, J. Exploration in carbon emission reduction effect of low-carbon practices in prefabricated building supply chain. J. Clean. Prod. 2022, 368, 133153. [Google Scholar] [CrossRef]
- Wang, Q.; Shen, C.; Guo, Z.; Zhu, K.; Zhang, J.; Huang, M. Research on the barriers and strategies to promote prefabricated buildings in China. Buildings 2023, 13, 1200. [Google Scholar] [CrossRef]
- Kuzu, A.C. Application of fuzzy DEMATEL approach in maritime transportation: A risk analysis of anchor loss. Ocean Eng. 2023, 273, 113786. [Google Scholar] [CrossRef]
- Fontela, E.; Gabus, A. DEMATEL: Progress achieved. Pergamon 1974, 6, 361–363. [Google Scholar] [CrossRef]
- Bai, C.; Sarkis, J.; Dou, Y. Constructing a process model for low-carbon supply chain cooperation practices based on the DEMATEL and the NK model. Supply Chain Manag. Int. J. 2017, 22, 237–257. [Google Scholar]
- Singh, P.K.; Sarkar, P. A framework based on fuzzy Delphi and DEMATEL for sustainable product development: A case of Indian automotive industry. J. Clean. Prod. 2020, 246, 118991. [Google Scholar] [CrossRef]
- Feng, C.; Ma, R. Identification of the factors that influence service innovation in manufacturing enterprises by using the fuzzy DEMATEL method. J. Clean. Prod. 2020, 253, 120002. [Google Scholar] [CrossRef]
- Lin, Q.; Yang, S.; Yang, R.; Wu, H. Transistor modeling based on LM-BPNN and CG-BPNN for the GaAs pHEMT. Int. J. Numer. Model. Electron. Netw. Devices Fields 2024, 37, e3268. [Google Scholar] [CrossRef]
- Fan, X.; Lv, S.; Xia, C.; Ge, D.; Liu, C.; Lu, W. Strength prediction of asphalt mixture under interactive conditions based on BPNN and SVM. Case Stud. Constr. Mater. 2024, 21, e03489. [Google Scholar] [CrossRef]







| Source Classification | Original Corpus | Open Coding–Labeling | |
|---|---|---|---|
| Labeling Initial Conceptualization | Conceptualization Categorization | ||
| Research interviews | Interviewee 1 | ……Currently, the standards for prefabricated housing are incomplete, leaving many construction situations unaddressed. The existing specifications are too vague, causing construction issues, and lack clear instructions, making it hard to ensure quality and safety. Therefore, urgent improvement of standards is needed…… | KI0101 There are imperfections in the standards and specifications, KI0102 not all specifications are covered, KI0104 construction technology is difficult to guarantee |
| Interviewee 2 | ……I’m not familiar with prefabricated housing policies or this construction type. I live in a traditional cast-in-place house and don’t know the difference. I’m unsure if prefabricated housing is stronger or more comfortable. In short, I don’t know much about it…… | KI0201 Not understanding the policy of prefabricated housing, KI0202 uncertain product quality | |
| ⋯⋯ | ⋯⋯ | ⋯⋯ | |
| Policy summary | Policy 1 | At a press conference on Hainan’s policy for promoting high-quality green development of prefabricated buildings, Liu Lianwei emphasized the need for a technical standard system tailored to Hainan’s realities and characteristics, and called for a strict quality assurance system to ensure product reliability and safety…… | KII0101 gradually forms a standard system, KII0102 gradually strengthens technology, KII0103 establishes product standards |
| Policy 2 | Hainan Province Green Building (Prefabricated Building) 14th Five-Year Plan (2021–2025): …At a press conference on Hainan’s prefabricated building policy, Liu Lianwei stressed the need for a tailored technical standard system and a strict quality assurance system to ensure product reliability and safety…… | KII0201 Inadequate technical supervision of components, KII0202 inadequate construction supervision, KII0203 lack of technical supervision | |
| ⋯⋯ | ⋯⋯ | ⋯⋯ | |
| Literature Analysis | Reference 1 | Prefabricated buildings face challenges like high costs and risk-averse enterprises. The government should offer stronger incentives, as current ones are underused due to financial burdens…… | KIII0101 Component production is immature, KIII0102 component cost is high, KIII0103 construction plan is immature |
| Reference 2 | Factors affecting assembly progress include insufficient policy standards, low component design data conversion efficiency, unsynchronized data in the industrial chain, and poor collaboration due to design changes, hindering the promotion and application of prefabricated buildings…… | KIII0201 Policy standards need to be improved, KIII0202 component design efficiency is low, KIII0203 component design changes are difficult to coordinate | |
| ⋯⋯ | ⋯⋯ | ⋯⋯ |
| Open Coding–Labeling | Open Coding–Conceptualization | Axial Coding–Categorization |
|---|---|---|
| KI0101 standard specifications are incomplete and missing, KI0102 specifications are not fully covered | H1 standard specification missing | B1 Incomplete standards and specifications |
| KII0101 gradually forms a standard system, KII0103 establishes product standards | H2 lack of standard system | |
| KIII0201 policy standards need to be improved | H3 policy needs to be improved | |
| ⋯⋯ | ⋯⋯ | ⋯⋯ |
| Core Category (First-Level Indicator Factor) | Main Category (Secondary Indicator Factor) | Core Category (First-Level Indicator Factor) | Main Category (Secondary Indicator Factor) |
|---|---|---|---|
| Policy factors S1 | F1 Imperfect standards and regulations | Economic factors S2 | |
| F2 Imperfect incentives | F6 The construction cost is too high | ||
| F3 Insufficient policy formulation and publicity | F7 The production and transportation cost of PC components is high | ||
| F4 Insufficient policy support | F8 The initial investment in scientific research is too high | ||
| F5 Imperfect regulatory mechanisms | |||
| Market factors S3 | F9 Lack of motivation for corporate strategic transformation | Technical factors S4 | F15 Insufficient experience in tropical prefabricated housing design |
| F10 Imperfect industrial chain | F16 Insufficient application of information technology | ||
| F11 Low degree of coordination among participating entities | F17 Ununified design product standards | ||
| F12 Consumers lack awareness of prefabricated housing | F18 Enterprises lack innovation capabilities | ||
| F13 Low market recognition of prefabricated housing | F19 Construction units lack professional construction equipment | ||
| F14 Insufficient market demand | F20 Lack of professional and technical personnel related to prefabricated housing |
| Respondents | Number | Percentage | |
|---|---|---|---|
| Education | Doctorate and above | 4 | 21.05% |
| Master’s degree | 8 | 42.11% | |
| Bachelor’s degree | 6 | 31.58% | |
| College degree and below | 1 | 5.26% | |
| Workplace | Government | 5 | 26.33% |
| Investment and development units | 4 | 21.05% | |
| Design units | 3 | 15.79% | |
| Construction units | 2 | 10.52% | |
| Universities and research institutes | 3 | 15.79% | |
| Prefabricated housing users | 2 | 10.52% | |
| Years of working experience | More than 10 years | 4 | 21.05% |
| 8–10 years | 6 | 31.58% | |
| 5–8 years | 7 | 36.84% | |
| 2~5 years | 2 | 10.53% |
| T20×20 | F1 | F2 | F3 | F4 | F5 | F6 | F7 | F8 | F9 | F10 | F11 | F12 | F13 | F14 | F15 | F16 | F17 | F18 | F19 | F20 |
|---|---|---|---|---|---|---|---|---|---|---|---|---|---|---|---|---|---|---|---|---|
| F1 | 0.000 | 4.547 | 3.130 | 2.363 | 2.410 | 1.331 | 3.652 | 2.459 | 4.382 | 3.394 | 2.317 | 1.418 | 1.497 | 4.304 | 3.301 | 1.607 | 0.976 | 1.377 | 1.331 | 1.339 |
| F2 | 0.220 | 0.000 | 0.688 | 0.520 | 0.530 | 0.293 | 0.803 | 0.541 | 0.964 | 0.746 | 0.510 | 0.312 | 0.329 | 0.946 | 0.726 | 0.353 | 0.215 | 0.303 | 0.293 | 0.294 |
| F3 | 0.320 | 1.453 | 0.000 | 0.755 | 0.770 | 0.425 | 1.167 | 0.786 | 1.400 | 1.085 | 0.740 | 0.453 | 0.478 | 1.375 | 1.055 | 0.513 | 0.312 | 0.440 | 0.425 | 0.428 |
| F4 | 0.423 | 1.925 | 1.325 | 0.000 | 1.020 | 0.564 | 1.545 | 1.041 | 1.855 | 1.437 | 1.821 | 0.600 | 0.634 | 1.821 | 1.397 | 0.680 | 0.413 | 0.583 | 0.564 | 0.567 |
| F5 | 0.415 | 1.887 | 1.299 | 0.980 | 0.000 | 0.552 | 1.515 | 1.020 | 1.818 | 1.408 | 0.962 | 0.588 | 0.621 | 1.786 | 1.370 | 0.026 | 0.405 | 0.571 | 0.552 | 0.556 |
| F6 | 0.751 | 3.415 | 2.351 | 1.775 | 1.810 | 0.000 | 2.742 | 1.847 | 3.291 | 2.549 | 1.740 | 1.065 | 1.124 | 3.232 | 2.479 | 1.207 | 0.733 | 1.034 | 1.000 | 1.006 |
| F7 | 0.274 | 1.245 | 0.857 | 0.647 | 0.660 | 0.365 | 0.000 | 0.673 | 1.200 | 0.930 | 0.635 | 0.388 | 0.410 | 1.179 | 0.904 | 0.440 | 0.267 | 0.377 | 0.365 | 0.367 |
| F8 | 0.407 | 1.849 | 1.273 | 0.961 | 0.980 | 0.541 | 1.485 | 0.000 | 1.782 | 1.380 | 0.942 | 0.576 | 0.609 | 1.750 | 1.342 | 0.653 | 0.397 | 0.560 | 0.541 | 0.544 |
| F9 | 0.228 | 1.038 | 0.714 | 0.539 | 0.550 | 0.304 | 0.833 | 0.561 | 0.000 | 0.775 | 0.529 | 0.324 | 0.342 | 0.982 | 0.753 | 0.367 | 0.223 | 0.314 | 0.304 | 0.306 |
| F10 | 0.295 | 1.340 | 0.922 | 0.696 | 0.710 | 0.392 | 1.076 | 0.724 | 0.724 | 0.000 | 0.683 | 0.418 | 0.441 | 1.268 | 0.973 | 0.473 | 0.287 | 0.406 | 0.392 | 0.394 |
| F11 | 0.432 | 1.962 | 1.351 | 1.020 | 1.040 | 0.575 | 1.576 | 1.061 | 1.891 | 1.465 | 0.000 | 0.612 | 0.646 | 1.857 | 1.425 | 0.693 | 0.421 | 0.594 | 0.575 | 0.578 |
| F12 | 0.705 | 3.208 | 2.208 | 1.667 | 1.700 | 0.939 | 2.576 | 1.735 | 3.091 | 2.394 | 1.635 | 0.000 | 1.056 | 3.036 | 2.329 | 1.133 | 0.688 | 0.971 | 0.939 | 0.944 |
| F13 | 0.668 | 3.038 | 2.091 | 1.578 | 1.610 | 0.890 | 2.439 | 1.643 | 2.927 | 2.268 | 1.548 | 0.947 | 0.000 | 2.875 | 2.205 | 1.073 | 0.652 | 0.920 | 0.890 | 0.894 |
| F14 | 0.232 | 1.057 | 0.727 | 0.549 | 0.560 | 0.309 | 0.848 | 0.571 | 1.018 | 0.789 | 0.538 | 0.329 | 0.348 | 0.000 | 0.767 | 0.373 | 0.227 | 0.320 | 0.309 | 0.311 |
| F15 | 0.303 | 1.377 | 0.948 | 0.716 | 0.730 | 0.403 | 1.106 | 0.745 | 1.327 | 1.028 | 0.702 | 0.429 | 0.453 | 1.304 | 0.000 | 0.487 | 0.296 | 0.417 | 0.403 | 0.406 |
| F16 | 0.622 | 2.830 | 1.948 | 1.471 | 1.500 | 0.829 | 2.273 | 1.531 | 2.727 | 2.113 | 1.442 | 0.882 | 0.932 | 2.679 | 2.055 | 0.000 | 0.607 | 0.857 | 0.829 | 0.833 |
| F17 | 1.025 | 4.660 | 3.208 | 2.422 | 2.470 | 1.365 | 3.742 | 2.520 | 4.491 | 3.479 | 2.375 | 1.453 | 1.534 | 4.411 | 3.384 | 1.647 | 0.000 | 1.411 | 1.365 | 1.372 |
| F18 | 0.726 | 3.302 | 2.273 | 1.716 | 1.750 | 0.967 | 2.652 | 1.786 | 3.182 | 2.465 | 1.683 | 1.029 | 1.087 | 3.125 | 2.397 | 1.167 | 0.709 | 0.000 | 0.967 | 0.972 |
| F19 | 0.751 | 3.415 | 2.351 | 1.775 | 1.810 | 1.000 | 2.742 | 1.847 | 3.291 | 2.549 | 1.740 | 1.065 | 1.124 | 3.232 | 2.479 | 1.207 | 0.733 | 1.034 | 0.000 | 1.006 |
| F20 | 0.747 | 3.396 | 2.338 | 1.765 | 1.800 | 0.994 | 2.727 | 1.837 | 3.273 | 2.535 | 1.731 | 1.059 | 1.118 | 3.214 | 2.466 | 1.200 | 0.729 | 1.029 | 0.994 | 0.000 |
| Y20×20 | F1 | F2 | F3 | F4 | F5 | F6 | F7 | F8 | F9 | F10 | F11 | F12 | F13 | F14 | F15 | F16 | F17 | F18 | F19 | F20 |
|---|---|---|---|---|---|---|---|---|---|---|---|---|---|---|---|---|---|---|---|---|
| F1 | 0.013 | 0.152 | 0.104 | 0.079 | 0.080 | 0.044 | 0.122 | 0.082 | 0.145 | 0.113 | 0.079 | 0.047 | 0.050 | 0.144 | 0.110 | 0.053 | 0.033 | 0.046 | 0.044 | 0.045 |
| F2 | 0.007 | 0.013 | 0.023 | 0.017 | 0.018 | 0.010 | 0.027 | 0.018 | 0.032 | 0.025 | 0.017 | 0.010 | 0.011 | 0.032 | 0.024 | 0.012 | 0.007 | 0.010 | 0.010 | 0.010 |
| F3 | 0.011 | 0.049 | 0.013 | 0.025 | 0.026 | 0.014 | 0.039 | 0.026 | 0.046 | 0.036 | 0.025 | 0.015 | 0.016 | 0.046 | 0.035 | 0.017 | 0.010 | 0.015 | 0.014 | 0.014 |
| F4 | 0.014 | 0.065 | 0.045 | 0.014 | 0.035 | 0.019 | 0.052 | 0.035 | 0.062 | 0.049 | 0.051 | 0.020 | 0.022 | 0.062 | 0.047 | 0.023 | 0.014 | 0.020 | 0.019 | 0.019 |
| F5 | 0.014 | 0.062 | 0.043 | 0.032 | 0.012 | 0.018 | 0.050 | 0.033 | 0.059 | 0.046 | 0.032 | 0.019 | 0.020 | 0.058 | 0.045 | 0.009 | 0.013 | 0.019 | 0.018 | 0.018 |
| F6 | 0.025 | 0.114 | 0.078 | 0.059 | 0.060 | 0.013 | 0.092 | 0.062 | 0.109 | 0.085 | 0.059 | 0.036 | 0.038 | 0.108 | 0.083 | 0.040 | 0.024 | 0.035 | 0.033 | 0.034 |
| F7 | 0.009 | 0.042 | 0.029 | 0.022 | 0.022 | 0.012 | 0.013 | 0.022 | 0.040 | 0.031 | 0.022 | 0.013 | 0.014 | 0.039 | 0.030 | 0.014 | 0.009 | 0.013 | 0.012 | 0.012 |
| F8 | 0.014 | 0.062 | 0.042 | 0.032 | 0.033 | 0.018 | 0.050 | 0.013 | 0.059 | 0.046 | 0.032 | 0.019 | 0.020 | 0.058 | 0.045 | 0.021 | 0.013 | 0.019 | 0.018 | 0.018 |
| F9 | 0.008 | 0.035 | 0.024 | 0.018 | 0.018 | 0.010 | 0.028 | 0.019 | 0.013 | 0.026 | 0.018 | 0.011 | 0.011 | 0.033 | 0.025 | 0.012 | 0.007 | 0.010 | 0.010 | 0.010 |
| F10 | 0.010 | 0.044 | 0.031 | 0.023 | 0.023 | 0.013 | 0.036 | 0.024 | 0.031 | 0.013 | 0.023 | 0.014 | 0.015 | 0.042 | 0.032 | 0.015 | 0.010 | 0.013 | 0.013 | 0.013 |
| F11 | 0.014 | 0.066 | 0.045 | 0.034 | 0.035 | 0.019 | 0.053 | 0.035 | 0.063 | 0.049 | 0.014 | 0.020 | 0.022 | 0.062 | 0.048 | 0.023 | 0.014 | 0.020 | 0.019 | 0.019 |
| F12 | 0.024 | 0.107 | 0.074 | 0.056 | 0.057 | 0.031 | 0.086 | 0.058 | 0.102 | 0.080 | 0.056 | 0.013 | 0.035 | 0.101 | 0.078 | 0.037 | 0.023 | 0.032 | 0.031 | 0.032 |
| F13 | 0.022 | 0.101 | 0.070 | 0.053 | 0.054 | 0.030 | 0.081 | 0.055 | 0.097 | 0.076 | 0.053 | 0.032 | 0.013 | 0.096 | 0.074 | 0.035 | 0.022 | 0.031 | 0.030 | 0.030 |
| F14 | 0.008 | 0.035 | 0.024 | 0.018 | 0.019 | 0.010 | 0.028 | 0.019 | 0.034 | 0.026 | 0.018 | 0.011 | 0.012 | 0.013 | 0.026 | 0.012 | 0.008 | 0.011 | 0.010 | 0.010 |
| F15 | 0.010 | 0.046 | 0.032 | 0.024 | 0.024 | 0.013 | 0.037 | 0.025 | 0.044 | 0.034 | 0.024 | 0.014 | 0.015 | 0.044 | 0.013 | 0.016 | 0.010 | 0.014 | 0.013 | 0.014 |
| F16 | 0.021 | 0.094 | 0.065 | 0.049 | 0.050 | 0.028 | 0.076 | 0.051 | 0.090 | 0.071 | 0.049 | 0.029 | 0.031 | 0.089 | 0.069 | 0.012 | 0.020 | 0.029 | 0.028 | 0.028 |
| F17 | 0.034 | 0.156 | 0.107 | 0.081 | 0.082 | 0.046 | 0.125 | 0.084 | 0.149 | 0.116 | 0.081 | 0.049 | 0.051 | 0.147 | 0.113 | 0.054 | 0.013 | 0.047 | 0.046 | 0.046 |
| F18 | 0.024 | 0.110 | 0.076 | 0.057 | 0.058 | 0.032 | 0.089 | 0.060 | 0.105 | 0.082 | 0.057 | 0.034 | 0.036 | 0.104 | 0.080 | 0.038 | 0.024 | 0.013 | 0.032 | 0.032 |
| F19 | 0.025 | 0.114 | 0.078 | 0.059 | 0.060 | 0.033 | 0.092 | 0.062 | 0.109 | 0.085 | 0.059 | 0.036 | 0.038 | 0.108 | 0.083 | 0.040 | 0.024 | 0.035 | 0.013 | 0.034 |
| F20 | 0.025 | 0.113 | 0.078 | 0.059 | 0.060 | 0.033 | 0.091 | 0.061 | 0.108 | 0.085 | 0.059 | 0.035 | 0.037 | 0.107 | 0.082 | 0.039 | 0.024 | 0.034 | 0.033 | 0.013 |
| Influencing Factors | Qi | Pi | Wi | Wi-Sort | Ri | Ri-Sort |
|---|---|---|---|---|---|---|
| F1 | 1.5858 | 0.3316 | 1.9175 | 2 | 1.2542 | 2 |
| F2 | 0.3329 | 1.5799 | 1.9129 | 3 | −1.2470 | 20 |
| F3 | 0.4929 | 1.0812 | 1.5740 | 14 | −0.5883 | 14 |
| F4 | 0.6880 | 0.8112 | 1.4992 | 17 | −0.1232 | 10 |
| F5 | 0.6204 | 0.8278 | 1.4483 | 20 | −0.2074 | 12 |
| F6 | 1.1860 | 0.4483 | 1.6343 | 7 | 0.7377 | 3 |
| F7 | 0.4196 | 1.2647 | 1.6843 | 6 | −0.8452 | 17 |
| F8 | 0.6328 | 0.8451 | 1.4780 | 19 | −0.2123 | 13 |
| F9 | 0.3463 | 1.4968 | 1.8430 | 5 | −1.1505 | 19 |
| F10 | 0.4374 | 1.1742 | 1.6117 | 10 | −0.7368 | 16 |
| F11 | 0.6728 | 0.8261 | 1.4989 | 18 | −0.1533 | 11 |
| F12 | 1.1127 | 0.4786 | 1.5913 | 13 | 0.6340 | 7 |
| F13 | 1.0527 | 0.5065 | 1.5592 | 15 | 0.5462 | 8 |
| F14 | 0.3529 | 1.4942 | 1.8471 | 4 | −1.1413 | 18 |
| F15 | 0.4662 | 1.1415 | 1.6077 | 12 | −0.6753 | 15 |
| F16 | 0.9794 | 0.5214 | 1.5008 | 16 | 0.4580 | 9 |
| F17 | 1.6258 | 0.3231 | 1.9489 | 1 | 1.3027 | 1 |
| F18 | 1.1460 | 0.4644 | 1.6103 | 11 | 0.6816 | 6 |
| F19 | 1.1860 | 0.4483 | 1.6343 | 8 | 0.7377 | 4 |
| F20 | 1.1793 | 0.4509 | 1.6302 | 9 | 0.7284 | 5 |
| Influencing Factors | Wi | Ri | -Sort | |
|---|---|---|---|---|
| F1 | 1.9175 | 1.2542 | 1.2821 | 5 |
| F2 | 1.9129 | −1.2470 | 2.2834 | 1 |
| F3 | 1.5740 | −0.5883 | 0.5934 | 14 |
| F4 | 1.4992 | −0.1232 | 1.2810 | 6 |
| F5 | 1.4483 | −0.2074 | 0.4861 | 19 |
| F6 | 1.6343 | 0.7377 | 1.1691 | 7 |
| F7 | 1.6843 | −0.8452 | 1.0636 | 11 |
| F8 | 1.4780 | −0.2123 | 0.5238 | 18 |
| F9 | 1.8430 | −1.1505 | 1.5306 | 3 |
| F10 | 1.6117 | −0.7368 | 0.5746 | 16 |
| F11 | 1.4989 | −0.1533 | 0.5463 | 17 |
| F12 | 1.5913 | 0.6340 | 1.1292 | 9 |
| F13 | 1.5592 | 0.5462 | 1.0991 | 10 |
| F14 | 1.8471 | −1.1413 | 1.2908 | 4 |
| F15 | 1.6077 | −0.6753 | 1.1619 | 8 |
| F16 | 1.5008 | 0.4580 | 0.3275 | 20 |
| F17 | 1.9489 | 1.3027 | 1.9121 | 2 |
| F18 | 1.6103 | 0.6816 | 0.7770 | 12 |
| F19 | 1.6343 | 0.7377 | 0.7175 | 13 |
| F20 | 1.6302 | 0.7284 | 0.5783 | 15 |
| F1 | F2 | F9 | F14 | F17 | |
|---|---|---|---|---|---|
| F1 | 0.024 | 0.402 | 0.387 | 0.380 | 0.086 |
| F2 | 0.019 | 0.024 | 0.085 | 0.084 | 0.019 |
| F9 | 0.020 | 0.092 | 0.024 | 0.087 | 0.020 |
| F14 | 0.021 | 0.093 | 0.090 | 0.024 | 0.020 |
| F17 | 0.091 | 0.412 | 0.397 | 0.390 | 0.024 |
Disclaimer/Publisher’s Note: The statements, opinions and data contained in all publications are solely those of the individual author(s) and contributor(s) and not of MDPI and/or the editor(s). MDPI and/or the editor(s) disclaim responsibility for any injury to people or property resulting from any ideas, methods, instructions or products referred to in the content. |
© 2025 by the authors. Licensee MDPI, Basel, Switzerland. This article is an open access article distributed under the terms and conditions of the Creative Commons Attribution (CC BY) license (https://creativecommons.org/licenses/by/4.0/).
Share and Cite
Li, H.; Yang, W.; Fan, L.; Shao, Q. Research on Influencing Factors of Promotion of Prefabricated Housing in Hainan Province Based on BPNN–DEMATEL. Appl. Sci. 2025, 15, 1116. https://doi.org/10.3390/app15031116
Li H, Yang W, Fan L, Shao Q. Research on Influencing Factors of Promotion of Prefabricated Housing in Hainan Province Based on BPNN–DEMATEL. Applied Sciences. 2025; 15(3):1116. https://doi.org/10.3390/app15031116
Chicago/Turabian StyleLi, Hongbing, Wanjun Yang, Liang Fan, and Qiqi Shao. 2025. "Research on Influencing Factors of Promotion of Prefabricated Housing in Hainan Province Based on BPNN–DEMATEL" Applied Sciences 15, no. 3: 1116. https://doi.org/10.3390/app15031116
APA StyleLi, H., Yang, W., Fan, L., & Shao, Q. (2025). Research on Influencing Factors of Promotion of Prefabricated Housing in Hainan Province Based on BPNN–DEMATEL. Applied Sciences, 15(3), 1116. https://doi.org/10.3390/app15031116

