Next Article in Journal
Assessment of Micromobility Infrastructure from the Perspective of Electromobility Development
Previous Article in Journal
Rapid Oil Pyrolysis in Ediacaran Carbonate Reservoirs in the Central Sichuan Basin Revealed by Analysis of the Unique Optical and Raman Spectral Features of Pyrobitumen
 
 
Font Type:
Arial Georgia Verdana
Font Size:
Aa Aa Aa
Line Spacing:
Column Width:
Background:
Article

Development of an Intelligent Information Retrieval System Based on Ontology, Linguistic Algorithms and Large Language Models

by
Assel Mukanova
1,
Aizhan Nazyrova
2,*,
Altanbek Zulkhazhav
2,
Zhanar Lamasheva
2,* and
Assem Dauletkaliyeva
1
1
Higher School of Information Technology and Engineering, Astana International University, 8 Kabanbay Batyr Av., Astana 010000, Kazakhstan
2
Faculty of Information Technologies, L.N. Gumilyov Eurasian National University, 2 Satpayev Str., Astana 010008, Kazakhstan
*
Authors to whom correspondence should be addressed.
Appl. Sci. 2025, 15(22), 12271; https://doi.org/10.3390/app152212271
Submission received: 24 October 2025 / Revised: 11 November 2025 / Accepted: 18 November 2025 / Published: 19 November 2025

Abstract

This study proposes a hybrid semantic question-answering (QA) system for the Kazakh language that integrates ontological modeling, linguistic processing, and large language models (LLMs). The approach combines the structured reasoning of ontologies with the contextual understanding of neural language models to improve accuracy and interpretability in low-resource settings. The system includes five core modules—user interface, linguistic analyzer, LLM-based knowledge processor, ontology manager, and knowledge base—interacting through a unified architecture. A corpus of over 50,000 question–answer pairs was created for evaluation. Experimental results demonstrate significant improvements in precision, recall, F1, and mean reciprocal rank (MRR) compared with BERT-QA and ontology-only baselines. Statistical validation confirms the reliability and scalability of the hybrid model. The system is deployed as a functional web platform at The system is deployed as a functional web platform that supports semantic question answering for the Kazakh language.

1. Introduction

Ontologies play a key role in the development of intelligent information systems, providing a structured and formalized representation of knowledge related to specific subject areas. They facilitate efficient data integration, support accurate and meaningful information retrieval, and enable logical inference and decision-making based on semantic relationships.
One of the most important tasks when using ontologies is their enrichment and updating, which includes adding new concepts, relationships, and axioms as new knowledge emerges. Maintaining ontologies up-to-date is a complex and resource-intensive process, requiring the involvement of subject-matter experts and a significant investment of time. Traditional enrichment methods include the use of lexicographic sources and terminology databases, the integration of concepts from real-world data, automatic ontology matching and merging, and crowdsourcing approaches [1,2,3]. Despite the effectiveness of these methods, their application in multilingual environments remains limited due to high labor intensity and poor scalability.
Modern developments in information technology demonstrate a steady trend toward integrating ontological modeling with natural language processing methods and large language models (LLM). This approach allows for accelerating the processes of knowledge extraction and ontology construction, automating the formation of semantic structures, and increasing their flexibility [4,5,6,7,8]. In particular, Kollapally et al. (2025) proposed a method for placing concepts in an ontology based on lexical, semantic, and graph similarity using LLM [6]. The integration of large language models (LLMs) into ontology engineering builds upon the Transformer architecture introduced in 2017, which underpins most modern neural language models [7]. This architecture enables efficient contextual encoding of linguistic information and supports scalable pretraining on large corpora. Recent studies have demonstrated that LLMs can significantly contribute to semi-automatic ontology development by generating candidate classes, properties, and relations while preserving logical consistency within knowledge graphs [8]. Such advancements highlight the growing potential of combining symbolic reasoning with neural representations to enhance the automation and semantic accuracy of ontology-based systems.
In addition, hybrid architectures that combine ontological models and LLM to implement retrieval-augmented generation (RAG) are actively developing. The OG-RAG [9] and KROMA [10] approaches demonstrate that the integration of ontologically structured knowledge with the generative capabilities of LLM improves the accuracy, interpretability, and robustness of results. The application of such solutions covers a wide range of tasks—from educational systems [11] to the processing of clinical data [12].
Several prior works have addressed Kazakh question-answering systems in limited domains, which motivates further research into hybrid and scalable solutions. At the next stage, the use of LLM algorithms for knowledge extraction from unstructured texts and automatic ontology filling was proposed [5]. Mukanova et al. (2024) showed that the use of ChatGPT 3.5 allows for the efficient analysis of web page texts, the conversion of their content into a machine-readable format, and the automatic updating of ontological models describing the geographic features of Kazakhstan [5].
Thus, this paper proposes a hybrid method of semantic question-answering search in the Kazakh language based on the integration of ontologies, linguistic analysis and LLM.

2. Research Questions

With the rapid development of intelligent information systems and the expanding use of semantic technologies in natural language processing, it is important to determine how the integration of ontologies, linguistic analysis, and large language models impacts the quality and accuracy of information retrieval. Therefore, this study aims to answer the following research questions:
RQ1: How can the integration of ontological knowledge, syntactic-morphological analysis and large language models improve the accuracy and semantic relevance of information retrieval in the Kazakh language?
RQ2: To what extent can large language models be effectively used to enrich ontology, including extracting new entities, relations, and facts from unstructured texts?
RQ3: How can the results of syntactic-morphological analysis be transformed into ontologically based queries to support factual question-answering retrieval?

3. Literature Review

Modern intelligent systems rely heavily on methods for extracting data from unstructured sources. Solutions have been developed for automatically generating profiles based on web data [13] and methods for extracting disparate nodes from web pages [14]. A review of data compression methods is provided, considering aspects of quality, encoding schemes, and data types [15].
In the field of text recognition, an approach based on a sliding window and editing metrics has been proposed [16]. For Chinese news data, an extraction system using readability metrics has been created [17]. There are systematic reviews on the adaptation of data mining methodologies [18], as well as works on assessing the impact of Industry 4.0 on professional skills using text analysis [19]. Special attention is given to the fundamental literature on text mining [20] and rule-based associative methods for representation materialization [21].
NLP methods have undergone significant changes thanks to deep learning. Reviews systematize the achievements in this field [22] and also describe the role of pre-trained models for knowledge transfer [23]. The classical foundations of NLP are presented in the educational literature [24].
In medical informatics, methods for processing free clinical texts [25], machine learning for biomedical data [26], and algorithms for matching text fragments with ontologies [27,28] are being actively studied. Extracting events and relationships from texts has become a separate area [29]. Problems with the consistency of annotations [30] are noted, as well as methods for linking anatomical entities to body parts [31]. Seq2seq models are used to generate paths in knowledge graphs [32].
Ontologies play a key role in knowledge management. Research demonstrates the effectiveness of ontology-oriented management of data mining models [33] and the use of semantic technologies for industrial applications [34]. Frameworks for automatic ontology construction [35], methods for harmonizing heterogeneous data using word embeddings [36], and hybrid approaches to learning ontologies for Arabic texts have been proposed [37].
Entity linking is used to automatically populate skill ontologies based on ESCO and Wikidata [38]. For cultural heritage, a strategy for representing metadata on CIDOC-CRM is proposed [39]. A review of generative AI and GPT-series models is provided [40], emphasizing their importance in ontological analysis.
The advent of LLM has accelerated semantic analysis and automation of ontological modeling. The possibility of classifying terms according to top-level ontologies using ChatGPT has been demonstrated [41]. Modern applications of semantic web technologies in the service industry have been considered [42]. The spatial “awareness” of LLM [43] has been studied, as well as the integration of natural language into SQL for spatial databases [44].
Geographic QA systems are evolving towards the integration of ontologies, open knowledge bases, and LLM. The GeoQAMap system uses maps and open knowledge graphs [45]. QA methods based on OpenStreetMap have been proposed [46]. Geoanalytical QA approaches using GIS are being developed [47]. A formal grammar has been developed for interpreting geoanalytical questions as sequences of conceptual transformations [48].
Semantic search methods in medicine [12] can be adapted for geodata, which opens up prospects for multi-industry application.
A comparative analysis reveals the key advantages and limitations of existing approaches in this area. Most previous research has focused on developing ontology enrichment and semantic search methods. However, their adaptation to multilingual environments and geographic domains remains limited. Most solutions are focused on English and do not fully take into account the specificities of the Kazakh and Russian languages, making them difficult to apply in local contexts. Recent works such as Pawlik (2025) compared cloud-based and open-source NER tools across multiple languages, highlighting performance disparities that are also relevant when adapting entity extraction methods for low-resource languages like Kazakh [49].
In recent years, significant progress has been made in automated information extraction, natural language processing, and the application of large language models. However, most of these methods are not adapted for multilingual semantic search in the geographic domain. This creates difficulties in enriching ontologies and reduces the accuracy and recall of searches.
In this regard, the table presents a comparison of existing methods with the proposed system (Table 1). The comparison is based on criteria such as language coverage, ontology integration, use of LLM, focus on geographic topics, and level of automation. This analysis allows clearly identifying the scientific novelty of the presented work and determine its place among existing approaches.
The comparison was conducted using criteria such as language coverage, ontology integration, use of LLM, geographic focus, and level of automation. This analysis allows clearly identifying the scientific novelty of the presented work and determine its place among existing approaches.

4. Research Methods and Methodology

The research methods are built around the proposed hybrid method of semantic question-answering search in the Kazakh language, based on the integration of ontological models, linguistic analysis, and large language models (LLM). The general scheme of the developed approach is presented in Figure 1 and includes a sequence of stages:
The methodology is based on a hybrid approach for semantic question answering in the Kazakh language, integrating ontological modeling, linguistic processing, and large language models (LLMs). At the first stage, the user’s query undergoes morphological and syntactic parsing, lemmatization, and semantic classification to determine its type and expected response. The query is then transformed into a formal structure containing entities, relations, and semantic roles, which are mapped to ontology concepts. Next, the system performs semantic interpretation by aligning question elements with ontology classes, properties, and SWRL rules. Logical inference enables the discovery of implicit relations and generation of new facts. A SPARQL query is then automatically generated and executed on the RDF knowledge graph to retrieve relevant information, with the reasoner ensuring logical consistency. The retrieved data are converted into a human-readable text or semantic graph. Additionally, an ontology enrichment module powered by LLMs extracts new entities and relations from unstructured text, converts them into RDF triples, and integrates them into the ontology. This enhances the completeness of the knowledge base and enables adaptive ontology enrichment.
Overall, this methodology provides a unified framework where linguistic processing ensures understanding, the ontology guarantees semantic accuracy, SPARQL enables formal retrieval, and the LLM supports continuous knowledge expansion.

4.1. System Architecture

The architecture of the developed intelligent system includes five interconnected modules: a user interface, a linguistic module, a knowledge processing module based on LLM, an ontology module, and a knowledge base. The interaction of the modules is shown in Figure 2 and reflects the full processing cycle, from user input to response.
The user interface enables question entry and results display. The linguistic module handles morphological and syntactic analysis. The LLM module performs semantic interpretation, entity extraction, and knowledge enrichment. The ontology module includes a reasoner, a SPARQL engine, and inference rules, while the knowledge base stores ontological descriptions and semantic relationships. This modular structure ensures the flexibility, extensibility, and scalability of the system.
A separate part of the methodology focuses on ontology enrichment using large language models. The workflow is illustrated in Figure 3, which shows the process of retrieving and structuring web data through asynchronous HTTP requests and ChatGPT-5 (OpenAI, 2025) processing. The extracted structured data (entities, relations, locations) are automatically integrated into the ontology and validated for consistency.

4.2. Data Generation and Preparation

This study generated a comprehensive dataset for constructing an ontological model of the subject area related to the geography of the Republic of Kazakhstan. In the first stage, terms were collected, systematized, and analyzed, their semantic relationships were determined, and the corresponding properties and attributes of objects were identified. The subject area was the administrative-territorial structure of Kazakhstan: information was collected on 17 regions, more than 90 cities, and the districts and towns within them. Additionally, data on 414 rivers and 370 lakes were systematized, for which semantic relationships were defined and descriptive characteristics were established: 19 properties for rivers and 29 properties for lakes were added to the ontological model. Based on this data, a terminology base was formed, forming the basis of the ontology, providing a holistic, formalized representation of geographic objects and the relationships between them.
To validate the system, a corpus of over 50,000 question-answer pairs was created. This corpus was used for training, testing, and evaluating the quality of semantic search. The results confirmed that the ontological representation of data improves the accuracy and relevance of the match between the query and the retrieved facts.

4.3. Formal Specification of Morphological–Ontological Mapping

The correspondence between morphological features and ontological roles is defined by a mapping function:
f : M O , f m i = o j
where M denotes the set of morphological features (root, suffix, case, etc.), and O denotes the set of ontological roles (EntityType, Relation, Attribute).
This mapping establishes a deterministic link between morphological analysis and semantic representation used in SPARQL query generation.

4.4. Question Typology and SPARQL Transformation Scheme

The system supports three main classes of factual questions: (i) entity-based, (ii) relational, and (iii) compositional. Each question type is associated with a transformation template that converts linguistic structures into SPARQL queries according to predefined semantic roles.

4.5. Formal Validation of Mapping Rules

The correctness and completeness of mapping rules are defined as follows:
x Q , y T : R ( x , y )
where Q is the set of supported question types, T is the set of generated triples, and R is the matching relation. This ensures that every valid question yields a consistent and semantically interpretable triple structure.

5. Ontology-Based Enrichment and Linguistic Integration for Semantic Information Retrieval

5.1. Data Extraction from the Internet via the HTTP Protocol

At this stage, data were retrieved from open web sources to support ontology enrichment. The aiohttp library was employed to perform asynchronous HTTP requests, enabling efficient parallel access to multiple online resources. The BeautifulSoup library was utilized to extract semantically relevant text from HTML documents. The data extraction workflow is illustrated in Figure 4. As an example, the Wikipedia page “Geography of Kazakhstan” (https://en.wikipedia.org/wiki/Geography_of_Kazakhstan, accessed on 25 June 2025) was used, from which the title and main content were obtained for subsequent semantic analysis.
At this stage, a request is formulated in natural language and may include structured data. Its purpose is to obtain information within a specified domain and represent it in a machine-readable format.
Typically, the request includes the webpage code, a brief description of the extracted data, and the desired output format. For integration convenience, the Python 3.10 format is used. Since ChatGPT operates probabilistically, the results may vary slightly between runs. A stable query template that ensures consistent output is illustrated in Figure 5.
In this query, a structure consisting of seven Python lists is defined. The first four lists contain instances of the classes Country, Region, Settlement, and Object. The remaining three lists describe hierarchical relationships between these entities: the association of a region with a country, a settlement with a region, and an object with a region.
Interaction with the ChatGPT language model is implemented using the asynchronous AsyncOpenAI library. Figure 6 presents a code fragment in which an instance of the openAIclient class sends a request to the model and processes the response. The query text, containing a detailed description of the data extraction and structuring task for the ontological model, is stored in an external file named query.txt.
The response generated by the ChatGPT-5 model as a result of executing the specified query (a shortened version is shown in Figure 7) is represented as Python code. This data format is advantageous for subsequent processing and integration into the ontology enrichment module, as it does not require additional syntactic parsing or transformation.
The resulting data structures can be directly utilized for the automatic population of ontology classes—Country, Region, Settlement, and Geographical Object—as well as for establishing hierarchical relationships among them.
The result of executing the query is a text transformed by the model in accordance with the specified Python data structure format, containing information about countries, regions, settlements, and geographical objects. The obtained data are automatically transferred to the ontology enrichment module for subsequent logical analysis and the addition of new knowledge triplets.

5.2. Enrichment of the Ontological Model with the Obtained Data

For the practical implementation of the proposed intelligent information retrieval technology, an ontological model of the geography and administrative-territorial structure of the Republic of Kazakhstan was developed.
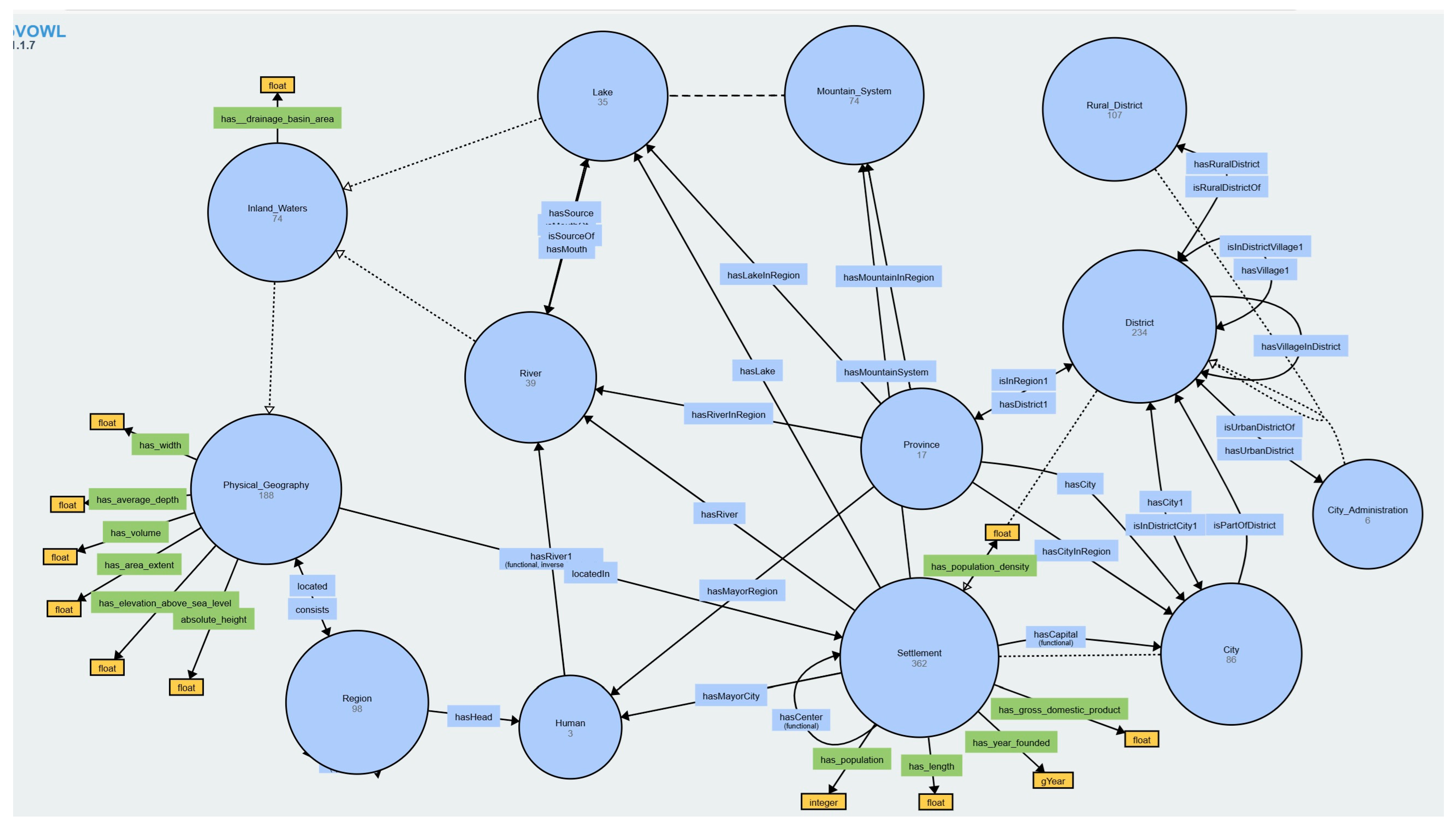
The model defines a hierarchy of classes and properties, including regions, cities, rivers, lakes, and other geographic features. This hierarchy is shown in Figure 8.
Furthermore, a semantic network graph was generated based on the ontology using the VOWL plugin in the Protégé environment, which clearly demonstrates the relationships between geographic concepts. The visualization shown in Figure 9 serves as the basis for testing and validating the mechanisms of the question-answering system developed in this study.
At the next stage, the ontology is enriched with data extracted from a web page and represented in Python format (Figure 10). Interaction with the ontology is implemented through the OWLready2 library, where labels are created for each entity in Kazakh, Russian, and English.
The validation of the ontological model confirmed the correctness of its structure and the relationships between individuals. The ontology is consistent, and the reasoning mechanism operates without errors (Figure 11).
Recent studies have also emphasized the importance of structure-aware evaluation of large language models when handling semi-structured or formatted data, such as RDF or Markdown. The MDEval framework (Chen et al., 2025) specifically evaluates and enhances the ability of LLMs to interpret such structured text, which is essential for ontology enrichment and semantic reasoning [50].

5.3. Development of Algorithms for Linguistic Processors

In the process of automatic natural language processing, the formalization of grammatical rules plays an important role, ensuring the correct morphological, syntactic, and semantic representation of linguistic structures. The Kazakh language is agglutinative and has a complex structure, so constructing a formal model of its grammar is of particular importance.
To solve this problem, an ontological model was used that describes morphological and syntactic categories, as well as their semantic relationships. Based on this model, a semantic model of the grammatical rules of the Kazakh language was developed, including:
  • hierarchy of basic linguistic categories (morphology, syntax, semantics, etc.);
  • formalization of morphological categories (number, case, person, voice, etc.);
  • description of syntactic relationships (combination, control, agreement, etc.);
  • integration of grammatical and semantic levels through ontological relationships.
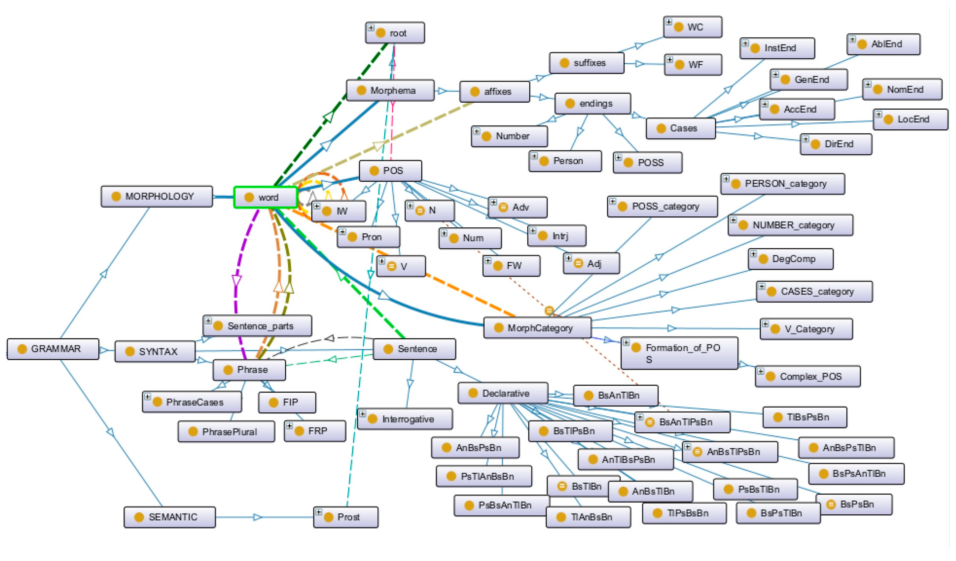
The ontology of grammar rules acts as a formal metalanguage, allowing for the description of morphological and syntactic patterns in the form of semantic relations and logical axioms. The resulting model enables automatic analysis and generation of Kazakh sentences and serves as the basis for building intelligent question-and-answer systems (Figure 12).
Syntactic rules integrated with semantics allow for the analysis of sentence structure through their semantic connections, which significantly increases the efficiency of machine translation, automatic text analysis, and natural language processing.
The ontological model defines the basic syntactic concepts of the Kazakh language: sentence (sentence), interrogative sentence (interrogative), phrase (phrase), free phrase (FRP), noun phrase (NP), and verb phrase (VP). These classes allow for the automatic analysis of the syntactic structure of questions and sentences (Figure 13).

5.4. Basic Ontology Structures and Knowledge Extraction

Figure 14 shows the main classes of the ontology and the relationships between them. These relationships allow formalizing the syntactic and semantic rules used in the system.
To establish grammatical relationships between classes, special object properties were defined. Figure 15 shows a fragment of object properties.
For example, to indicate that a sentence contains noun and verb phrases, the properties hasNP (noun phrase) and hasVP (verb phrase) were introduced.
To ensure completeness of syntactic rule modeling, annotations, equivalence rules, and individuals were defined for classes (Figure 16). This allows the ontology not only to describe the structure but also to work with specific language elements.

5.5. Extraction of New Knowledge and Logical Inference

For a deeper understanding of the patterns and relationships of syntactic rules, the mechanism of logical inference (reasoning) is used.
Figure 17 shows an example where, based on existing knowledge, the ontology automatically determines that the expression “oblystramen shetesedi” (“bordered by regions”) belongs to the control type of the verb with the instrumental case (InstVG1).
Figure 18 illustrates how the reasoner (the inference engine) performs semantic-aware analysis. In this case, new relationships were inferred based on 29 syntactic and semantic knowledge. This demonstrates the ontology’s ability to expand the knowledge base without explicitly entering all the facts. The ontology reasoning component builds upon established SPARQL-based event and stream reasoning frameworks, such as EP-SPARQL (Anicic et al., 2011), enabling dynamic query generation for semantic question answering [51].

5.6. Semantic Search

Ontology is used not only for logical inference, but also for semantic search, which allows revealing hidden connections and structured information based on specified properties and logical relationships.
Figure 19 shows an example of a semantic search for the phrase “audany” (“area”), which results in the system finding information about the object “Area of Lake Balkhash.” This example demonstrates the effectiveness of using an ontological model in intelligent information retrieval systems.

6. Results

6.1. User Interface of the System

The developed system implements user and administrator interfaces https://iqas.aiu.kz:5443/kk/ (accessed on 10 November 2025). To access the system, if the browser displays a security warning, the user must click the ‘Proceed to iqas.aiu.kz (unsafe)’ link. The main components of the user interface are shown in Figure 20 and include:
  • list of thesaurus concepts;
  • search bar;
  • display information in text format;
  • graphical representation of concepts.
When you select any concept, detailed information about it is displayed in the left panel—hypernyms, hyponyms, individuals and related properties (Figure 21).
Using the search field, you can find the desired concept, for example, “Abai oblysy” (Abai region), and obtain all the related information (Figure 22).
Figure 23 presents a graphical representation of information related to the Abay district. The number of nodes and edges in the graph can be seen, clearly demonstrating the complexity of the information presented. Additionally, for user convenience, various graph visualization options are provided—as rays, by width, and as a grid.
Additionally, you can filter and view only the properties you need. To do this, use the “Show All” or “Hide All” buttons, then select only the desired properties to obtain a summary. For example, to display data only on the mountains and rivers of the Abay region, simply select the corresponding properties (Figure 24).
The following Figure 25 shows the system’s work on processing a given question and performing syntactic-morphological analysis of a sentence.
For example, for the question “In what year was the Abai district formed?” the system correctly returns the answer—“1928”.
The syntax tree reflects the sentence structure and grammatical relationships between words. The morphological table contains lemmas, parts of speech, and grammatical features for each word, providing a formal representation of linguistic characteristics and enabling further automated text processing at a higher level.
Thus, the linguistic module ensures the correct processing of interrogative sentences and generates a structured representation necessary for subsequent ontological interpretation and fact extraction. The results confirm that the chosen approach reduces grammatical ambiguity, preserves key semantic elements, and forms a stable foundation for accurate semantic search.

6.2. Statistical Evaluation

To validate the reliability of the obtained results, we conducted a detailed statistical analysis. All reported metrics (Precision, Recall, F1, and MRR) are expressed as mean ± standard deviation across five random runs, with 95% confidence intervals. Statistical significance was evaluated using a paired bootstrap resampling test (10,000 samples, p < 0.05).
Table 2 presents the averaged metrics, while Table 3 provides per-question-type performance breakdown (Who, When, Where, Numeric Questions (how many), Relation).
Figure 26 illustrates the dependency between model quality, ontology size, and the proportion of LLM enrichment, confirming the stability and scalability of the proposed system.
Overall, the presented statistical analysis confirms that the proposed ontology–LLM hybrid architecture achieves consistent and statistically significant improvements over baseline systems. The variance and confidence interval analysis demonstrates stable performance across multiple runs, while per-type and error-based evaluations reveal that ontology enrichment substantially enhances factual and relational reasoning.
Furthermore, the robustness experiments and dependency plots confirm that the system remains reliable under data perturbations and scales effectively with ontology size and LLM contribution. These results collectively validate the reliability, stability, and scalability of the proposed approach for semantic question answering in low-resource languages.

7. Discussion

Integrating ontological knowledge with syntactic-morphological analysis and large language models (LLMs) creates a hybrid approach for information retrieval in the Kazakh language. This approach leverages the strengths of each component to enhance accuracy and semantic relevance of search results. Below, we address each research question in turn, explaining how these integrations improve the system.
RQ1: The integration of ontological modeling, morphological-syntactic parsing, and large language models significantly enhances the semantic accuracy of information retrieval in Kazakh. Each component contributes uniquely: ontologies provide structured domain logic, linguistic analysis resolves grammatical ambiguity in agglutinative forms, and LLMs offer contextual understanding. Experimental evaluations confirm the advantage of this hybrid design over ontology-only or BERT-only systems in terms of precision, recall, and answer relevance [7].
RQ2: Large language models have proven effective in enriching domain ontologies by automatically extracting and structuring knowledge from unstructured sources. This automated enrichment, performed through conversion into RDF triples, allows the knowledge base to evolve dynamically. Such adaptive mechanisms are especially valuable in low-resource language contexts, reducing the need for manual ontology updates and improving coverage [8].
RQ3: The output of syntactic and morphological parsing is systematically mapped onto ontology concepts to generate SPARQL queries. This ensures that each factual question is translated into a formal, traceable query pattern grounded in domain semantics. The approach guarantees accurate retrieval of facts and preserves the transparency and explainability of the question-answering process [51].
System Deployment and Practical Evaluation. The hybrid ontology–LLM question-answering (QA) system was deployed in an operational environment to assess its efficiency and robustness. Average response latency was 1.4 s (p50) and 2.1 s (p95), with mean SPARQL query execution time of 35 ms and reasoner memory usage of approximately 420 MB. These results confirm real-time performance and low computational cost. Ontology enrichment follows a human-in-the-loop validation workflow: extracted RDF triples are schema-validated, manually reviewed, and versioned in GraphDB 10.3, ensuring consistency and rollback capability. LLM-induced RDF inconsistencies occur in fewer than 3% of enrichment cases and are automatically detected through schema validation. The system operates within a Docker/FastAPI infrastructure and supports bilingual (Kazakh/English) queries. Operational testing demonstrated stable latency, reliable ontology synchronization, and consistent answer accuracy under noisy or incomplete inputs. These outcomes confirm that the proposed architecture is deployable, scalable, and robust for semantic QA in low-resource language environments.
System Scalability and Limitations. The proposed ontology–LLM question-answering system demonstrates stable performance under increased ontology size and query load. During testing, average response time and memory usage remained within acceptable limits, confirming that the architecture can scale to larger datasets without significant degradation. Ontology enrichment and reasoning processes operate asynchronously, which ensures efficient resource utilization. However, handling of ambiguous or incomplete queries and dynamic ontology updates has not yet been extensively tested and will be addressed in future work. These aspects are planned for further improvement to enhance robustness and adaptability of the system in real-world scenarios.

8. Conclusions

This study presents a hybrid question-answering (QA) architecture for the Kazakh language, combining ontological modeling, syntactic-morphological analysis, and large language models (LLMs). The results demonstrate that such integration significantly improves the semantic alignment between user queries and relevant factual answers. Specifically, the ontology provides structured domain knowledge, linguistic modules handle complex morphological structures, and the LLM contributes contextual interpretation and adaptive enrichment.
The system’s effectiveness was reflected in increased precision and semantic relevance during evaluation. Its design accommodates the agglutinative nature of Kazakh, which traditionally poses challenges for parsing and interpretation. Compared to approaches using only neural models or ontology-based logic, the hybrid architecture provides better control over semantic correctness while retaining flexibility in understanding varied user inputs.
In terms of computational performance, morphological parsing operates with linear time complexity O(n), while reasoning and entity matching perform at O(n·k), where n is the number of tokens and k is the number of ontology candidates. This ensures predictable processing time even in larger-scale scenarios.
Ethical and resource considerations were central during model development. Due to the limited availability of high-quality digital resources for Kazakh, all data used for training and testing were sourced from publicly accessible repositories with proper attribution. Fine-tuning of LLM components was performed under constrained resource settings to minimize environmental costs, and extra attention was paid to mitigating bias and preserving the cultural specificity of the language.
Looking forward, the system offers a foundation for expansion in several directions: broader ontology coverage, multilingual interface support, semi-automated ontology evolution using external corpora, and integration of dialog-based interaction. These improvements will further enhance the QA system’s robustness, accessibility, and applicability across other underrepresented languages.

Author Contributions

Conceptualization, A.M. and A.N.; methodology, A.M. and A.Z.; software, A.N., Z.L. and A.D.; validation, A.Z. and A.D.; formal analysis, A.M. and Z.L.; resources, A.D.; data curation, A.N., Z.L. and A.D.; writing—original draft preparation, A.M. and A.N.; writing—review and editing, A.N. and A.Z.; visualization, A.N.; project administration, A.N. and A.Z.; funding acquisition, A.M. All authors have read and agreed to the published version of the manuscript.

Funding

This research has been funded by the Science Committee of the Ministry of Science and Higher Education of the Republic of Kazakhstan (Grant No. AP19577922).

Institutional Review Board Statement

Not applicable.

Informed Consent Statement

Not applicable.

Data Availability Statement

The original contributions presented in the study are included in the article, further inquiries can be directed to the corresponding author.

Conflicts of Interest

The authors declare no conflicts of interest.

References

  1. Babaei Giglou, H.; D’Souza, J.; Auer, S. LLMs4OL: Large Language Models for Ontology Learning. In Proceedings of the International Semantic Web Conference, Athens, Greece, 6–10 November 2023; Springer Nature: Cham, Switzerland, 2023; pp. 408–427. [Google Scholar]
  2. Hashimy, A.; Kulathuramaiyer, N. Ontology enrichment with causation relations. In Proceedings of the 2013 IEEE Conference on Systems, Process & Control (ICSPC), Kuala Lumpur, Malaysia, 13–15 December 2013; pp. 186–192. [Google Scholar]
  3. Hariyanti, N.K.D.; Linawati, L.; Widyantara, I.M.O.; Sastra, N.P.; Adisusilo, A.K.; Sentana, I.W.B.; Darmawan, I.D. Evaluation of enrichment in ontology-based knowledge management system. In Proceedings of the 2023 International Conference on Smart-Green Technology in Electrical and Information Systems (ICSGTEIS), Bali, Indonesia, 2–4 November 2023; pp. 29–34. [Google Scholar]
  4. Mukanova, A.; Barlybayev, A.; Nazyrova, A.; Kussepova, L.; Matkarimov, B.; Abdikalyk, G. Development of a Geographical Question-Answering System in the Kazakh Language. IEEE Access 2024, 12, 105460–105469. [Google Scholar] [CrossRef]
  5. Mukanova, A.; Milosz, M.; Dauletkaliyeva, A.; Nazyrova, A.; Yelibayeva, G.; Kuzin, D.; Kussepova, L. LLM-Powered Natural Language Text Processing for Ontology Enrichment. Appl. Sci. 2024, 14, 5860. [Google Scholar] [CrossRef]
  6. Kollapally, N.M.; Geller, J.; Keloth, V.K.; He, Z.; Xu, J. Ontology enrichment using a large language model: Applying lexical, semantic, and knowledge network-based similarity for concept placement. J. Biomed. Inform. 2025, 168, 104865. [Google Scholar] [CrossRef]
  7. Vaswani, A.; Shazeer, N.; Parmar, N.; Uszkoreit, J.; Jones, L.; Gomez, A.N.; Kaiser, Ł.; Polosukhin, I. Attention is all you need. In Proceedings of the 31st Conference on Neural Information Processing Systems (NIPS 2017), Long Beach, CA, USA, 4–9 December 2017; p. 30. [Google Scholar]
  8. Saeedizade, M.J.; Blomqvist, E. Navigating ontology development with large language models. In European Semantic Web Conference; Springer: Cham, Switzerland, 2024; pp. 143–161. [Google Scholar]
  9. Chen, J.; Li, J.; Peng, Z.; Wang, W.; Ren, Y.; Shi, L.; Hu, X. LoTA-QAF: Lossless Ternary Adaptation for Quantization-Aware Fine-Tuning. arXiv 2025, arXiv:2505.18724. [Google Scholar]
  10. Ning, L.; Liu, L.; Wu, J.; Wu, N.; Berlowitz, D.; Prakash, S.; Green, B.; O’Banion, S.; Xie, J. User-LLM: Efficient LLM Contextualization with User Embeddings. In Proceedings of the Companion Proceedings of the ACM on Web Conference 2025, New York, NY, USA, 28 April–2 May 2025; pp. 1219–1223. [Google Scholar]
  11. Antoniou, C.; Bassiliades, N. Utilizing LLMs and ontologies to query educational knowledge graphs. In Proceedings of the 28th Pan-Hellenic Conference on Progress in Computing and Informatics, Athens, Greece, 13–15 December 2024; pp. 287–295. [Google Scholar]
  12. Ngo, D.H.; Kemp, M.; Truran, D.; Koopman, B.; Metke-Jimenez, A. Semantic search for large scale clinical ontologies. AMIA Annu. Symp. Proc. 2022, 2021, 910–919. [Google Scholar]
  13. Ranjan, R.; Vathsala, H.; Koolagudi, S.G. Profile generation from web sources: An information extraction system. Soc. Netw. Anal. Min. 2022, 12, 2. [Google Scholar] [CrossRef]
  14. Rupapara, V.; Narra, M.; Gonda, N.K.; Thipparthy, K. Relevant data node extraction: A web data extraction method for non contagious data. In Proceedings of the 2020 5th International Conference on Communication and Electronics Systems (ICCES), Coimbatore, India, 10–12 June 2020; pp. 500–505. [Google Scholar]
  15. Jayasankar, U.; Thirumal, V.; Ponnurangam, D. A survey on data compression techniques: From the perspective of data quality, coding schemes, data type and applications. J. King Saud. Univ. Comput. Inf. Sci. 2021, 33, 119–140. [Google Scholar] [CrossRef]
  16. Dey, R.; Balabantaray, R.C.; Mohanty, S. Sliding window based off-line handwritten text recognition using edit distance. Multimed. Tools Appl. 2022, 81, 22761–22788. [Google Scholar] [CrossRef]
  17. Xu, T.; Feng, A.; Song, X.; Gao, Z.; Zeng, X. Chinese News Data Extraction System Based on Readability Algorithm. In Proceedings of the 6th International Conference on Artificial Intelligence and Security, Hohhot, China, 17–20 July 2020; Springer: Singapore, 2020; pp. 153–164. [Google Scholar]
  18. Plotnikova, V.; Dumas, M.; Milani, F. Adaptations of data mining methodologies: A systematic literature review. PeerJ Comput. Sci. 2020, 6, e267. [Google Scholar] [CrossRef]
  19. Fareri, S.; Fantoni, G.; Chiarello, F.; Coli, E.; Binda, A. Estimating Industry 4.0 impact on job profiles and skills using text mining. Comput. Ind. 2020, 118, 103222. [Google Scholar] [CrossRef]
  20. Zong, C.; Xia, R.; Zhang, J. Text Data Mining; Springer: Singapore, 2021; p. 711. [Google Scholar]
  21. Verma, A.; Bhattacharya, P.; Bodkhe, U.; Ladha, A.; Tanwar, S. Dams: Dynamic association for view materialization based on rule mining scheme. In Proceedings of the 3rd International Conference on Recent Innovations in Computing, Jammu, India, 20–21 March 2020; Springer: Singapore, 2020; pp. 529–544. [Google Scholar]
  22. Otter, D.W.; Medina, J.R.; Kalita, J.K. A survey of the usages of deep learning for natural language processing. IEEE Trans. Neural Netw. Learn. Syst. 2020, 32, 604–624. [Google Scholar] [CrossRef]
  23. Qiu, X.; Sun, T.; Xu, Y.; Shao, Y.; Dai, N.; Huang, X. Pre-trained models for natural language processing: A survey. Sci. China Technol. Sci. 2020, 63, 1872–1897. [Google Scholar] [CrossRef]
  24. Chowdhary, K.; Chowdhary, K.R. Natural language processing. In Fundamentals of Artificial Intelligence; Springer: Berlin/Heidelberg, Germany, 2020; pp. 603–649. [Google Scholar]
  25. Koleck, T.A.; Dreisbach, C.; Bourne, P.E.; Bakken, S. Natural language processing of symptoms documented in free-text narratives of electronic health records: A systematic review. J. Am. Med. Inform. Assoc. 2019, 26, 364–379. [Google Scholar] [CrossRef]
  26. Houssein, E.H.; Mohamed, R.E.; Ali, A.A. Machine learning techniques for biomedical natural language processing: A comprehensive review. IEEE Access 2021, 9, 140628–140653. [Google Scholar] [CrossRef]
  27. Kersloot, M.G.; van Putten, F.J.; Abu-Hanna, A.; Cornet, R.; Arts, D.L. Natural language processing algorithms for mapping clinical text fragments onto ontology concepts: A systematic review and recommendations for future studies. J. Biomed. Semant. 2020, 11, 14. [Google Scholar] [CrossRef] [PubMed]
  28. Tamine, L.; Goeuriot, L. Semantic information retrieval on medical texts: Research challenges, survey, and open issues. ACM Comput. Surv. 2021, 54, 14. [Google Scholar] [CrossRef]
  29. Liu, K.; Chen, Y.; Liu, J.; Zuo, X.; Zhao, J. Extracting events and their relations from texts: A survey on recent research progress and challenges. AI Open 2020, 1, 22–39. [Google Scholar] [CrossRef]
  30. Oommen, C.; Howlett-Prieto, Q.; Carrithers, M.D.; Hier, D.B. Inter-Rater Agreement for the Annotation of Neurologic Concepts in Electronic Health Records. medRxiv 2022. [Google Scholar] [CrossRef]
  31. Wang, Y.; Fan, X.; Chen, L.; Chang, E.I.C.; Ananiadou, S.; Tsujii, J.; Xu, Y. Mapping anatomical related entities to human body parts based on wikipedia in discharge summaries. BMC Bioinform. 2019, 20, 430. [Google Scholar] [CrossRef]
  32. Gong, H.; Shan, S.; Wei, H. Graph-to-Text Generation Combining Directed and Undirected Structural Information in Knowledge Graphs. In Proceedings of the 2023 5th International Conference on Natural Language Processing (ICNLP), Guangzhou, China, 24–26 March 2023; IEEE: New York, NY, USA; pp. 313–318. [Google Scholar]
  33. Li, Y.; Thomas, M.A.; Osei-Bryson, K.M. Ontology-based data mining model management for self-service knowledge discovery. Inf. Syst. Front. 2017, 19, 925–943. [Google Scholar] [CrossRef]
  34. Islam, N.; Syed, D.; Shaikh, Z.A. Semantic Web: An Overview and a. net-based Tool for Knowledge Extraction and Ontology Development. In Semantic Technologies for Intelligent Industry 4.0 Applications; River Publishers: New York, NY, USA, 2023; pp. 169–197. [Google Scholar]
  35. Barlybayev, A.B.; Mukanova, A.S. Advancements in Geospatial Question-Answering Systems: A Case Study on the Implementation in the Kazakh Language. In Proceedings of the 2024 IEEE 3rd International Conference on Problems of Informatics, Electronics and Radio Engineering (PIERE), Astana, Kazakhstan, 15–17 November 2024; pp. 1710–1715. [Google Scholar] [CrossRef]
  36. Pezoulas, V.C.; Sakellarios, A.; Kleber, M.; Bosch, J.A.; Van der Laan, S.W.; Lamers, F.; Lehtimaki, T.; Marz, W.; Fotiadis, D.I. A hybrid data harmonization workflow using word embeddings for the interlinking of heterogeneous cross-domain clinical data structures. In Proceedings of the 2021 IEEE EMBS International Conference on Biomedical and Health Informatics (BHI), Virtual Conference, 27–30 July 2021; pp. 1–4. [Google Scholar]
  37. Ghoniem, R.M.; Alhelwa, N.; Shaalan, K. A novel hybrid genetic-whale optimization model for ontology learning from Arabic text. Algorithms 2019, 12, 182. [Google Scholar] [CrossRef]
  38. González, L.; García-Barriocanal, E.; Sicilia, M.A. Entity linking as a population mechanism for skill ontologies: Evaluating the use of ESCO and Wikidata. In Proceedings of the Metadata and Semantic Research: 14th International Conference, MTSR 2020, Madrid, Spain, 2–4 December 2020; Springer: Cham, Switzerland, 2021; pp. 116–122. [Google Scholar]
  39. Melo, D.; Rodrigues, I.P.; Varagnolo, D. A strategy for archives metadata representation on CIDOC-CRM and knowledge discovery. Semant. Web 2023, 14, 553–584. [Google Scholar] [CrossRef]
  40. Zou, X. A review of the latest research achievements in the basic theory of generative ai and artificial general intelligence (AGI). Comput. Sci. Technol. 2024, 3, 82. [Google Scholar] [CrossRef]
  41. Rodrigues, F.H.; Lopes, A.G.; dos Santos, N.O.; Garcia, L.F.; Carbonera, J.L.; Abel, M. On the Use of ChatGPT for Classifying Domain Terms According to Upper Ontologies. In Proceedings of the 42nd International Conference on Conceptual Modeling, Lisbon, Portugal, 6–9 November 2023; Springer: Cham, Switzerland, 2023; pp. 249–258. [Google Scholar]
  42. Ekuobase, G.O.; Ebietomere, E.P. Latest Applications of Semantic Web Technologies for Service Industry. In Semantic Web Technologies; CRC Press: Boca Raton, FL, USA, 2022; pp. 73–104. [Google Scholar]
  43. Bhandari, P.; Anastasopoulos, A.; Pfoser, D. Are large language models geospatially knowledgeable? In Proceedings of the 31st ACM International Conference on Advances in Geographic Information Systems, Hamburg, Germany, 13–16 November 2023; pp. 1–4. [Google Scholar]
  44. Jiang, Y.; Yang, C. Is ChatGPT a Good Geospatial Data Analyst? Exploring the Integration of Natural Language into Structured Query Language within a Spatial Database. ISPRS Int. J. Geo-Inf. 2024, 13, 26. [Google Scholar] [CrossRef]
  45. Feng, Y.; Ding, L.; Xiao, G. GeoQAMap-Geographic Question Answering with Maps Leveraging LLM and Open Knowledge Base (Short Paper). In Proceedings of the 12th International Conference on Geographic Information Science (GIScience 2023), Leeds, UK, 12–15 September 2023. [Google Scholar]
  46. Yang, J.; Jang, H.; Yu, K. Geographic Knowledge Base Question Answering over OpenStreetMap. ISPRS Int. J. Geo-Inf. 2023, 13, 10. [Google Scholar] [CrossRef]
  47. Scheider, S.; Nyamsuren, E.; Kruiger, H.; Xu, H. Geo-analytical question-answering with GIS. Int. J. Digit. Earth 2021, 14, 1–14. [Google Scholar] [CrossRef]
  48. Xu, H.; Nyamsuren, E.; Scheider, S.; Top, E. A grammar for interpreting geo-analytical questions as concept transformations. Int. J. Geogr. Inf. Sci. 2023, 37, 276–306. [Google Scholar] [CrossRef]
  49. Pawlik, L. Performance comparison: Cloud-based vs. open-source NER for English and Polish. Intell. Data Anal. Int. J. 2025, 29, 1187–1198. [Google Scholar] [CrossRef]
  50. Chen, Z.; Liu, Y.; Shi, L.; Wang, Z.J.; Chen, X.; Zhao, Y.; Ren, F. MDEval: Evaluating and enhancing markdown awareness in large language models. In Proceedings of the ACM on Web Conference 2025, New York, NY, USA, 28 April–2 May 2025; pp. 2981–2991. [Google Scholar]
  51. Anicic, D.; Fodor, P.; Rudolph, S.; Stojanovic, N. EP-SPARQL: A unified language for event processing and stream reasoning. In Proceedings of the 20th International Conference on World Wide Web, Hyderabad, India, 28 March–1 April 2011; ACM: New York, NY, USA, 2011; pp. 635–644. [Google Scholar]
Figure 1. General scheme of the research methodology.
Figure 1. General scheme of the research methodology.
Applsci 15 12271 g001
Figure 2. Interaction of modules: user interface, linguistic analysis, LLM and ontology.
Figure 2. Interaction of modules: user interface, linguistic analysis, LLM and ontology.
Applsci 15 12271 g002
Figure 3. Asynchronous HTML data retrieval and ontology enrichment pipeline.
Figure 3. Asynchronous HTML data retrieval and ontology enrichment pipeline.
Applsci 15 12271 g003
Figure 4. Asynchronous HTML data retrieval and content extraction from a web page.
Figure 4. Asynchronous HTML data retrieval and content extraction from a web page.
Applsci 15 12271 g004
Figure 5. Template for a ChatGPT Query for Structuring Web Data in Python List Format.
Figure 5. Template for a ChatGPT Query for Structuring Web Data in Python List Format.
Applsci 15 12271 g005
Figure 6. Program Code for Accessing the OpenAI API and Processing the Response.
Figure 6. Program Code for Accessing the OpenAI API and Processing the Response.
Applsci 15 12271 g006
Figure 7. Fragment of Intermediate Data Extracted from a Web Page.
Figure 7. Fragment of Intermediate Data Extracted from a Web Page.
Applsci 15 12271 g007
Figure 8. (a) Class Hierarchy; (b) Object Property Hierarchy.
Figure 8. (a) Class Hierarchy; (b) Object Property Hierarchy.
Applsci 15 12271 g008
Figure 9. Semantic graph of the ontological model of the geography of Kazakhstan.
Figure 9. Semantic graph of the ontological model of the geography of Kazakhstan.
Applsci 15 12271 g009
Figure 10. Fragment of the implementation for adding instances to the ontology.
Figure 10. Fragment of the implementation for adding instances to the ontology.
Applsci 15 12271 g010
Figure 11. Visualization of the developed ontology in the Protégé environment after successful reasoning initialization. Non-English terms: “Қазақстан/Казахстан”—Kazakhstan; “Алтайские горы”—Altai Mountains; “Нур-Султан”—Nur-Sultan (Astana); “Западно-Казахстанская область”—West Kazakhstan Region; “Костанайская область”—Kostanay Region; “Атырауская область”—Atyrau Region; “Северо-Казахстанская область”—North Kazakhstan Region; “Кызылординская область”—Kyzylorda Region; “Павлодар”—Pavlodar; “Семей”—Semey; “Алматы”—Almaty.
Figure 11. Visualization of the developed ontology in the Protégé environment after successful reasoning initialization. Non-English terms: “Қазақстан/Казахстан”—Kazakhstan; “Алтайские горы”—Altai Mountains; “Нур-Султан”—Nur-Sultan (Astana); “Западно-Казахстанская область”—West Kazakhstan Region; “Костанайская область”—Kostanay Region; “Атырауская область”—Atyrau Region; “Северо-Казахстанская область”—North Kazakhstan Region; “Кызылординская область”—Kyzylorda Region; “Павлодар”—Pavlodar; “Семей”—Semey; “Алматы”—Almaty.
Applsci 15 12271 g011
Figure 12. Hierarchical relationship of syntactic concepts in the ontological model.
Figure 12. Hierarchical relationship of syntactic concepts in the ontological model.
Applsci 15 12271 g012
Figure 13. Fragment of syntactic concepts in the ontology. Non-English term: “Сұраулы сөйлем дегеніміз жауап алу мақсатымен айтылған сөйлем”—“An interrogative sentence is a sentence expressed with the aim of obtaining an answer.”
Figure 13. Fragment of syntactic concepts in the ontology. Non-English term: “Сұраулы сөйлем дегеніміз жауап алу мақсатымен айтылған сөйлем”—“An interrogative sentence is a sentence expressed with the aim of obtaining an answer.”
Applsci 15 12271 g013
Figure 14. Main classes in the ontology and relationships between them.
Figure 14. Main classes in the ontology and relationships between them.
Applsci 15 12271 g014
Figure 15. Fragment of object properties.
Figure 15. Fragment of object properties.
Applsci 15 12271 g015
Figure 16. Annotations given in the ontology, equivalence rules, examples of individuals. Non-English terms: “Есімдік матасу”—Genitive–possessive relation; “Балқаш_көлінің_ауданы”—Area of Lake Balkhash; “Есіл_өзенінің_сарасы”—Branch of the Yesil River.
Figure 16. Annotations given in the ontology, equivalence rules, examples of individuals. Non-English terms: “Есімдік матасу”—Genitive–possessive relation; “Балқаш_көлінің_ауданы”—Area of Lake Balkhash; “Есіл_өзенінің_сарасы”—Branch of the Yesil River.
Applsci 15 12271 g016
Figure 17. Representation of inferred class membership (“InstVG1”) obtained through ontology reasoning.
Figure 17. Representation of inferred class membership (“InstVG1”) obtained through ontology reasoning.
Applsci 15 12271 g017
Figure 18. Reasoner’s explanations during the process of drawing logical conclusions. Non-English terms: “облыстармен_шектеседі”—borders with regions; “шектесе”—to border; “шек”—boundary/limit.
Figure 18. Reasoner’s explanations during the process of drawing logical conclusions. Non-English terms: “облыстармен_шектеседі”—borders with regions; “шектесе”—to border; “шек”—boundary/limit.
Applsci 15 12271 g018
Figure 19. Example of semantic search. Non-English terms: “ауданы”—area; “Балқаш_көлінің_ауданы”—Area of Lake Balkhash.
Figure 19. Example of semantic search. Non-English terms: “ауданы”—area; “Балқаш_көлінің_ауданы”—Area of Lake Balkhash.
Applsci 15 12271 g019
Figure 20. Main parts of the user interface. Non-English terms represent the Kazakh-language interface elements of the system. Examples: “Іздеу”—search; “Таңдау”—select; “Граф”—graph; “Маршрут”—route; “Қазақстан географиясы”—Geography of Kazakhstan.
Figure 20. Main parts of the user interface. Non-English terms represent the Kazakh-language interface elements of the system. Examples: “Іздеу”—search; “Таңдау”—select; “Граф”—graph; “Маршрут”—route; “Қазақстан географиясы”—Geography of Kazakhstan.
Applsci 15 12271 g020
Figure 21. Obtaining information about the concept of “region”. Non-English terms represent Kazakh interface elements and region names. Examples: “Іздеу”—search; “Таңдау”—select; “Облыс”—province; “Атырау облысы”—Atyrau Region; “Алматы облысы”—Almaty Region.
Figure 21. Obtaining information about the concept of “region”. Non-English terms represent Kazakh interface elements and region names. Examples: “Іздеу”—search; “Таңдау”—select; “Облыс”—province; “Атырау облысы”—Atyrau Region; “Алматы облысы”—Almaty Region.
Applsci 15 12271 g021
Figure 22. Obtaining information about the “Abai region”. Non-English terms represent Kazakh-language interface elements and geographical names. Examples: “Іздеу”—search; “Таңдау”—select; “Абай облысы”—Abai Region; “Аудан”—district; “Шектеседі”—borders with.
Figure 22. Obtaining information about the “Abai region”. Non-English terms represent Kazakh-language interface elements and geographical names. Examples: “Іздеу”—search; “Таңдау”—select; “Абай облысы”—Abai Region; “Аудан”—district; “Шектеседі”—borders with.
Applsci 15 12271 g022
Figure 23. Graphic display of information related to the Abay district. Non-English terms represent Kazakh interface elements: ‘Іздеу’—Search; ‘Тереңдік’—Depth; ‘Индивидтер’—Individuals; ‘Мәтін’—Text; ‘Граф’—Graph; ‘Бәрін көрсету’—Show all; ‘Бәрін жасыру’—Hide all.
Figure 23. Graphic display of information related to the Abay district. Non-English terms represent Kazakh interface elements: ‘Іздеу’—Search; ‘Тереңдік’—Depth; ‘Индивидтер’—Individuals; ‘Мәтін’—Text; ‘Граф’—Graph; ‘Бәрін көрсету’—Show all; ‘Бәрін жасыру’—Hide all.
Applsci 15 12271 g023
Figure 24. Ability to filter and view only the required properties. Non-English terms represent Kazakh-language interface elements and geographical names. Examples: “Іздеу”—search; “Мәтін”—text; “Граф”—graph; “Абай ауданы”—Abai district; “Есіл өзені”—Esil river.
Figure 24. Ability to filter and view only the required properties. Non-English terms represent Kazakh-language interface elements and geographical names. Examples: “Іздеу”—search; “Мәтін”—text; “Граф”—graph; “Абай ауданы”—Abai district; “Есіл өзені”—Esil river.
Applsci 15 12271 g024
Figure 25. Example of syntactic–morphological analysis of a question. Non-English terms represent Kazakh-language interface elements and example sentences used in syntactic and morphological analysis. Examples: “Сұрақ қою”—ask a question; “Жауап”—answer; “Абай ауданының құрылған жылы қандай?”—“What is the year of establishment of Abai district?”.
Figure 25. Example of syntactic–morphological analysis of a question. Non-English terms represent Kazakh-language interface elements and example sentences used in syntactic and morphological analysis. Examples: “Сұрақ қою”—ask a question; “Жауап”—answer; “Абай ауданының құрылған жылы қандай?”—“What is the year of establishment of Abai district?”.
Applsci 15 12271 g025
Figure 26. Impact of Ontology Size on Model Accuracy (a); Effect of LLM Enrichment Proportion on Precision (b).
Figure 26. Impact of Ontology Size on Model Accuracy (a); Effect of LLM Enrichment Proportion on Precision (b).
Applsci 15 12271 g026
Table 1. Comparative analysis of ontology-based and LLM-powered information retrieval systems.
Table 1. Comparative analysis of ontology-based and LLM-powered information retrieval systems.
System/ResearchMultilingualismOntology IntegrationUsing NLP/LLMGeographical DirectionAutomation LevelSemantic Search QualityField of Application
Kollapally et al. (2025) [6]NoDeepYes (LLM)NoHighVery goodBiomedicine
GeoQAMap (2023) [45]PartiallyWeakYesYesAverageAverageGeographic QA
Mukanova et al. (2024) [4,5]Kazakh/RussianFullYes (LLM)YesHighGoodQA system
Table 2. Model performance with mean ± standard deviation across 5 runs.
Table 2. Model performance with mean ± standard deviation across 5 runs.
Model VariantPrecisionRecallF1MRR
Baseline (BERT-QA)0.63 ± 0.020.61 ± 0.030.62 ± 0.020.45 ± 0.01
+Ontology0.77 ± 0.030.75 ± 0.020.76 ± 0.030.61 ± 0.02
+Ontology + LLM0.81 ± 0.030.79 ± 0.020.80 ± 0.030.66 ± 0.02
Table 3. Performance breakdown by question type.
Table 3. Performance breakdown by question type.
Question TypePrecisionRecallF1
Who0.830.800.81
Where0.780.770.77
When0.790.760.77
Numeric Questions(how many)0.740.710.72
Relation0.810.790.80
Disclaimer/Publisher’s Note: The statements, opinions and data contained in all publications are solely those of the individual author(s) and contributor(s) and not of MDPI and/or the editor(s). MDPI and/or the editor(s) disclaim responsibility for any injury to people or property resulting from any ideas, methods, instructions or products referred to in the content.

Share and Cite

MDPI and ACS Style

Mukanova, A.; Nazyrova, A.; Zulkhazhav, A.; Lamasheva, Z.; Dauletkaliyeva, A. Development of an Intelligent Information Retrieval System Based on Ontology, Linguistic Algorithms and Large Language Models. Appl. Sci. 2025, 15, 12271. https://doi.org/10.3390/app152212271

AMA Style

Mukanova A, Nazyrova A, Zulkhazhav A, Lamasheva Z, Dauletkaliyeva A. Development of an Intelligent Information Retrieval System Based on Ontology, Linguistic Algorithms and Large Language Models. Applied Sciences. 2025; 15(22):12271. https://doi.org/10.3390/app152212271

Chicago/Turabian Style

Mukanova, Assel, Aizhan Nazyrova, Altanbek Zulkhazhav, Zhanar Lamasheva, and Assem Dauletkaliyeva. 2025. "Development of an Intelligent Information Retrieval System Based on Ontology, Linguistic Algorithms and Large Language Models" Applied Sciences 15, no. 22: 12271. https://doi.org/10.3390/app152212271

APA Style

Mukanova, A., Nazyrova, A., Zulkhazhav, A., Lamasheva, Z., & Dauletkaliyeva, A. (2025). Development of an Intelligent Information Retrieval System Based on Ontology, Linguistic Algorithms and Large Language Models. Applied Sciences, 15(22), 12271. https://doi.org/10.3390/app152212271

Note that from the first issue of 2016, this journal uses article numbers instead of page numbers. See further details here.

Article Metrics

Back to TopTop