Fractional Heat Conduction with Heat Absorption in a Solid with a Spherical Cavity under Time-Harmonic Heat Flux
Abstract
1. Introduction
2. Statement and Solution of the Problem
3. Quasi-Steady-State Approach
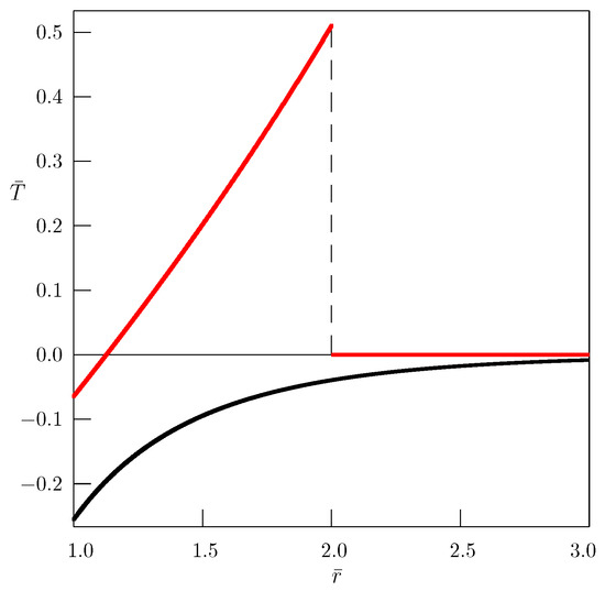
3.1. Classical Heat Conduction ()
3.2. Ballistic Heat Conduction ()
4. Concluding Remarks
Author Contributions
Funding
Institutional Review Board Statement
Informed Consent Statement
Data Availability Statement
Conflicts of Interest
Appendix A
References
- Tarasov, V.E. Fractional Dynamics: Applications of Fractional Calculus to Dynamics of Particles, Fields and Media; Springer: Berlin/Heidelberg, Germany, 2010. [Google Scholar]
- Uchaikin, V.V. Fractional Derivatives for Physicists and Engineers; Springer: Berlin, Germany, 2013. [Google Scholar]
- Herrmann, R. Fractional Calculus: An Introduction for Physicists, 2nd ed.; World Scientific: Singapore, 2014. [Google Scholar]
- Atanacković, T.M.; Pilipović, S.; Stanković, B.; Zorica, D. Fractional Calculus with Applications in Mechanics: Vibrations and Diffusion Processes; John Wiley & Sons: Hoboken, NJ, USA, 2014. [Google Scholar]
- Povstenko, Y. Linear Fractional Diffusion-Wave Equation for Scientists and Engineers; Birkhäuser: New York, NY, USA, 2015. [Google Scholar]
- Tarasov, V.E.; Tarasova, V.V. Economic Dynamics with Memory: Fractional Calculus Approach; de Gruyter: Berlin, Germany, 2021. [Google Scholar]
- Prüss, J. Evolutionary Integral Equations and Applications; Birkhäuser: Basel, Switzerland, 1993. [Google Scholar]
- Kostić, M. Abstract Volterra Integro-Differential Equations; CRC Press: Boca Raton, FL, USA, 2015. [Google Scholar]
- Povstenko, Y. Fractional heat conduction equation and associated thermal stresses. J. Therm. Stress. 2005, 28, 83–102. [Google Scholar] [CrossRef]
- Povstenko, Y. Non-axisymmetric solutions to time-fractional diffusion-wave equation in an infinite cylinder. Frac. Calc. Appl. Anal. 2011, 14, 418–435. [Google Scholar] [CrossRef]
- Podlubny, I. Fractional Differential Equations; Academic Press: San Diego, CA, USA, 1999. [Google Scholar]
- Kilbas, A.A.; Srivastava, H.M.; Trujillo, J.J. Theory and Applications of Fractional Differential Equations; Elsevier: Amsterdam, The Netherlands, 2006. [Google Scholar]
- Golmankhaneh, A.K.; Golmankhaneh, A.K.; Baleanu, D. On nolinear fractional Klein-Gordon equation. Signal Process. 2011, 91, 446–451. [Google Scholar] [CrossRef]
- Kheiri, H.; Shahi, S.; Mojaver, A. Analytical solutions for the fractional Klein-Gordon equation. Comput. Meth. Diff. Equ. 2014, 2, 99–114. [Google Scholar]
- Ferrás, L.L.; Ford, N.J.; Morgado, M.L.; Nóbrega, J.M.; Rebelo, M.S. Fractional Pennes’ bioheat equation: Theoretical and numerical studies. Fract. Calc. Appl. Anal. 2015, 18, 1080–1106. [Google Scholar] [CrossRef]
- Damor, R.S.; Kumar, S.; Shukla, A.K. Solution of fractional bioheat equation in terms of Fox’s H-Function. SpringerPlus 2016, 5, 111. [Google Scholar] [CrossRef]
- Qin, Y.; Wu, K. Numerical solution of fractional bioheat equation by quadratic spline collocation method. J. Nonlinear Sci. Appl. 2016, 9, 5061–5072. [Google Scholar] [CrossRef]
- Vitali, S.; Castellani, G.; Mainardi, F. Time fractional cable equation and applications in neurophysiology. Chaos Solitons Fractals 2017, 102, 467–472. [Google Scholar] [CrossRef]
- Pennes, H.H. Analysis of tissue and arterial blood temperatures in the resting human forearm. J. Appl. Physiol. 1948, 1, 93–122. [Google Scholar] [CrossRef]
- Gafiychuk, V.V.; Lubashevsky, I.A.; Datsko, B.Y. Fast heat propagation in living tissue caused by branching artery network. Phys. Rev. E 2005, 72, 051920. [Google Scholar] [CrossRef]
- Lakhssassi, A.; Kengne, E.; Semmaoui, H. Modifed Pennes’ equation modelling bio-heat transfer in living tissues: Analytical and numerical analysis. Nat. Sci. 2010, 2, 1375–1385. [Google Scholar] [CrossRef]
- Fasano, A.; Sequeira, A. Hemomath: The Mathematics of Blood; Springer: Cham, Switzerland, 2017. [Google Scholar]
- Polyanin, A.D. Handbook of Linear Partial Differential Equations for Engineers and Scientists; Chapman & Hall/CRC: Boca Raton, FL, USA, 2002. [Google Scholar]
- Wazwaz, A.-M. Partial Differential Equations and Solitary Waves Theory; Higher Education Press: Beijing, China; Springer: Berlin, Germany, 2009. [Google Scholar]
- Gravel, P.; Gauthier, C. Classical applications of the Klein-Gordon equation. Am. J. Phys. 2011, 79, 447–453. [Google Scholar] [CrossRef]
- Kumar, P.; Kumar, D.; Rai, K.N. Non-linear dual-phase-lag model for analyzing heat transfer phenomena in living tissues during thermal ablation. J. Therm. Biol. 2016, 60, 204–212. [Google Scholar] [CrossRef] [PubMed]
- Kumar, D.; Rai, K.N. Numerical simulation of time fractional dual-phase-lag model of heat transfer within skin tissue during thermal therapy. J. Therm. Biol. 2017, 67, 49–58. [Google Scholar] [CrossRef]
- Dutta, J.; Kundu, B. Thermal wave propagation in blood perfused tissues under hyperthermia treatment for unique oscillatory heat flux at skin surface and appropriate initial condition. Heat Mass Transfer 2018, 54, 3199–3217. [Google Scholar] [CrossRef]
- Kumar, M.; Rai, K.N. Numerical simulation of time-fractional bioheat transfer model during cryosurgical treatment of skin cancer. Comput. Therm. Sci. 2021, 13, 51–75. [Google Scholar] [CrossRef]
- Morega, A.; Morega, M.; Dobre, A. Computational Modeling in Biomedical Engineering and Medical Physics; Academic Press: London, UK, 2021. [Google Scholar]
- Mukhopadhyay, S. Thermoelastic interactions without energy dissipation in an unbounded body with a spherical cavity subjected to harmonically varying temperature. Mech. Res. Commun. 2004, 31, 81–89. [Google Scholar] [CrossRef]
- Aouadi, M. A problem for an infinite elastic body with a spherical cavityin the theory of generalized thermoelastic diffusion. Int. J. Solids Struct. 2007, 44, 5711–5722. [Google Scholar] [CrossRef]
- Liu, G.; Xie, K.; Zheng, R. Thermo-elastodynamic response of a spherical cavity in saturated poroelastic medium. Appl. Math. Model. 2010, 34, 2203–2222. [Google Scholar] [CrossRef]
- Zenkour, A.M.; Mashat, D.S.; Abouelregal, A.E. Generalized thermodiffusion for an unbounded body with a spherical cavity subjected to periodic loading. J. Mech. Sci. Technol. 2012, 26, 749–757. [Google Scholar] [CrossRef]
- Kumari, B.; Kumar, A.; Gupta, M.; Mukhopadhyay, S. Analysis of a recent heat conduction model with a delay for thermoelastic interactions in an unbounded medium with a spherical cavity. Appl. Appl. Math. 2018, 13, 863–891. [Google Scholar]
- Youssef, H.M.; Alghamdi, A.A. Influence of the fractional-order strain on an infinite material with a spherical cavity under Green-Naghdi hyperbolic two-temperature thermoelasticity theory. J. Eng. Therm. Sci. 2023, 3, 11–24. [Google Scholar] [CrossRef]
- Povstenko, Y.; Kyrylych, T. Time-fractional diffusion with mass absorption under harmonic impact. Fract. Calc. Appl. Anal. 2018, 21, 118–133. [Google Scholar] [CrossRef]
- Povstenko, Y.; Kyrylych, T. Time-fractional diffusion with mass absorption in a half-line domain due to boundary value of concentration varying harmonically in time. Entropy 2018, 19, 346. [Google Scholar] [CrossRef] [PubMed]
- Datsko, B.; Podlubny, I.; Povstenko, Y. Time-fractional diffusion-wave equation with mass absorption in a sphere under harmonic impact. Mathematics 2019, 7, 433. [Google Scholar] [CrossRef]
- Povstenko, Y.; Kyrylych, T. Axisymmetric fractional diffusion with mass absorption in a circle under time-harmonic impact. Entropy 2022, 24, 1002. [Google Scholar] [CrossRef]
- Galitsyn, A.S.; Zhukovsky, A.N. Integral Transforms and Special Functions in Heat Conduction Problems; Naukova Dumka: Kiev, Ukraine, 1976. (In Russian) [Google Scholar]
- Povstenko, Y. Fractional heat conduction in a space with a source varying harmonically in time and associated thermal stresses. J. Therm. Stress. 2016, 39, 1442–1450. [Google Scholar] [CrossRef]
- Yu, B.; Jiang, X. Temperature prediction by a fractional heat conduction model for the bilayered spherical tissue in the hyperthermia experiment. Int. J. Therm. Sci. 2019, 145, 105990. [Google Scholar] [CrossRef]
- Erdélyi, A.; Magnus, W.; Oberhettinger, F.; Tricomi, F. Tables of Integral Transforms; McGraw-Hill: New York, NY, USA, 1954; Volume 1. [Google Scholar]






Disclaimer/Publisher’s Note: The statements, opinions and data contained in all publications are solely those of the individual author(s) and contributor(s) and not of MDPI and/or the editor(s). MDPI and/or the editor(s) disclaim responsibility for any injury to people or property resulting from any ideas, methods, instructions or products referred to in the content. |
© 2024 by the authors. Licensee MDPI, Basel, Switzerland. This article is an open access article distributed under the terms and conditions of the Creative Commons Attribution (CC BY) license (https://creativecommons.org/licenses/by/4.0/).
Share and Cite
Povstenko, Y.; Kyrylych, T.; Woźna-Szcześniak, B.; Yatsko, A. Fractional Heat Conduction with Heat Absorption in a Solid with a Spherical Cavity under Time-Harmonic Heat Flux. Appl. Sci. 2024, 14, 1627. https://doi.org/10.3390/app14041627
Povstenko Y, Kyrylych T, Woźna-Szcześniak B, Yatsko A. Fractional Heat Conduction with Heat Absorption in a Solid with a Spherical Cavity under Time-Harmonic Heat Flux. Applied Sciences. 2024; 14(4):1627. https://doi.org/10.3390/app14041627
Chicago/Turabian StylePovstenko, Yuriy, Tamara Kyrylych, Bożena Woźna-Szcześniak, and Andrzej Yatsko. 2024. "Fractional Heat Conduction with Heat Absorption in a Solid with a Spherical Cavity under Time-Harmonic Heat Flux" Applied Sciences 14, no. 4: 1627. https://doi.org/10.3390/app14041627
APA StylePovstenko, Y., Kyrylych, T., Woźna-Szcześniak, B., & Yatsko, A. (2024). Fractional Heat Conduction with Heat Absorption in a Solid with a Spherical Cavity under Time-Harmonic Heat Flux. Applied Sciences, 14(4), 1627. https://doi.org/10.3390/app14041627

